沪教版 (上海)九年级第二学期第七单元 化学与生活7.2 食品中的营养素同步练习题
展开7.2 食品中的营养素
基础训练
1.茶叶是我国传统天然保健饮品,我省信阳毛尖是我国十大名茶之一。茶叶中含有咖啡碱、蛋白质、糖类、维生素等,其中能调节人体新陈代谢、维持身体健康的营养物质是( )
A.糖类 B.维生素 C.蛋白质 D.咖啡碱
【答案】B
【解答】解:维生素在人体内需要量很小,但它们可以起到调节新陈代谢、预防疾病、维持身体健康的作用。
故选:B。
2.把碘酒滴入下列物质中,可以看到呈现蓝色的是( )
A.蔗糖水 B.米汤 C.食盐水 D.白醋
【答案】B
【解答】解:A、蔗糖水中不含有淀粉,所以遇到碘酒不变蓝,故A错误;
B、米汤含有淀粉,所以遇到碘酒变蓝,故B正确;
C、食盐水中不含有淀粉,所以遇到碘酒不变蓝,故C错误;
D、白醋中不含有淀粉,所以遇到碘酒不变蓝,故D错误;
故选:B。
3.下列关于日常生活饮食习惯说法中不正确的是( )
A.糖类是人体生命活动最主要的能量来源
B.油脂会使人发胖,故禁止食油脂
C.每天摄入一定量富含纤维素的粗粮,能促进消化
D.平时应多吃水果和蔬菜来补充人体必需的维生素
【答案】B
【解答】解:A、糖类是人体生命活动最主要的能量来源,人体所需的大部分能量,来自糖类的缓慢氧化,故说法正确。
B、油脂是人体必需的一种营养物质,缺乏时会患疾病,所以不能禁食油脂。故说法错误。
C、每天摄入一定量富含纤维素的粗粮,能促进消化。故说法正确。
D、水果和蔬菜中含有丰富的维生素,平时应多吃水果和蔬菜来补充人体必需的维生素,这有利于身体健康。故说法正确。
故选:B。
4.合理膳食是人体健康的重要保证。下列说法不正确的是( )
A.每天应摄入一定量的蛋白质
B.油脂会使人发胖,故应禁食油脂
C.糖类是人体能量的主要来源
D.维生素是人体不可缺少的营养物质
【答案】B
【解答】解:A、蛋白质是构成细胞的基本物质,是机体生长及修补受损组织的主要原料,每天应摄入一定量的蛋白质,故选项说法正确。
B、油脂是人体的一种供能物质,摄入过多的油脂会使人发胖,应合理摄入油脂,要均衡营养,但不能禁食油脂,故选项说法错误。
C、糖类在人体内能产生能量,是人体能量的主要来源,故选项说法正确。
D、维生素在人体内需要量很小,但它们可以起到调节新陈代谢、预防疾病、维持身体健康的作用,是人体不可缺少的营养物质,故选项说法正确。
故选:B。
5.今年世界环境日聚焦“生物多样性”。下列物质中不能提供生物活动所需能量的是( )
A.葡萄糖 B.油脂 C.食盐 D.淀粉
【答案】C
【解答】解:A、葡萄糖是糖类的一种,能为人体提供能量,故选项错误。
B、油脂能为人体提供能量,故选项错误。
C、食盐不能为人体提供能量,故选项正确。
D、淀粉属于糖类,能为人体提供能量,故选项错误。
故选:C。
6.糖类是人体所需的重要营养物质。该类物质中不含有的元素是( )
A.氢 B.碳 C.氧 D.氮
【答案】D
【解答】解:糖类是组成人体的成分,是由碳、氢、氧三种元素组成的化合物(又称碳水化合物),糖类中不含氮元素。
故选:D。
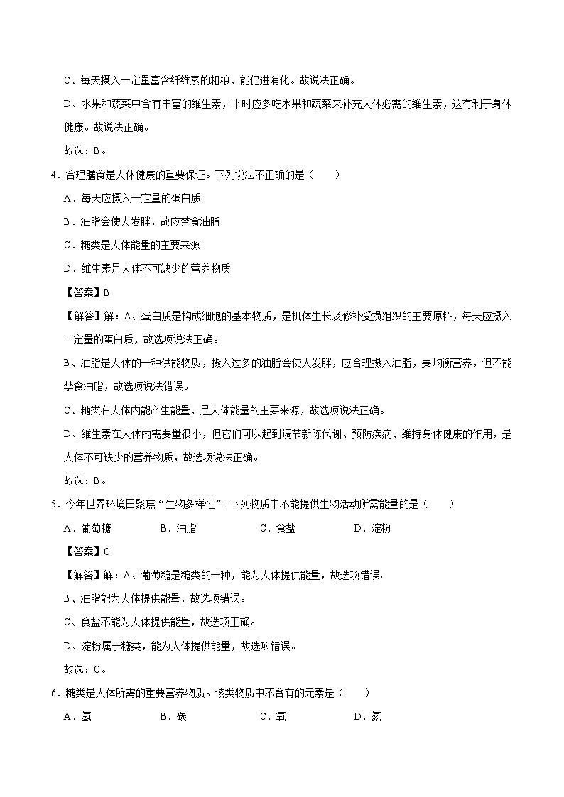
7.鱼肉含有丰富的营养成分,是人们餐桌上常见的一道美食。每100g鱼肉中含有的部分营养成分如图,其中表述错误的是( )
A.鱼肉中富含蛋白质
B.多食鱼肉可预防夜盲症
C.鱼肉营养丰富,可代替主食
D.青少年多食鱼肉,可促进骨骼发育
【答案】C
【解答】解:A、每100g鱼肉中含有蛋白质17.6g,鱼肉中富含蛋白质,故选项说法正确。
B、每100g鱼肉中含有维生素A25mg,多食鱼肉可预防夜盲症,故选项说法正确。
C、鱼肉营养丰富,但不能代替主食,故选项说法错误。
D、每100g鱼肉中含有钙元素50mg,钙主要存在于骨胳和牙齿中,使骨和牙齿具有坚硬的结构支架,青少年多食鱼肉,可促进骨骼发育,故选项说法正确。
故选:C。
8.某校组织学生到郊外野炊,同学们带了如下的食品,其中主要为人体提供蛋白质的是( )
A.牛肉、鸡蛋 B.米饭、土豆
C.番茄、黄瓜 D.色拉油、花生
【答案】A
【解答】解:A、牛肉、鸡蛋中均富含蛋白质,故选项正确。
B、米饭、土豆中富含淀粉,淀粉属于糖类,故选项错误。
C、番茄、黄瓜中富含维生素,故选项错误。
D、色拉油、花生中富含油脂,故选项错误。
故选:A。
9.缺乏维生素C会引起的疾病是( )
A.坏血病 B.龋齿 C.骨质疏松症 D.夜盲症
【答案】A
【解答】解:A、人体一旦缺乏维生素,就会影响正常的生长和发育,还会引起疾病,人体缺乏维生素C时易患坏血病。
B.龋齿是缺乏氟元素。
C.骨质疏松是缺乏维生素D或缺钙;
D.缺乏维生素A易患夜盲症。
故选:A。
10.如图所示为某品牌牛奶的部分成分及其含量的标签,据此回答下列问题:
(1)人体需要多种营养物质,标签中没有标注的一种营养物质是 ;
(2)人的生长发育及受损细胞的修复和更新都离不开的是 ;
(3)能与碘水作用呈蓝色的淀粉属于 ;
(4)属于无机物的是 。
【答案】(1)维生素;(2)蛋白质;(3)糖类;(4)水和无机盐.
【解答】解:(1)人体需要的六大营养物质有蛋白质、糖类、油脂、维生素、无机盐和水等六大营养物质,由标签可知,此牛奶还缺少的一类营养物质是维生素;
(2)蛋白质是人体生长和修补身体破损组织的重要营养物质;
(3)生活中的淀粉、纤维素都属于糖类;
(4)水和无机盐中都不含碳元素,不属于有机物,属于无机物。
能力提升
11.李林到小餐馆吃饭,只点了蛋炒饭,为了让营养齐全,请你为他点上一碗汤( )
A.排骨汤 B.青菜汤 C.豆腐汤 D.米汤
【答案】B
【解答】解:人体需要的六大营养物质:蛋白质、糖类、油脂、维生素、无机盐和水;结合题意,米饭中富含淀粉,淀粉属于糖类;鸡蛋中富含蛋白质;蛋炒饭还含有油脂、无机盐,可知食物中维生素含量较少;故为使营养搭配更加合理,需要补充富含维生素的食物.
A、排骨汤中富含蛋白质,故选项错误。
B、青菜汤中富含维生素,故选项正确.
C、豆腐汤中富含蛋白质,故选项错误。
D、米汤中富含淀粉,淀粉属于糖类,故选项错误。
故选:B。
12.下列关于糖类、蛋白质、油脂和维生素的说法正确的是( )
A.淀粉没有甜味,所以不属于糖类
B.维生素不提供能量,不是人体所需的营养物质
C.油脂属于有机高分子化合物
D.豆浆中加饱和硫酸铵溶液会发生盐析
【答案】D
【解答】解:A.淀粉虽然没有甜味,但是属于糖类,选项说法错误;
B.维生素虽然不提供能量,但它是人体所需的营养物质之一,选项说法错误;
C.油脂的相对分子质量较小,达不到几万甚至几十万,所以不属于有机高分子化合物,选项说法错误;
D.豆浆中富含蛋白质,饱和的硫酸铵溶液能使蛋白质发生盐析,选项说法正确。
故选:D。
13.下列有关叙述中不正确的是( )
A.蛋白质是有机高分子化合物
B.可以用硫酸铜溶液检验葡萄糖
C.人误食重金属盐中毒后服用牛奶可减轻毒性
D.大多数维生素在体内不能合成,需要从食物中摄取
【答案】B
【解答】解:A、蛋白质属于有机物,且相对分子质量比较大,属于有机高分子化合物,故选项说法正确。
B、检验葡萄糖用新制的氢氧化铜悬浊液,取样与新制的氢氧化铜悬浊液共热,若有砖红色的氧化亚铜沉淀生成,说明含有葡萄糖,不能使用硫酸铜溶液,故选项说法错误。
C、可溶性的重金属盐,能电离出重金属离子,它能破坏蛋白质的结构,服用含有丰富蛋白质的食品,可防止人体本身的蛋白质被破坏,有解毒作用;牛奶中富含蛋白质,可减轻毒性,故选项说法正确。
D、维生素有20多种,它们在人体内不能合成,需要从食物中摄取.维生素在人体内需要量很小,但它们可以起到调节新陈代谢、预防疾病、维持身体健康的作用,故选项说法正确。
故选:B。
14.下表是某品牌牛奶的营养成分表,下列说法中不正确的是( )
项目 | 能量 | 蛋白质 | 脂肪 | 碳水化合物 | 钠 | 钙 | 维生素D |
每100mL | 288kJ | 3.0g | 3.6g | 4.6g | 67mg | 128mg | 2.0μg |
NRV/% | 3 | 5 | 6 | 2 | 3 | 16 | 40 |
A.表中的钠、钙是指原子
B.蛋白质和脂肪是有机物
C.缺钙和维生素D易得佝偻病、骨质疏松
D.蛋白质是机体生长和修复受损组织的主要原料
【答案】A
【解答】解:A、表中的钠、钙是指物质的元素组成,故A错;
B、蛋白质和脂肪是含碳元素的化合物,属于有机物,故B正确;
C、缺钙易得佝偻病,骨质疏松症,缺维生素D会影响钙的吸收,故C正确;
D、蛋白质是机体生长和修复受损组织的主要原料,故D正确。
故选:A。
15.化学元素与人体健康密切相关,下列说法中不正确的是( )
A.儿童体内缺少钙元素易患佝偻病
B.人体缺少铁元素易患坏血病
C.人体缺少碘元素会引起甲状腺肿大
D.人体摄入过量的氟元素会引起氟斑牙
【答案】B
【解答】解:A、钙主要存在于骨骼和牙齿中,使骨骼和牙齿具有坚硬的结构支架,幼儿和青少年缺钙会患佝偻病,老年人会患骨质疏松,故选项说法正确。
B、铁是合成血红蛋白的主要元素,缺乏会患贫血,故选项说法错误。
C、碘是合成甲状腺激素的主要元素,缺乏会患甲状腺肿大,故选项说法正确。
D、氟能防治龋齿,缺乏易患龋齿,过量会引起氟斑牙和氟骨病,故选项说法正确。
故选:B。
16.每年5月第三周是中国的全民营养周。“全民营养周”旨在传播核心营养知识,让营养意识和健康行为代代相传,实现“营养梦、健康梦、中国梦”。下列有关说法不正确的是( )
A.每天服用大量维生素有益身体健康
B.我们应当妥善保存食物,不吃霉变或超过保质期的食物
C.健康饮食金字塔可以指导民众合理膳食营养,保持身体健康
D.测定人体血液的pH可以了解人体健康情况
【答案】A
【解答】解:A、每天服用大量维生素有益身体健康错误,因为维生素需要适量而不是大量,错误符合题意,故选项正确;
B、我们应当妥善保存食物,不吃霉变或超过保质期的食物正确,正确但不符合题意,故选项错误;
C、健康饮食金字塔可以指导民众合理膳食营养,保持身体健康正确,正确但不符合题意,故选项错误;
D、测定人体血液的pH可以了解人体健康情况正确,因为人体血液的pH需要符合一定范围,正确但不符合题意,故选项错误;
故选:A。
17.许多植物的果实、根、茎里都富含淀粉,淀粉的化学式可用(C6H10O5)n 表示,n 为一个很大的数。 则关于淀粉的下列说法错误的是( )
A.淀粉属于人体必需的六大类营养素之一
B.淀粉充分燃烧后只生成二氧化碳和水
C.淀粉中碳、氢、氧原子个数比为 6:10:5
D.淀粉的相对分子质量是 162
【答案】D
【解答】解除:A.淀粉属于糖类,是六大营养素之一,故A正确;
B.淀粉中只含有C、H、O三种元素,充分燃烧后只生成二氧化碳和水,故B正确;
C.淀粉的化学式为:(C6H10O5)n,碳、氢、氧原子个数比为 6:10:5,故C正确;
D.淀粉的相对分子质量是 162n,故D错误。
故选:D。
18.春节是中国的传统节日。红烧鲤鱼和韭菜馅饺子成为很多家庭年夜饭必备美食。
(1)红烧鯉鱼中含有丰富的营养素是(水除外) ,其作用是构成细胞的基本物质,是机体生长及 主要原料,并 。
(2)在生长过程中,为使韭菜生长茂盛,叶色浓绿,常需要施加的化肥种类是 。包饺子用到的面粉中含有丰富的淀粉,淀粉在人体内经酶的催化作用,与水发生一系列反应,最终变成 (填化学式),进入血液成为血糖,为人体组织提供营养。
【答案】蛋白质;修补受损组织;提供能量;氮肥;C6H12O6;
【解答】解:(1)红烧鯉鱼中含有丰富的营养素是(水除外)蛋白质,其作用是构成细胞的基本物质,是机体生长及修补受损组织的主要原料,并提供能量;故填:蛋白质;修补受损组织;提供能量;
(2)在生长过程中,为使韭菜生长茂盛,叶色浓绿,常需要施加含有氮元素的化肥,即氮肥。包饺子用到的面粉中含有丰富的淀粉,淀粉在人体内经酶的催化作用,与水发生一系列反应,最终变成葡萄糖,进入血液成为血糖,为人体组织提供营养;故填:氮肥;C6H12O6;
初中沪教版 (上海)7.2 食品中的营养素精品同步达标检测题: 这是一份初中沪教版 (上海)<a href="/hx/tb_c4006230_t7/?tag_id=28" target="_blank">7.2 食品中的营养素精品同步达标检测题</a>,文件包含沪教版化学九年级下册79食品中的营养素分层练习原卷版docx、沪教版化学九年级下册79食品中的营养素分层练习解析版docx等2份试卷配套教学资源,其中试卷共9页, 欢迎下载使用。
初中化学沪教版 (上海)九年级第二学期7.2 食品中的营养素优秀课堂检测: 这是一份初中化学沪教版 (上海)九年级第二学期7.2 食品中的营养素优秀课堂检测,文件包含72食品中的营养素习题原卷版docx、72食品中的营养素习题解析版docx等2份试卷配套教学资源,其中试卷共29页, 欢迎下载使用。
沪教版 (上海)九年级第二学期7.1 生活中的有机化合物课后练习题: 这是一份沪教版 (上海)九年级第二学期7.1 生活中的有机化合物课后练习题,共10页。试卷主要包含了下列关于甲烷的说法不正确的是,下列物质分类正确的是,甲烷,某牛奶的营养成分表如图所示,鲜度保持卡和柠檬酸为原料制成等内容,欢迎下载使用。

