化学第一单元 化学反应速率与反应限度当堂检测题
展开高中化学必修第二册专题六化学反应与能量变化第一单元化学反应速率与反应限度课后练习(苏教版2019)
一、单选题
1.下列做法利用了浓度对化学反应速率的影响的是
A.将食物保存在电冰箱里 B.做粉尘爆炸实验时选用很细的面粉
C.向过氧化氢溶液中加入MnO2 D.铁与稀盐酸反应太慢时加入较浓的盐酸
2.可使C(s)+ CO2(g)=2CO(g)反应速率增大的措施是( )
①增大压强 ②增加炭的量 ③通入CO2④恒压下充入N2 ⑤恒容下充入N2 ⑥升温
A.①③④ B.②④⑥ C.①③⑥ D.③⑤⑥
3.改变下列条件,可以改变反应活化能的是
A.压强 B.温度 C.反应物浓度 D.催化剂
4.将0.2 mol/L的KI溶液和0.01mol/L Fe2(SO4)3溶液等体积混合后,取混合液分别进行实验。下列能说明溶液中存在平衡2Fe3++2I-2Fe2++I2的是( )
A.滴入硝酸银溶液产生黄色沉淀 B.加入酸性KMnO4溶液,溶液紫红色褪去
C.滴入淀粉溶液,溶液变蓝色 D.滴入KSCN溶液,溶液变红色
5.下列反应体系中,不属于可逆反应的是( )
A.氮气和氢气合成氨 B.二氧化硫与氧气化合生成三氧化硫
C.水电解生成氢气和氧气与氢气在氧气中燃烧生成水 D.密封容器内二氧化氮和四氧化二氮可以相互转化
6.用6 g CaCO3与100 mL稀盐酸反应制取少量的CO2,反应过程中生成的CO2的体积(已折算为标准状况)随反应时间变化的情况如图所示。下列说法正确的是
A.OE段表示的平均反应速率最快,可能的原因是该反应是放热反应
B.EF段用HCl浓度的减小表示的该反应的平均反应速率为0.2 mol/(L·min)
C.在G点以后收集的CO2的量不再增多,原因是稀盐酸已反应完全
D.在F点收集到的CO2的体积最大
7.在恒温、恒容条件下,能使A(g)+B(g)⇌C(g)+D(s) 正反应速率增大的措施是
A.减小C或D的浓度 B.再加入一定量D
C.减小B的浓度 D.增大A或B的浓度
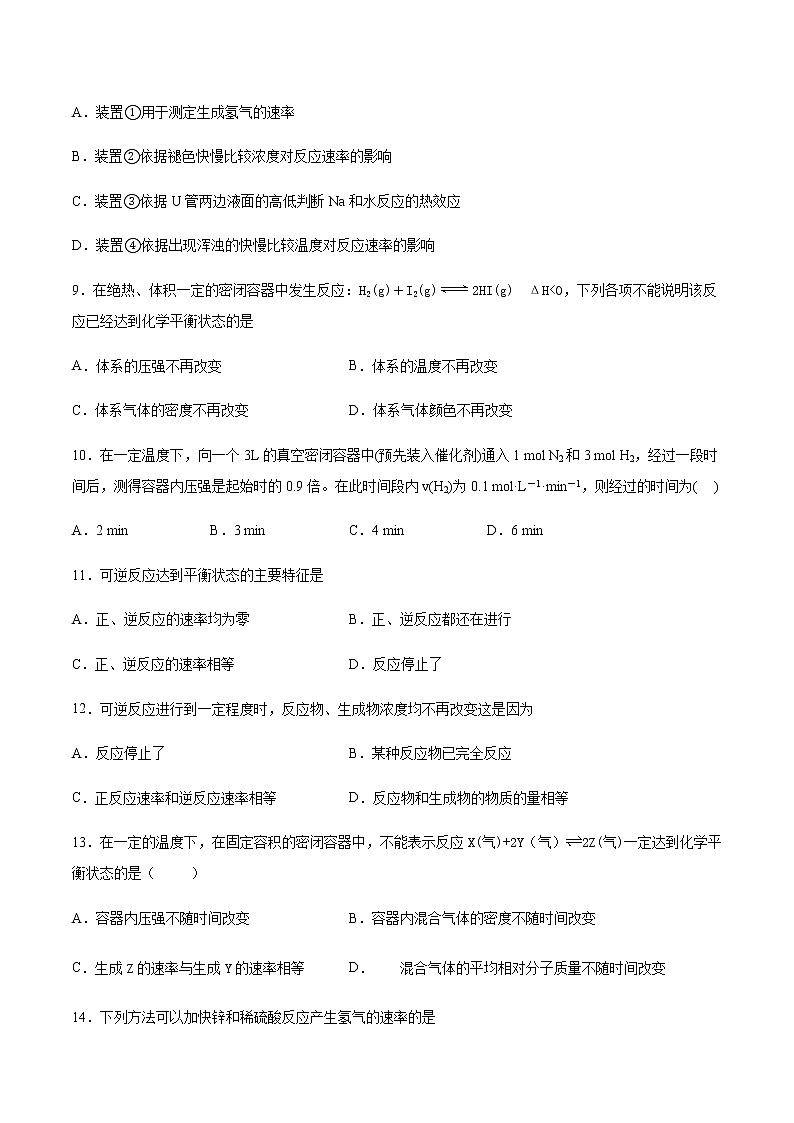
8.下列装置或操作能达到目的的是
A.装置①用于测定生成氢气的速率
B.装置②依据褪色快慢比较浓度对反应速率的影响
C.装置③依据U管两边液面的高低判断Na和水反应的热效应
D.装置④依据出现浑浊的快慢比较温度对反应速率的影响
9.在绝热、体积一定的密闭容器中发生反应:H2(g)+I2(g)2HI(g) ΔH<0,下列各项不能说明该反应已经达到化学平衡状态的是
A.体系的压强不再改变 B.体系的温度不再改变
C.体系气体的密度不再改变 D.体系气体颜色不再改变
10.在一定温度下,向一个3L的真空密闭容器中(预先装入催化剂)通入1 mol N2和3 mol H2,经过一段时间后,测得容器内压强是起始时的0.9倍。在此时间段内v(H2)为0.1 mol·L-1·min-1,则经过的时间为( )
A.2 min B.3 min C.4 min D.6 min
11.可逆反应达到平衡状态的主要特征是
A.正、逆反应的速率均为零 B.正、逆反应都还在进行
C.正、逆反应的速率相等 D.反应停止了
12.可逆反应进行到一定程度时,反应物、生成物浓度均不再改变这是因为
A.反应停止了 B.某种反应物已完全反应
C.正反应速率和逆反应速率相等 D.反应物和生成物的物质的量相等
13.在一定的温度下,在固定容积的密闭容器中,不能表示反应X(气)+2Y(气)2Z(气)一定达到化学平衡状态的是( )
A.容器内压强不随时间改变 B.容器内混合气体的密度不随时间改变
C.生成Z的速率与生成Y的速率相等 D.混合气体的平均相对分子质量不随时间改变
14.下列方法可以加快锌和稀硫酸反应产生氢气的速率的是
A.改用98%的浓硫酸 B.降温
C.加入CuSO4固体 D.加水
15.将0.2 mol·L-1的KI溶液和0.05 mol·L-1 Fe2(SO4)3溶液等体积混合后,取混合液分别完成下列实验,能说明溶液中存在化学平衡“2Fe3++2I-2Fe2++I2”的是( )
实验编号 | 实验操作 | 实验现象 |
① | 滴入KSCN溶液 | 溶液变红色 |
② | 滴入AgNO3溶液 | 有黄色沉淀生成 |
③ | 滴入K3[Fe(CN)6]溶液 | 有蓝色沉淀生成 |
④ | 滴入淀粉溶液 | 溶液变蓝色 |
已知:离子方程式:3Fe2++2[Fe(CN)6]3-═Fe3[Fe(CN)6]2↓(蓝色沉淀)
A.① B.②和④ C.③和④ D.①和②
二、实验题
16.化学是一门以实验为基础的科学,其中控制变量思想在探究实验中有重要应用,下列实验对影响化学反应速率的因素进行探究。
实验方案:现有0.0lmol/L酸性KMnO4溶液和0.lmol/L草酸溶液,为探讨反应物浓度对化学反应速率的影响,设计的实验方案如下表:
实验 序号 | 体积V/mL | 温度/℃ | ||
KMnO4 溶液 | 水 | H2C2O4溶液 | ||
① | 4.0 | 0.0 | 2.0 | 25 |
② | 4.0 | 0.0 | 2.0 | 60 |
③ | 4.0 | Vx | 1.0 | 25 |
(1)请书写此过程的离子反应方程式:_____________。
(2)通过实验①、③可探究草酸的浓度对反应速率的影响,表中Vx=_________mL,理由是_。
(3)对比实验①、②的实验现象是___________________________________。
(4)实验①中t min 时溶液褪色,用草酸表示的反应速率v(H2C2O4)=______________。
(5)甲同学在研究草酸与高锰酸钾在酸性条件下反应的影响因素时发现,草酸与酸性高锰酸钾溶液开始一段时间反应速率较慢,溶液褪色不明显,但不久后突然褪色,反应速率明显加快。针对上述现象,甲同学认为草酸与高锰酸钾反应放热,导致溶液温度升高,反应速率加快。从影响化学反应速率的因素看,你猜想还可能是________________的影响。
17.为了研究碳酸钙与盐酸反应的反应速率,某同学通过实验测定反应中生成的CO2气体体积,并绘制出如图所示的曲线。请回答以下问题。
(1)化学反应速率最快的时间段是_________,原因是________________。
A.0~t1 B.t1-t2 C.t2~t3 D.t3~t4
(2)为了减缓上述反应速率,欲向盐酸溶液中加入下列物质,你认为可行的有_________。
A.蒸馏水 B.NaCl固体
C.NaCl溶液 D.通入HCl
(3)若盐酸溶液的体积是20mL,图中CO2的体积是标准状况下的体积,则t1~t2时间段平均反应速率v(HCl)=________________mol·L-1·min-1。
18.H2O2作为氧化剂在反应时不产生污染物被称为绿色氧化剂,因而受到人们越来越多的关注。为比较Fe3+和Cu2+对H2O2分解的催化效果,某化学研究小组的同学分别设计了如图甲、乙所示的实验。请回答下列问题:
(1)定性分析:图甲可通过观察________________定性比较得出结论。有同学提出将FeCl3溶液改为Fe2(SO4)3溶液更合理,其理由是_______________________。
(2)定量分析:如图乙所示,实验时均以生成40 mL气体为准,其他可能影响实验的因素均已忽略。图中仪器A的名称为_______,检查该装置气密性的方法是:关闭A的活塞,将注射器活塞向外拉出一段后松手,过一段时间后看__________,实验中需要测量的数据是__________。
(3)加入MnO2粉末于H2O2溶液中,在标准状况下放出气体的体积和时间的关系如图所示。
由D到A过程中,随着反应的进行反应速率逐渐_________。(填 “加快”或“减慢”),其变化的原因是_____________。(选填字母编号)
A.改变了反应的活化能 B.改变活化分子百分比
C.改变了反应途径 D.改变单位体积内的分子总数
(4)另一小组同学为了研究浓度对反应速率的影响,设计了如下实验设计方案,请帮助完成(所有空均需填满)。
实验编号 | T/K | 催化剂 | 浓度 |
实验1 | 298 | 3滴FeCl3溶液 | 10ml 2%H2O2 |
实验2 | 298 |
|
|
① 在实验2中依次填_______________、________________。
② 可得到的结论是浓度越大,H2O2 分解速率__________。
三、填空题
19.乙烯(C2H4)是重要的化工原料,乙炔(C2H2)选择性加氢合成乙烯是科学家当前关注的热点。
(1)70℃时,反应 C2H2(g) +H2(g)C2H4(g) △H= -174 kJ • mol - 1在刚性容器中达到平衡。
①下列说法正确的是_________(填标号).
A.选用合适的催化剂,可以增大平衡气体中C2H4的百分含量
B.投料时增大的值,该反应的平衡常数K不变
C.通入一定量He,可以缩短反应达到平衡的时间
D.升高温度,正反应速率和逆反应速率都增大,K减小
②测得在某催化剂上生成乙烯的速率方程为v =0. 585 [ p( C2H2)] -0.36 • [ p( H2)]0.85,P(H2)—定时,若 p1(C2H2) >p2(C2H2),则 V1____V2(填“>” “<”或“=”)。
(2)在催化剂作用下,110℃时按体积比V( C2H2): V( H2) =1: 4充入刚性容器中,发生反应C2H2 + H2=C2H4、C2H2 +2H2=C2H6。若乙炔完全反应时,乙烯的体积分数为20% ,则H2的转化率为_______, C2H4的选择性为_______,( C2H4的选择性= 100%)
参考答案
1.D2.C3.D4.D5.C6.C7.D8.C9.C10.A11.C12.C13.B14.C15.A
16.2+5H2C2O4+6H+=10CO2↑+2Mn2++8H2O 1.0 保证反应物草酸浓度改变,而其它的不变 两实验中紫色溶液均褪色,但②褪色更快 mol·L-1·min-1 反应生成的硫酸锰起催化剂的作用
17.B 反应放热 AC (V2-V1)/[224x(t2-t1)]
18.产生气泡的快慢 将FeCl3溶液改为Fe2(SO4)3后与CuSO4对比只有阳离子不同,从而排出Cl-可能带来的干扰 分液漏斗 活塞能否复位 生成40ml气体所需的时间 减慢 D 3滴FeCl3 溶液 10ml 5%H2O2 越大
19.BD < 31.25% 75%
化学必修 第二册第一单元 化石燃料与有机化合物测试题: 这是一份化学必修 第二册第一单元 化石燃料与有机化合物测试题,共10页。试卷主要包含了单选题,实验题等内容,欢迎下载使用。
高中化学第一单元 化石燃料与有机化合物同步达标检测题: 这是一份高中化学第一单元 化石燃料与有机化合物同步达标检测题,共10页。试卷主要包含了单选题,实验题等内容,欢迎下载使用。
高中化学苏教版 (2019)必修 第二册第一单元 化学反应速率与反应限度当堂检测题: 这是一份高中化学苏教版 (2019)必修 第二册第一单元 化学反应速率与反应限度当堂检测题,共7页。试卷主要包含了单选题,综合题等内容,欢迎下载使用。

