高中生物人教版 (新课标)必修1《分子与细胞》第五章 细胞的能量供应和利用第3节 ATP的主要来源──细胞呼吸练习题
展开1.利用如图所示装置探究酵母菌的无氧呼吸,正确的操作方法是( )
A.A瓶先敞口培养一段时间后,再连通B瓶
B.A瓶密封后,应该立即连通B瓶
C.A瓶密封后,培养一段时间,再连通B瓶
D.实验结束后,在B瓶中加入重铬酸钾检验酒精
解析:探究酵母菌无氧呼吸需要设置无氧条件,同时检测无氧呼吸的产物CO2,因此装置中要将A锥形瓶密封一段时间,让酵母菌将瓶中的氧气消耗干净后再连通B瓶,保证澄清石灰水变混浊是由酵母菌在无氧条件下产生CO2造成的。
答案:C
2.在检验酵母菌细胞呼吸产物时,常用到一些特殊的颜色反应,下列描述不正确的是( )
A.CO2可使澄清的石灰水变混浊
B.CO2可使溴麝香草酚蓝水溶液由蓝变绿再变黄
C.乙醇在碱性条件下能与灰绿色的重铬酸钾溶液反应变成橙色
D.乙醇在酸性条件下能与橙色的重铬酸钾溶液反应变成灰绿色
解析:CO2能使澄清的石灰水变混浊,或使溴麝香草酚蓝水溶液由蓝变绿再变黄。乙醇在酸性条件下(浓硫酸)能与橙色的重铬酸钾溶液反应变成灰绿色。
答案:C
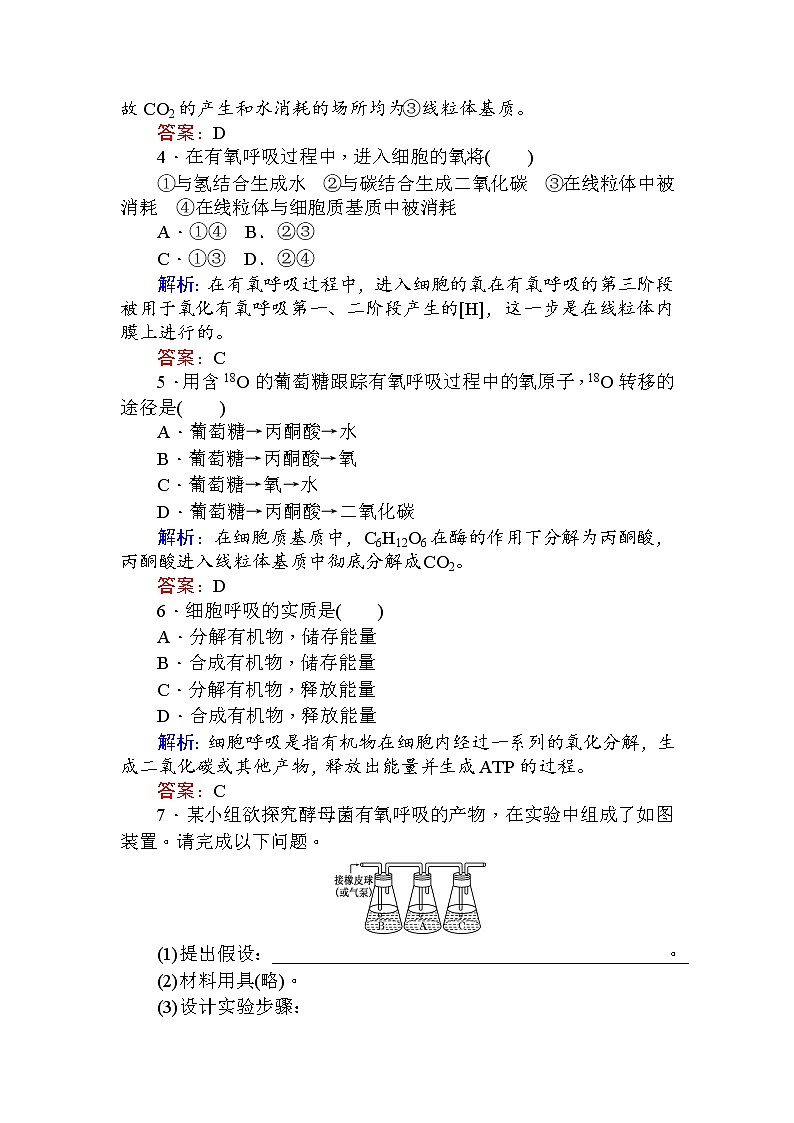
3.
右图表示有氧呼吸的主要场所线粒体的结构示意图,有氧呼吸过程中CO2产生和水消耗的场所分别是( )
A.①② B.②②
C.②③ D.③③
解析:有氧呼吸第二阶段丙酮酸和水反应彻底分解为CO2和[H],故CO2的产生和水消耗的场所均为③线粒体基质。
答案:D
4.在有氧呼吸过程中,进入细胞的氧将( )
①与氢结合生成水 ②与碳结合生成二氧化碳 ③在线粒体中被消耗 ④在线粒体与细胞质基质中被消耗
A.①④ B.②③
C.①③ D.②④
解析:在有氧呼吸过程中,进入细胞的氧在有氧呼吸的第三阶段被用于氧化有氧呼吸第一、二阶段产生的[H],这一步是在线粒体内膜上进行的。
答案:C
5.用含18O的葡萄糖跟踪有氧呼吸过程中的氧原子,18O转移的途径是( )
A.葡萄糖→丙酮酸→水
B.葡萄糖→丙酮酸→氧
C.葡萄糖→氧→水
D.葡萄糖→丙酮酸→二氧化碳
解析:在细胞质基质中,C6H12O6在酶的作用下分解为丙酮酸,丙酮酸进入线粒体基质中彻底分解成CO2。
答案:D
6.细胞呼吸的实质是( )
A.分解有机物,储存能量
B.合成有机物,储存能量
C.分解有机物,释放能量
D.合成有机物,释放能量
解析:细胞呼吸是指有机物在细胞内经过一系列的氧化分解,生成二氧化碳或其他产物,释放出能量并生成ATP的过程。
答案:C
7.某小组欲探究酵母菌有氧呼吸的产物,在实验中组成了如图装置。请完成以下问题。
(1)提出假设:__________________________________________。
(2)材料用具(略)。
(3)设计实验步骤:
①将配制好的________,在B中装入________,目的是______________________,在C中装入________;
②依图安装好实验装置,并将装置______________________;
③一段时间后观察____________________________。
(4)预期实验结果:_________________________________。
解析:实验假设是根据所学习知识提出的,描述实验对象与实验条件之间关系,可以是肯定性的,也可以是否定性的。根据题中图示,联系酵母菌的代谢类型,可以提出肯定性的假设:酵母菌在有氧条件下,可以进行有氧呼吸,产生CO2。实验主要利用的生物材料是酵母菌,酵母菌利用的营养物质是葡萄糖,因此,应先将配制好的酵母菌葡萄糖溶液装入A瓶;实验中需要检测的因变量是CO2,所以要排除空气中含有的CO2对实验结果的影响,须在B瓶中装入NaOH溶液,吸收空气中的CO2,在C瓶中装入澄清的石灰水,检测是否生成了CO2。根据酵母菌的代谢特点可知,酵母菌在有氧条件下,进行有氧呼吸产生CO2,CO2使澄清的石灰水变浑浊,因此实验中会观察到该现象的发生,由此可证明所提出的假设。
答案:(1)在有氧条件下,酵母菌通过有氧呼吸产生CO2
(3)①酵母菌葡萄糖溶液装入A瓶 NaOH溶液 除去空气中的CO2 澄清石灰水 ②用凡士林密封 ③澄清石灰水是否变混浊
(4)若澄清的石灰水变混浊,证明酵母菌细胞进行有氧呼吸产生CO2
[能力提升练]
8.
图示为测量动物呼吸的实验装置,图中a为红墨水珠,b中装有KOH溶液。此装置可测量动物( )
A.放出的CO2量
B.放出的O2量
C.吸收的CO2量
D.吸收的O2量
解析:动物呼吸吸收O2,产生CO2,由于CO2被KOH溶液吸收,故该装置测量的是瓶中O2的减少量。
答案:D
9.
将图中果酒发酵装置改装后用于探究酵母菌呼吸方式的实验,下列相关操作错误的是( )
A.探究有氧条件下酵母菌呼吸方式时打开阀a
B.经管口3取样检测酒精和CO2的产生情况
C.实验开始前对改装后整个装置进行气密性检查
D.改装时将盛有澄清石灰水的试剂瓶与管口2连通
解析:打开阀a可保证氧气的供应,A项正确;经管口3取样只能检测酒精的产生情况,B项错误;实验开始前整个装置需进行气密性检查,确保有氧、无氧条件只是通过管口1控制的,C项正确;管口2连通装有澄清石灰水的试剂瓶,通过观察澄清石灰水的混浊程度来检测CO2的产生情况,D项正确。
答案:B
10.下图是某同学验证呼吸作用产生二氧化碳的实验装置,在透明的容器B中放入湿润的活种子。以下说法正确的是( )
A.从C瓶导出的气体中,氧气的含量与空气相比没有变化
B.种子不进行光合作用,检测到的二氧化碳是呼吸作用产生的
C.在黑暗条件下,种子不进行呼吸作用
D.在光照条件下,澄清石灰水不会变浑浊
解析:容器B中的种子在有光和无光时均只进行呼吸作用,因此要消耗氧气产生CO2,在光照条件下,由于种子不进行光合作用故不会吸收呼吸作用产生的CO2,因此澄清的石灰水变浑浊。
答案:B
11.
在一普通的锥形瓶中,加入含有酵母菌的葡萄糖溶液,如右图所示。在以下有关坐标图中,不正确的是( )
解析:解决此题,首先要明确所给条件:密封的锥形瓶中,内含酵母菌的葡萄糖溶液。根据此条件,酵母菌可以在其中大量繁殖,葡萄糖的含量应逐渐降低,最后被分解利用完,所以C选项是正确的。锥形瓶中缺乏氧气,酵母菌此时的细胞呼吸为酒精发酵,分解葡萄糖产生酒精和CO2,酒精的含量升高,到葡萄糖完全消耗掉,酒精的浓度不再增加,所以A坐标图是正确的。酒精发酵过程中产生的CO2溶于水形成H2CO3,随时间的延长,H2CO3的浓度升高,溶液的pH逐渐降低。由于CO2在水中的溶解度一定,且H2CO3===CO2+H2O,所以溶液pH降到一定程度后便不再降低,所以坐标图D是正确的。由于葡萄糖的量是一定的,被酵母菌利用后便逐渐减少,酵母菌繁殖速率逐渐减慢,所以坐标图B是错误的。
答案:B
12.酵母菌在氧气充足条件下不能进行酒精发酵,有同学认为是氧气抑制了酵母菌的无氧呼吸;也有同学认为是有氧呼吸产生的ATP抑制了酵母菌的无氧呼吸。请完成下列实验:
(1)供选的实验试剂:5%葡萄糖溶液、酵母菌细胞(试剂1,适宜条件下,无氧呼吸、有氧呼吸均可发生)、酵母菌细胞质基质的上清液(试剂2,无氧呼吸进行的场所)、ATP溶液、蒸馏水。
(2)实验步骤:
①取锥形瓶完成如图装置,组装三套,依次编号为A、B、C。1号锥形瓶中都加10%的NaOH溶液,3号锥形瓶中都加澄清的石灰水。
②A装置2号锥形瓶中加入10 mL的试剂2、10 mL的5%葡萄糖溶液、2 mL蒸馏水;B装置2号锥形瓶中加入______________________;C装置2号锥形瓶中加入______________________。
③A、B、C三套装置均先持续通入N2 5 min,目的是______________________,再将三套装置分别处理:A、B装置持续通入N2,C装置持续________。
④将三套装置放在温度适宜(25 ℃~35 ℃)的相同条件下培养相同时间(8 h~10 h)。
⑤观察______________________,判断是否进行无氧呼吸。
(3)预期实验结果并得出相应结论:
①若_________________________________________________,
则酵母菌无氧呼吸受ATP抑制,不受氧气抑制;
②若__________________________________________________,
则酵母菌无氧呼吸受氧气抑制,不受ATP抑制;
③若________________________________________________,
则酵母菌无氧呼吸受ATP抑制,也受氧气抑制;
④若______________________________________________,
则酵母菌无氧呼吸既不受ATP抑制,也不受氧气抑制。
解析:该实验探究酵母菌无氧呼吸受O2抑制还是受ATP抑制,实验的自变量是ATP、O2的有无,因变量是生成的CO2。实验材料中已给出试剂1与试剂2,所以选用试剂2,能提供进行无氧呼吸的场所。实验要设置对照实验,题目中已给出空白对照组,所以设置具有ATP的实验组和通入氧气的实验组即可,其他条件和试剂用量都与A组相同。探究性实验结果的预测需要全面,可将所有可能都预测出来,并根据结果推出相应的结论,本题已给出实验结论,所以根据结论和实验处理推测出实验结果即可。
答案:(2)②10 mL的试剂2、10 mL的5%葡萄糖溶液、2 mL ATP溶液 10 mL的试剂2、10 mL的5%葡萄糖溶液、2 mL蒸馏水(可换顺序,但应与结果对应) ③去除锥形瓶中的氧气 通入空气 ⑤各装置中3号瓶是否变混浊
(3)①A装置变混浊,B装置不变混浊,C装置变混浊 ②A装置变混浊,B装置变混浊,C装置不变混浊 ③A装置变混浊,B装置不变混浊,C装置不变混浊 ④A装置变混浊,B装置变混浊,C装置变混浊
[素养养成练]
13.
图中表示的是测定保温桶内温度变化的实验装置。某研究小组以该装置探究酵母菌在不同条件下细胞呼吸的情况。
材料用具:保温桶(500 mL)、温度计、活性干酵母、质量浓度为0.1 g/mL的葡萄糖溶液、棉花、石蜡油。
实验假设:酵母菌在有氧条件下细胞呼吸比无氧条件下细胞呼吸放出的热量更多。
(1)取A、B两装置设计实验如下,请补充下表中内容:
(2)B装置葡萄糖溶液煮沸的主要目的是______________________,这是控制实验的________变量。
(3)要测定B装置因细胞呼吸引起的温度变化量,还需要增加一个装置C。请写出对装置C的实验处理:
(4)实验预期:在适宜条件下实验,30 min后记录实验结果,若装置A、B、C温度大小关系是________(用“<、=、>”表示),则假设成立。
解析:(1)该实验要探究酵母菌在有氧和无氧条件下的细胞呼吸方式,所以A、B两装置内的自变量应为氧气的有无,其他条件要保持完全相同。(2)B装置内煮沸葡萄糖溶液是为了完全除去其中溶解的氧气,从而制造无氧环境。(3)装置C作为装置B的对照,测定细胞呼吸引起的温度变化,两装置内的自变量应为进行细胞呼吸的酵母菌的有无。(4)一段时间后,内部进行了有氧呼吸的A装置中的温度>进行了无氧呼吸的B装置中的温度>无酵母菌的C装置中的温度,则假设成立。
答案:(1)①不加入石蜡油 ②加入10 g活性干酵母
(2)去除氧气 自
(3)③加入240 mL煮沸后冷却的葡萄糖溶液
④不加入活性干酵母
(4)A>B>C
装置
步骤一
步骤二
步骤三
A
加入240 mL的葡萄糖溶液
加入10 g活性干酵母
①________
B
加入240 mL煮沸后冷却的葡萄糖溶液
②________
加入石蜡油,铺满液面
装置
步骤一
步骤二
步骤三
C
③________
④________
加入石蜡油,铺满液面
人教版 (新课标)必修1《分子与细胞》第1节 细胞的增殖随堂练习题: 这是一份人教版 (新课标)必修1《分子与细胞》第1节 细胞的增殖随堂练习题,共6页。
人教版 (新课标)必修1《分子与细胞》第3节 ATP的主要来源──细胞呼吸练习: 这是一份人教版 (新课标)必修1《分子与细胞》第3节 ATP的主要来源──细胞呼吸练习,共8页。
人教版 (新课标)必修1《分子与细胞》一 捕获光能的色素和结构课时练习: 这是一份人教版 (新课标)必修1《分子与细胞》一 捕获光能的色素和结构课时练习,共7页。

