- 人教版高中生物必修一第七讲酶与细胞代谢学案 学案 0 次下载
- 人教版高中生物必修一第八讲细胞呼吸(一)有氧呼吸学案 学案 0 次下载
- 第十讲光合作用(一)捕获光能的色素和结构学案 学案 0 次下载
- 第十一讲光合作用(二)光合作用的原理和应用学案 学案 0 次下载
- 第十二讲细胞的增殖学案 学案 0 次下载
生物人教版 (新课标)第3节 ATP的主要来源──细胞呼吸导学案及答案
展开1、重点理解无氧呼吸的概念、过程、及与有氧呼吸的异同点。
2、了解细胞呼吸原理在生产实践中的应用。
【要点梳理】
要点一、无氧呼吸
场所:细胞质基质
过程 :两个阶段
第一阶段和有氧呼吸的第一阶段完全相同
第二阶段,丙酮酸在不同酶的催化下,分解成酒精和二氧化碳,或者转化成乳酸。
反应式
C6H12O6 酶 2C3H6O3+能量
C6H12O6 酶 2C2H5OH+2CO2 +能量
要点诠释:
(1)无氧呼吸产生酒精还是乳酸,与细胞内的酶有关,最终是由细胞的遗传性决定的,一种细胞的无氧呼吸产物只能是其中一种。
(2)大多数植物、酵母菌无氧呼吸的产物为酒精和二氧化碳;有些高等植物的某些器官如:玉米胚、马铃薯块茎、甜菜块根等进行无氧呼吸时产生乳酸;高等动物、人及乳酸菌的无氧呼吸只产生乳酸。
无氧呼吸特征
(1)全过程无游离氧参加
(2)有机物不彻底氧化分解为简单有机物(乳酸或酒精)
(3)释放少量能量
(4)始终在细胞质基质内进行
无氧呼吸和有氧呼吸的比较
要点二、影响呼吸作用的外界因素
1、温度
温度对酶促反应有直接的影响,呼吸过程是由酶催化的一系列反应过程,因此呼吸作用对温度的变化很敏感,最适温度一般为25~30℃。温度通过影响酶的活性影响呼吸速率。在最低点与最适点之间,呼吸速率总是随温度的增加加快。超过最适点,呼吸速率则会随着温度的增高而下降。在生产实践中应降低温度以减少呼吸消耗,延长保鲜时间。
2、氧气
O2是生物正常呼吸的重要因素。氧气含量的多少,直接影响呼吸速率和呼吸性质。在一定范围内有氧呼吸的强度随氧气浓度的升高而增大,氧气对无氧呼吸有抑制作用。
3、二氧化碳含量
二氧化碳是呼吸作用的最终产物,外界二氧化碳浓度增加时,呼吸速率减慢。实践证明,当CO2浓度升高到1%~10%以上时,细胞呼吸明显被抑制,可利用该原理储存水果。
4、含水量
在一定范围内,细胞呼吸强度随含水量的增加而增加,随含水量的减少而减少。在粮食贮存时,降低含水量以降低呼吸消耗。
5、机械损伤
机械损伤会显著加快组织的呼吸速率。
要点三、细胞呼吸原理的应用
1.包扎伤口时,需要选用透气的消毒纱布或松软的“创可贴”等敷料。(这样透气性好,细胞呼吸正常并能抑制厌氧病菌的繁殖。)
2.花盆里的土壤板结后,空气不足,会影响根系生长,需要及时松土透气。(以保证根系细胞呼吸对氧气的需要。)
3.利用麦芽、葡萄、粮食和酵母菌以及发酵罐等,在控制通气的情况下,可以生产各种酒,利用淀粉、醋酸杆菌或谷氨酸棒状杆菌以及发酵罐,在控制通风的情况下,可以生产食醋和味精。(利用各种菌的呼吸类型和发酵各生产阶段对氧气的需要,控制通气的情况,以生产各种产品。)
4.稻田也需要定期排水,否则水稻幼根因缺氧而变黑、腐烂。(以保证水稻根系细胞呼吸对氧气的需要,避免进行无氧呼吸产生酒精等对细胞有毒害作用。)
5.破伤风由破伤风芽孢杆菌引起,这种病菌只能进行无氧呼吸。皮肤破损较深或被锈钉扎伤后,病菌就容易大量繁殖。(遇到这种情况,需要及时到医院治疗,如清理伤口、敷药并注射破伤风抗毒血清。因在深部缺氧的情况下,破伤风芽孢杆菌容易大量繁殖。)
6.提倡慢跑等有氧运动的原因之一,是因剧烈运动导致氧的不足,而使肌细胞因无氧呼吸产生大量乳酸。乳酸的大量积累会使肌肉酸胀乏力。(人在剧烈活动时,以无氧呼吸供能为主,这时会产生大量乳酸,积累在骨骼肌处使人感到酸胀乏力;若进行慢跑,则以有氧呼吸供能,这时产生的是C02和水不会产生酸胀乏力感。)
【典型例题】
类型一:细胞呼吸方式
例1、 下列细胞中,其呼吸过程会产生乙醇的是( )
A.缺氧条件下的马铃薯块茎细胞 B.剧烈运动时的人骨骼肌细胞
C.酸奶生产中的乳酸菌 D.受涝的植物根细胞
【答案】D
【解析】缺氧条件下的马铃薯块茎细胞进行无氧呼吸产生乳酸;剧烈运动时,人的骨骼肌细胞进行无氧呼吸产生乳酸;乳酸菌无氧呼吸的产物是乳酸;植物根细胞在受涝缺氧条件下,无氧呼吸产生酒精和CO2。
【总结升华】本题考查不同生物细胞的呼吸作用方式和产物。
例2、(2015—2016学年河北省邯郸市一中月考)用酵母菌使葡萄汁产生葡萄酒,当酒精含量达到12%~16%时,发酵就停止了。有关解释不正确的是( )
A.酒精对酵母菌有毒害作用 B.营养物质因消耗而不足
C.产物积累使pH值发生改变 D.氧气过少导致其无法呼吸
【答案】D
【解析】A.酒精对酵母菌有毒害作用,A正确;B.酵母菌无氧呼吸时需要消耗葡萄糖等营养物质,使营养物质减少,很难维持大量酵母菌的代谢需要,B正确;c.酒精发酵过程中会产生酒精和二氧化碳,导致pH值发生改变,不适宜酵母菌生存,C正确;D.酒精发酵时进行的是无氧呼吸,不需要氧气,D错误。故选D。
【总结升华】本题主要考查细胞的呼吸方式及应用。
【举一反三】:
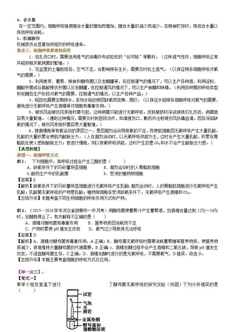
【变式一】
某举小组在室温下进行了酵母菌无氧呼吸的探究实验(如图)下列分析错误的是( )
A.滴管中冒出的气泡是反应产生CO2的结果
B.试管中加水的主要目的是制造无氧环境
C.若试管中的水换成冷水,产生气泡的速率下降
D.被分解的葡萄糖中的能量一部分转移至ATP,其余的存留在酒精中
【答案】D
【解析】酵母菌在无氧呼吸条件下进行无氧呼吸会释放出二氧化碳,A正确;试管中加入水的目的是便于观察气泡和防止空气进入滴管,主要目的是制造无氧环境,B正确;试管中的水换成冷水后,酵母菌所处的温度降低,酶的活性降低,故反应速率降低,C正确;被分解的葡萄糖中的能量一部分存留在酒精中没有释放出来,释放出来的能量绝大部分以热能的形式散失,小部分能量转移至ATP中,D错误。
【总结升华】本题考查细胞呼吸相关实验的分析能力。
【变式二】
关于真核细胞呼吸正确的说法是( )
A.无氧呼吸是不需氧的呼吸,因而其底物分解不属于氧化反应
B.水果贮藏在完全无氧的环境中,可将损失减小到最低程度
C.无氧呼吸的酶存在于细胞质基质和线粒体
D.有氧呼吸的酶存在于细胞质基质、线粒体内膜、线粒体基质
【答案】D
类型二:有氧呼吸和无氧呼吸的比较
例3、(2015北京石景山期末考)有氧呼吸与无氧呼吸的相同点是( )
①都在线粒体中进行 ②都需要酶 ③都需要氧
④都产生ATP ⑤都经过生成丙酮酸的过程
A.①②⑤ B.②③④ C.②③⑤ D.②④⑤
【答案】D
【解析】有氧呼吸与无氧呼吸都有分解葡萄糖产生丙酮酸过程,无氧呼吸全过程都在细胞质基质进行,有氧呼吸的二、三阶段在线粒体内完成。二者都需要酶的催化,都能利用分解葡萄糖释放的能量合成ATP。
【总结升华】本题主要考查两种呼吸方式的比较。
【举一反三】:
【变式一】
下列关于呼吸作用的叙述,正确的是
A.无氧呼吸的终产物是丙酮酸
B.有氧呼吸产生的[H]在线粒体基质中与氧结合生成水
C.无氧呼吸不需要O2的参与。该过程最终有[H]的积累
D.质量相同时,脂肪比糖原有氧氧化释放的能量多
【答案】D
【解析】无氧呼吸的最终产物应该是乳酸或者酒精和二氧化碳,有氧呼吸前两阶段产生的[H]在线粒体内膜上与氧结合生成水。无氧呼吸不需要O2参与,但是并没有[H]的积累,[H]只在细胞质基质中参与反应,产生了无氧呼吸的产物。质量相同的脂肪和糖类,脂肪所储存的能量更多,因此脂肪是主要的储能物质。
【变式二】
关于细胞呼吸的叙述,正确的是( )
A.种子风干脱水后呼吸强度增强
B.土壤淹水可导致根系发生无氧呼吸
C.破伤风杆菌在有氧条件下能大量繁殖
D.小麦种子萌发过程中有氧呼吸逐渐减弱
【答案】B
【变式三】
按下表设计进行实验,分组后,在相同的适宜条件下培养8~10小时,并对实验结果进行分析。
下列叙述正确的是( )
甲组不产生CO2而乙组产生
甲组的酒精产量与丙组相同
丁组能量转换率与丙组相同
丁组的氧气消耗量大于乙组
【答案】D
【解析】酵母菌在有氧的条件下能将葡萄糖分解成CO2和水,无氧的条件下将葡萄糖分解成CO2和酒精。依题意,甲组、丙组进行无氧呼吸,乙组、丁组进行有氧呼吸。甲组、乙组两组都产生CO2,由于甲组细胞不完整,甲组的酒精产量较丙组少,丁组能量转换率较丙组高,丁组的氧气消耗量大于乙组。故D正确。
类型三:影响呼吸作用的外界因素
例4、储藏水果和粮食时,充加CO2,或抽取空气,能延长储藏时间,主要是由于( )
A.抑制有氧呼吸 B.促进有氧呼吸
C.抑制无氧呼吸 D.促进无氧呼吸
【答案】A
【解析】有氧呼吸进行得快慢主要与氧的含量、周围二氧化碳浓度的高低有关系:氧气的含量低(抽取空气),有氧呼吸进行的慢,C02对细胞呼吸有抑制作用。所以主要目的应该是抑制有氧呼吸,在这个浓度下,无氧呼吸是存在的,但是两者都很微弱,适于储存。
【总结升华】本题考查有氧呼吸和无氧呼吸对水果的保鲜问题。
【举一反三】:
【变式一】
利用地窖贮藏种子、果蔬在我国历史悠久。地窖中的浓度较高,有利于( )
A.降低呼吸强度 B.降低水分吸收
C.促进果实成熟 D.促进光合作用
【答案】A
类型
有氧呼吸
无氧呼吸
区别
是否需氧
需要O2
不需要O2
呼吸场所
细胞质基质
线粒体(主要)
细胞质基质
分解产物
CO2和H2O
CO2和C2H5OH或C3H6O3
释放能量
大量能量
少量能量
相同点
①第一阶段完全相同(细胞质基质中糖酵解)
②实质相同:均分解有机物,释放能量
实验材料
取样
处理
分组
培养液
供氧情况
适宜浓度
酵母菌液
50 mL
破碎细胞(细胞不完整)
甲
25 mL
75 mL
无氧
乙
25 mL
75 mL
遇氧
50 mL
未处理
丙
25 mL
75 mL
无氧
丁
25 mL
75 mL
通氧
2020-2021学年第3节 细胞呼吸的原理和应用第2课时导学案: 这是一份2020-2021学年第3节 细胞呼吸的原理和应用第2课时导学案,共12页。学案主要包含了无氧呼吸,细胞呼吸原理的应用等内容,欢迎下载使用。
高中生物第3节 细胞呼吸的原理和应用第2课时学案及答案: 这是一份高中生物第3节 细胞呼吸的原理和应用第2课时学案及答案,共14页。学案主要包含了无氧呼吸,细胞呼吸原理的应用等内容,欢迎下载使用。
2020-2021学年第3节 细胞呼吸的原理和应用第2课时学案: 这是一份2020-2021学年第3节 细胞呼吸的原理和应用第2课时学案,共20页。学案主要包含了完成教材下列问题等内容,欢迎下载使用。

