人教版 (新课标)必修1《分子与细胞》第3节 ATP的主要来源──细胞呼吸学案设计
展开(一)预习检查、总结疑惑
复习有氧呼吸的过程,检查学生的预习情况并了解了学生的疑惑,使教学具有了针对性。
(二)情景导入、展示目标。
导入新课:体育课上进行了100米短跑,课后部分女同学感觉腿酸痛,这是什么原因呢? 激起学生的兴趣后引入新课。
展示学习目标,强调重难点。然后展示探究的第一个问题,根据课前预习情况,让学生把预习过程中的疑惑说出来。
设计意图:步步导入,吸引学生的注意力,明确学习目标。
(三)合作探究、精讲点拨。
探究一:无氧呼吸的过程是怎样的?
同学们在预习的过程中遇到哪些问题呢?(学生提出自己的疑惑),预习的很好,课堂上我们就解决这些问题。多媒体展示探究的问题。
提出问题:人体所有的细胞任何时候都在进行有氧呼吸吗?师生共同列举一些无氧呼吸的例子(如马铃薯块茎,水稻的根、蛔虫、骨骼肌细胞在缺氧的情况下等
无氧呼吸的场所、过程、产物、能量的变化
学生小组合作,介绍无氧呼吸的过程,仿照有氧呼吸的示意图,尝试自主绘制无氧呼吸的过程示意图,将其过程直观形象地表示出来。
评价学生的活动,并对学生所总结的内容适当进行补充。
〖板书〗
酶
C6H12O6→2C2H5OH(酒精) + 2CO2+少量能量
酶
C6H12O6→2 C3H6O3(乳酸)+ 少量能量
从上述反应式可以看出,细胞在有氧呼吸时,吸收O2的量与放出的CO2量相同,而无氧呼吸时不需要O2,但产生CO2。这样,如果某种生物呼吸时,吸收O2的量与放出CO2的量相同,则该生物只进行有氧呼吸;如果某种生物不吸收O2,但有CO2释放,则说明该生物只进行无氧呼吸;如果某种生物释放的CO2量比吸收的O2的量多,则说明该生物既进行有氧呼吸,又进行无氧呼吸。在有氧呼吸与无氧呼吸同时存在时,哪种细胞呼吸占优势,则要从CO2的释放量与O2吸收量的差值来计算。
探究二:有氧呼吸与无氧呼吸有哪些异同?
提出问题:1、为什么无氧呼吸所放出的能量要比有氧呼吸少得多?
2、为什么不同生物无氧呼吸产物不同?无氧呼吸过程中,物质和能量变化的特点是什么?
3、无氧呼吸和有氧呼吸有何异同?
多媒体展示:
有氧呼吸与无氧呼吸的异同点:学生讨论并完成下表
根据上述列表,引导学生自主归纳出无氧呼吸、细胞呼吸的概念:
无氧呼吸:细胞在缺氧的条件下,通过多种酶的催化作用,把葡萄糖等有机物分解为不彻底氧化的产物,同时释放出能量生成少量ATP的过程。
微生物的无氧呼吸通常称为发酵,有两种类型:酒精发酵和乳酸发酵。引导学生总结高等生物无氧呼吸的产物
在归纳有氧呼吸与无氧呼吸概念的基础上,引导学生尝试得出细胞呼吸的概念
细胞呼吸:葡萄糖等有机物在生活细胞内经过一系列的氧化分解,生成二氧化碳和水或其它不彻底的氧化产物,释放出能量并生成ATP的过程。
4、那细胞呼吸有什么意义呢?学生阅读;教师指导:引导学生进行思维迁移,联系动植物和人体的其他代谢过程加深理解
延伸与应用
思考 如果有人向你请教怎样才能长期储存农作物种子或蔬菜水果,你能利用呼吸作用的原理,提供一些有价值的建议或措施吗?
教师点评:
1.无氧呼吸因其产物不同而分为酒精发酵和乳酸发酵;
2.均分为两个阶段,不同在于第二阶段,第一阶段是相同的;要能够正确书写各个阶段的反应式、场所、原料、产物与条件。
3.对生物的无氧呼吸应注意以下几点:一是乳酸菌、破伤风杆菌及体内寄生虫均进行无氧呼吸;二是不同生物进行无氧呼吸的产物种类可能不同,动物无氧呼吸的产物是乳酸,植物无氧呼吸一般产生的是酒精(马铃薯块茎、甜菜块根、玉米胚和苹果果实产生的是乳酸),微生物两种情况均有;三是多数进行有氧呼吸的生物仍然保留有无氧呼吸的能力。
探究三:细胞呼吸原理的应用有哪些方面?
多媒体展示
细胞呼吸原理在实践中有哪些应用?应用原理是怎样的?影响细胞呼吸速率的因素有哪些?如何影响?
探究展示:学生合作探究,尝试分析并回答。
教师点评:
1.细胞呼吸原理应用广泛:在作物栽培、水果保鲜、粮油贮藏、疾病防止等各方面。
中耕松土:疏松土壤使根细胞进行充分的有氧呼吸,有利于根系的生长和对无机盐的吸收,还有利于土壤中好氧微生物的生长繁殖,促使这些微生物对土壤中有机物的分解,从而有利于植物对无机盐的吸收。过于板结或长期水淹,会导致土壤空气不足,根进行无氧呼吸产生酒精毒害根细胞,使根系变黑、腐烂。
粮油种子贮藏:要风干、降温,降低氧气含量,能抑制呼吸作用,减少有机物消耗。
果、蔬菜保鲜:适度低温或降低氧气含量及增加二氧化碳浓度,可抑制呼吸作用,减少营养消耗。
疾病防止:用“创可贴”等敷料包扎伤口,既为伤口敷上了药物,又为伤口创造了疏松透气的环境、避免厌氧病原菌的繁殖,从而有利于伤口的痊愈。较深的伤口里缺少氧气,破伤风芽孢杆菌适合在这种环境中生存并大量繁殖。所以,伤口较深或被锈钉扎伤后,患者应及时请 医生处理。
微生物发酵:酵母菌是兼性厌氧微生物,在适宜的通气、温度和pH等条件下,进行有氧呼吸并大量繁殖;在无氧条件下则进行酒精发酵。醋酸杆菌是一种好氧细菌。在氧气充足和具有酒精底物的条件下,醋酸杆菌大量繁殖并将酒精氧化分解成醋酸。谷氨酸棒状杆菌是一种厌氧细菌。在无氧条件下,谷氨酸棒状杆菌能将葡萄糖和含氮物质(如尿素、硫酸铵、氨水)合成为谷氨酸。谷氨酸经过人们的进一步加工,就成为谷氨酸钠──味精。
2.影响呼吸速率的外界因素:
温度:温度通过影响细胞内与呼吸作用有关的酶的活性来影响细胞的呼吸作用。温度过低或过高都会影响细胞正常的呼吸作用。在一定温度范围内,温度越低,细胞呼吸越弱;温度越高,细胞呼吸越强。
氧气:氧气充足,则无氧呼吸将受抑制;氧气不足,则有氧呼吸将会减弱或受抑制。土壤空气的多少影响根系的吸收,若进行无氧呼吸,产生过多酒精,还可能导致根部细胞坏死。
水分:一般来说,细胞水分充足(自由水/结合水的大小),呼吸作用将增强。
CO2:环境CO2浓度提高,将抑制细胞呼吸,可用此原理来贮藏水果和蔬菜。
(四)反思总结,当堂检测。
教师组织学生反思总结本节课的主要内容,并进行当堂检测。
设计意图:引导学生构建知识网络并对所学内容进行简单的反馈纠正。
(五)发导学案、布置预习。
在下一节课我们一起来学习能量之源——光与光合作用。这节课后大家可以先预习这一部分,并完成本节的课后练习。
九、板书设计
三、无氧呼吸
1、反应式
2、过程
3、概念
四、有氧呼吸与无氧呼吸的异同
五、细胞呼吸原理的应用
十、教学反思
在这两节课的教学中,通过探究引入,利用多媒体等直观教学手段,刺激学生多种感官活动,引起加强学生有意注意,通过比较归纳,让学生在推理、判断中培养良好的思维习惯和对知识的迁移能力。教师的点评与总结一方面统一了认识,给学生一个较为正确的可供参考的观点,另一方面较好的解决了教学中的重点与难点。能较好的完成了教学任务,预测能收到理想的教学效果。课后的探究性课题将能培养学生的探究能力和问题意识,进一步激发学生学习生物的兴趣。
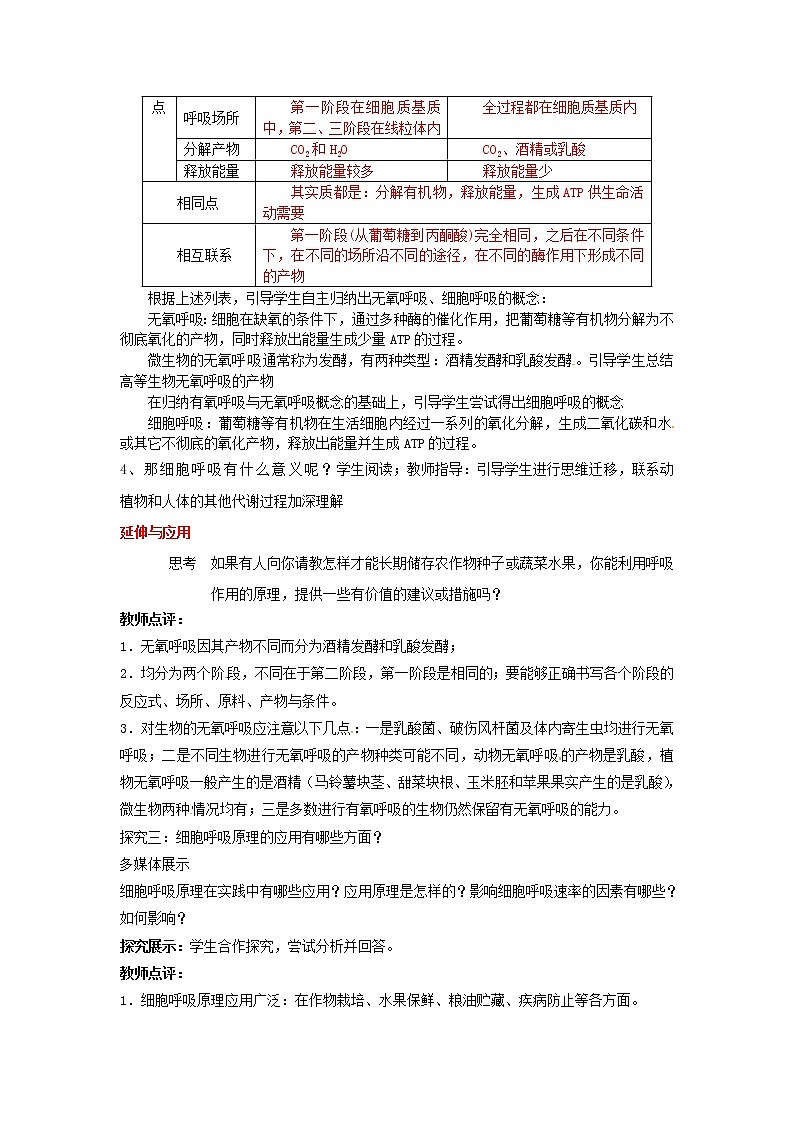
有氧呼吸
无氧呼吸
不
同
点
反应条件
需要O2、酶和适宜的温度
不需要O2,需要酶和适宜的温度
呼吸场所
第一阶段在细胞质基质中,第二、三阶段在线粒体内
全过程都在细胞质基质内
分解产物
CO2和H2O
CO2、酒精或乳酸
释放能量
释放能量较多
释放能量少
相同点
其实质都是:分解有机物,释放能量,生成ATP供生命活动需要
相互联系
第一阶段(从葡萄糖到丙酮酸)完全相同,之后在不同条件下,在不同的场所沿不同的途径,在不同的酶作用下形成不同的产物
人教版 (新课标)必修1《分子与细胞》第3节 ATP的主要来源──细胞呼吸学案: 这是一份人教版 (新课标)必修1《分子与细胞》第3节 ATP的主要来源──细胞呼吸学案,共7页。学案主要包含了学习目标,自主预习,互动探究,课堂练习等内容,欢迎下载使用。
人教版 (新课标)必修1《分子与细胞》第五章 细胞的能量供应和利用第3节 ATP的主要来源──细胞呼吸学案设计: 这是一份人教版 (新课标)必修1《分子与细胞》第五章 细胞的能量供应和利用第3节 ATP的主要来源──细胞呼吸学案设计,共2页。学案主要包含了细胞呼吸的方式,探究酵母菌细胞呼吸的方式,有氧呼吸,无氧呼吸,有氧呼吸与无氧呼吸的异同,细胞呼吸原理的应用等内容,欢迎下载使用。
人教版 (新课标)必修1《分子与细胞》第3节 ATP的主要来源──细胞呼吸学案设计: 这是一份人教版 (新课标)必修1《分子与细胞》第3节 ATP的主要来源──细胞呼吸学案设计,共4页。学案主要包含了自学学案,课堂精练,课后练习等内容,欢迎下载使用。

