小学数学人教版二年级下册7 万以内数的认识整百、整千数加减法学案
展开课题
用估算的策略解决问题
课型
新授课
设计说明
本节课的主要教学内容是估算。以购买电话机和电吹风为现实背景,提出在不会精确计算大数相加的情况下怎么解决所带的钱是否够买的问题,教材给出了通过估算来解答的策略,让学生体会到估算在现实生活中的应用。
估算在以前的教学中已经渗透过,学生已经体会到估算在现实生活中的意义,知道可以通过凑整的方法进行估算,即把数凑成一个接近整十整百的数。本节课结合几百几十的加减法,通过小组合作讨论、交流进一步学习根据具体情境运用估算解决实际问题。
学习目标
1.让学生充分认识估算在日常生活和工作中的广泛应用。
2.使学生能在具体的情境中进行几百几十加减法的估算,会表达估算的思路,形成估算的习惯和意识。
3.培养学生的数感,使学生在日常生活中能灵活地运用估算解决实际问题。
学习重、
难点
在具体情境中进行几百几十加减法的估算,表达估算的思路。
学前准备
教具准备:PPT课件
课时安排
1课时
教学环节
导 案
学 案
达标检测
一、复习旧知,导入新课。
(5分钟)
1.填空。
(1)实验小学今年有学生1021人,约是( )人。
(2)小明家到学校有492米,约是( )米。
(3)一台电视机售价是1095元,约是( )元。
2.揭示课题,板书:用估算的策略解决问题。
1.独立完成,集体订正,复习近似数。
2.明确本节课的学习内容。
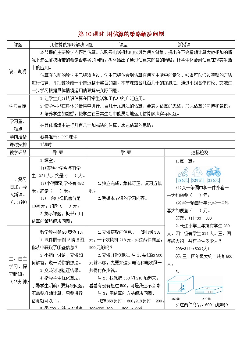
1.算一算。
(1)买一条围巾和一件外套一共大约需要( )元。
(2)买一辆自行车比买一件外套大约便宜( )元。
答案:(1)700 300
2.长江小学三年级有学生289人,四年级有学生314人。三、四年级大约一共有学生多少人?
298+314≈600(人)
答:三、四年级大约一共有600人。
3.
买这两件商品,600元够吗?700元够吗?
380≈400
270≈300
380+270≈700(元)
答:600元不够,700元够。
二、自主学习,探究新知。
(25分钟)
教学教材第96页例13。
1.课件展示例13情境图,你从中获取了哪些信息?
2.小组内讨论、交流如何解答,说一说你的想法。
3.交流讨论验证结果。
4.指导学生优化算法,引导学生明确:要解决问题,不需要准确计算,只要进行估算就可以了。
5.带700元够吗?说说你的思路。
6.引导学生总结估算的步骤和估算时应注意的问题。
1.交流获取的信息,一部电话358元,一个吹风机218元。买这两件商品,500元够吗?
2.交流,预设想法:生1:要知道500元够不够,先要知道买电话和电吹风一共得付多少钱。
生2:我想把358和218加起来,看看有没有超过500,可是我还不会算。
生3:用估算的方法解决问题,
我想358超过了300,218超过了200,300+200=500,带500元不够。
4.小组讨论得出:估算更适合本题。
5.鼓励学生说出估算的过程。
6.(1)回忆估算过程,归纳出估算的步骤:先找到合适的近似数,再用近似数口算,最后判断能否解决问题。
(2)交流后汇报估算时应注意的问题:估算时,近似数的取值可大可小,要根据具体情况而定。
三、巩固练习,解决问题。(7分钟)
1.完成教材第96页“想一想”。
2.完成教材第98页练习十九的第5、6题。
1.小组自行探究,展示结果。
2.独立完成,集体订正。
教学过程中老师的疑问:
四、课堂总结、拓展延伸。
(3分钟)
1.谈谈本节课你有什么收获?
2.布置课后预习内容。
结合所学谈谈自己本节课的收获。
五、教学板书
用估算的策略解决问题
例13:218≈200
358≈300
300+200=500
218+353>500
所以买这两件商品,500元不够。
六、教学反思
重视估算,培养估算意识,是《新课标》在计算方面强调的内容之一。随着计算内容的进行,适时安排一些估算,逐步培养学生的估算意识是本套书的一个特点,前面在100以内的加、减法中已经出现过估算的教学内容,本单元结合几百几十的加法、减法,进一步学习根据具体情境运用估算解决实际问题。
教师点评和总结:
数学三年级上册整理和复习学案设计: 这是一份数学三年级上册整理和复习学案设计,共3页。学案主要包含了创设情境,设疑导入,学习新知,拓展延伸,巩固应用,全课总结等内容,欢迎下载使用。
人教版二年级下册10000以内数的认识学案: 这是一份人教版二年级下册10000以内数的认识学案,共3页。学案主要包含了复习旧知,导入新课,四年级大约一共有学生多少人?,自主学习,探究新知,课堂总结等内容,欢迎下载使用。
小学数学人教版三年级下册笔算除法导学案及答案: 这是一份小学数学人教版三年级下册笔算除法导学案及答案,共2页。学案主要包含了复习旧知,引入新课,探究新知,应用新知,巩固方法,教学板书,教学反思等内容,欢迎下载使用。

