高中化学人教版 (新课标)必修1第一节 化学实验基本方法教案
展开学习目标:
1.知道蒸馏的原理,会组装蒸馏装置。
2.认识分液漏斗,了解萃取剂。
3.通过实验操作从碘水中提取碘,知道萃取原理,掌握萃取操作。
学习重点:
蒸馏和萃取的实验原理以及操作过程。
学习难点:
蒸馏和萃取的掌握和应用。
教学过程:
导入新课
[引言]上节课我们学习了粗盐的提纯,通过除杂质过滤的方法得到比较纯的盐水,大家想想如果我们要把盐水变为淡水,该怎么做呢?
比如说在海边,渔民们是怎么解决生活用水的问题;前段时间,中央电视台播放了郑和下西洋的那段历史,大家知道他们是怎么解决长期在海上漂泊的吃水问题吗?
[投影]如何使海水变淡水?海水淡化工厂
[提问]实验室制取蒸馏水应该用什么方法呢?
[过渡]混合物的分离和提纯除了过滤、蒸发外,还有其他很多方法,这节课,我们来学习另外两种新方法:蒸馏和萃取
[板书]蒸馏和萃取(distillatin and extractin)
推进新课
教学环节一:蒸馏
[过渡]首先,让我们利用实验室通过蒸馏的方法除去自来水中的杂质制取蒸馏水的实验来学习蒸馏的过程
[板书]一、蒸馏
[引入]我们引用的自来水是纯净的水吗?不是。因为自来水厂使用了消毒剂氯对水进行了消毒。使水中含有Cl― 。我们可以利用加入硝酸银溶液检验是否含有氯离子。
[实验演示]自来水中加入硝酸酸化的硝酸银溶液
[讲解]有明显白色沉淀生成,证明自来水中含有氯离子。那么,我们应该用什么方法除去自来水中的氯离子呢?能否向上一堂课中使用化学方法,加入试剂反应除去?
不能。加入试剂后会引入新的杂质,达不到我们实验目的。要想得到纯净水。可以使用加热将水变为水蒸汽,然后再冷凝为纯净的液态蒸馏水。
[小结]实验室就是使用蒸馏的方法制取蒸馏水。
[投影]
1.原理:利用互溶的液体混合物中各组分的沸点不同,给液体混合物加热,使其中的某一组分变成蒸气再冷凝成液体,从而达到分离提纯的目的。蒸馏一般用于分离沸点相差较大的液体混合物。(例如蒸馏含有Fe3+的水提纯其中水份,蒸馏石油提纯不同沸点的有机组分)
2.仪器:铁架台、酒精灯、石棉网、蒸馏烧瓶、冷凝管、温度计、胶塞、牛角管(尾接管)、锥形瓶、胶管
3.装置图:
[实验演示]实验1-3:实验室制取蒸馏水
[投影]
4.蒸馏时的注意事项:
a.烧瓶内液体的容积不超过2/3,烧瓶要垫上石棉网加热,烧瓶中还要加入沸石(碎瓷片)防止爆沸。
b.温度计下端水银泡应置于烧瓶支管处,测量逸出气体的温度。
c.冷凝水下口进,上口出。
d.实验开始时,先开冷凝水,后加热。实验结束时,先停止加热,后关冷凝水。溶液不可蒸干。
[讲解]师:锥形瓶中的液体就是蒸馏水,我们再用硝酸银溶液检验是否含有氯离子。
生:观察思考填写表格
[投影小结实验]
[思考提问]
1.为什么冷却水通入方向与被冷凝蒸气流向相反
(为了使蒸馏出的蒸气与冷却水长时间充分接触,带走尽可能多的热量)
2.为什么温度计水银球的顶端要与圆底烧瓶支管下沿处于同一水平线?
(对于蒸馏来说,只有精确控制蒸馏的温度才能达到分离提纯的目的,而蒸馏烧瓶支管口的温度正是被蒸馏变为气体某组分的温度,故温度计水银球顶端要与圆底烧瓶支管下沿处于同一水平线)
3.在日常生活中,我们应用蒸馏的方法可以将海水淡化,或制造无水酒精。若采用蒸馏的方法分离酒精和水的混合物,先蒸馏出来的物质是什么?
(酒精沸点低,先蒸出的是酒精。)
4.从这个实验中,大家可以看出蒸馏适用于什么类型的混合物的分离?
[投影]
5.蒸馏的使用范围:
液态混合物中,沸点不同,除去难挥发或不挥发的物质。
[思考]
蒸馏与蒸发的区别:
(加热是为了获得溶液的残留物时,要用蒸发;加热是为了收集蒸气的冷凝液体时,要用蒸馏)
[过渡]在日常生活中,有时我们的衣服粘了油渍,可以用汽油擦洗,这就是萃取的应用。接下来我们学习另外的一种分离方法,叫做萃取与分液。
教学环节二:萃取
[板书]二、萃取
[过渡]我们先来认识这个新的仪器:分液漏斗。
[展示仪器]分液漏斗的组成,分液漏斗的活塞、盖子同漏斗本身是配套的。使用漏斗前要检验漏斗是否漏水。方法为:关闭活塞,在漏斗中加少量水,盖好盖子,用右手压住分液漏斗口部,左手握住活塞部分,把分液漏斗倒转过来用力振荡,看是否漏水
[投影]
1.定义:利用某溶质在互不相溶的溶剂中的溶解度不同,用一种溶剂把溶质从它与另一种溶剂组成的溶液中提取出来,在利用分液的原理和方法将它们分离开来。
[讲解+实验演示]我们通过实验来解释萃取的定义,我们知道碘单质在水中的溶解度不大,碘水呈黄棕色。碘是溶质,水是溶剂。取10ml饱和碘水,倒入分液漏斗中。接着,按照萃取的定义,我们要用另一种溶剂加把溶质碘从碘水中提取出来,这另外一种溶剂的选择要符合一些条件,
[投影]
2.萃取剂的选择:
a.溶质在萃取剂的溶解度要比在原溶剂(水)大。
b.萃取剂与原溶剂(水)不互溶。
c.萃取剂与溶液不发生发应。
[讲解+实验演示]那么,我们根据这些条件可以选择了四氯化碳,由于碘在四氯化碳的溶解度比较大,所以我们加入4ml就可以了,进行振荡。请大家注意振荡的操作:用右手压住分液漏斗口部,左手握住活塞部分,把分液漏斗倒转过来用力振荡,注意放气怎么(强调放气的重要性)。振荡后将分液漏斗放在铁架台上静置。
[讲解]静置后,大家发现漏斗中的液体分为两层,下层为紫红色,这一层为碘的四氯化碳的溶液。上层溶液颜色变淡了,证明碘水中的碘已经被萃取到四氯化碳中了,达到了碘和水分离的目的,这就是萃取。
[引导]大家想想,萃取后,如何分离?比如汤上面的油层是怎样弄走的?
(勺子舀,吸管吸,。。。。。)
[讲解]我们试想一下,可不可以想办法使汤使下面流走,让油刚好留在容器中。容器下面有通道,汤从下面流走,在汤刚好流完时,关闭通道,这样汤和油不就分开了吗,这正好符合分液漏斗的结构。
教学环节三:分液
[板书]三、分液
[讲解+实验演示]最后一步,就是把四氯化碳层和水层分开,这就是分液。首先,打开盖子(塞子),为什么?(平衡大气压)将活塞打开,使下层液体慢慢流出。漏斗下端口靠烧杯壁。上层液体从上口倒出,为什么?(防止上层液体混带有下层液体)
[投影总结]
(1)定义:把两种互不相溶的液体(且密度不同)分开的操作
[板书]萃取与分液的步骤:
a.检验分液漏斗是否漏水
b.加入溶液,加入萃取剂,振荡
c.静置分层
d.分液
[小结]通过这个实验,大家要掌握的是萃取剂的选择(三个条件),以及掌握萃取与分液的操作步骤。(四个步骤)
[作业]1.P10 1、2
2.课后复习本节内容
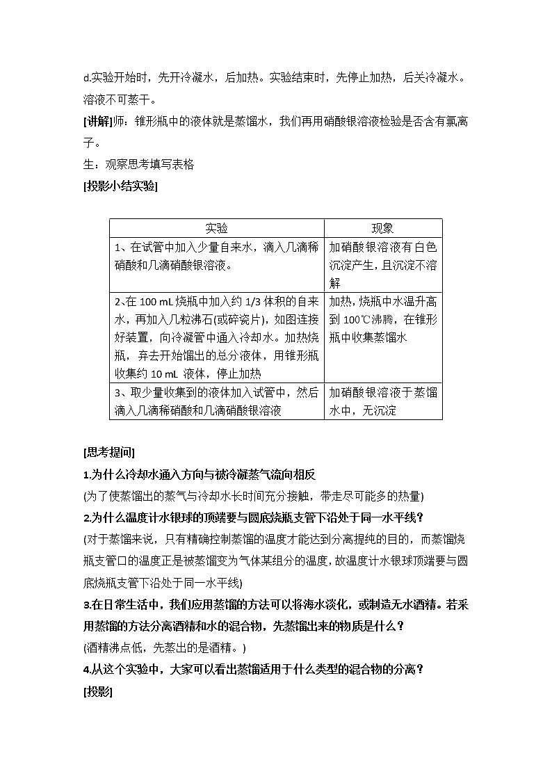
实验
现象
1、在试管中加入少量自来水,滴入几滴稀硝酸和几滴硝酸银溶液。
加硝酸银溶液有白色沉淀产生,且沉淀不溶解
2、在100 mL烧瓶中加入约1/3体积的自来水,再加入几粒沸石(或碎瓷片),如图连接好装置,向冷凝管中通入冷却水。加热烧瓶,弃去开始馏出的总分液体,用锥形瓶收集约10 mL 液体,停止加热
加热,烧瓶中水温升高到100℃沸腾,在锥形瓶中收集蒸馏水
3、取少量收集到的液体加入试管中,然后滴入几滴稀硝酸和几滴硝酸银溶液
加硝酸银溶液于蒸馏水中,无沉淀
高中化学人教版 (新课标)必修1第一节 化学实验基本方法教案设计: 这是一份高中化学人教版 (新课标)必修1第一节 化学实验基本方法教案设计,共5页。
人教版 (新课标)必修1第一节 化学实验基本方法第3课时教案: 这是一份人教版 (新课标)必修1第一节 化学实验基本方法第3课时教案,共5页。教案主要包含了温故知新,课堂生成,课堂研讨,实验1-4,巩固练习等内容,欢迎下载使用。
高中化学第一节 化学实验基本方法第1课时教案: 这是一份高中化学第一节 化学实验基本方法第1课时教案,共8页。教案主要包含了学习目标,学法指导,温故知新,课堂生成,课堂研讨,巩固练习等内容,欢迎下载使用。

