小学数学人教版六年级下册数的认识教学设计及反思
展开复习内容
整数、小数、分数、百分数的含义等。
复习目标
1.使学生系统地掌握整数、小数、分数、百分数的意义。
2.使学生熟练的掌握十进制计数法和整数、小数数位顺序表,并能正确的熟练的读、写整数与小数,会比较数的大小。
3.能熟练地进行小数、分数与百分数的互化。
复习过程
一、回顾与交流
1.复习数的意义。
(1)你学过哪些数?说一说它们在生活中的应用。
①学生说出自己的认识和理解。
如:整数、小数、分数、百分数、负数等等。
②联系课文情境图,说出各种数的具体含义。
如:1722是自然数。这里表示词典页码的数量:有1722个1页。
8844.43是小数。表示八千八百四十四又百分之四十三。
是分数。这里表示把全年天数平均分成5份,空气质量良好的占其中的3份。
40%、60%是百分数。这里分别表示羊毛和化纤成分占总成分的百分率。
-25℃是负数。它表示比0℃还低的气温度数。
(2)什么是整数?
①学生说一说什么是整数,整数包括哪些数。
②师生共同概括说明。
像…,-3,-2,-1,0,1,2,3,…这样的数统称整数。整数的个数是无限的。自然数是整数的一部分。“1”是自然数的单位。
③做一做
( )是正数,( )是负数。
( )是自然数,( )是整数。
2、数的读、写
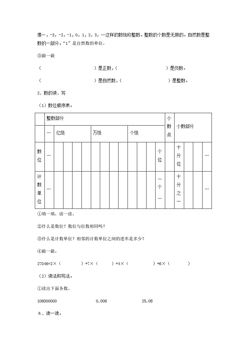
(1)数位顺序表。
①填一填,读一读。
②什么是数位?数位与位数相同吗?
③什么是计数单位?相邻的计数单位之间的进率是多少?
④做一做。
27046=2×( )+7×( )+4×( )+6×( )
(2)读法和写法。
①读出下面各数。
106000000 0.006 25.08
a、读一读。
b、说一说读数的方法、要点。
②写出下面各数。
九十万三千 二十亿五千零十八 零点二零零八
a、写一写
b、说一说你是怎么做的。
(3)改写。
①把540000改写成以“万”作单位的数。
②把24940000000改写成以“亿”作单位的近似数。
过程要求:
a、学生改写。 b、说一说改写的方法、要点。
3、数的大小。
(1)怎样比较两个数的大小? (2)完成练习十三第6题。
4、分数、小数、百分数的互化。
(1)填一填。
(2)说一说你是怎么做的。
二、巩固练习
完成课文联系十三第1~5题。
过程要求:
(1)学生独立完成,教师巡视,了解情况,进行个别指导
(2)同学之间互相交流。
(3)提问:说一说你是怎么做的,发现问题及时纠正。
三、课堂小结
本节课中你有什么收获?还有什么疑问,请和同学交流。
整数部分
小数点
小数部分
…
亿级
万级
个级
数位
…
个位
十分位
…
计数单位
…
︵个
︶
十分之一
…
小数
分数
百分数
0.25
12.5%
小学人教版4 数学思考教案设计: 这是一份小学人教版4 数学思考教案设计,共2页。
小学数学人教版六年级下册数的认识教案设计: 这是一份小学数学人教版六年级下册数的认识教案设计,共3页。教案主要包含了基础练习等内容,欢迎下载使用。
人教版六年级下册6 整理与复习1 数与代数式与方程教学设计: 这是一份人教版六年级下册6 整理与复习1 数与代数式与方程教学设计,共3页。教案主要包含了顾与交流等内容,欢迎下载使用。

