- 必修2 第三章 产业区位因素 第一节同步练习 学案 2 次下载
- 必修2 第三章 产业区位因素 第二节 学案 学案 0 次下载
- 专题:区位分析类问题(1)同步练习 学案 0 次下载
- 专题:区位分析类问题(2)同步练习 学案 0 次下载
- 专题:区位分析类问题(2) 学案 0 次下载
高中地理人教版 (2019)必修 第二册第一节 农业区位因素及其变化精品学案及答案
展开农业区位因素及其变化
重难点 | 题型 | 分值 | |
重点 | 农业区位因素 | 选择题 非选择题 | 8-10分 |
农业区位因素的变化 | |||
农业生产活动对地理环境的影响 | |||
难点 | 影响农业生产的主要区位因素 | ||
影响农业区位因素变化的原因 | |||
核心知识点一:农业区位因素
一、影响农业区位选择的因素
1. 自然因素
区位因素 | 对农业生产的影响 | 典型案例 | |
气候 | 光照 | 植物光合作用所必需 | 南方的柑橘等亚热带水果;北方的苹果等温带水果;西北干旱、半干旱区的畜牧业 |
热量 | 积温直接影响作物的生长期和耕作制度 | ||
降水 | 过干或过湿都不利于作物生长 | ||
日较差 | 日较差大,利于有机质(糖分)累积 | 新疆的水果 | |
地形 | 平原 | 适宜发展耕作业和机械化作业 | 平原耕作业;山地林牧业 |
山地 | 适宜发展林牧区,农作物分布有垂直变化,缓坡(小于25°)适宜发展梯田 | ||
高原 | 适合发展畜牧业和河谷农业 | 青海畜牧业;雅鲁藏布江河谷农业 | |
土壤 | 作物生长的物质基础,直接供给作物养分 | 我国东南丘陵红壤区的茶树 | |
水源 | 干旱地区,灌溉水源成为发展种植业的关键 | 河西走廊的灌溉农业;新疆的绿洲农业 | |
2. 人文因素
区位因素 | 对农业生产的影响 | 对农业区位选择的影响 | |
市场 | 市场的需求量最终决定农业生产的类型和规模 | 关注市场动态,发展市场需求的农作物品种 | |
交通运输 | 提高农业生产的商品率,扩大农产品销售范围 | 园艺业、乳畜业等应布局在交通运输方便快捷的地方 | |
政策法规 | 政府制定相应的政策直接干预农业生产 | 响应政府决策,在政策规定的范围内发展农业生产 | |
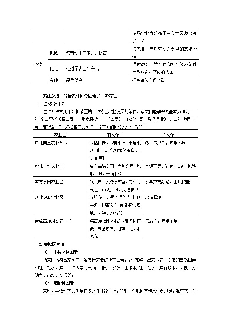
劳动力 | 影响农业的规模和水平 | 农业适宜分布于劳动力丰富的地区,商品农业宜分布于劳动力素质较高的地区 | |
科技 | 机械 | 使劳动生产率大大提高 | 使农业生产对劳动力数量的需求降低 |
化肥 | 促进了农业的产出 | 通过改变自然条件和社会经济条件而影响农业区位的选择 | |
良种 | 品质优良 | 提高单位面积产量 | |
方法总结:分析农业区位因素的一般方法
1. 总体评价法
这种方法常用于分析某区域某种特定农业发展的条件。该类问题解答的基本方法为:一是“全面思考(各因素),重点评析(主导因素),依分作答(条理清晰)”;二是“利弊均等,客观公正”。如我国主要种植业分布区的区位条件评价如下:
农业区 | 有利条件 | 不利条件 |
东北商品农业基地 | 雨热同期,地势平坦,土壤肥沃,地广人稀,机械化程度高,交通便利 | 冬季气温低,热量不足 |
华北旱作农业区 | 夏季高温多雨,光热充足,地形平坦,土壤肥沃 | 水源不足,旱涝、盐碱、风沙 |
南方水田农业区 | 光、热、水资源丰富,劳动力充足,市场广阔,交通便利 | 水旱灾害频繁,土质较差 |
西北灌溉农业区 | 光照充足,昼夜温差大;地形平坦,土壤肥沃,有灌溉水源;地广人稀,地价低 | 水源紧缺 |
青藏高原河谷农业区 | 与高原相比,河谷地带海拔较低,气温较高,地势平坦,水源充足 | 气温低,热量不足 |
2. 关键因素法
(1)主要区位因素
指某区域符合某种农业发展所需要的所有因素,要求完整列出某地农业发展的自然因素和社会经济因素。自然因素有气候、地形、水源、土壤等;社会经济因素有政策、科技、劳动力、市场、交通等。
(2)限制性因素
某种人类活动需要满足许多条件才能进行,如果一个地区其他条件都满足,唯有某一个条件不能满足,这个缺少的条件就是限制性因素。特别要注意的是华北平原发展农业的三大障碍(风沙、旱涝、盐碱化)荒漠化、水土流失等生态环境问题,气象等自然灾害也都是农业发展的限制性因素。
(3)主导因素:指影响某种人类活动发展最重要的因素,也就是说如果没有这种因素,也就不可能有该种人类活动在该区域分布的可能。以下是部分地区农业生产的主导因素:
主导因素 | 典型农业(农作物) | 主导因素 | 典型农业(农作物) |
热量 | 青藏高原的青稞、珠江三角洲地区一年三熟的作物、海南岛的天然橡胶 | 市场 | 城市郊区的乳牛、花卉、蔬菜 |
水源 | 河西走廊的粮棉、新疆的绿洲农业 | 交通 | 荷兰成为世界花卉生产基地 |
地形 | 横断山区、东南地区的立体农业 | 技术 | 无土栽培,冬小麦、水稻种植区界线北移 |
土壤 | 东南丘陵的茶树、黑龙江的大豆 | 政策 | 我国的九大商品粮基地、五大商品棉基地 |
3. 发展分析法
农业生产活动及其影响因素处在不断的发展变化中,我们必须以发展的眼光动态地分析农业区位的发展变化及其影响。
核心知识点二:农业区位因素的变化及农业生产活动对地理环境的影响
一、农业区位因素的变化
二、农业生产区位的合理选择
1. 从大的区域来看,进行农业产业布局主要分析诸如地形、气候等自然因素,确定宏观的农业发展方向,我国的湿润、半湿润的平原和盆地地区应主要发展种植业,西北的干旱、半干旱地区则应主要发展畜牧业。
2. 从小范围地区来看,则主要从社会经济因素方面进行分析,确定具体的农业生产类型,如下表所示:
考虑因素 | 农业区位的选择与合理布局 |
单位面积产值 | 从单位面积产值看,由高到低的顺序一般是:花卉>乳牛>塘鱼>蔬菜>果园>粮棉 |
地价 | 因地价较高,城镇周围宜布局单位面积产值高的农业类型,如花卉业、乳牛业、禽蛋业、蔬菜业等 |
需水量 | 需水量大的花卉业等应接近河流、湖泊等水资源丰富的地方 |
交通运输 | 鲜花需要保鲜,鲜奶容易变质,乳牛业、花卉业等应布局在靠近城镇和交通便利的地方 |
下图中①适宜种植粮、棉,②适宜种植花卉,③适宜饲养乳牛,④适宜种植果树。
三、不合理的农业生产活动对地理环境的影响
(1)生态破坏
在干旱、半干旱地区,过度放牧造成草场退化,容易引起土地荒漠化;不合理的灌溉容易导致土壤盐碱化;毁林开荒会造成水土流失;热带迁移农业会导致森林减少、生物多样性减少、气候变化。
(2)环境污染
农药、化肥的大量使用导致土壤、水体、大气污染。
(3)资源短缺
水、森林、土地等资源短缺。
例题1 读某区域地图(图1)及某国家首都内罗毕的气候特征图(图2),完成问题。
(1)内罗毕周围地区适宜种植园艺作物,传统园艺作物以茶叶和咖啡为主。其有利的自然条件是( )
A. 地处平原,地形平坦广阔,土壤深厚肥沃
B. 地处低纬,地势较高,气候全年温暖,年温差小
C. 河流众多,流量稳定,灌溉水源充足
D. 地处低纬,全年受赤道低压控制,全年高温多雨
(2)20世纪90年代以来,该国园艺作物以花卉为主,并大量出口到欧美市场,其有利的社会经济条件是( )
A. 东临印度洋,海洋运输便利,便于花卉销售到国外市场
B. 随着经济的发展与城市化水平的提高,国内花卉市场需求量大
C. 花卉种植历史悠久,经验丰富,技术水平高
D. 该国为发展中国家,土地、劳动力成本低,政策支持
答案:(1)B (2)D
解析:本题组主要考查农业区位因素的相关知识,难度中等。第(1)题,该区域地处东非高原,种植园艺作物的有利条件是地处低纬,地势较高,全年气候温暖,年较差小。第(2)题,该国为发展中国家,土地劳动力成本低,加上政策的支持,因此大量的花卉出口到欧美市场。
例题2 荷兰位于欧洲西部,利用温室无土栽培方式种植花卉、蔬菜,技术先进。山东某蔬菜生产企业在荷兰投资兴建蔬菜生产基地,同样采用温室种植。
(1)荷兰吸引山东蔬菜生产企业投资兴建蔬菜生产基地的优势条件是( )
A. 生产技术先进 B. 交通运输便捷
C. 自然条件优越 D. 生产成本低廉
(2)山东蔬菜生产企业在荷兰兴建蔬菜生产基地的根本目的是( )
A. 满足国内需求 B. 拓展国际市场
C. 提高研发水平 D. 增强国际影响
答案:(1)A (2)B
解析:本题组主要考查分析农业区位,农业在生产布局考虑的主导因素及布局的目的,难度中等。第(1)题,考查的是山东蔬菜生产企业选择在荷兰投资兴建生产基地的优势条件。考生需要抓住“荷兰温室栽培技术先进”这一关键词句进行解读,即可得出A为正确选项。和山东相比,荷兰在交通、自然条件和生产成本上并无明显优势,排除B、C、D选项。第(2)题,考查的是山东蔬菜生产企业选择在荷兰投资兴建生产基地的根本目的。中国和荷兰相距遥远,产自荷兰的蔬菜用来满足我国市场需求,其运输和保鲜成本较高,但是可以就近拓展欧洲市场,而且这也符合企业发展的目的,B选项正确,排除A选项。该企业提高研发水平,可以和荷兰相关企业加强技术合作即可,没有必要去当地兴建生产基地,排除C选项。D选项很容易排除。
例题3 桑基、蔗基、果基鱼塘是珠江三角洲地区传统的农业景观和被联合国推介的典型生态循环农业模式。改革开放以来,随着工业化和城镇化的快速发展,传统的基塘农业用地大部分变为建设用地,保留下来的基塘也变为以花基、菜基为主。据此完成问题。
(1)农民用花基、菜基鱼塘取代桑基、蔗基鱼塘的直接目的是( )
A. 提高土壤质量 B. 节省劳动力
C. 促进生态循环 D. 提高经济收入
(2)桑基、蔗基鱼塘被保留的很少,反映了该生态循环农业模式( )
A. 与当地产业发展方向不一致
B. 不具有在其他地区推广的价值
C. 与现代农业发展要求不相符
D. 不适应当地水热条件的变化
答案:(1)D (2)A
解析:本题组主要考查农业区位因素的变化对农业生产的影响,难度中等。(1)社会经济因素的变化对农业生产的影响很大,随着珠三角城市数量和城市人口的增多,花卉和蔬菜的市场需求量增大,农民用花基、菜基取代桑基、蔗基生产花卉、蔬菜,既满足了市场需求又提高了经济收入。因此答案为D。(2)城市数量增加使城郊农业发展很快,城郊农业深受城市市场的影响。要为城市人口提供大量的花卉、蔬菜,肉蛋奶等农产品。种桑种甘蔗显然与城郊农业发展方向不一致。因此答案为A。
例题4 阅读图文材料,完成下列要求。
材料一 索马里香蕉种植兴起于20 世纪20年代意大利殖民时期,在索马里南部的谢贝利河下游肥沃的土地上,曾有200 多个种植园,种植香蕉、甘蔗等经济作物。除了供应国内市场,索马里香蕉还大量出口到意大利、中东等地区。索马里香蕉味道极佳,入口如香草奶油,号称“世界最甜香蕉”,索马里也因此赢得了“香蕉王国”的美誉。谢贝利河发源于埃塞俄比亚东部高原,入海口是一片沼泽,最后注入印度洋。河流中下游地区气候干热,分雨季和旱季,最大汛期出现在4~6月。
材料二 下图为索马里半岛地形图(左)和谢贝利河流域图(右)。
(1)评价该地区种植香蕉的有利自然条件。
(2)简述谢贝利河流域大规模种植香蕉对水环境的不利影响。
答案:(1)有利自然条件:地处赤道附近,终年高温,光照强;雨季水量充沛;地形平坦;土壤肥沃;附近有灌溉水源。
(2)消耗大量水资源,造成水资源短缺;导致河流入海量减少,河口湿地减少;大量使用农药、化肥,易造成水污染。
解析:本题以索马里香蕉种植为背景,考查农业的区位因素和农业生产产生的影响,难度较大。
(1)本题为条件分析题,关键词“种植香蕉”,答题方向“有利自然条件”,一般从气候、土壤、地形、水源等角度进行思考:通过材料和图得知,谢贝利河流域地处北纬0度-6度的赤道附近,所以终年高温,光照强;材料中阐述,河流中下游地区气候干热,分雨季和旱季,最大汛期出现在4~6月,说明雨季水量充沛;索马里南部的谢贝利河下游肥沃的土地,说明土地平坦,土壤肥沃;谢贝利河流经的下游,有河水作为灌溉水源。
(2) 本题为影响分析题,关键词“大规模种植香蕉对水环境”,答题方向“不利影响”。香蕉和甘蔗都是喜水植物,需要大量的灌溉水源,因为大规模种植香蕉会消耗大量水资源,造成当地水资源短缺;种植业的大量引水灌溉会导致河流径流量较小,河流对入海口的流水沉积作用减弱,入海口现在的沼泽会萎缩;种植过程中,会有一定的农药和肥料进入水环境,造成污染。
(答题时间:30分钟)
某葡萄生态产业园是在宁夏贺兰山麓戈壁滩一片荒地上投资开发兴建的,地势西高东低。下图为该葡萄生态产业园位置示意图。读图回答下面问题。
1. 该葡萄生态产业园所处的地形类型最可能是( )
A. 山间盆地 B. 冲积扇平原
C. 黄河冲积平原 D. 古河口三角洲平原
2. 该葡萄生态产业园发展观光农业的有利条件是( )
①距银川近 ②夏季气温较低 ③土壤肥沃 ④葡萄品质优良
A. ①②③ B. ①②④ C. ①③④ D. ②③④
长久以来,内陆省区市场上的国外车厘子都是从上海、广州等口岸进口后再转销售而来。2019年7月5日,从加拿大奥肯那根山谷远道而来的高甜度车厘子直抵长沙黄花机场,为内陆省区获取外国优质水果提供了新的渠道。下图为奥肯那根山谷地理位置示意国。据此完成下列问题。
3. 奥肯那根山谷出产的车厘子甜度高,最可能是因为该地区( )
A. 降水丰富 B. 光照时间长
C. 土壤肥沃 D. 昼夜温差大
4. 过去我国内陆省区的车厘子都是从上海、广州等口岸进口后再转销售而来,主要是因为( )
A. 运输距离远 B. 保鲜技术差
C. 市场需求小 D. 政策的限制
5. 与经上海、广州等口岸辗转而来相比,空运直达内陆省区的国外车厘子( )
A. 成本低 B. 价格偏高
C. 营养价值高 D. 运输量大
2017年秋,袁隆平主持的青岛市海水稻研究工程的海水稻正式测产,最高亩产近620公斤。海水稻其实并不是在海水中生长的水稻,它生长在海边海水短期浸泡过的盐碱地中,所以被称为海水稻。海水稻在条件恶劣的盐碱地生长,很少会患普通稻的病虫害。据此完成下面问题。
6. 即使生长在盐碱地中,海水稻仍然获得高产,其主要原因是 ( )
A. 水源充足 B. 科技水平高 C. 劳动力丰富 D. 土壤改良
7. 推广海水稻种植可以使我国 ( )
A. 大量出口稻米 B. 农业结构优化 C. 人口素质提高 D. 人口容量增加
科学的耕作制度是现代化农业的重要组成部分,对组织农业的全面发展具有战略性的意义。水稻“周播种”是指每周播种一块秧田,拔秧移栽一块秧田,收获一块秧田,连续不断,周而复始。下图为世界某区域简图。
据此完成下面问题。
8. 柬埔寨、泰国等国能够实施水稻“周播种”耕作制度的主要影响因素是( )
A. 地形地貌 B. 纬度位置
C. 海陆位置 D. 科技水平
9. 实施水稻“周播种”耕作制度可以( )
①均匀分配劳动力,提高生产效率
②水稻周期种植,减少病虫害
③收割期全年分布,避免台风危害
④增加复种指数,增加水稻产量
A. ①④ B. ②③
C. ③④ D. ①②
根据某适宜度指标,将我国东北单季稻主产区划分为三个地区。通过研究发现,全球气候变暖使东北地区单季稻生产种植环境趋于平均和优化,对单季稻生产总体表现为正效应,三个地区的水稻产量均有不同幅度的增加。下图示意我国东区单季稻主产区适宜度区域划分。据此完成下面问题。
10. 划分东北地区单季稻主产区适宜度的主要指标是( )
A. 光照 B. 降水 C. 热量 D. 土壤
11. 推测M区域内单季稻生产适宜度较高的最主要影响因素是( )
A. 市场 B. 水源 C. 土壤 D. 地形
下图是我国某地区农业生产模式图,读图回答下列问题。
12. 上图中所示农业生产模式最可能出现在( )
A. 长江中下游平原 B. 四川盆地
C. 雷州半岛 D. 华北平原
13. 本区已改造的农业区位因素主要是( )
A. 热量和土壤 B. 地形和水分
C. 光照和温度 D. 积温和降水
14. 影响图中农业发展方向随海拔高度变化的主要自然因素是( )
A. 热量和水分 B. 地形和土壤
C. 光照和湿度 D. 市场和政策
15. 阅读图文材料,完成下列要求。
八角,一般生长在年均温度18一26℃、年降雨量1000—2800mm的地区。在食品、工业及制药方面都有着广泛的用途,市场开发潜力大。广西古龙镇现有八角林面积20万亩,是桂东南八角集散地。八角已成为古龙填农民坩收、财政增长的重要来源。但随着树龄老化,树质变弱、产量变低、果质下降等现象凸现。为此,古龙镇以八角低产改造为抓手,探索八角产业发展的新路子。下图示意广西古龙镇位置及变通。
说明古龙镇适合八角生长的有利条件。
1. B 2. B
解析:本题组主要考查农业区位因素及其变化,难度中等。
1. 该葡萄生态产业园是在贺兰山麓戈壁滩一片荒地上投资开发兴建的,所处的地形类型最可能是山麓冲积扇平原,B对。位于山麓地带,不是山间盆地,A错。黄河冲积平原、古河口三角洲平原是泥沙淤积形成,地表是粉沙、泥土,不会是戈壁,C、D错。
2. 该葡萄生态产业园发展观光农业的有利条件是距银川近,客源较充足,①对。位于山麓,海拔较高,夏季气温较低,可避暑,②对。位于戈壁滩荒地上,土壤肥力差,③错。区域降水少,昼夜温差大,葡萄品质优良,④对。B对,A、C、D错。
3. D 4. C 5. A
解析:本题组主要考查农业区位因素及其变化,难度中等。
3. 读图可知,奥肯那根山谷位于美国和加拿大交界处,位于49°N,常年盛行西南风,受西部山脉阻挡,处于背风坡,降水少,晴天多,昼夜温差大,有利于糖分的积累,所以车厘子的甜度高,A错误,D正确;该地区夏季光照时间长,冬季白昼时间短,B错误;土壤对甜度影响小,C错误。故选D。
4. 进口的外国优质水果价格较高,首选市场应该是经济发达,经济收入高的地区,上海、广州经济较发达,购买力强,因此上海、广州作为首选市场,进口口岸优选这些地方。过去内陆省区的车厘子都是从上海、广州等口岸进口后再辗转而来,最可能是因为内陆省区经济较上海、广州落后,对进口水果的需求小,C正确;从国外进口水果应该是利用空运,运输距离远不是主要影响因素,A错误;能从国外运来说明保鲜技术不差,B错误;我国改革开放政策实行较早,政策不会限制,D错误。故选C。
5. 国外车厘子通过空运直达我国内陆省区,能够缩短运输时间,保证车厘子的新鲜度,减少了许多周转环节,降低了成本,其销售价格应有所降低,A正确,B错误;营养价值、运输量不会变化,CD错误。故选A。
6. B 7. D
解析:本题组主要考查农业区位因素及其变化,难度中等。
6. 海水稻高产的原因是袁隆平主持培育了耐盐碱的优良品种,是科技的农用化表现。海水稻生长在海边的盐碱地中,水源充足、劳动力丰富与其仍然获得高产无关;海水稻的生长是适应了盐碱环境,而不是对土壤改良,ACD错误,B正确。故选B。
7. 海水稻单产高,因此推广海水稻种植可以使我国在现有耕地情况下提高粮食总产,所供养的人口数增加,区域人口容量加大,D正确。我国人口众多,粮食需求量大,大量出口稻米不符合事实,A错误;推广海水稻是在沿海滩涂地区的一种农作物种植方式的革新,并不能使农业结构优化,B错误;推广海水稻种植对人口素质无影响,C错误。故选D。
8. B 9. A
解析:本题组主要考查农业区位因素及变化的相关内容,难度中等。
8. 图中显示,柬埔寨、泰国位于北回归线以南,属热带地区,热量充足,一年四季水稻均可生长,可以随时播种,选项B符合题意。地形地貌、海陆位置等因素不可能做到随时播种,排除A、C。科技水平理论上可以改善自然因素,做到随时播种,但柬埔寨、泰国为欠发达的国家,水稻种植的科技投入较少,排除D。
9. 材料信息表明,水稻“周播种”是指每周播种一块秧田,拔秧移栽一块秧田,收获一块秧田,每一单个农事活动所需劳动力不多,所花时间不长,因此可以均匀分配劳动力,提高生产效率,①符合题意。水稻周期种植不能改变病虫害的生长环境,不能减少病虫害,②不符合题意。收割期全年分布,水田里始终有庄稼,不可能避免台风危害,③不符合题意。水稻“周播种”过程中,每一单个农事活动所花时间不长,水田种植间隔很短,从而增加复种指数,增加水稻产量,④符合题意。综合上述判断,选项A符合题意,排除B、C、D。
10. C 11. D
解析:本题组主要考查农业区位相关知识,难度较大。
10. 由材料可知,全球气候变暖有利于单季稻的生长和产量的增加。从图中可以看出东北地区单季稻生长最适宜的地方集中在辽宁南部,纬度越低,单季稻生长的适宜度越高,纬度低,相对来说,热量充足,气候温暖,有利于单季稻的种植,因此划分东北地区单季稻的主产区适宜度的主要指标是热量,C正确。降水量在200-400mm之间,都是半湿润地区,土壤有机质含量以及土壤酸碱性相差不大,太阳辐射差异也相差不大,跟降水、土壤以及光照关系不大,A、B、D错误。故选C。
11. 解答该题注意结合上题,单季稻的生长适宜度的主要指标是热量。要考虑热量的影响因素。需要推测M区域单季稻的生长适宜度较高的影响因素,注意观察图例,从图中可以看出M区颜色明显要深,也就是适宜度明显要高于周围地区,而影响东北地区单季稻的生长适宜度的主要指标是热量,热量的不同可能会受到地形因素影响,该地区位于平原、地势低,三面环山,受冷空气影响小,热量相对较高,D正确,水源不会影响热量,土壤和市场更不会影响热量。ABC错误。故选D。
12. C 13. B 14. A
解析:本题组考查农业区位的影响因素,难度中等。
12. 香蕉属于热带水果,图中有香蕉分布,说明此地区为热带地区。符合题意的只有雷州半岛在热带地区。故选C。
13. 据图得知,此处修建了河堤、稻田、鱼塘,改变了地形,使其有利于农业活动,鱼塘可以向稻田进行灌溉,改变稻田水分条件。故选B。
14. 图中农业发展方向遵循垂直地带性规律。随着山坡海拔升高,热量降低,水分增多,适合种植经济林和用材林。故选A。
15. (1)纬度低,全年气温较高,生长期长;雨季长,降水多。
(2)古龙镇八角种植面积广,产量大;距梧州较近,有国道穿过,交通便利;地价较低,仓储成本低。
解析:本题考查农业的区位因素,难度中等。
(1)八角,一般生长在年均温度18—26℃、年降雨量1000—2800mm的地区。古龙镇位于回归线附近,纬度低,全年气温较高,生长期长;地处亚热带季风气候区,雨季长,降水多。
(2)古龙镇现有八角林面积20万亩,种植面积广,产量大;从国中可以看出,古龙镇距梧州较近,有国道穿过,交通便利;广西经济落后,地价较低,仓储成本低。
湘教版 (2019)必修 第二册第一节 农业区位因素与农业布局学案设计: 这是一份湘教版 (2019)必修 第二册第一节 农业区位因素与农业布局学案设计,共14页。学案主要包含了农业区位因素,农业布局等内容,欢迎下载使用。
2020-2021学年第二节 工业区位因素与工业布局导学案: 这是一份2020-2021学年第二节 工业区位因素与工业布局导学案,共16页。学案主要包含了工业区位因素,工业布局等内容,欢迎下载使用。
高中地理人教版 (2019)必修 第二册第三节 服务业区位因素及其变化优秀学案及答案: 这是一份高中地理人教版 (2019)必修 第二册第三节 服务业区位因素及其变化优秀学案及答案,共15页。

