- 专题:区位分析类问题(1)同步练习 学案 0 次下载
- 专题:区位分析类问题(2)同步练习 学案 0 次下载
- 专题:区位分析类问题(1) 学案 0 次下载
- 必修2 第四章 交通运输布局与区域发展 第二节同步练习 学案 0 次下载
- 必修2 第四章 交通运输布局与区域发展 第一节同步练习 学案 0 次下载
高中地理人教版 (2019)必修 第二册第三节 服务业区位因素及其变化精品学案设计
展开工业区位分析类问题;工业区位模式图的判读
重难点 | 题型 | 分值 | |
重点 | 工业区位因素的分析评价 | 选择题 非选择题 | 8—12分 |
工业区位模式图的判读 | |||
难点 | 工业区位分析评价类问题的答题模板 | ||
工业区位模式图的判读 | |||
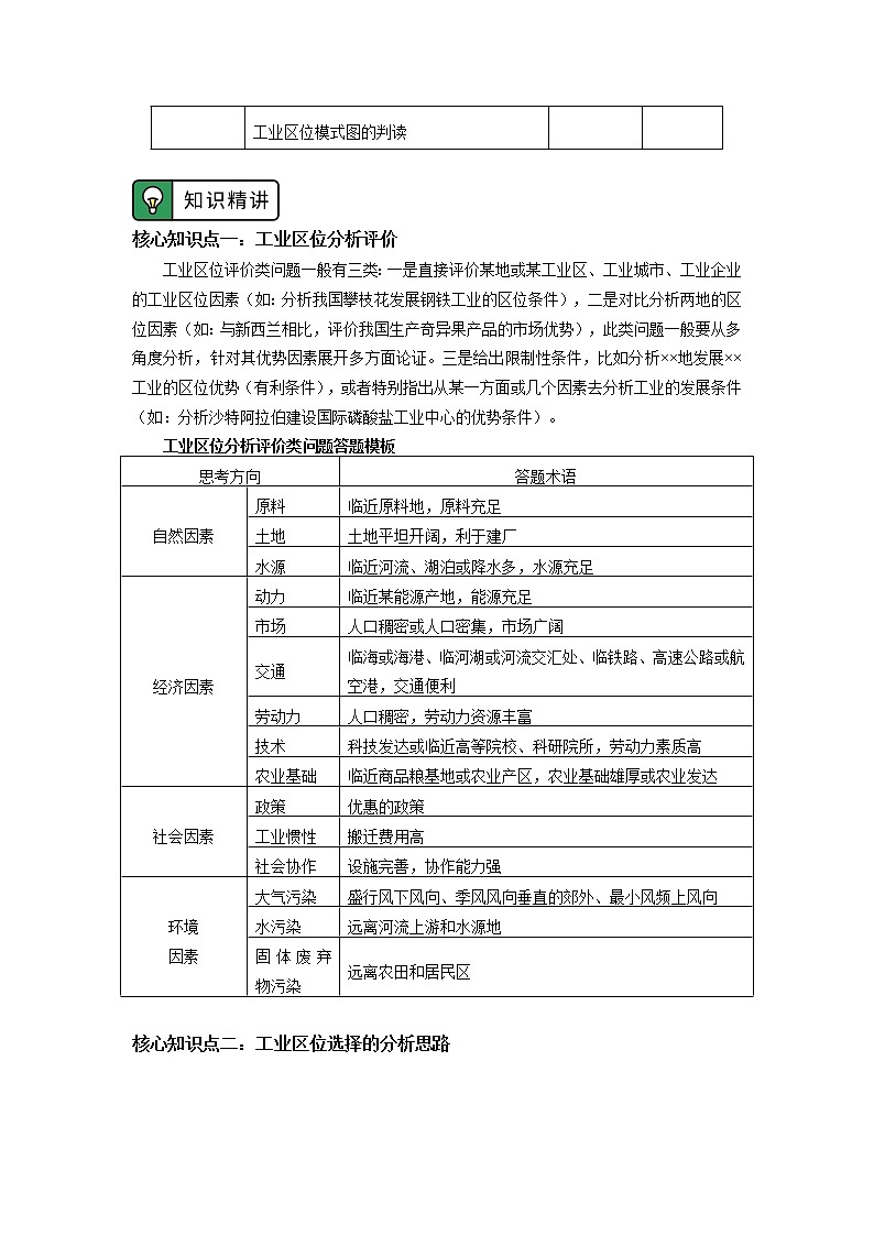
核心知识点一:工业区位分析评价
工业区位评价类问题一般有三类:一是直接评价某地或某工业区、工业城市、工业企业的工业区位因素(如:分析我国攀枝花发展钢铁工业的区位条件),二是对比分析两地的区位因素(如:与新西兰相比,评价我国生产奇异果产品的市场优势),此类问题一般要从多角度分析,针对其优势因素展开多方面论证。三是给出限制性条件,比如分析××地发展××工业的区位优势(有利条件),或者特别指出从某一方面或几个因素去分析工业的发展条件(如:分析沙特阿拉伯建设国际磷酸盐工业中心的优势条件)。
工业区位分析评价类问题答题模板
思考方向 | 答题术语 | |
自然因素 | 原料 | 临近原料地,原料充足 |
土地 | 土地平坦开阔,利于建厂 | |
水源 | 临近河流、湖泊或降水多,水源充足 | |
经济因素 | 动力 | 临近某能源产地,能源充足 |
市场 | 人口稠密或人口密集,市场广阔 | |
交通 | 临海或海港、临河湖或河流交汇处、临铁路、高速公路或航空港,交通便利 | |
劳动力 | 人口稠密,劳动力资源丰富 | |
技术 | 科技发达或临近高等院校、科研院所,劳动力素质高 | |
农业基础 | 临近商品粮基地或农业产区,农业基础雄厚或农业发达 | |
社会因素 | 政策 | 优惠的政策 |
工业惯性 | 搬迁费用高 | |
社会协作 | 设施完善,协作能力强 | |
环境 因素 | 大气污染 | 盛行风下风向、季风风向垂直的郊外、最小风频上风向 |
水污染 | 远离河流上游和水源地 | |
固体废弃物污染 | 远离农田和居民区 | |
核心知识点二:工业区位选择的分析思路
例:下图为世界局部地区图。甲国铝土资源缺乏,炼铝业却在该国冶金工业中所占比重较大,是欧洲西部最大的铝生产国和出口国,所炼铝80%—90%供出口。
结合材料和所学知识,分析甲国发展炼铝业的区位优势。
答案:甲国地表起伏大,降水丰沛,河流水量大,落差大,水能资源丰富,可为炼铝业的发展提供廉价的水电;该国濒临海洋,便于原料的进口和产品的出口;西欧工业发达,对铝材的需求量大,该国的铝产品距消费市场近。
解析:工业区位因素主要从动力、市场、交通等角度分析。炼铝业属动力导向型工业。图中甲国是挪威,挪威河流众多,降水丰沛,中部是斯堪的纳维亚山脉,河流流程短,流经地区地势落差大,水能资源丰富。挪威西部多港湾,交通便利,海运条件好,有利于产品及原料的运输;距西欧铝材消费市场近,具有发展炼铝业的区位优势。
核心知识点三:工业区位选择中的“风”“水”“宝”“地”
(1)“风”:有空气污染的工业应布局在盛行风的下风向,或与季风方向垂直的郊区,或最小风频的上风向。
(2)“水”:有水污染的工业应布局在河流下游;对水质要求高的工业应布局在河流上游;运输量大的工业可利用水运条件。
(3)“宝”:原料导向型工业应布局在原料产地;市场导向型工业应布局在市场附近;动力导向型工业应布局在能源供应地附近;技术导向型工业应布局在科技发达地区;劳动力导向型工业应布局在劳动力充足地区。
(4)“地”:工业应布局在地理位置优越、交通便利的地区。
例:下图为某城市示意图,读图分析该市规划在A处建一大型钢铁厂,其考虑的主要区位条件有哪些?
城市盛行风的下风地带,对居民区大气污染少;丰富的水源;丰富的铁矿资源;交通运输条件便利;城市外围,地价便宜,适合建大型工厂。
规律总结:区位分析与评价需要把握的原则
(1)综合性原则:一个地区各地理事物的合理布局必须是综合考虑了该地区的各种自然因素和人文因素后,根据地理事物发展的具体要求和人类社会生活的需求作出综合部署,具有很强的综合性,因此在进行区位分析时,也要充分运用题目中的各种条件,在充分分析当地的地理环境的基础上,再进行区位分析。
(2)主导性原则:影响地理事物区位选择的因素很多,气候、地形、土壤、河流、资源、交通、市场等等。各要素对不同地理事物的区位选择的影响程度是不同的;不同的地理事物,区位选择所考虑的因素也不尽相同。但每种地理事物在特定条件下,都有一个主导因素,确定了该地理事物区位选择的主导性因素,合理的区位选择也就顺理成章了。
(3)区域性原则:地理事物的区位选择是在特定的区域内进行的,因此,区位分析一定不能脱离“区域”这个前提。
(4)动态性原则:影响各事物区位选择的因素是不断发展变化的,因此在进行区位分析时,也要用动态的眼光来分析。例如:劳动力数量对现代工业区位选择的影响力逐渐降低;劳动力素质对工业区位选择的影响力增强;原料对工业区位选择的制约越来越弱,而市场往往成为其区位选择的决定性因素等。
例:芝加哥是美国五大湖区最大的城市,其位置见下图。1848年修通联系密西西比河水系和五大湖的运河,随后兴建铁路并形成以芝加哥为中心的放射状铁路网。这段时期,芝加哥工业主要有农产品加工、农具、交通工具等生产部门。1890年,芝加哥人口达到100万。20世纪上半叶,芝加哥发展以钢铁为主导的重工业,并成为20世纪美国最大的钢铁工业基地。据此完成问题。
1848年后,芝加哥成为美国中西部农产品集散中心的主导区位条件是
A. 濒临五大湖
B. 位于美国中西部的中心位置
C. 位于密西西比河航运的上游起点
D. 位于密西西比河与五大湖的转运地点
答案:D
解析:(误区分析:不能用发展的眼光分析区位因素的动态变化:没有注意文字材料中的时间信息及不同阶段芝加哥交通运输的发展变化。)文字信息“1848年……运河……铁路网”,由此芝加哥成为河、湖运输的转运点,从而成为中西部农产品物资集散中心。
核心知识点二:工业区位模式图判读
1. 柱状图的判读
判断:甲、乙、丙、丁分别是什么导向型的工业?
依据图示信息,找出占成本比例最大的因素,即为影响该工业区位的主导因素。如图1中甲为技术导向型工业、乙为原料导向型工业、丙为劳动力导向型工业、丁为市场导向型工业。
2. 直角坐标图的判读
判断:图中②③④是什么导向型的工业?
依据坐标轴含义和坐标值变化趋势,判断各工业的主导区位因素。如图2中②工业的人才投入最多(人才与人员数量不同),为技术导向型工业;③工业的能源投入最多,为动力导向型工业;④工业的人才投入最少,即对技术要求不高,一般需大量廉价劳动力,为劳动力导向型工业。
判断:图中棉纺织工业应该布局在图中的哪个区域?
图3中,棉纺织工业布局在A处比较合理。棉纺织工业为劳动力导向型工业,A、D处人口密度大,另外,A处棉花产量高,原料充足,更适宜布局棉纺织工业。
3. 多维坐标图的判读
判断:图4中①②③分别是什么导向型的工业?
读准不同坐标的含义和数值的变化趋势,找出工业的主导区位因素。图4中①工业能源投入比重约为70%,为动力导向型工业;②工业原料投入比重约为70%,为原料导向型工业;③工业劳动力投入比重约为70%,为劳动力导向型工业。
判断:图5中模式一、二、三、四分别是什么导向型的工业?
图5中对应不同图例,模式一的科技因素约占40%,比例最大,为技术导向型工业;模式二的市场因素比例最大,为市场导向型工业;模式三的原料因素比例最大,为原料导向型工业;模式四的劳动力因素比例最大,为劳动力导向型工业。
判断:图中①②③④分别是什么导向型的工业?
根据图6中信息显示,可知a能源投入比重最大,为动力导向型工业;b技术投入比重最大,为技术导向型工业;c受市场影响最大,为市场导向型工业;d劳动力投入比重最大,为劳动力导向型工业。
4. 折线统计图
分别读出三个代表年份所需原料与燃料的比例,并进行对比,就可发现钢铁工业布局的变化趋势。1800年钢铁工业所需原料与燃料的比例为1∶2,钢铁工业应接近煤炭产地;1900年原料与燃料的比例约为1∶1,钢铁工业多接近大型铁矿;现代钢铁 工业因冶金技术的进步,原料、燃料消耗量大大减少,其区位既有接近原料产地、燃料地布局的,也有接近交通枢纽和市场布局的。
5. 工业发展模式图
思考:图中工业的布局从阶段一到阶段二有何变化?推测该工业可能为哪个工业部门?图中反映一个怎样的事实?
这种图大多较为复杂,信息丰富,需图文转换,获取关键信息。从图中可知,该工厂早期建在原料产地,后来向市场地转移。从图中信息流和物流可以看出,早期物流是从原料地流向市场,后期只是信息流,因此最有可能是乳制品厂,是市场导向型工业。图示过程反映了原料对工业区位的影响减弱,市场对工业区位的影响增强。
6. 分布模式图的判读
思考:我国造纸工业有何分布特点?为什么北京、上海等造纸工业发达?
依据图7信息可知,我国造纸工业多沿河分布,西部地区也有造纸工业的分布,总的来说是东多西少。北京、上海等大城市人口多,消费市场广阔,造纸工业发达;造纸工业使用的原料品种丰富,我国南方的广东等省区盛产甘蔗、竹,蔗渣、竹材等都可以用来做工业原料,所以造纸工业发达。
例题1 阅读图文材料,回答问题。
材料一 近年来,中国逐渐成为全球最大的翡翠加工中心和翡翠消费市场。众多海外大牌公司看好中国内地市场,纷纷将市场重点转移至中国内地。瑞丽(位置见下图)是我国重要的翡翠加工基地之一,玉石加工历史悠久。
分析瑞丽成为我国翡翠加工基地的区位优势。
答案:接近翡翠原石产地,原料丰富;(我国)翡翠市场需求量大;(附近有高速公路、机场)交通便利;多方面的政策支持;历史悠久的玉石加工工艺。
解析:根据材料,瑞丽接近翡翠原石产地,原料丰富。我国的翡翠市场需求量大,瑞丽附近有高速公路、机场等,交通便利。该地有多方面的政策支持,历史悠久的玉石加工工艺。
例题2 山东省烟台市张裕集团有限公司的百年大酒窖素有亚洲奇观之美称。该酒窖在地下7米,低于海平面1米,北边距海不到100米,占地2666平方米。大酒窖前后建了3次,历时11年才完成。葡萄酒初酿成,口味生涩,须经过一段时间的贮藏陈酿,使其自然老熟,才能芬芳浓郁,口味醇厚。葡萄酒贮藏环境温度最好维持在12~15℃,相对湿度70%左右。下图为烟台市位置示意图。
分析张裕集团有限公司在烟台不断发展壮大的优势条件。
答案:葡萄产地,原料丰富;位于港口,交通便捷;历史悠久,生产工艺先进;政策支持。
解析:本题主要考查工业区位因素分析,难度中等。葡萄酒生产属于原料指向型工业,由于其原料不便于保存和远距离运输,产业发展的优势条件是靠近葡萄产地,原料丰富;烟台位于沿海港口,水、陆交通便捷;酿酒历史悠久,生产工艺先进;有国家政策支持。
例题3 知识密集型企业与传统生产型企业有所区别,更倾向于采取积极主动的国际化战略。在国际投资中,知识密集型企业往往通过战略性的选择进入方式,以获取东道国的市场、人力资源、知识技术等有形和无形的资源,同时将自身的资本、技术、产品和管理体制引入东道国。
德国知识密集型制造业进入我国的时间分布
(1)概述德国知识密集型企业在我国的时空分布特征。
(2)分析上海市吸引德国知识密集型制造业进入的主要优势条件。
(3)说明20世纪90年代以后德国知识密集型制造业空间分布变化的主要原因。
答案:(1)地域分布广,其进入城市基本遍布中国各大省份;大多集聚在上海、苏州、北京、广州和深圳等经济发展水平较高的城市;随着时间的演变,呈现由沿海逐渐向内陆城市扩张、从沿海中心城市向周边城市扩散的趋势。
(2)上海市经济发展水平较高,工业技术、专业化水平高,拥有较为丰富的技术资源和人力资源,社会对外资企业的接纳程度较高,而政府的支持力度也相对较强,企业间合作的可能性更高;可以获得更高的规模递增效益和溢出效益。
(3)20世纪90年代后,中国对外开放程度提高,沿海发达地区的大城市开发经营成本(劳动力、地价)逐渐上升,企业向中国内陆或沿海发达地区周边的一些相对发达的城市扩张。
解析:本题主要考查工业分布图的判读能力,以及工业的其他相关知识,难度中等。第(1)题,时空分布特征分析要用先总体、后具体地点的方式描述,注意时间体现了空间的扩散趋势。第(2)题,可从影响工业区位的因素角度分析,注意要结合上海优势回答。第(3)题,首先明确变化,再来分析原因。原因可从国家政策和土地价格、劳动力工资等方面分析。
(答题时间:30分钟)
1. 下图中如果a、b、c分别表示影响工业区位因素中的市场、能源、原料,则最能代表炼铜工业的是( )
A. ① B. ②
C. ③ D. ④
某钢铁厂于19世纪初建在M地;20世纪80年代将炼铁厂从M地迁至N地,炼钢厂仍留在M地,如图所示。该钢铁厂所用的铁矿石一直依赖进口。图中河流可通航。结合表1,回答下列问题。
2. 该钢铁厂最初选择建在M地的有利条件有( )
①接近燃料地 ②接近铁矿 ③接近消费市场 ④廉价劳动力充足
A. ①③ B. ③④ C. ②④ D. ①④
3. 该钢铁厂将炼铁厂迁至N地,可以降低( )
A. 燃料运输费用 B. 铁矿石运输费用
C. 产品运输费用 D. 废弃物的排放量
4. 下列各因素对工业区位的影响变化,说法正确的是 ( )
A. 市场对工业区位的影响逐渐减弱 B. 原料对工业区位的影响不断增强
C. 交通条件的影响逐渐减弱 D. 信息通讯网络的通达性要求加强
下图表示工业区位选择的四种模式,圆圈的大小表示各因素对工业区位选择影响程度的强弱。读图回答问题。
5. 根据影响工业布局的因素,判断下列哪一组说法是正确的( )
A. ①炼铝厂,②啤酒厂,③制鞋厂,④制糖厂
B. ①啤酒厂,②炼铝厂,③制糖厂,④制鞋厂
C. ①制鞋厂,②炼铝厂,③制糖厂,④啤酒厂
D. ①啤酒厂,②制鞋厂,③制糖厂,④炼铝厂
6. 发达国家将部分家电企业迁往我国和东南亚等地,考虑的区位因素符合模式( )
A. ① B. ② C. ③ D. ④
下图为“美国福特汽车公司在我国大陆部分投资示意图”。读图完成下列问题。
7. 美国福特汽车公司在我国投资建厂,最主要的原因是中国
A. 资金充足 B. 技术先进
C. 交通便利 D. 市场广阔
8. 福特汽车公司到我国投资建厂,说明影响工业区位选择的因素也在发展变化。下列叙述正确的是
A. 原料对工业区位的影响逐渐加强,市场对工业区位的影响逐渐减弱
B. 交通运输已不是工业区位选择的主要因素
C. 信息通信网络的通达性作为工业区位因素的重要性越来越突出
D. 劳动力素质对工业区位的影响力在逐渐减弱
9. 读“某地区工业区位图”,图中城市常年盛行西南风,读图回答问题。
比较图中工业区位是否合理:
②食品厂__________。 理由:_________。
③自来水厂_________。理由:__________。
④钢铁厂___________。理由:__________。
10. 下图中,A处是电子工业区,周围有众多的高等院校,C处是钢铁工业区。读图,完成下列要求。
(1)电子工业区位选择的主导因素是____。
(2)若在图中B处布局纺织厂,是否合理?____,其理由是____。
(3)若在图中D处建自来水厂,是否合理?____,其理由是____。
(4)中央商务区的特点是____。
11. 20世纪80年代,香港劳动密集型企业大量北移,“珠三角”形成了“前店后厂”工业分布格局。90年代中后期,这种分布格局逐渐改变。读下图,分析并完成下列问题。
(1)试运用工业区位原理,分析形成“前店后厂”工业分布格局的原因。
(2)90年代以来,“珠三角”工业区位条件发生了什么深刻的变化,导致“前店后厂”格局逐渐改变。
12. 阅读图文资料,完成下列要求。
数据中心是用特定设备在互联网上传输、存储数据信息的场所。数据中心的规模以设备运行耗能的多少来衡量,规模越大,运营成本越高。2010年之前,我国的数据中心一般规模较小,主要布局在东部沿海地区。2010年之后,一些大规模的数据中心开始在中西部地区布局,位于贵州省中部的贵安新区(国家级新区,位置见图),因气候凉爽、用电成本较低、自然灾害少等优势,吸引了数十个大规模数据中心在此集聚,快速发展成为我国南方最大的数据中心基地。
说明我国东部沿海地区建设数据中心的主要优势。
1. A 解析:本题考查工业模式图的判读,判读工业主导区位因素,难度中等。结合所学知识可知炼铜业属于动力指向型工业,读图可知,①类型工业中,a占比20%,b占比70%,c约占10%,b代表能源,属于动力指向型工业,符合题意,A正确;同理,读图可知,②主要以市场和能源为主;③为市场指向型工业;④以市场和原料为主,故选A。
2. A 3. B 4. D
解析:本题考查工业区位因素及其变化,难度中等。
2. 根据图例,M地有煤田,该钢铁厂最初选择建在M地的有利条件有接近燃料地,①对。该钢铁厂所用的铁矿石一直依赖进口,距铁矿远,②错。临近工业区,接近消费市场,③对。钢铁工业不是劳动密集型工业,廉价劳动力不是主要因素,④错。A对,B、C、D错。
3. 该钢铁厂将炼铁厂迁至N地,位于沿海,可以降低铁矿石运输费用,B对。距煤矿较远,燃料运输费用增加,A错。距工业区较远,产品运输费用增加,C错。位置迁移,不改变废弃物的排放量,D错。
4. 随着经济发展,市场对钢铁工业区位的影响逐渐增强,A错。原料对工业区位的影响不断减弱,B错。工业向沿海港口迁移,交通条件的影响逐渐增强,C错。受经济全球化影响,工业对信息通讯网络的通达性要求加强,D对。
5. B 6. D
解析:本题考查工业模式图的判读,判读工业主导区位因素,难度中等。
5. 根据图示可知①是市场指向型对应啤酒厂,②是能源指向型对应炼铝厂,③是原料指向型对应制糖厂,④是劳动力指向型对应制鞋厂。
6. 发达国家将部分家电企业迁往我国和东南亚等地,考虑的是我国和东南亚等地劳动力廉价,成本低。
7. D 8. C
解析:本题考查工业区位影响因素的变化,难度中等。
7. 美国福特汽车公司在我国投资建厂,最主要的原因是中国市场广阔,D对。与美国相比,我国在资金、技术、交通方面没有优势,A、B、C错。
8. 福特汽车公司到我国投资建厂,说明信息通信网络的通达性作为工业区位因素的重要性越来越突出,C对。汽车工业不是原料指向型工业,A错。交通运输始终是工业区位选择的主要因素,B错。劳动力素质对工业区位的影响力在逐渐增强,D错。
9. (1)②合理 污染小,接近消费市场。
③不合理 河流下游,水质不好。
④合理 接近煤炭产地,交通方便,且位于盛行风垂直的郊外。
解析:本题考查工业主导区位因素及工业的合理布局,难度中等。
(1)化工厂应布局于河流下游,盛行风向的下风向或垂直郊外,故图示①位置不合理;食品厂生产基本无污染,故可靠近市区,市场广阔;②区位合理;自来水厂应布局于河流上游,水质好;故③区位不合理;钢铁厂生产有大气污染和固体废弃物污染,故应布局于盛行风向的下风向或垂直郊外,且靠近矿产资源和铁路;故④区位合理。
10. (1)科技;(2)合理;位于盛行风的下风向,对城区环境影响小;位于城区,劳动力丰富,市场广阔。(3)合理;位于河流上游,水质好;(4)人流最集中,交通最便捷,建筑最密集,地价最昂贵
解析:本大题以某城市及周边土地利用结构示意图为背景,设置4道小题,涉及工业区位、功能区布局及理由和中央商务区特点等相关内容,考查学生利用所学知识和题中信息综合分析地理问题的能力。
第(1)题,电子工业属技术密集型产业,其区位选择的主导因素是技术。
第(2)题,若在图中B处布局纺织厂,纺织厂对居民区污染较小,且处于大部分城区的下风向,对城市环境污染较小;B处位于城区劳动力丰富,市场广阔,因此纺织厂布局在B处合理。
第(3)题,自来水厂应该布局在水质较好的河流上游,若在图中D处建自来水厂,图中信息表明,D处位于城市河流上游,因此布局合理。
第(4)题,中央商务区是整体城市的商业核心地区,商业、服务、金融、贸易、信息等经济活动高度集中,建筑物以高层为主,准能运输便捷,零售商业十分发达。
11.(1)原因:香港经济以工业和第三产业为主,经济发达,劳动力、土地等成本较高,劳动密集型企业失去优势。
珠三角经济较落后,劳动力、土地成本较低。因而香港大量劳动密集型企业北移,珠三角成为香港产品的加工基地,香港与珠三角形成了“前店后厂”的经济格局。
(2)“珠三角”地区对外开放政策进一步放宽、灵活;随着“珠三角”地区工业的发展,劳动力、土地等成本不断上升,产业需要升级调整。
解析:本题考查珠三角地区区位因素及其变化,难度较大。(1)香港经济以工业和第三产业为主,经济发达,劳动力、土地等成本较高,劳动密集型企业失去优势;珠江三角洲劳动力、土地成本比香港低,因而形成香港大量劳动力密集型企业北移,珠江三角洲成为香港产品的加工基地,而产品运往香港销售的格局。(2)珠江三角洲地区对外开放政策进一步放宽、灵活;随着珠江三角洲地区的发展,劳动力、土地等成本不断上升,产业的升级调整便成为必然的选择,从而导致珠江三角洲“前店后厂”的格局逐渐变化。
12. 通信和市政基础设施配套较好,有利于数据中心建设和维护;接近用户且有人才优势,方便数据的分析与利用。
解析:数据中心为技术导向型工业,东部沿海地区建设数据中心的主要优势,主要从基础设施、市场和人才等角度作答。如东部地区经济发达,相应的通信、市政配套设施完善;东部地区工业发达,数据需求大,接近用户,且多高端人才,方便数据的分析和利用。
高考大题 地理过程类分析 培优学案: 这是一份高考大题 地理过程类分析 培优学案,共5页。学案主要包含了思维建模,例题,合作探究,真题演练,课后作业等内容,欢迎下载使用。
人教版 (2019)必修 第二册第二节 工业区位因素及其变化导学案: 这是一份人教版 (2019)必修 第二册第二节 工业区位因素及其变化导学案,共4页。
2022年高考地理二轮复习(新高考1) 专题8 考点2 工业区位因素学案: 这是一份2022年高考地理二轮复习(新高考1) 专题8 考点2 工业区位因素学案,共8页。

