- 人教版必修一物理3.5力的分解精品教案 教案 11 次下载
- 人教版必修一物理4.1牛顿第一定律精品教案 教案 11 次下载
- 人教版必修一物理4.3牛顿第二定律精品教案 教案 13 次下载
- 人教版必修一物理4.4力学单位制精品教案 教案 10 次下载
- 人教版必修一物理4.5牛顿第三定律精品教案 教案 10 次下载
人教版 (新课标)必修12 实验:探究加速度与力、质量的关系优秀教案
展开教学目标:
知识与技能
1.理解物体运动状态的变化快慢,即加速度大小与力有关,也与质量有关.
2.通过实验探究加速度与力和质量的定量关系.
3.培养学生动手操作能力.
过程与方法
1.指导学生半定量的探究加速度和力、物体质量的关系,知道用控制变量法进行实验.
2.学生自己设计实验,自己根据自己的实验设计进行实验.
3.对实验数据进行处理,看一下实验结果能验证什么问题,
情感态度与价值观
1.通过探究实验,培养实事求是、尊重客观规律的科学态度.
2.通过实验探究激发学生的求知欲和创新精神.
3.培养与人合作的团队精神.
教学重点、难点:
教学重点
1.控制变量法的使用.
2.如何提出实验方案并使实验方案合理可行.
3.实验数据的分析与处理.
教学难点
1.如何提出实验方案并使实验方案合理可行.
2.实验数据的分析与处理.
教学方法:
探究、讲授、讨论、练习
教学手段:
教具准备
多媒体课件,小轧一端带滑轮长木板、带小钩或小盘的细线两条;钩码(规格:10 g\20 g,
用作牵引小车的力);砝码(规格:50e\100 g\200g,用来改变小车的质量);刻度尺;文件夹;粗线绳(用来牵引小车).打点计时器、学生电源、纸带、气垫导轨、微机辅助实验系统一套.
课时安排:
新授课(1课时)
教学过程:
[新课导入]
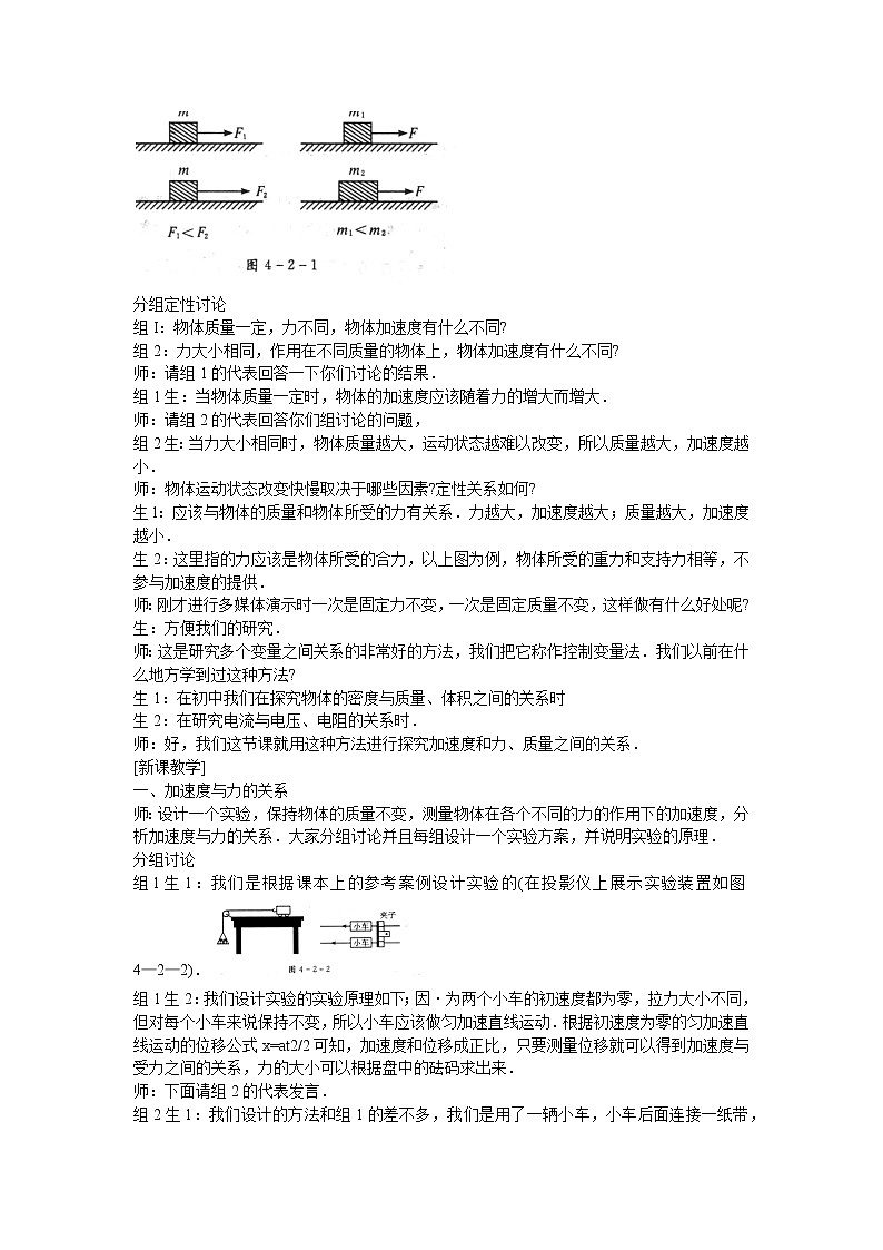
利用多媒体投影图4—2—1;
分组定性讨论
组I:物体质量一定,力不同,物体加速度有什么不同?
组2:力大小相同,作用在不同质量的物体上,物体加速度有什么不同?
师:请组1的代表回答一下你们讨论的结果.
组1生:当物体质量一定时,物体的加速度应该随着力的增大而增大.
师:请组2的代表回答你们组讨论的问题,
组2生:当力大小相同时,物体质量越大,运动状态越难以改变,所以质量越大,加速度越小.
师:物体运动状态改变快慢取决于哪些因素?定性关系如何?
生l:应该与物体的质量和物体所受的力有关系.力越大,加速度越大;质量越大,加速度越小.
生2:这里指的力应该是物体所受的合力,以上图为例,物体所受的重力和支持力相等,不参与加速度的提供.
师:刚才进行多媒体演示时一次是固定力不变,一次是固定质量不变,这样做有什么好处呢?
生:方便我们的研究.
师:这是研究多个变量之间关系的非常好的方法,我们把它称作控制变量法.我们以前在什么地方学到过这种方法?
生1:在初中我们在探究物体的密度与质量、体积之间的关系时
生2:在研究电流与电压、电阻的关系时.
师:好,我们这节课就用这种方法进行探究加速度和力、质量之间的关系.
[新课教学]
一、加速度与力的关系
师:设计一个实验,保持物体的质量不变,测量物体在各个不同的力的作用下的加速度,分析加速度与力的关系.大家分组讨论并且每组设计一个实验方案,并说明实验的原理.
分组讨论
组l生1:我们是根据课本上的参考案例设计实验的(在投影仪上展示实验装置如图4—2—2).
组1生2:我们设计实验的实验原理如下;因·为两个小车的初速度都为零,拉力大小不同,但对每个小车来说保持不变,所以小车应该做匀加速直线运动.根据初速度为零的匀加速直线运动的位移公式x=at2/2可知,加速度和位移成正比,只要测量位移就可以得到加速度与受力之间的关系,力的大小可以根据盘中的砝码求出来.
师:下面请组2的代表发言.
组2生1:我们设计的方法和组1的差不多,我们是用了一辆小车,小车后面连接一纸带,用打点计时器记录小车的运动情况,根据所打的点计算小车的加速度,然后再看所受的力和加速度的关系.
组2生2:为了消除摩擦力的影响,我们在木板下面垫了一个小木块,当小车没有拉力时让它在木板上匀速运动.
师:这个同学的想法很好,这样小车受到的绳子的拉力就等于小车受到的合力,下面请组3的同学代表发言.
组3生1:前面两组的同学设计实验时都是物体的初速度为零,我们可以利用气垫导轨设计一个更为一般的方法,让导轨倾斜不同的角度,滑块所受的力就是重力的分力,让滑块滑过轨道中间的两个光电门,记录经过光电门的速度和两个光电门的距离,根据公式x=(v2-v02)/2a可以求出加速度的大小,从而可以得到加速度和力的关系.
师:好的,在进行实验之前还应该先设计自己的实验表格来记录一下自己的实验数据.那么你是怎样设计表格使你的实验数据得以记录的呢?
生1:水平面长木板与小车,车后用绳控制小车运动,两车质量相同.表格设计如下:
参考表格
生2:用一辆小车,测量加速度
师:好,现在大家就根据自己设计的方案进行实验,把数据填人设计的表格内.
学生进行实验,老师巡回指导,帮助实力较弱的小组完成实验
师:现在请各小组简要进行一下实验报告.
组1生1:我们根据课本上的参考案例进行了实验,因为已知小车的加速度和位移成正比,通过验证位移和受力之间的关系,即可得出加速度和受力的关系.
师:实验数据是怎样进行处理的呢?
组1生2:我用的是位移和对应力的比值.
组1生3:通过我们的讨论,我们发现用作图的方法能更好地表示位移(即加速度)和力的关系.关系图表如图4—2—3所示;可得在研究物体质量不变的情况下,物体的加速度与物体所受的外力成正比.
组2生:我们通过处理小车后面的纸带,计算出小车的加速度,通过作图验证了小车的加速度和物体所受的合力成正比.组3生:我们用气垫导轨作出的加速度和所受力的关系图象,实验结论是图象非常接近一条过原点的直线.
师:大家做得都非常好,那么你们在实验中遇到的困难是什么呢?能不能想出办法来克服?
组1生:当拉小车的砝码的质量较大时,绳子容易打滑,从而影响了位移的测量.我们用松香涂抹在绳子上,效果不错.
组2生:我们在做实验时发现了这样一个问题,即当砝码的质量和小车的质量差不多时,a—F图象不能再是一条直线,而是发生了弯曲.
师:这组同学的问题非常好,实际上砝码和盘的重力并不严格等于小车受到的拉力,简单证明如下:设砝码及盘的质量为m,小车的质量为M,则分别对它们进行受力分析,对小车,受拉力和摩擦力,对砝码和盘,受重力和拉力,那么它们之间的关系是什么呢?如果相等,根据物体受合力为零则物体做匀速运动,而实际上砝码及盘实际的运动应该是做加速运动,所以说重力和拉力并不相等,而是应该重力大于拉力,而我们在实验中认为二者相等,所以实验的误差有一部分来源于此.控制的方法就是尽可能地使砝码和盘的质量远小于小车及砝码的质量,具体的分析方法我们将在下一节学到.
组3生:虽然用气垫导轨做实验结果比较精确,但实验数据处理比较复杂.
师:我们可以用计算机进行数据处理,使数据处理变得简单化,大家在课下讨论一下看如何用数据处理软件处理实验中得到的数据.
师:以上我们是通过控制物体的质量不变来探究物体的加速度与物体所受力之间的关系,下面同学们继续做实验,通过控制物体所受的力不变来探究物体的加速度和质量的关系.
二、加速度与质量的关系
学生进行实验,老师巡回指导,帮助实力较弱的小组实现实验
由于和以上的实验方法非常类似,所以可以直接让学生得出结论.
师:大家得出的结论是什么?
生:物体加速度在物体受力不变时,和物体的质量成反比.
师:这时候我们应该怎样通过图象来验证问题呢?
生:我们如果作a—M图象则图象是曲线,我们可以作a—1/M图象来解决这个问题,物体的加速度和质量成反比,所以a—1/M图象应该是一条过原点的直线.
三、由实验结果得出的结论
师:通过大家的实验,排除误差的影响,大家讨论总结一下加速度和物体所受的力以及物体质量之间的关系.
[分组讨论]
生1:我们可以得出这样的结论:物体的加速度和物体所受的力成正比,和物体的质量成反比.
生2:应该是和物体所受的合力成正比.
生3:我想力是矢量,加速度也是矢量,加速度的方向应该和物体所受力的方向相同.
师:(总结)大家的发言非常好,那么我们得出的结论是不是一个定理性的结论呢?仅靠少量的实验是不行的,应该通过更为精确的实验和更多次的实验进行证明,不过我们大家在现有水平下能够得出这个结论是非常了不起的,这是我们下节课要学的牛顿第二定律的内容.
[课堂训练]
在水平路面上,一个大人推一辆重车,一个小孩推一辆轻车,各自做匀加速运动(阻力不计).甲、乙两同学在一起议论,甲同学说:大人推力大,小孩推力小,因此重车的加速度大.乙同学说,重车质量大,轻车质量小,因此轻车的加速度大.你认为他们的说法是否正确?请简述理由.
答:甲、乙两同学的结论和理由都不全面和充分,物体的加速度决定于物体所受的合外力和物体的质量.大人的推力虽然大,但车的质量也大,因此重车的加速度也不一定就大.小车的质量小,但是小孩的推力也小,因而轻车的加速度也不一定大.判断谁的加速度大,必须看各自的质量和合外力.
[小结]
本节我们学习了:
1.力是物体产生加速度的原因.
2.用控制变量法探究物体的加速度与合外力、质量的关系;设计实验的方法.
3.物体的质量一定时,合外力越大,物体的加速度也越大;合外力一定时,物体的质量越大,其加速度越小,且合外力的方向与加速度的方向始终一致.
4.实验数据的处理方法.
作业:
1.完成实验报告.
2.设计一种方案,测量自行车启动时的平均加速度
板书设计:
小车l
小车2
次数
拉车砝码(s)
位移x1/cm
拉车砝码(s)
位移x2/cm
1
2
3
4
5
次数
拉车砝码(g)
加速度a1
拉车砝码(e)
加速度a2
1
2
3
4
5
与加速度有关的因素
1.物体受的合外力 2.物体的质量
实验方法
控制变量法
实验过程与结论
物体的质量一定时,合外力越大,物体的加速度也越大
合外力一定时,物体的质量越大,其加速度越小
人教版 (2019)必修 第一册2 实验:探究加速度与力、质量的关系教案设计: 这是一份人教版 (2019)必修 第一册2 实验:探究加速度与力、质量的关系教案设计,共9页。
高中物理人教版 (2019)必修 第一册2 实验:探究加速度与力、质量的关系精品教学设计: 这是一份高中物理人教版 (2019)必修 第一册2 实验:探究加速度与力、质量的关系精品教学设计,共12页。教案主要包含了知识与技能,过程与方法等内容,欢迎下载使用。
物理必修 第一册2 实验:探究加速度与力、质量的关系教案: 这是一份物理必修 第一册2 实验:探究加速度与力、质量的关系教案,共9页。教案主要包含了加速度与力的关系,加速度与质量的关系,制定实验方案时的两个问题,怎样由实验结果得出结论等内容,欢迎下载使用。

