- 人教版必修一物理3.3摩擦力精品教案 教案 14 次下载
- 人教版必修一物理3.4力的合成精品教案 教案 12 次下载
- 人教版必修一物理4.1牛顿第一定律精品教案 教案 11 次下载
- 人教版必修一物理4.2实验:探究加速度与力、质量的关系精品教案 教案 11 次下载
- 人教版必修一物理4.3牛顿第二定律精品教案 教案 13 次下载
高中物理人教版 (新课标)必修15 力的分解优质教案
展开教学目标:
知识与技能
1.知道什么是力的分解,了解力的分解的一般方法.
2.知道平行四边形定则和三角形定则都是矢量运算法则.
3.能用平行四边形定则和三角形定则进行矢量运算.
过程与方法
1.通过设置问题,启发学生的思考,启迪学生的物理思维.
2.通过组织探究实验,训练学生明辨是非、格物致理的能力.
情感态度与价值观
1.通过组织探讨和探究实验,培养学生的合作精神,使学生体会到在交流中可以提高自己的能力.
2.让学生初步体会到物理学的和谐美和统一美.
3.通过分析实际问题,激发学生的学习兴趣.
教学重点、难点:
教学重点
1.平行四边形定则和三角形定则在力的分解中的应用.
2.根据力的作用效果对力进行分解.
3.正交分解法.
教学难点
应用平行四边形定则和三角形定则进行矢量运算.
教学方法:
探究、讲授、讨论、练习
教学手段:
教具准备
多媒体课件、台秤、钩码、砝码、细绳、薄板钢条.
课时安排:
新授课(2课时)
教学过程:
[新课导入]
(演示实验)
用一根细线提起一个重物和用两根细线同时提起这个重物,在实验演示之前先展示问题.
师:是一根细线容易断还是两根细线容易断?
生:(非常肯定地回答)当然是一根细线容易断.
实际演示,当两根细线之间的夹角较大时,两根细线中的一根先断
通过实际实验,和学生的认识形成较大的反差,可以激发学生兴趣,引发学生进一步的思考.
师:我们学习完这一节课“力的分解”之后就会明白这个问题.
[投影出示思考题]
1.什么叫力的合成?
2.如何求两个互成角度的力的合力?
3.求下列两个力的合力:
(1)F1=30 N,F2=40 N,且方向互相垂直.
(2)F1=50 N,F2=50 N,且互成120‘角.
[学生活动]解答思考题.
[教师抽取部分学生用作图法和解析法的求解过程,并在实物投影仪上评析]
[过渡引言]
在力的合成中,我们知道:当几个力的作用效果与某个力相同时,这几个力就可以用这一个力代替,那么反过来,也可用那几个力来代替一个力的作用效果,这就是力的分解
[新课教学]
一、力的分解
师:我们上一节课学习了力的合成,现在我们学习力的分解,大家根据力的合成的定义方法来定义一下什么是力的分解.
生:求一个力分力的过程和方法叫做力的分解.
师:求合力的方法是什么?
生:(一起回答)平行四边形定则.
师:那么求分力的方法是什么?大家大胆地猜想一下.
学生探究讨论力的分解的方法
生:(小声、不敢肯定,有些犹豫)可能也是平行四边形定则.
师:你得出这个结论的依据是什么?
生:从逻辑角度讲,这两个分力的合力就是原来被分解的那个力,所以力的分解是力的合成的逆运算.因为力的合成遵循平行四边形定则,那么力的分解也应该遵循平行四边形定则.
师:(微笑鼓励)刚才这位同学分析得非常好,像这种方法,我们并没有通过实验来验证结论,而是通过逻辑推理进行分析探究,这种研究问题的方法叫做理论探究.根据这个结论,要分解一个力,我们应该把这个力当成什么?
生:我们要把这个力当成平行四边形的对角线.
师:当用平行四边形的对角线表示合力时,那么分力应该怎样表示?
生:分力应该是平行四边形的两个邻边.
师:如果对角线确定了以后,根据几何学的知识,它的两条邻边是不是就唯一确定了呢?
生:不是,当对角线确定了以后,它相邻的边有很多组.
师:同学们在练习本上作出一条对角线,然后作这条对角线相邻的两条边,看能够做多少条.
学生练习,体验不加以限制的话,一个力的分力有无数组解
生:有无数组解.
师:这样研究一个力的分力显然是不可能的,也是不现实的,那么我们应该怎样研究一个力的分力呢?
生:可以放在具体受力环境中进行解决.
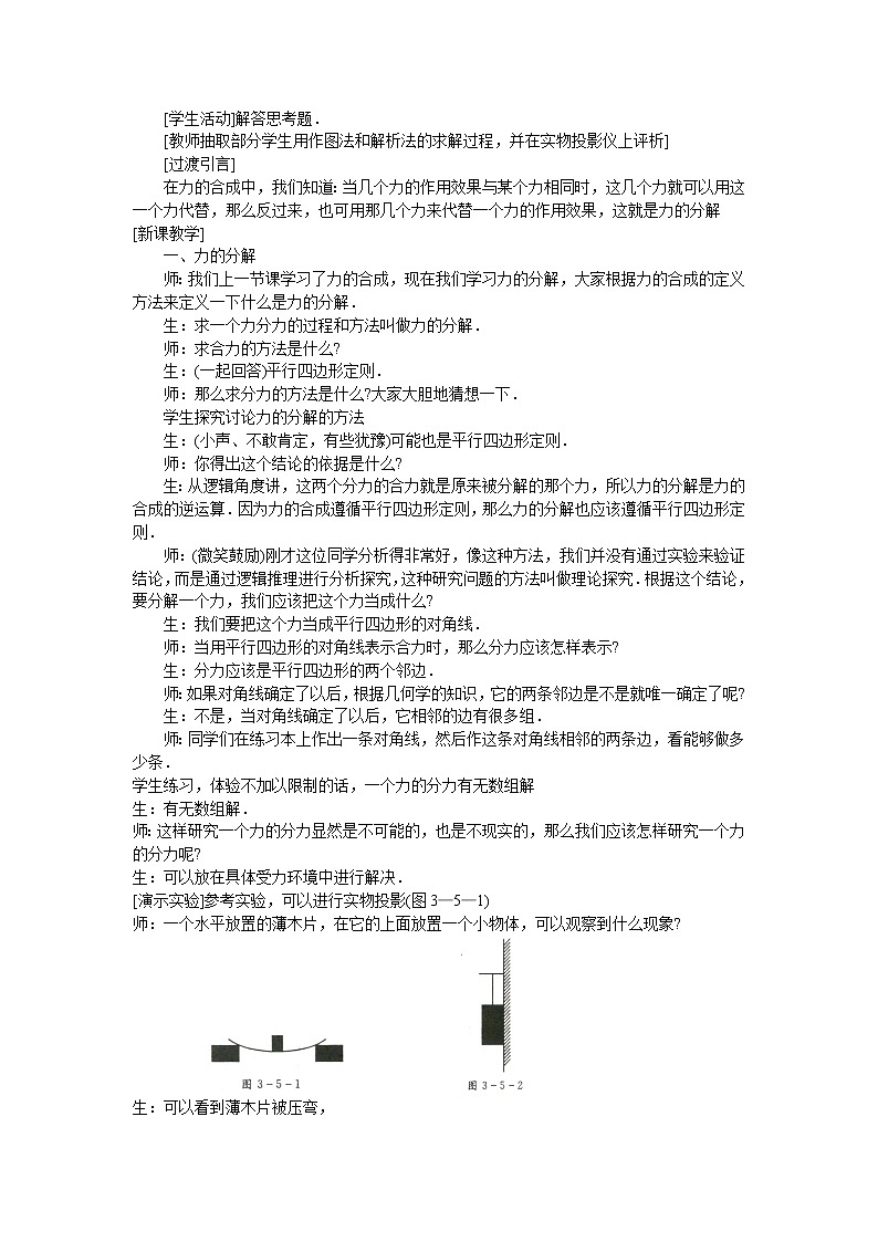
[演示实验]参考实验,可以进行实物投影(图3—5—1)
师:一个水平放置的薄木片,在它的上面放置一个小物体,可以观察到什么现象?
生:可以看到薄木片被压弯,
师:这一个效果是由什么原因引起的?
生:是由于物体本身的重力引起的,它产生了一个使物体向下压的效果.
师:我们能不能把木片竖直放置而使物体静止呢?如果不能,应该怎样做才能使它静止?
生:当然不能,应该用一个绳子拉住物体才能使它静止.
师:为了使力的作用效果更容易被观察到,我们用一根橡皮筋代替绳子,当木片竖直放置时(图3—5—2),橡皮筋发生了形变,也就是受到了弹力;木片是不是发生了形变?
继续演示实验
师:仔细观察木片竖直放置时,木片的受力形变情况和橡皮筋的受力形变情况
应该是怎样的呢?
生:木片不发生弯曲,说明木片没有受到物体力的作用;橡皮筋被拉长了,说明橡皮筋对物体有力的作用.
师:使橡皮筋发生形变的力是什么力?
生:原因还是由于物体受到重力使橡皮筋发生了形变.
师:如果既不竖直放置木片,也不水平放置木片,而是让木片与地面成一角度(图3—5—3),我们再来看一下橡皮筋和木片的形变情况.
生:木片和橡皮筋同时发生了形变,说明两个物体都受到了力的作用.
多媒体投影例题:把一个物体放在倾角为口的斜面上,物体受到竖直向下的重力,但它并不竖直下落.从力的作用效果来看,应该怎样将重力分解?两个分力的大小与斜面的倾角有什么关系?
师:大家可以讨论探究应该怎样解决这个问题.
学生讨论探究,自己独立完成解答过程生:根据刚才的分析,根据重力产生的效果,重力应该分解为这样两个力:平行于斜面使物 体下滑的分力Fl、垂直于斜面使物体压紧斜面的力F2.
师:由几何关系可知,这两个力和重力之间的关系是怎样的?
生:F1=GsinӨ,F2=GcsӨ.
师:由刚才那位同学推导出的公式知,这两个分力的大小与物体本身的重力和斜面倾角Ө有关,有什么关系?
生:斜面倾角"增大时,Fl变大、F2都减小.
师:下面我们再通过实验验证一下是不是这样.
(实验验证)通过抬高木片的一端使木片与地面间的夹角逐渐增大,通过观察橡皮筋的形变量来看F2的变化,通过观察木片的形变程度的观察来看F2的变化.(注意:如果物体是一个木块的话应该让木块和木片之间的摩擦很小,也可以用小车代替木块来做实验,因为滚动摩擦比滑动摩擦要小)动画模拟刚才实验的过程.以便学生能够更为全面地了解两个分力的变化情况
投影展示桥梁的引桥,引发问题
师:我们知道,桥梁建设得越长,消耗的生产资料越多,为什么桥梁的引桥还要建设那么长呢?
生:增大引桥的长度的目的是减小桥与地面之间的夹角,从而使汽车的重力沿桥面方向的分力减小,减少交通事故的发生.
师:刚才这位同学分析得很好,为了加深对力的分解的认识,我们看以下的练习题.
[课堂训练]
1.如果斜拉桥塔柱两侧的钢索不能呈对称分布,如图3—5—4所示,那么怎样才能保持塔柱所受的合力竖直向下呢?
解析:因为钢索的斜向拉力会对塔柱产生两个效果:一方面竖直向下压塔柱,另一方向沿水平方向拉塔柱,故可以把两个斜向的拉力各分解为一个竖直向下的分力和一个水平方向的分力.要使一对钢索对塔柱拉力的合力竖直向下,如图3-5-5所示,只要它们的水平分力大小相等就可以了,即F1x=F2x,而F1x=Flsina,F2x=F2sinβ
所以有Flsina=F2sinβ,即Fl/ F2=sina/sinβ.
结论:两侧拉力大小应跟它们与竖直方向夹角的正弦成反比.
2.在倾角=30’的斜面上有一块竖直放置的挡板,在挡板和斜面之间放有一个重为G=20N的光滑圆球,如图3-5-6所示.试求这个球对斜面的压力和对挡板的压力.答案;N, N
解析:球受到向下的重力作用,这个重力总欲使球向下运动,但是由于挡板和斜面的支持,球才保持静止状态,因此球的重力产生了两个作用效果,如图所示,根据作用效果分解为两个分力:(1)使球垂直压紧斜面的力F2;(2)使球垂直压紧挡板的力F1.由几何知识可得几与几的大小.如图3—5—7所示,三个力可构成一个直角三角形.由几何关系得,球对挡板的压力F1=Gtana=N,其方向与挡板垂直.球对斜面的压力F2=G/csa=N,其方向与斜面垂直.
(注意:以上两个例题可以根据学生的实际情况选用,其中第一个难度大些,可供学生整体水平较高的班级使用,第二个和我们的例题类似,可以在例题之后直接进行,如果再进一步地研究这个问题,可以使挡板缓慢地逆时针旋转,让学生求解在这种情况下重力两个分力的变化情况,锻炼学生分析动态变化的问题的能力)
二、矢量相加法则
师:通过这两节课的学习,我们知道力是矢量,力的合成与分解不能简单地进行力的代数加减,而是根据平行四边形定则来确定合力或者分力的大小和方向.前面我们学过的矢量还有位移,位移的相加也遵循平行四边形定则吗?我们来看教材69页“矢量相加法则”这部分内容,然后回答有关问题.
学生阅读课本有关内容,初步认识平行四边形定则不仅仅适用于力的合成与分解,同样也
适用于其他矢量的合成与分解,通过学生自己总结分析,可以提高学生物理知识的迁移能力、用一种方法解决不同问题的能力.
师:位移的矢量合成是否遵守平行四边形定则?
生:位移的合成也遵守平行四边形定则.
师:什么叫三角形定则?
生:把两个矢量首尾相接从而求出合矢量的方法,叫做三角形定则.平行四边形定则和三角形定则实质上是一样的,只不过是一种规律的不同表现形式.
师:什么叫做矢量,除了位移和力,我们所学的哪些物理量还是矢量?
生:既有大小又有方向,并且在相加时遵从平行四边形定则(或三角形定则)的物理量叫做矢量.除了位移和力之外,我们所学过的速度、加速度等都是矢量.
师:什么是标量,我们以前所学的哪些物理量是标量?
生:只有大小,没有方向,求和时按照算术法则相加减的物理量叫做标量.我们以前所学过的质量、体积、距离、密度、时间等物理量都是标量.
(课堂训练)
举重运动中保持杠铃的平衡十分重要.如图3—5—8所示,若运动员举起l 800 N的杠铃后双臂保持106°角,处于平衡状态,此时运动员两手受力各为多大?(sin53°=0.8,cs53°=0.6)
答案:1 500N
[小结]
对于力的分解,学生比较容易理解,而对于力的分解要按照力的实际作用效果进行分解这一点,较难理解.这节课多处增加了学生参与,并通过亲身体会力的作用效果的这个小实验,激发学生的学习兴趣,培养学生动手操作和分析实际问题的能力、归纳问题的能力.
把物理公式与生活实际联系起来,用物理语言解释生活现象.
通过分析日常生活中应用力的分解的现象,让学生知道物理与生活是息息相关的,培养学生观察生活现象,发现问题、建立物理模型、用物理模型解决问题、用物理语言解释现象的能力.对于正交分解的掌握,老师们可以根据各自的情况进行补充,因为正交分解的方法在今后的学习中经常用到,是最常见的一种处理力的方法,可以根据实际情况安排一节习题课,增加生对力的分解知识的理解.
[课堂讨论]
[投影]讨论思考题:
1.已知两个分力只能求出一个合力.为什么把一个力分解可以得到无数对大小、方向均不同的分力?
2.把一个一定的力分解为两个等大的力,那么,随着两分力间夹角的变化,两分力的大小如何变化?
3.放在斜面上的物体,其重力分解为沿斜面的分力几和垂直于斜面的分力几,有同学认为F:就是物体对斜面的压力,这种说法是否正确?为什么?
4.为什么力的合成和力的分解都遵守相同的定则?
[学生活动]分组讨论并互相交流.
[教师点拨]
1.以两个分力为一组邻边,只能画出一个平行四边形,所以,根据两个分力只能求出一个合力.而仅仅根据一条对角线可以作出无数个平行四边形,有无数对不同的斜边,所以如果没有其他条件限制,可以把一个力分解成无数组大小、方向不同的分力.
2.在合力一定的情况下.随着两等大的分力间的夹角的增大,两分力增大,随着两分力间夹角的减小,两分力也减小.
3.重力的分力几仍是由于地球的吸引而产生的,作用在物体上,其效果是使物体压紧斜面;而物体对斜面的压力是弹力,是由于物体形变产生的,其受力物体是斜面,所以重力沿垂直于斜面的分力几与物体对斜面的压力是两个不同的力.
4.因为力的合成与力的分解都是矢量运算.所以都遵守相同的法则,且它们互为逆运算.
补充:
1.关于力的分解
(1)力的分解遵循平行四边形定则,相当于已知对角线求邻边.
(2)两个力的合力唯一确定,一个力的两个分力在无附加条件时,从理论上讲可分解无数组分力,但在具体问题中,应根据力实际产生的效果来分解.
(3)几种有条件的力的分解
①已知两个分力的方向,求两个分力的大小时,其分解法是唯一的.
②已知一个分力的大小和方向,求另一个分力的大小和方向时,其分解方法也是唯一的.
③已知两个分力的大小,求两个分力的方向时,其分解法不唯一.
④已知一个分力的大小和另一个分力的方向.求这个分力的方向和另一个,分力的大小时其分解方法可能唯一.也可能不唯一.
(4)将一个力分解为两个互相垂直的力.有几种分法:
分析:有无数种分法,只要在表示这个力的有向线段的一端任意画一条直线,在有向线段的另一端向这条直线作垂线,就是一种方法。
(5)将放在斜面上质量为I的物体的重力mg分解为下滑力F1和对斜面的压力F2.这种说法正确吗?
分析:将mg分解为下滑力几这种说法是正确的,但是mg的另一个分力F2不是物体对斜面的压力,而是使物体压紧斜面的力.从力的性质上看,F2是属于重力的分力,而物体对斜面的压力属于弹力.所以这种说法不正确.
(6)用力的矢量三角形定则分析力最小值的规律:
①当已知合力F的大小、方向及一个分力F1的方向时,另一个分力F2取最小值的条件是两分力垂直.如右图所示.F2的最小值为:F2min=Fsina.
②当已知合力F的方向及一个分力1的大小、方向时,另一个分力F2取最小值的条件是;所求分力F2与合力F垂直,如右图所示,F2的最小值为:F2min=F1sina.
③当已知合力F的大小及一个分力F、的大小时,另一个分力F。取最小值的条件是:已知大小的分力F,与合力F同方向,F2的最小值为,|F-F1|.
(7)正交分解法:
把一个力分解成两个互相垂直的分力,这种分解方法称为正交分解法.
用正交分解法求合力的步骤:
①首先建立平面直角坐标系,并确定正方向.
②把各个力向J轴、y轴上投影,但应注意的是:与确定的正方向相同的力为正,与确定的正方向相反的为负,这样,就用正、负号表示了被正交分解的力的分力的方向.
③求在z轴上的各分力的代数和Fx合和在y轴上的各分力的代数和Fy合.
④求合力的大小 F2=Fy合2+Fx合2
合力的方向:tana=Fy合/ Fx合(a为合力F与x轴的夹角).
作业:
教材第70页问题与练习.
板书设计:
一、力的分解
1.力的分解概念:求一个力分力的过程叫做力的分解.力的分解是力的合成的逆运算
2.分解的原则:根据力的作用效果进行分解.
3.例题.
二、矢量的相加法则
1.平行四边形定则
2.三角形定则
3..在下列条件下,力的分解有唯一解
①已知两个分力的方向(不在同一直线上)
②已知一个分力大小和方向
教学后记:
高中物理人教版 (2019)必修 第一册第三章 相互作用——力5 共点力的平衡教学设计: 这是一份高中物理人教版 (2019)必修 第一册第三章 相互作用——力5 共点力的平衡教学设计,共6页。教案主要包含了演示实验,实验验证,课堂训练等内容,欢迎下载使用。
粤教版 (2019)必修 第一册第五节 力的分解教案: 这是一份粤教版 (2019)必修 第一册第五节 力的分解教案,共3页。教案主要包含了学生活动,提出问题,观察与思考,思考问题,演示实验,讨论与交流等内容,欢迎下载使用。
高中物理教科版 (2019)必修 第一册5 力的分解教学设计及反思: 这是一份高中物理教科版 (2019)必修 第一册5 力的分解教学设计及反思,共7页。教案主要包含了教学目标,教学重难点,教学过程等内容,欢迎下载使用。

