苏科版八年级下册密度知识的应用精品备课作业课件ppt
展开6.4 密度知识的应用
知识梳理 基础达标 技能强化
学习目标:
1、会使用量筒测物体的体积。2、会测固体、液体的密度。3、知道密度知识在生活中的应用。
不同物质的密度各不相同。
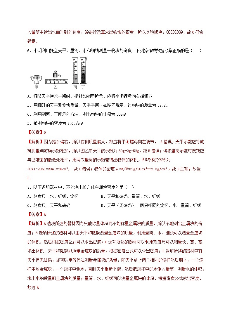
应该怎样测量物质的密度呢?
学会测量一些不规则的固体和液体的密度。
如何测量形状不规则的小石块密度呢?
量筒(量杯)是测量液体体积的工具,其标度的单位通常是毫升,符号为mL,1mL=1cm3.
1. 测量前,观察量筒的量程和分度值。
2. 使用量筒时,应将其放在水平台面上。
1.在量筒内放入适量的水,并记下 水的体积为V1
2.用细线系着石块轻轻地放入量筒内 水中,并记下其总体积为V2
用量筒测量小石块的体积
思考:“适量的水”中的“适量”标准是什么?
活动一:测小石块的密度
1. 用天平测出小石块的质量为m;2. 在量筒内放入适量的水并记下水的体积为V1;3. 用细线系着小石块轻轻地放入量筒内水中并记下 其总体积为V2。
实验器材:天平、量筒、盐水、烧杯
活动二、测液体(如盐水)的密度
2.将杯中装一定量某液体,用天平测总质量m2
1.用天平测空杯质量m1.
3.将杯中该液体全部倒到量筒中,读量筒内 液体的体积V
1. 用天平测出烧杯和盐水的总质量m1;
2. 将一部分盐水倒入量筒中,读出量筒中盐水的体积V;
3. 用天平测出烧杯和剩余盐水的质量m2。
要测量物质的密度依据的原理是什么?需要测量 哪些物理量? 需要哪些测量器材?
测量物质密度的合理步骤通常是先测什么物理量? 后测什么物理量?
3. 在密度表中你可能找不到一个与所测量的密度完全相同的数值,你认为出现这种情况的原因可能有哪些?
利用量筒用排水法测固体的体积的注意点:固体必须不溶化于水,不吸水;密度比水小的木块的体积的测法。
溶于水的不规则固体体积的测量
吸水性不规则固体的体积的测量
1.吸足水 再测法
如果小物体(如石蜡、木块)漂浮在水面,如何测量它们的体积?
在量筒中倒入适量的水,记下水的体积V1把石蜡放入量筒水里,用一根细铁丝把石蜡压入水中,记下这时量筒中水面达到的刻度值V2,两次读数之差V石蜡= V2- V1
用细铁丝、细针将物体压入水中
在量筒中倒入适量的水在细线上系上石蜡和铁块,先把金属块沉入水中记下金属块和水体积V1,再把上面石蜡也沉入水中,测出水、金属块、石蜡的总体积V2两次读数之差V石蜡= V2- V1
坠入法(配重法):用密度大的铁块、石块将物体坠入水中
6.4 密度知识的应用 (第2课时)
1.会利用密度知识鉴别物质;2.会利用刻度知识间接测量物体的质量 或体积;3.会用公式 解决实际问题。
由公式可知,m= , v= ;1t= kg= g= mg;1cm3= m3,1dm3= m3;1mL(cm3)= L(dm3)= m3。
一个实心铅球的质量是4.52kg,经测量它的体积是0.565×10-3m3,求: (1)这个铅球是用纯铅制成的吗? (2)如果是空心的,则空心部分体积多大?(已 知ρ铅=11.3×103kg/m3)
2. 矗立在天安门广场的人民英雄纪念碑身高37.94m,由413块花岗岩石砌成。碑心石是一块整的花岗岩,长14.7m、宽2.9m,厚1.0m,它的质量约为多少吨?(花岗岩的密度为2.8×103kg/m3)
例3. 体积为1m3的冰块全部熔化成水后,水的 体积是多少?。(ρ水=1.0×103kg/m3, ρ冰=0.8×103kg/m3)
例4 某省富“硒”的矿泉水资源非常丰富。如果要将其开发为瓶装矿泉水,且每瓶净装550g,则:(ρ酱油=1.1×103kg/m3)(1)每个矿泉水瓶的容积至少为多少毫升?(2)若用该矿泉水瓶来装家庭常用的酱油,装满时至少能装多少毫升的酱油?
例5 一辆载重汽车的车厢容积为3.5m×2m×0.6m,额定载重量为6t,求:(ρ泥沙=2.4× 103kg/m3)(1)如果车厢装满泥沙(泥沙的体积等于车厢容 积),汽车载重量为多少?(2)为了行车安全,汽车不能超载,如果不超载, 此车最多能装多少立方米的泥沙?
1.利用密度知识鉴别物质时,首先通过实验测出样 品的 ,再与 对比,从而大 致判断出物质的种类。
2.利用密度知识间接测量物体的质量或体积。 求物体的体积形状不规则或不便于直接测量较大物 体的体积(1)查出该物质的密度,用天平测出其 质量m;(2)根据密度的变形公式 可求出物 体的体积。求物体的质量不便于直接测量的庞大物 体的质量(1)查出该物质的密度,测出物体的体 积V;(2)根据密度的变形公式 可求出物体 的质量。
初中物理苏科版八年级下册液体的压强优秀备课作业课件ppt: 这是一份初中物理苏科版八年级下册液体的压强优秀备课作业课件ppt,文件包含102液体的压强备课件-2020-2021学年八年级物理下册同步备课系列苏科版pptx、102液体的压强同步练习备作业原卷板doc、102液体的压强同步练习备作业解析版doc等3份课件配套教学资源,其中PPT共48页, 欢迎下载使用。
苏科版八年级下册压强精品备课作业ppt课件: 这是一份苏科版八年级下册压强精品备课作业ppt课件,文件包含101压强备课件-2020-2021学年八年级物理下册同步备课系列苏科版pptx、101压强同步练习备作业原卷版doc、101压强同步练习备作业解析版doc等3份课件配套教学资源,其中PPT共32页, 欢迎下载使用。
初中物理苏科版八年级下册摩擦力完美版备课作业ppt课件: 这是一份初中物理苏科版八年级下册摩擦力完美版备课作业ppt课件,文件包含83摩擦力备课件-2020-2021学年八年级物理下册同步备课系列苏科版pptx、83摩擦力同步练习备作业原卷板doc、83摩擦力同步练习备作业解析版doc等3份课件配套教学资源,其中PPT共23页, 欢迎下载使用。

