2019-2020学年高中地理人教版必修1检测:第二章第一节第1课时 大气的受热过程 热力环流
展开[基础巩固]
地膜覆盖是一种现代化农业生产技术,进行地膜覆盖栽培一般都能获得早熟和增产的效果,其效应主要表现在保温、保水、保持养分、增加光效和防治病虫害等方面。据此回答1~2题。
1.我国华北地区在春播时进行地膜覆盖,可有效调高地温,保障农作物的正常发芽生长,其主要原理是( )
A.减弱了地面辐射
B.减弱了大气逆辐射
C.增加了太阳辐射总量
D.增强了对太阳辐射的吸收作用
2.胶东的一些果农秋季在苹果树下覆盖地膜,其主要作用是( )
A.减弱地面辐射,保持地温
B.反射太阳辐射,降低地温
C.反射太阳辐射,增加光效
D.吸收太阳辐射,增加地温
解析:第1题,我国北方春播时地温较低,进行地膜覆盖,可有效减弱地面辐射,从而减少地面热量的散失,起到保温的效应。第2题,秋季在苹果树下覆盖地膜显然不是为了减弱地面辐射,地膜也不会吸收太阳辐射,但可以反射太阳辐射,增加光效,提高光合作用效率,而且还可以使苹果着色均匀,提高农产品质量。
答案:1.A 2.C
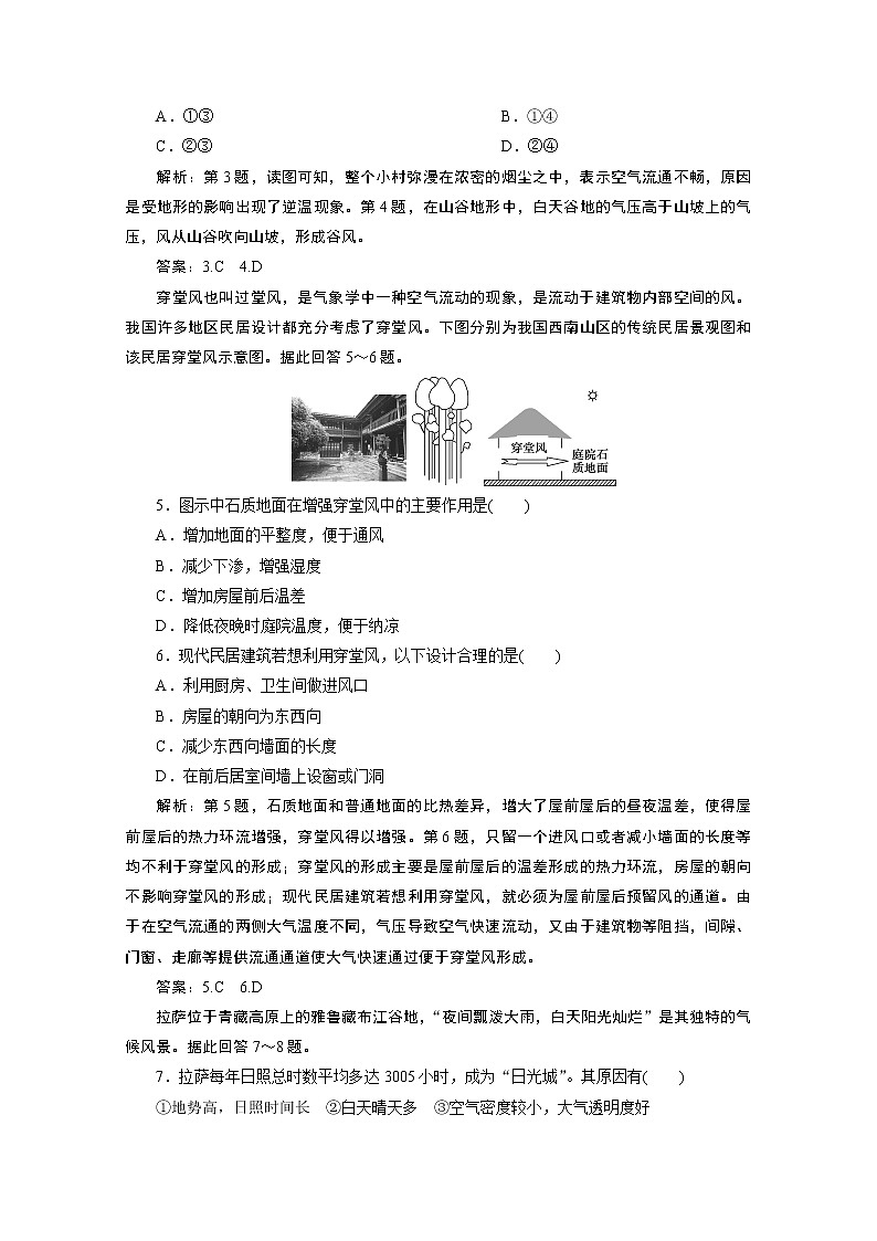
下图为吉林省东部山区P村庄某时刻等压面示意图。读图回答3~4题。
3.2018年1月中上旬某日,人们在清晨发现整个小村弥漫在浓密的烟尘之中。下列关于这种现象成因的说法,正确的是( )
A.冬季燃煤取暖释放的烟尘较多
B.村民做早饭释放大量烟尘
C.谷地地形易形成逆温现象,烟尘不易扩散
D.此时盛行山风,山坡易形成地形雨,多云雾
4.据图判断,下列说法正确的是( )
①图中等压面一般出现在夜晚 ②图中等压面一般出现在白天 ③此时吹山风 ④此时吹谷风
A.①③ B.①④
C.②③ D.②④
解析:第3题,读图可知,整个小村弥漫在浓密的烟尘之中,表示空气流通不畅,原因是受地形的影响出现了逆温现象。第4题,在山谷地形中,白天谷地的气压高于山坡上的气压,风从山谷吹向山坡,形成谷风。
答案:3.C 4.D
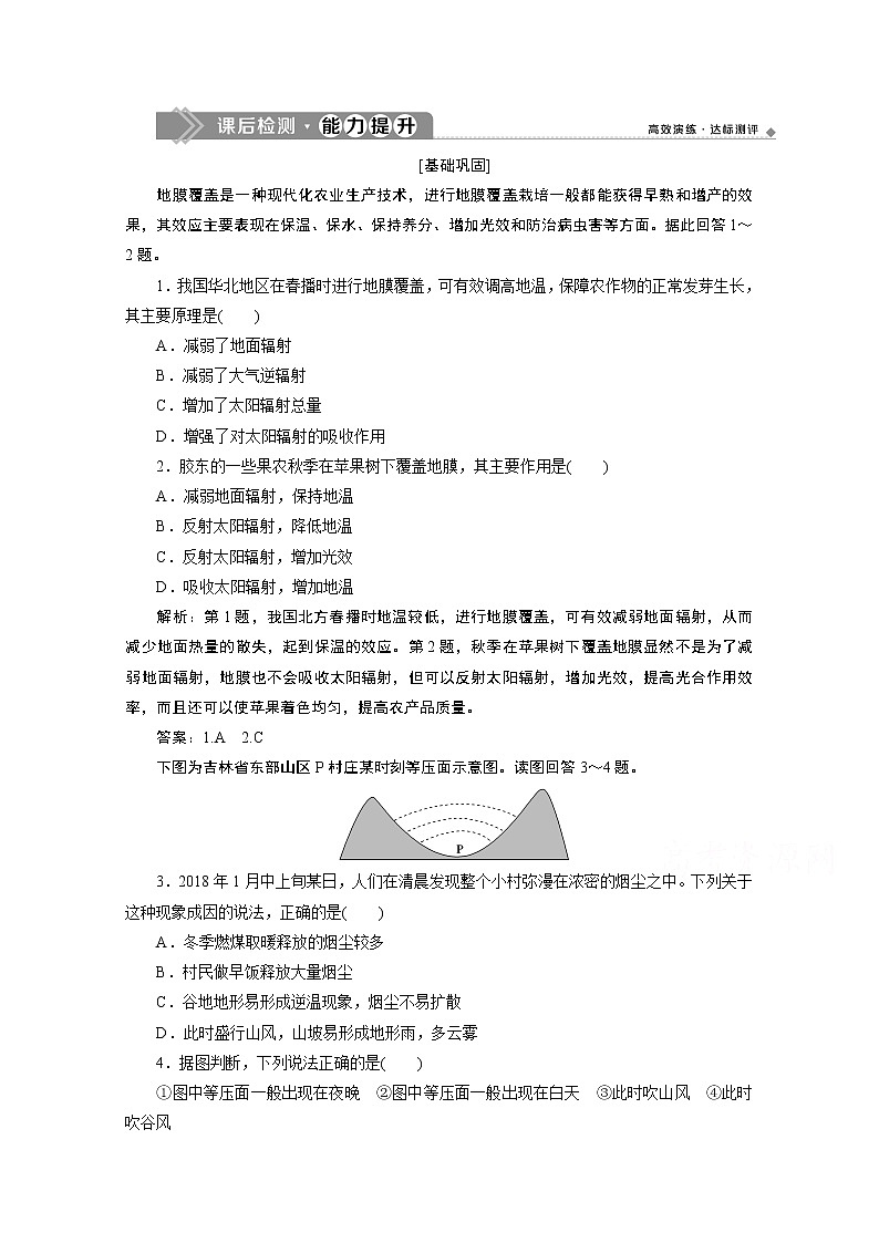
穿堂风也叫过堂风,是气象学中一种空气流动的现象,是流动于建筑物内部空间的风。我国许多地区民居设计都充分考虑了穿堂风。下图分别为我国西南山区的传统民居景观图和该民居穿堂风示意图。据此回答5~6题。
5.图示中石质地面在增强穿堂风中的主要作用是( )
A.增加地面的平整度,便于通风
B.减少下渗,增强湿度
C.增加房屋前后温差
D.降低夜晚时庭院温度,便于纳凉
6.现代民居建筑若想利用穿堂风,以下设计合理的是( )
A.利用厨房、卫生间做进风口
B.房屋的朝向为东西向
C.减少东西向墙面的长度
D.在前后居室间墙上设窗或门洞
解析:第5题,石质地面和普通地面的比热差异,增大了屋前屋后的昼夜温差,使得屋前屋后的热力环流增强,穿堂风得以增强。第6题,只留一个进风口或者减小墙面的长度等均不利于穿堂风的形成;穿堂风的形成主要是屋前屋后的温差形成的热力环流,房屋的朝向不影响穿堂风的形成;现代民居建筑若想利用穿堂风,就必须为屋前屋后预留风的通道。由于在空气流通的两侧大气温度不同,气压导致空气快速流动,又由于建筑物等阻挡,间隙、门窗、走廊等提供流通通道使大气快速通过便于穿堂风形成。
答案:5.C 6.D
拉萨位于青藏高原上的雅鲁藏布江谷地,“夜间瓢泼大雨,白天阳光灿烂”是其独特的气候风景。据此回答7~8题。
7.拉萨每年日照总时数平均多达3005小时,成为“日光城”。其原因有( )
①地势高,日照时间长 ②白天晴天多 ③空气密度较小,大气透明度好
A.①② B.①③
C.②③ D.①②③
8.拉萨的降雨80%集中在夜晚的主要条件是( )
A.临近河流,夜晚水汽较白昼充足
B.河谷地形,夜晚盛行上升气流
C.地处高原,夜晚气温远比白昼低
D.大气稀薄,夜晚大气逆辐射弱
解析:第7题,拉萨年日照时数高的主要原因有海拔高,昼长时间比同纬度较低海拔地区要长;海拔高,大气稀薄,大气透明度好;降水较少,晴日多,且降水多在夜晚。所以D项正确。第8题,拉萨位于青藏高原上的雅鲁藏布江谷地。谷地与周围坡地(高原面上)昼夜会出现“山谷风”这一热力环流。夜晚,谷地空气上升,空气降温,水汽凝结降水,所以拉萨的降雨80%集中在夜晚,B项正确。
答案:7.D 8.B
9.(2019·三门峡、信阳联考)滨海地区的风随昼夜更替而风向转换,形成海陆风。根据图文材料,回答下列问题。
(1)在图1中用箭头画出白天的大气运动示意图。
(2)由图2可知一年中海陆风出现的天数________(季节)最少,主要原因是该季节________风强盛,从而“掩盖”了海陆风。
(3)分析海风对滨海城市大气环境的有利影响。
解析:(1)根据海陆热力性质的差异,白天陆地升温快,气温高,空气膨胀上升,近地面形成低压,其高空形成高压;海洋升温慢,气温低,空气作下沉运动,近地面形成高压,其高空形成低压,风总是由高压吹向低压,即近地面风由海洋吹向陆地,高空风由陆地吹向海洋。(2)由图2可知,一年中海陆风出现的天数最少的季节是冬季,每月只有3天左右,主要是因为该季节冬季风势力强盛,“掩盖”了海陆风。(3)从海洋吹向陆地的海风,可以降低城市“热岛效应”(或降低温度);从海洋上带来大量湿润空气,增加空气湿度,改善城市的空气质量。
答案:(1)
(2)冬季 冬季
(3)海风从海洋上吹来,有利于降低城市“热岛效应”(或降低温度),增加空气湿度,改善城市的空气质量。
[能力提升]
研究城郊之间的热力环流对于城市环境保护有重要意义,绿化带应布局在城市风下沉距离以内。上海市新的城市规划决定拿出三分之一的土地进行植树造林。读图,回答1~3题。
1.根据城市热力环流原理分析,上海市今后的造林重点区应在( )
A.农村 B.近郊
C.郊区 D.市区
2.上海市造林重点区对上海市的作用是( )
A.涵养水源 B.保持水土
C.降低噪声 D.净化空气
3.市区与郊区相比,近地面( )
A.气温高、气压低 B.气温低、气压高
C.气温低、气压低 D.气温高、气压高
解析:第1题,根据城市热力环流原理分析,造林重点区应该在城市热力环流之内的郊区。近郊适宜发展花卉业等,不适合大面积造林。第2题,增加绿化面积能起到减少污染,净化空气的作用。第3题,市区人为释放热比较多,比郊区气温高、气压低。
答案:1.C 2.D 3.A
下面图甲为某区域热力环流剖面示意图,图乙为该环流近地面与600m高空垂直气压差的分布状况图。读图回答4~5题。
4.有关气压分布状况的叙述,正确的是( )
A.①地气压高于②地
B.③地气压低于④地
C.近地面同一等压面的分布高度①地比②地低
D.高空同一等压面的分布高度④地比③地高
5.下列说法正确的是( )
A.a的风向为东南风 B.b为上升气流
C.c的风向为西南风 D.d为上升气流
解析:第4题,在垂直方向上,总是高空的气压低,近地面的气压高。读图可知,M地气压差大,N地气压差小,这只有在近地面M地气压高于N地、M地高空气压低于N地高空气压的情况下才会出现。因而,近地面M地受高压控制,气流下沉;N地受低压控制,气流上升。从而判断,①地气压高于②地,③地气压高于④地,近地面同一等压面的分布高度①地比②地高,高空同一等压面的分布高度④地比③地低。第5题,由上题可知,b是下沉气流,d是上升气流。由于不知道该区域所处的半球,无法判断a、c的具体风向。
答案:4.A 5.D
(2019·北京海淀区期中)下图中的4条曲线反映R地某日近地面观测的辐射和温度随时间变化情况。其中,太阳总辐射强度是指到达地面的太阳短波总辐射强度,地面净辐射强度是指地面收入与支出辐射差额的强度。读图,回答6~8题。
6.影响R地该日太阳总辐射强度变化的主要因素有( )
①太阳高度 ②气候类型 ③地形特点 ④地表温度 ⑤云量变化
A.①②③ B.②③④
C.①③⑤ D.②④⑤
7.图中曲线与地面净辐射强度、近地面大气温度、地表温度依次对应的是( )
A.甲、乙、丙 B.乙、丙、甲
C.丙、乙、甲 D.甲、丙、乙
8.此次的观测地点和时段可能是( )
A.西欧平原,3、4月份
B.撒哈拉沙漠,7、8月份
C.青藏高原,5、6月份
D.准噶尔盆地,10、11月份
解析:第6题,影响R地该日太阳总辐射强度变化的主要因素有太阳高度,太阳高度大,太阳辐射强,①对。气候类型反映一地多年的气候特征,不能体现某日的太阳辐射强弱,②错。海拔高,空气稀薄,太阳辐射强,③对。地表温度不影响太阳辐射,④错。云量多,对太阳辐射削弱得多,到达地面的太阳辐射少,⑤对,故选C。第7题,根据能量补给来源,太阳辐射使地面增温,图中曲线甲温度仅低于太阳辐射,是地表温度。地面净辐射强度是指地面收入与支出辐射差额的强度。夜晚地面支出大于收入,地面净辐射强度为负值,对应乙曲线。丙表示近地面
大气温度。因此地面净辐射强度、近地面大气温度、地表温度依次对应的是乙、丙、甲,故选B。第8题,图中太阳辐射总量最大时的地方时为12时,世界时对应6时,该地经度约为90°E,不可能在西欧平原、撒哈拉沙漠,A、B错。丙表示近地面大气温度,该日最低气温大于0℃,准噶尔盆地在10、11月份的气温小于0℃,D错,此次的观测地点和时段可能是青藏高原的5、6月份,C对。
答案:6.C 7.B 8.C
9.(2019·北京海淀区期中)阅读材料,回答下列问题。
“二十四节气”是指中国历法中表示季节变迁的24个特定节令,是根据地球在公转轨道上的位置变化而制定的。古人通过对每个节气的天气、物候现象的观察来把握季节的变迁,并以此来指导农事活动。
我国秋季的主要节气
节气 | 立秋 | 处暑 | 白露 | 秋分 | 寒露 | 霜降 |
日期 | 8月7日 | 8月23日 | 9月8日 | 9月23日 | 10月8日 | 10月23日 |
(1)说出我国秋季昼夜长短的时空变化特点。
“霜降”作为秋季的最后一个节气,意味着秋天的结束,冬天的开始。此时,华北地区夜间始现白霜。呈现出“深秋柳陌露凝霜,衰草疏疏碧水凉”的肃杀景象。
(2)简述“秋分”至“霜降”期间华北地区的气温特点。
晚秋时节气温波动大,空气温度常会突然下降,使地表温度骤然降到0℃以下,农作物因此受到损害,造成霜冻灾害。在霜冻来临前,农民通过在田地间燃烧柴草、牛粪等制造大量烟雾,以此防御霜冻,称为“烟熏法”。
(3)运用大气受热过程的有关知识解释“烟熏法”防御霜冻的原理,并说出此方法带来的其他影响。
答案:(1)秋分前,昼长夜短;纬度越高昼越长,夜越短;秋分时各地均昼夜等长;秋分后,昼短夜长;纬度越高昼越短,夜越长;整个秋季昼渐短,夜渐长,纬度越高昼夜变化幅度越大。
(2)气温逐渐降低,最低气温可达0℃以下,气温日较差大。
(3)原理:“烟熏法”产生的烟雾可增加近地面大气对地面辐射的吸收,增强大气逆辐射,使地面的热量损失减少,提高了地面温度。烟雾本身具有一定的热量,提高近地面空气的温度,减少了霜冻危害。影响:增加大气污染。

