高中地理人教版 (新课标)必修1第一节 自然地理环境的整体性课后作业题
展开
|
|
|
第五章 自然地理环境的整体性与差异性 |
|
|
|
|
|
|
|
|
DI WU ZHANG | 第五章 自然地理环境的整体性与差异性
第一节 自然地理环境的整体性
对应学生用书P55
考点 | 题号 |
地理要素间进行着物质与能量的交换 | 1、6、11、12(1)(2)(3) |
地理要素间相互作用产生新功能 | 2 |
自然地理环境具有统一的演化过程 | 3、4、5、7、8、9、10、12(4)、13 |
一、选择题(每小题4分,共44分)
生物既是自然地理环境的产物,又是自然地理环境的创造者,在自然地理环境的形成与演化中起着重要作用。据此回答1~2题。
1.下列关于生物循环的图示,正确的是( )
答案 B
解析 植物通过光合作用从环境中获取物质和能量,合成有机物。植物又成为动物的食物,植物和动物的有机残体被微生物分解后,又以无机物的形式归还到周围环境中去,从而实现生态系统中的物质循环。
2.植物的光合作用体现了自然地理环境的( )
A.整体功能 B.平衡功能
C.调节功能 D.生产功能
答案 D
解析 根据所学知识可知,生产功能主要依赖于光合作用,所以可得出正确答案为D。
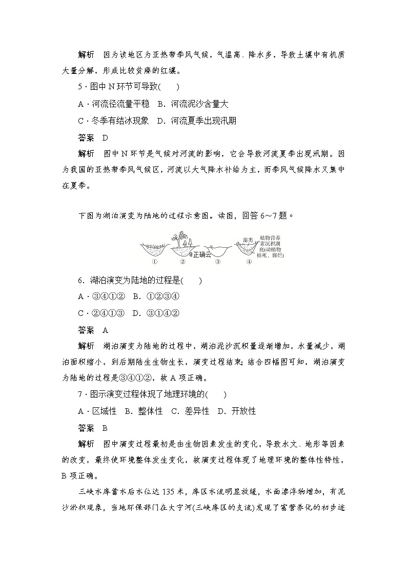
读我国某区域自然环境各要素的关系图,回答3~5题。
3.该图说明了地理环境的( )
A.整体性 B.差异性
C.分异性 D.稳定性
答案 A
解析 读图可知,该地区的气候、植被、河流、土壤等各地理要素之间相互联系、相互制约,反映了地理环境的整体性。
4.下列叙述中,属于M环节的是( )
A.植被破坏严重,易形成红色沙漠
B.山区坡陡,水力资源丰富
C.高温多雨,有机质分解快,积累少
D.水系发育,山地、丘陵、盆地、谷地交错分布
答案 C
解析 因为该地区为亚热带季风气候,气温高、降水多,导致土壤中有机质大量分解,形成比较贫瘠的红壤。
5.图中N环节可导致( )
A.河流径流量平稳 B.河流泥沙含量大
C.冬季有结冰现象 D.河流夏季出现汛期
答案 D
解析 图中N环节是气候对河流的影响,它会导致河流夏季出现汛期。因为我国的亚热带季风气候区,河流以大气降水补给为主,而季风气候降水又集中在夏季。
下图为湖泊演变为陆地的过程示意图。读图,回答6~7题。
6.湖泊演变为陆地的过程是( )
A.③④①② B.①②③④
C.②④①③ D.③①④②
答案 A
解析 湖泊演变为陆地的过程中,湖泊泥沙沉积量逐渐增加,水量减少,湖泊面积缩小,到后期陆生生物生长,演变过程结束;结合四幅图可知,湖泊演变为陆地的过程是③④①②,故A项正确。
7.图示演变过程体现了地理环境的( )
A.区域性 B.整体性 C.差异性 D.开放性
答案 B
解析 图中演变过程最初是由生物因素发生的变化,导致水文、地形等因素的改变,最终使环境整体发生变化,故演变过程体现了地理环境的整体性特性,B项正确。
三峡水库蓄水后水位达135米,库区水流明显放缓,水面漂浮物增加,有泥沙淤积现象,当地环保部门在大宁河(三峡库区的支流)发现了富营养化的初步迹象,这是水污染的前兆;同时,库区沿岸受高水位浸泡,滑坡的频率比以前增多。据此回答8~9题。
8.材料显示,自然地理环境具有( )
A.生产性 B.平衡性 C.差异性 D.整体性
答案 D
解析 某一地理要素的变化会引起其他要素乃至整个地理环境的变化,是地理环境整体性的表现。
9.材料中所说的哪一要素变化引起其他要素的变化( )
A.气候 B.土壤 C.水文 D.生物
答案 C
解析 水位的抬升引起了其他要素的变化,水位属于水文的一个重要方面。
“生物入侵”是指某个地区的外来生物物种打破了当地生态系统的稳定性。例如,桉树原生长地是澳大利亚东部沿海和东南部地区,具有良好的生态效益,但是在引种到我国的云贵高原后,却引发了令人头痛的生态问题:引种地区的地下水位严重下降,桉树林及其附近的草木大量枯死……。据此完成10~11题。
10.桉树在澳大利亚和云贵高原生长的自然条件,最主要的不同在于( )
A.澳大利亚降水多,而云贵高原降水少
B.澳大利亚地势低,而云贵高原地势高
C.澳大利亚东部沿海地区地下水丰富,云贵高原喀斯特地貌广布,地下水储存条件不利
D.澳大利亚光照条件好,而云贵高原光照条件不好
答案 C
解析 桉树需水量较大,澳大利亚东部沿海地区地下水丰富,而云贵高原喀斯特地貌、裂隙发育,地下水储存条件不利。
11.以上案例能够给予我们的启示是 ( )
①地理环境中的各要素是相互联系、相互影响的
②引进外来物种,需要考虑地域环境的差异性
③某一要素的变化可能导致其他要素的变化,但不会引起整个环境的改变 ④引进外来物种,必然造成当地生态环境的破坏
A.①② B.②④ C.②③ D.③④
答案 A
解析 该案例反映出某一要素的变化可能导致其他要素的变化,甚至会使整个环境发生改变。这说明地理环境中的各要素是相互联系、相互影响的,体现了地理环境的整体性。引进外来物种,要考虑地域环境的差异性,以避免对当地生态环境带来不利影响。
二、综合题(共56分)
12.读陆地环境各要素间的相互关系图,回答下列问题。(26分)
(1)写出图中字母代表的内容:A____________,B____________,C____________。(6分)
(2)写出陆地环境各要素间能量交换和物质运动的几种循环:________、________、________、________。(可互换)(4分)
(3)假如C代表生物(植被),它一旦遭到破坏,将会引起的变化有______________________________________________________________________。相反,通过植树造林,可以调节________,改善水文状况,保持________,促使生态环境的良性发展。(10分)
(4)该图反映了陆地环境的整体性,试分析各要素与整体的关系。(6分)
答案 (1)水文 气候 植被
(2)水循环 岩石圈物质循环 生物循环 大气循环
(3)气候恶化(加剧全球变暖)、生物多样性减少、旱涝增多、水土流失加剧(荒漠化加剧)、生态环境恶化 局部小气候 水土
(4)陆地环境的各要素并不是孤立存在和发展的,而是作为整体的一部分发展变化着;某一要素的变化会导致其他要素甚至整个环境状态的改变。
解析 该题以陆地环境各要素间的相互关系图为载体,综合考查学生对陆地环境的组成要素、陆地环境内部的物质循环类型、陆地环境的整体性等相关知识的掌握。
13.阅读材料,回答下列问题。(30分)
材料一 黄河三角洲位于山东省东营市东北部,地处世界著名大河——黄河的入海口处,北临渤海,东靠莱州湾,总面积约为15.3万公顷。受黄河作用,其成为世界上土地面积增长最快的地方。
材料二 黄河频繁的季节性断流始于20世纪70年代初,有关资料显示:自20世纪70年代以来,黄河入海年径流量逐渐变小。20世纪70年代为313亿立方米,80年代为284亿立方米,90年代中期为187亿立方米。在短短的几十年里,黄河入海径流总量锐减了约一半。与此同时,黄河下游多次断流,20世纪90年代断流现象最为严重。
(1)黄河三角洲面积增长快的原因是__________________________________。随着流域的治理和水电站的建设,黄河三角洲的面积增长速度变化趋势是________,原因是________________________________________________________________________
________________________________________________________________________。(10分)
(2)简要说明20世纪70年代以来黄河入海径流量大量减少的人为原因。(10分)
(3)运用地理环境整体性原理,分析黄河断流对下游自然环境的影响。(10分)
答案 (1)黄河带来泥沙量大,在入海口处沉积 变慢 随着流域治理、水电站建设,黄河泥沙含量减少,中上游输送到入海口的泥沙减少
(2)森林破坏严重,水土流失加剧,调蓄水的能力变差;人口激增、经济迅速发展,耗水量增大;水资源管理不协调;农业灌溉方式原始,水资源浪费严重;中上游地区修建大型水利工程,截留大量的水。
(3)径流量减少,地下水位下降;海水入侵,水质变差;海水倒灌,海岸侵蚀加剧,三角洲面积减少;来水来沙的减少,使沿岸土地肥力下降,河口附近海域渔业资源减少;湿地减少,影响动植物的生长与栖息;蒸发旺盛,气候变干旱,大陆性增强;土壤盐碱化加剧,下游生态环境趋向恶化。
解析 第(1)题,黄河三角洲面积增长快慢是由黄河中上游输送泥沙多少决定,流域治理、水利工程建设等措施的实施,使得黄河泥沙含量减少。第(2)题,黄河入海径流量大量减少的人为原因可从人类生产生活、人口增长、水资源管理、水资源浪费、中上游截留等方面进行分析。第(3)题,自然地理环境中,一个要素的变化,可引起其他各要素的变化。黄河断流对下游自然环境的影响主要从对气候、地下水位、水质、三角洲面积、土壤、生物多样性等方面产生的影响进行分析。
高中地理人教版 (新课标)必修1第一节 自然地理环境的整体性练习题: 这是一份高中地理人教版 (新课标)必修1第一节 自然地理环境的整体性练习题,共7页。
高中地理人教版 (新课标)必修1第一节 自然地理环境的整体性课时练习: 这是一份高中地理人教版 (新课标)必修1第一节 自然地理环境的整体性课时练习,共5页。
人教版 (新课标)第三节 河流地貌的发育精练: 这是一份人教版 (新课标)第三节 河流地貌的发育精练,共7页。

