人教版新课标A必修13.2.1几类不同增长的函数模型公开课教案设计
展开课题:§3.2.1几类不同增长的函数模型
教学目标:
知识与技能 结合实例体会直线上升、指数爆炸、对数增长等不同增长的函数模型意义,理解它们的增长差异性.
过程与方法 能够借助信息技术,利用函数图象及数据表格,对几种常见增长类型的函数的增长状况进行比较,初步体会它们的增长差异性;收集一些社会生活中普遍使用的函数模型(指数函数、对数函数、幂函数、分段函数等),了解函数模型的广泛应用.
情感、态度、价值观 体验函数是描述宏观世界变化规律的基本数学模型,体验指数函数、对数函数等函数与现实世界的密切联系及其在刻画现实问题中的作用.
教学重点:
重点 将实际问题转化为函数模型,比较常数函数、一次函数、指数函数、对数函数模型的增长差异,结合实例体会直线上升、指数爆炸、对数增长等不同函数类型增长的含义.
难点 怎样选择数学模型分析解决实际问题.
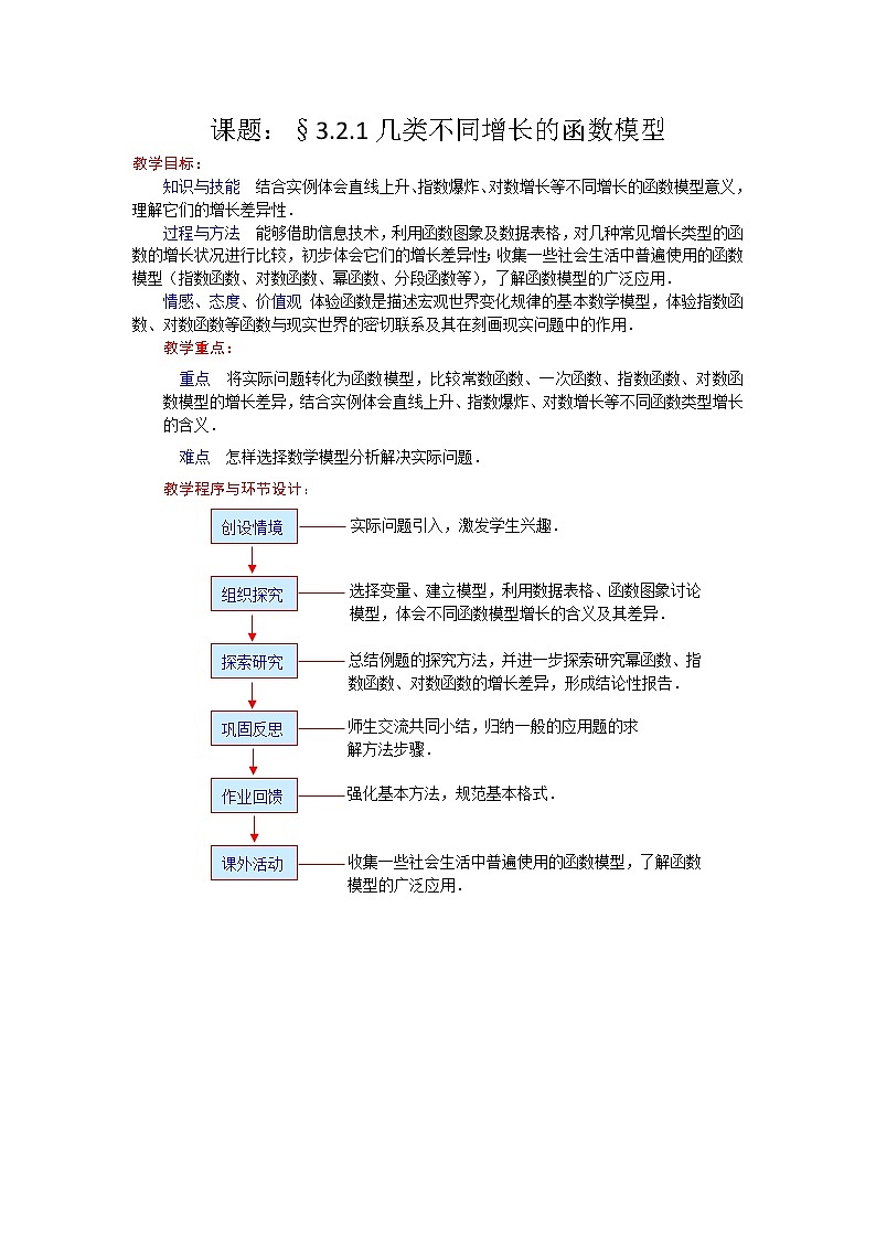
教学程序与环节设计:
教学过程与操作设计:
环节 | 教学内容设计 | 师生双边互动 |
创
设
情
境 | 材料:澳大利亚兔子数“爆炸” 在教科书第三章的章头图中,有一大群喝水、嬉戏的兔子,但是这群兔子曾使澳大利亚伤透了脑筋.1859年,有人从欧洲带进澳洲几只兔子,由于澳洲有茂盛的牧草,而且没有兔子的天敌,兔子数量不断增加,不到100年,兔子们占领了整个澳大利亚,数量达到75亿只.可爱的兔子变得可恶起来,75亿只兔子吃掉了相当于75亿只羊所吃的牧草,草原的载畜率大大降低,而牛羊是澳大利亚的主要牲口.这使澳大利亚头痛不已,他们采用各种方法消灭这些兔子,直至二十世纪五十年代,科学家采用载液瘤病毒杀死了百分之九十的野兔,澳大利亚人才算松了一口气. | 师:指出:一般而言,在理想条件(食物或养料充足,空间条件充裕,气候适宜,没有敌害等)下,种群在一定时期内的增长大致符合“J”型曲线;在有限环境(空间有限,食物有限,有捕食者存在等)中,种群增长到一定程度后不增长,曲线呈“S”型.可用指数函数描述一个种群的前期增长,用对数函数描述后期增长的 |
组
织
探
究 |
例1.假设你有一笔资金用于投资,现有三种投资方案供你选择,这三种方案的回报如下: 方案一:每天回报40元; 方案二:第一天回报10元,以后每天比前一天多回报10元; 方案三:第一天回报0 .4元,以后每天的回报比前一天翻一番. 请问,你会选择哪种投资方案?
探究: 1)在本例中涉及哪些数量关系?如何用函数描述这些数量关系?
2)分析解答(略)
3)根据例1表格中所提供的数据,你对三种方案分别表现出的回报资金的增长差异有什么认识? |
师:创设问题情境,以问题引入能激起学生的热情,使课堂里的有效思维增强.
生:阅读题目,理解题意,思考探究问题.
师:引导学生分析本例中的数量关系,并思考应当选择怎样的函数模型来描述.
生:观察表格,获取信息,体会三种函数的增长差异,特别是指数爆炸,说出自己的发现,并进行交流.
师:引导学生观察表格中三种方案的数量变化情况,对于“增加量”进行比较,体会“直线增长”、“指数爆炸”等. |
环节 | 教学内容设计 | 师生双边互动 |
组
织
探
究 |
4)你能借助计算器或计算机作出函数图象,并通过图象描述一下三种方案的特点吗?
5)根据以上分析,你认为就作出如何选择?
|
师:引导学生利用函数图象分析三种方案的不同变化趋势.
生:对三种方案的不同变化趋势作出描述,并为方案选择提供依据.
师:引导学生分析影响方案选择的因素,使学生认识到要做出正确选择除了考虑每天的收益,还要考虑一段时间内的总收益.
生:通过自主活动,分析整理数据,并根据其中的信息做出推理判断,获得累计收益并给出本全的完整解答,然后全班进行交流. |
例2.某公司为了实现1000万元利润的目标,准备制定一个激励销售部门的奖励方案:在销售利润达到10万元时,按销售利润进行奖励,且奖金(单位:万元)随销售利润(单位:万元)的增加而增加但奖金不超过5万元,同时奖金不超过利润的25%.现有三个奖励模型: . 问:其中哪个模型能符合公司的要求?
探究:
1) 本例涉及了哪几类函数模型? 本例的实质是什么?
2)你能根据问题中的数据,判定所给的奖励模型是否符合公司要求吗? | 师:引导学生分析三种函数的不同增长情况对于奖励模型的影响,使学生明确问题的实质就是比较三个函数的增长情况.
生:进一步体会三种基本函数模型在实际中的广泛应用,体会它们的增长差异.
师:引导学生分析问题使学生得出:要对每一个奖励模型的奖金总额是否超出5万元,以及奖励比例是否超过25%进行分析,才能做出正确选择. | |
环节 | 呈现教学材料 | 师生互动设计 |
组
织
探
究 |
3)通过对三个函数模型增长差异的比较,写出例2的解答. | 生:分析数据特点与作用判定每一个奖励模型是否符合要求.
师:引导学生利用解析式,结合图象,对三个模型的增长情况进行分析比较,写出完整的解答过程.
生:进一步认识三个函数模型的增长差异,对问题作出具体解答. |
探 究 与 发 现 |
幂函数、指数函数、对数函数的增长差异分析:
你能否仿照前面例题使用的方法,探索研究幂函数、指数函数、对数函数在区间上的增长差异,并进行交流、讨论、概括总结,形成较为准确、详尽的结论性报告.
|
师:引导学生仿照前面例题的探究方法,选用具体函数进行比较分析.
生:仿照例题的探究方法,选用具体函数进行研究、论证,并进行交流总结,形成结论性报告.
师:对学生的结论进行评析,借助信息技术手段进行验证演示. |
巩 固 与 反 思 |
尝试练习: 1) 教材P116练习1、2; 2) 教材P119练习.
小结与反思: 通过实例和计算机作图体会、认识直线上升、指数爆炸、对数增长等不同函数模型的增长的含义,认识数学的价值,认识数学与现实生活、与其他学科的密切联系,从而体会数学的实用价值,享受数学的应用美. |
生:通过尝试练习进一步体会三种不同增长的函数模型的增长差异及其实际应用.
师:培养学生对数学学科的深刻认识,体会数学的应用美. |
环节 | 呈现教学材料 | 师生互动设计 |
作 业 与 回 馈 | 教材P127 习题32(A组)第1~5题; (B组)第1题 |
|
课 外 活 动 | 收集一些社会生活中普遍使用的递增的一次函数、指数函数、对数函数的实例,对它们的增长速度进行比较,了解函数模型的广泛应用; 有时同一个实际问题可以建立多个函数模型.具体应用函数模型时,你认为应该怎样选用合理的函数模型? |
|
人教版新课标A必修23.2 直线的方程教案设计: 这是一份人教版新课标A必修23.2 直线的方程教案设计,共4页。教案主要包含了教学目标,教学重点与难点,教学手段,教材分析等内容,欢迎下载使用。
高中数学人教版新课标A必修13.2.1几类不同增长的函数模型教案及反思: 这是一份高中数学人教版新课标A必修13.2.1几类不同增长的函数模型教案及反思,共8页。教案主要包含了温馨寄语,学习目标,学习重点,学习难点,自主学习,预习评价,合作探究,教师点拨等内容,欢迎下载使用。
人教版新课标A必修13.2.1几类不同增长的函数模型教学设计: 这是一份人教版新课标A必修13.2.1几类不同增长的函数模型教学设计,共8页。

