还剩15页未读,
继续阅读
【化学】湖南省雅礼中学2019-2020学年高二上学期第二次月考(解析版) 试卷
展开
湖南省雅礼中学2019-2020学年高二上学期第二次月考
考试时间:90分钟 分值:100
第I卷(选择题)
一、单选题(每小题3分,共48分;每小题均只有一个正确选项符合题意)
1.化学与社会、生产、生活密切相关,下列说法正确的是( )
A. 工业上用电解MgO、Al2O3冶炼对应的金属
B. 明矾可以水解,因此可用作自来水消毒净化
C. 用浸高锰酸钾的硅藻土作水果保鲜剂,高锰酸钾与乙烯发生加成反应
D. 电热水器用镁棒防止金属内胆腐蚀,原理是牺牲阳极的阴极保护法
【答案】D
【解析】
【详解】A.MgO是离子化合物,离子间以极强的离子键结合,物质的熔点高,熔点为2800℃、电解时耗能高,MgCl2也是离子化合物,但由于离子半径Cl->O2-,所以离子键比在MgO的弱,物质的熔点比MgO低,因此在工业上常用电解熔点较低的MgCl2的方法生产金属镁,A错误;
B.明矾水解产生的氢氧化铝胶体表面积大,吸附力强,可以吸附杂质而具有净水作用,但不具有杀菌消毒作用,B错误;
C.高锰酸钾具有强的氧化性,能够氧化催熟剂乙烯,C错误;
D.镁比铁活泼,镁与铁连接后,构成原电池,Mg为负极,失去电子受到腐蚀,从而保护了铁不受腐蚀,该方法是牺牲阳极的阴极保护法,D正确;
故合理选项是D。
2.食品保鲜所用的“双吸剂”,是由还原铁粉、生石灰、氯化钠、炭粉等按一定比例组成的混合物,可吸收氧气和水。下列分析不正确的是( )
A. “双吸剂”中的生石灰有吸水作用
B. “双吸剂”吸收氧气时,发生了原电池反应
C. 吸收氧气的过程中,铁作原电池的负极
D. 炭粉上发生的反应为:O2+4e﹣+4H+=2H2O
【答案】D
【解析】
【详解】A.氧化钙能与水反应生成氢氧化钙,具有吸水性,从而可以作干燥剂,则“双吸剂”中的生石灰有吸水作用,故A正确;
B.在食品包装中加入铁粉,与碳粉、氯化钠溶液可构成原电池,正极上氧气得到电子,发生了原电池反应,故B正确;
C.Fe为活泼金属,易失去电子,铁作原电池的负极,故C正确;
D.由选项BC可知,正极上氧气得到电子,电极反应为O2+4e﹣+2H2O=4OH﹣,故D错误;
故选D。
3.化学用语是学习化学的重要工具,下列用来表示物质变化的化学用语中,正确的是( )
A. 铜作电极材料电解饱和食盐水时总反应为:2H2O+2Cl―Cl2↑+ H2↑+2OH―
B. 铅蓄电池充电时阳极反应式为:PbSO4–2e-+2H2O=PbO2+4H++SO42―
C. 粗铜精炼时,与电源正极相连的是纯铜,电极反应式为:Cu–2e-=Cu2+
D. 钢铁发生电化学腐蚀的正极反应式:Fe–2e-=Fe2+
【答案】B
【解析】
【详解】A. 用铜为电极电解饱和食盐水,阳极上铜失电子被氧化,总反应为Cu+2H2O Cu(OH)2↓+H2↑,故A错误;
B. 充电时,阳极上PbSO4失电子发生氧化反应,阳极反应为PbSO4+2H2O-2e-=PbO2+4H++SO42-,故B正确;
C. 精炼铜时,与电源负极相连的是纯铜,电极反应式为 Cu-2e-=Cu2+,故C错误;
D. 钢铁在空气中发生电化学腐蚀时为吸氧腐蚀,铁易失电子发生氧化反应而作负极,碳作正极;正极上氧气得电子发生还原反应,电极反应式为2H2O+O2+4e- =4OH-,故D错误;
正确答案是B。
【点睛】本题考查了原电池和电解池原理,明确正负极、阴阳极上得失电子及电极反应是解本题关键,难点是电极反应式的书写,注意原电池正负极上发生的反应为电解池阳极、阴极上发生反应的逆反应。
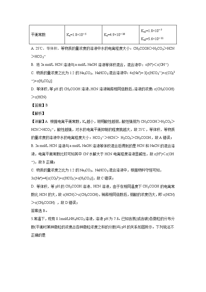
4.25℃时,三种弱酸的电离平衡常数如下表所示,下列说法正确的是
化学式
CH3COOH
HCN
H2CO3
平衡常数
Ka=1.8×10-5
Ka=4.9×10-10
Ka1=1.8×10-7
Ka2=5.6×10-11
A. 25℃,等体积、等物质的量浓度的溶液中水的电离程度大小:CH3COOH>H2CO3>HCN>HCO3-
B. 将2a mol/L HCN溶液与a mol/L NaOH溶液等体积混合,混合液中:c(H+)<c(OH-)
C. 物质的量浓度之比为1:2的Na2CO3、NaHCO3混合溶液中:4c(Na+)= 3[c(HCO3-)+c(CO32-)+c(H2CO3)]
D. 等体积、等pH的CH3COOH溶液、HCN溶液稀释相同倍数后,溶液的浓度:c(CH3COOH)>c(HCN)
【答案】B
【解析】
【详解】A. 根据电离平衡常数,Ka越小,说明酸性越弱,酸性强弱为CH3COOH>H2CO3>HCN>HCO3-,酸性越强,对水的电离平衡抑制的程度就越大,故25℃,等体积、等物质的量浓度的溶液中水的电离程度大小:HCO3->HCN> H2CO3>CH3COOH,故A错误;
B. 2a mol/L HCN溶液与a mol/L NaOH溶液等体积混合后得到的是HCN和NaCN的混合溶液,电离平衡常数比较可知其中CN−水解大于HCN电离程度溶液显碱性,故c(H+)<c(OH-),故B正确;
C. 物质的量浓度之比为1:2的Na2CO3、NaHCO3混合溶液中,根据物料守恒可知, 3c(Na+)=4[c(CO32-)+c(HCO3-)+c(H2CO3)],故C错误;
D. 等体积、等pH的CH3COOH溶液、HCN溶液,由于在相同温度下CH3COOH的电离常数比HCN的大,故c(HCN)>c(CH3COOH),稀释相同倍数后,弱酸的浓度仍大,即c(HCN)>c(CH3COOH) ,故D错误;
答案选B。
5.常温下,现有0.1mol/LNH4HCO3溶液,溶液pH为7.8。已知含氮(或含碳)各微粒的分布分数(平衡时某种微粒的浓度占各种微粒浓度之和的分数)与pH的关系如图所示。下列说法不正确的是
A. NH4HCO3溶液中存在下列关系:c(NH4+)+c(NH3·H2O)=c(HCO3-)+c(CO32-)+c(H2CO3)
B. 当溶液的pH=9时,溶液中存在下列关系:c(HCO3-)>c(NH4+)>c(NH3·H2O)>c(CO32-)
C. 向该溶液中加入少量氢氧化钠固体时,c(HCO3-)、c(NH4+)均减小
D. 通过分析可知常温下Kb(NH3·H2O)<Ka1(H2CO3)
【答案】D
【解析】
【详解】A. 溶液中并且存在物料守恒:c(NH4+)+c(NH3·H2O)=c(HCO3-)+c(CO32-)+c(H2CO3),故A正确;
B. 结合图象可知,溶液pH=9时,溶液中离子浓度大小为c(HCO3-)>c(NH4+)>c(NH3·H2O)>c(CO32-),故B正确;
C. 逐滴滴加氢氧化钠溶液时,c(HCO3−)先逐渐增大,当pH大于7.8后随溶液pH增大时,铵根离子浓度逐渐减小,而此时碳酸氢根离子仍在增大,稍后才开始减小,故C正确;
D. 常温下,0.1 moI/L的NH4HCO3溶液,pH=7.8.溶液显碱性,说明碳酸氢根离子水解程度大于铵根离子,越弱越水解,则Kb(NH3⋅H2O)>Ka1(H2CO3),故D错误;
答案选D。
6.下列表述中,与盐类水解有关的是
①明矾和FeCl3可作净水剂;
②为保存FeCl3溶液,要在溶液中加少量盐酸;
③AlCl3溶液蒸干,灼烧,最后得到的主要固体产物是Al2O3;
④NH4Cl与ZnCl2溶液可作焊接中除锈剂;
⑤实验室盛放NaOH溶液的试剂瓶应用橡皮塞,而不能用玻璃塞;
⑥用NaHCO3与Al2(SO4)3两种溶液可作泡沫灭火剂;
⑦草木灰与铵态氮肥不能混合施用。
A. ①②③⑤⑥⑦ B. ①②③④⑥⑦
C. ①③⑤⑥⑦ D. ①④⑤⑦
【答案】B
【解析】
【详解】①铝离子和铁离子水解生成胶体,具有吸附悬浮杂质的作用,起到净水的作用,故①有关;
②铁离子水解显酸性,加入盐酸抑制铁离子的水解,故②有关;
③蒸干氯化铝溶液促进铝离子的水解,氯化氢挥发得到水解产物氢氧化铝,灼烧后生成氧化铝,故③有关;
④NH4Cl与ZnCl2溶液水解均显酸性,能起到除锈的作用,与盐类水解有关,故④有关;
⑤氢氧化钠溶液和和玻璃中的二氧化硅反应,生成硅酸钠是矿物胶粘结瓶口和瓶塞,与水解无关,故⑤无关;
⑥碳酸氢根离子水解显碱性,铝离子水解显酸性,二者水解相互促进生成二氧化碳和氢氧化铝,故⑥有关;
⑦草木灰是碳酸钾,水解显碱性,铵盐水解显酸性,混合水解会相互促进生成二氧化碳和氨气,减弱肥效,故⑦有关;
综上所述,①②③④⑥⑦符合题意,B项正确,
答案选B。
7.2019年诺贝尔化学奖颁给了三位为锂离子电池发展作出重要贡献的科学家。磷酸铁锂锂离子电池充电时阳极反应式为:LiFePO4 -xLi+ -xe-→ xFePO4 +(1-x)LiFePO4。放电工作示意图如图。下列叙述不正确的是
A. 放电时,Li+通过隔膜移向正极
B. 放电时,电子由铝箔沿导线流向铜箔
C. 放电时正极反应为:FePO4+xLi+ +xe-→xLiFePO4 +(1-x)FePO4
D. 磷酸铁锂锂离子电池充放电过程通过Li+迁移实现,C、Fe、P元素化合价均不发生变化
【答案】D
【解析】
【详解】A. 原电池中阳离子移向正极,放电时,Li是负极,Li+通过隔膜移向正极,故A正确;
B. 放电时Li+右移,铝箔是负极、铜箔是正极,电子由铝箔沿导线流向铜箔,故B正确;
C. 根据充电时阳极反应式,可知放电时正极反应为:FePO4+xLi+ +xe-→xLiFePO4 +(1-x)FePO4,故C正确;
D. 磷酸铁锂锂离子电池充放电过程通过Li+迁移实现,Li、Fe元素化合价发生变化,故D错误;选D。
【点睛】本题考查了原电池工作工作原理,熟悉原电池放、充电时各个电极发生反应是解题关键,注意放电时正极得电子发生还原反应。
8.下列关于烷烃和烯烃的说法中,不正确的是( )
A. 它们所含元素的种类相同,但通式不同
B. 烷烃分子中所有碳原子不可能在同一平面内,烯烃分子中所有碳原子肯定在同一平面内
C. 烯烃分子中的碳原子数至少为2,烷烃分子中的碳原子至少为1
D. 含碳原子数相同的烯烃和烷烃不互为同分异构体
【答案】B
【解析】
【详解】A选项,它们所含元素为碳元素和氢元素,因此它们所含元素的种类相同,烷烃通式为CnH2n+2,烯烃为CnH2n,两者通式不同,故A正确;
B选项,烷烃分子中所有碳原子可能在同一平面内,比如乙烷两个碳原子在同一平面内,烯烃分子中所有碳原子可能在同一平面内,也可能不在同一平面内,比如1-丁烯中碳原子可能不在同一平面内,故B错误;
C选项,最简单的烯烃为乙烯,即烯烃分子中的碳原子数至少为2,最简单的烷烃分子为甲烷即烷烃中的碳原子至少为1,故C正确;
D选项,含碳原子数相同的烯烃和烷烃分子式不相同,因此不能互为同分异构体,故D正确;
综上所述,答案为B。
9.断肠草(Gelsemium)为中国古代九大毒药之一,据记载能“见血封喉”,现代查明它是葫蔓藤科植物葫蔓藤,其中的毒素很多,下列是分离出来的四种毒素的结构简式,下列推断正确的是( )
A. ②中所含官能团种类比③中多
B. ①、④互为同系物
C. ①、②、③、④均能使溴水褪色
D. 等物质的量②、③分别在足量氧气中完全燃烧,前者消耗氧气比后者少
【答案】C
【解析】
【详解】A. ②中所含官能团为碳碳双键、醚键、酯基、苯环;③中所含官能团为碳碳双键、醚键、酯基、苯环;两者官能团种类一样,故A错误;
B. 同系物是指结构相似,分子式相差一个或若干个CH2原子团,①与④相差一个甲氧基,故不能互为同系物,故B错误;
C. ①、②、③、④均含有碳碳双键,均能使溴水褪色,故C正确;
D. ②、③相比,②中多1个甲氧基,则等物质的量②、③分别在足量氧气中完全燃烧,前者消耗氧气比后者多,故D错误;
正确答案是C。
10.下列关系不正确的是( )
A. 等质量的烃完全燃烧消耗氧量:甲烷>乙烷>乙烯>苯
B. 熔点:正戊烷>2,2–二甲基戊烷>2,3–二甲基丁烷>丙烷
C. 密度:CCl4>CH2Cl2>H2O>苯
D. 的一氯取代产物有4种
【答案】B
【解析】
【详解】A. 等质量的烃完全燃烧,若烃中含有的H元素的质量分数最大,消耗的氧气最多,选项中H的质量分数大小顺序为甲烷>乙烷>乙烯>苯,则耗氧量大小顺序为甲烷>乙烷>乙烯>苯,故A正确;
B. 有机物中碳原子数越多,相对分子质量越大,则熔点越高,选项中碳原子个数多少顺序为:2,2–二甲基戊烷>2,3–二甲基丁烷>正戊烷>丙烷,则熔点大小顺序为2,2–二甲基戊烷>2,3–二甲基丁烷>正戊烷>丙烷,故B错误;
C. 有机物中相对分子质量越大,密度越小,则选项中密度大小关系为:CCl4>CH2Cl2>H2O>苯,故C正确;
D. 是对称的结构,一氯取代产物有4种,故D正确;
题目要求选择错误的,故选B。
【点睛】有机物的晶体大多是分子晶体,它们的熔、沸点取决于有机物分子间作用力的大小,而分子间作用力与分子的结构(有无支键、有无极性基团、饱和程度)、分子量等有关。主要分为下面四个情况:
1.组成和结构相似的物质,分子量越大,其分子间作用力就越大。
2.分子式相同时,直键分子间的作用力要比带支键分子间的作用力大,支键越多,排列越不规则,分子间作用力越小。
3.分子中元素种类和碳原子个数相同时,分子中有不饱和键的物质熔、沸点要低些。
4.分子量相近时,极性分子间作用力大于非极性分子间的作用力。
11.在20℃时,两种气态烃和氧气混合物装入密闭容器中点燃爆炸,又恢复到20℃,此时容器中气体压强为反应前的一半,用氢氧化钠溶液吸收后容器内几乎真空,此两种烃可能是( )
A. CH4 C6H12 B. CH4 C3H4
C. C2H6 C3H8 D. C6H6 C2H2
【答案】B
【解析】
【详解】试题分析:烃燃烧后的气体经NaOH溶液吸收,容器几乎成真空,说明烃和O2完全反应生成CO2和液态水,设烃的化学式为CxHy,则有CxHy+(x+ )O2 xCO2+ H2O(l),所以1+(x+)=2x,即x=1+,讨论:①当x=1 时,y=0舍去;②当x=2时,y=4;③当x=3时,y=8;当x大于3时不存在。则两种气态烃等效于C3H8或C2H4,并且气态烃的碳原子数小于5,排除A和D项,C项中是两种烷烃C3H8和C2H6混合,不可能等效于C3H8或C2H4,B项CH4和C3H4按1:1混合时可以等效于C2H4,故B正确。
12.经催化加氢后可以生成 2−甲基戊烷的是
A. CH2=CHCH(CH3)CH2CH3 B. CH≡CCH(CH3)CH2CH3
C. CH3C(CH3)=CHCH2CH3 D. CH3CH=C(CH3)CH2CH3
【答案】C
【解析】
【详解】A. CH2=CHCH(CH3)CH2CH3经催化加氢后可以生成 3−甲基戊烷,故A不符;
B. CH≡CCH(CH3)CH2CH3经催化加氢后可以生成 3−甲基戊烷,故B不符;
C. CH3C(CH3)=CHCH2CH3经催化加氢后可以生成 2−甲基戊烷,故C符合;
D. CH3CH=C(CH3)CH2CH3经催化加氢后可以生成 3−甲基戊烷,,故D不符;
故选C。
13.除去下列物质中少量杂质(括号内为杂质),所选试剂和分离方法能达到实验目的的是( )
混合物
试剂
分离方法
A
C2H6(C2H4)
酸性高锰酸钾溶液
洗气
B
苯(甲苯)
酸性高锰酸钾溶液、氢氧化钠溶液
分液
C
乙酸乙酯(乙酸)
氢氧化钠溶液
蒸馏
D
乙醇(溴乙烷)
蒸馏水
分液
A. A B. B C. C D. D
【答案】B
【解析】
【详解】A.高猛酸钾可以氧化乙烯,生成二氧化碳和水,二氧化碳会成为新的杂质,故A错误;
B.苯与高锰酸钾溶液不反应,甲苯能被高锰酸钾溶液氧化生成苯甲酸与氢氧化钠反应成为水溶液,与苯会分层,然后分液分离,故B正确;
C.乙酸乙酯在NaOH溶于中能水解,应选饱和碳酸钠溶液来除去乙酸乙酯中的乙酸,故C错误;
D.溴乙烷能溶于乙醇,溴乙烷不能溶于水,加蒸馏水不能除去溴乙烷,故D错误;
故答案为B。
14.某烃结构式如下:-C≡C-CH=CH-CH3,有关其结构说法正确的是( )
A. 所有原子可能在同一平面上 B. 在同一平面上的原子最多有14个
C. 在同一直线上的碳原子有6个 D. 在同一平面上碳原子可能有11个
【答案】D
【解析】
【详解】A. 甲烷是正四面体结构,与碳原子相连的四个原子不可能在同一平面上,故A错误;
B. 有机物中,具有苯环、乙烯的共面结构以及乙炔的共线结构,所以苯环的6个碳原子一定共面,具有乙烯结构的后4个碳原子一定共面,具有乙炔结构的两个碳原子(倒数第四个和倒数第五个)一定共线,所有的碳原子可以共面,苯环上的六个氢原子共面,乙烯机构中的两个氢共面,-CH3 中最多一个氢原子共面,故最多在一个平面上的原子有20个,B错误;
C. 有机物中,具有苯环、乙烯的共面结构以及乙炔的共线结构,在同一直线上的碳原子有5个,故C错误;
D. 有机物中,具有苯环、乙烯的共面结构以及乙炔的共线结构,所以苯环的6个碳原子一定共面,具有乙烯结构的后4个碳原子一定共面,具有乙炔结构的两个碳原子(倒数第四个和倒数第五个)一定共线,所有的碳原子可以共面,故D正确;
【点睛】本题主要考查有机物的基本结构知识,难度不大,注意甲烷是正四面体结构,与碳原子相连的四个原子不可能在同一平面上。
15.三种有机物之间的转化关系如下,下列说法错误的是
A. X中所有碳原子处于同一平面
B. Y的分子式为
C. 由Y生成Z的反应类型为加成反应
D. Z的一氯代物有9种(不含立体异构)
【答案】B
【解析】
【详解】A.X的结构简式为,分子结构中含有两个碳碳双键,均为平面结构,结构中的非双键碳原子相当于乙烯基中的氢原子,则所有碳原子处于同一平面,故A正确;
B.Y的结构简式为,其分子式为C10H14O2,故B错误;
C.由Y生成Z的反应为碳碳双键与氢气的加成,则反应类型为加成反应,故C正确;
D.Z的等效氢原子有9种,则一氯代物有9种(不含立体异构),故D正确;
故答案为B。
16.证明溴乙烷中溴的存在,下列操作步骤正确的是( )
①加入AgNO3溶液;②加入NaOH水溶液;③加热;④加入蒸馏水;⑤加稀硝酸至溶液呈酸性;⑥加入NaOH醇溶液
A. ④③①⑤ B. ①⑤③② C. ④⑥③① D. ⑥③⑤①
【答案】D
【解析】
【详解】溴乙烷和氢氧化钠水溶液加热条件下反应生成乙醇和溴化钠,或溴乙烷和氢氧化钠醇溶液加热,反应生成乙烯和溴化钠,反应后的溶液中加入稀硝酸中和碱,在加入硝酸银溶液,若生成淡黄色沉淀,说明有机物中含有溴元素。故选D。
【点睛】卤代烃中的卤素原子不能直接和硝酸银反应,只能利用卤代烃的水解或消去反应生成钠盐,再检验钠盐中卤素离子种类。实验过程中注意用硝酸中和碱,否则检验收到干扰。
第II卷(非选择题)
17.依据要求填空:
(1)羟基的电子式________________。
(2) 含氧官能团的名称是____________________。
(3)顺-2-丁烯的结构简式为_____________________________。
(4)有机物 按系统命名法命名为______________________。
(5)的分子式__________________________。
(6)用系统命名法命名: ______________________________。
【答案】 (1). (2). 羧基 (3). (4). 2,2,5—三甲基庚烷 (5). C4H9ClO2 (6). 3,4,4-三甲基-1-戊炔
【解析】
【详解】(1)羟基中氧原子最外层为7个电子,羟基的电子式为:;
(2)该物质的官能团有碳碳双键和羧基,其中含氧官能团为羧基;
(3)顺-2-丁烯中两个甲基在双键的同侧,其结构简式为;
(4)其主链含有7个C,2、2、5号C上有甲基,故名称为:2,2,5—三甲基庚烷;
(5)根据结构式可知其分子式为:C4H9ClO2;
(6)主链上含有碳碳三键,支链要从靠近官能团的一端数起,所以甲基在3、4、4号碳上,其名称为:3,4,4-三甲基-1-戊炔;
18.铝土矿(主要成分为Al2O3,还含有SiO2、Fe2O3)是工业上制备金属铝的主要原料。工业上提取铝的工艺流程如下:
(1)在操作Ⅰ之前先将铝土矿研磨成粉末,目的是:___________________;
(2)沉淀A的化学式是__________;
(3)步骤③中通入过量CO2,产生沉淀C的离子方程式为_________________________;
(4)工业上用电解熔融Al2O3的方法制备金属铝,其反应方程式为____________;
(5)在生活中,常利用Al与Fe2O3间的铝热反应来进行焊接钢轨。除了Fe2O3,铝粉还可以与很多金属氧化物组成铝热剂,下列氧化物中不能与铝粉组成铝热剂的是___________;
a. MgO b. V2O5 c. Fe3O4 d. MnO2
(6)我国首创以铝—空气—海水电池为能源的新型电池,用作海水标志灯已研制成功。该电池以取之不尽的海水为电解质溶液,靠空气中的氧气使铝不断氧化而产生电流。负极材料是铝,正极材料可以用石墨。写出正极电极反应式___________。
【答案】 (1). 增大固液接触面积,加快反应速率,增大原料的浸取率 (2). SiO2 (3). AlO2−+CO2+2H2O=Al(OH)3↓+ HCO3− (4). 2Al2O3(熔融)4Al+3O2↑ (5). a (6). 2H2O +O2+4 e−=4OH−
【解析】
【分析】
铝土矿中加入过量试剂a,然后操作I得到沉淀A和滤液甲,则操作I为过滤,滤液甲中加入过量NaOH溶液操作II后得到沉淀B和滤液乙,操作II是过滤;Al2O3、SiO2能溶于强碱溶液而Fe2O3不溶于强碱溶液,SiO2不溶于稀盐酸而Fe2O3、Al2O3能溶于稀盐酸,根据图知,滤液甲中含有铝元素,则试剂a为稀盐酸,沉淀A为SiO2,滤液甲中溶质为氯化铝和氯化铁、HCl,沉淀B为Fe(OH)3,滤液乙中含有NaAlO2和NaOH、NaCl,向滤液乙中通入过滤二氧化碳得到滤液碳酸氢钠溶液,沉淀C为Al(OH)3,加热氢氧化铝得到氧化铝。
【详解】(1)在操作Ⅰ之前先将铝土矿研磨成粉末,目的是增大固液接触面积,加快反应速率,增大原料的浸取率;
(2)通过以上分析知,沉淀A为SiO2,故答案为:SiO2 ;
(3)步骤③中通入过量CO2气体生成的氢氧化铝,离子方程式为:AlO2−+CO2+2H2O=Al(OH)3↓+ HCO3−;
(4) 工业上用电解熔融Al2O3方法制备金属铝,其反应方程式为: 2Al2O3(熔融)4Al+3O2↑;
(5)铝热反应是铝粉把某些金属氧化物当中的金属置换出来的反应,该反应将会放出大量的热,其中铝粉和金属氧化物作为铝热剂,镁条和氯酸钾作为引燃剂,作为铝热剂的金属氧化物有:氧化铁、氧化亚铁、四氧化三铁、五氧化二钒、三氧化二铬、二氧化锰等,题目要求选择不能作铝热剂的,故选a;
(6)题干已经指明,该电池的电极总反应是Al与O2的反应。反应中Al失电子,应为原电池的负极;O2得电子,应为原电池的正极,正极电极反应式为:2H2O +O2+4 e−=4OH−。
19.电炉加热时用纯氧氧化管内样品,根据产物的质量确定有机物的组成。下列装置是用燃烧法确定有机物分子式常用的装置。
(1)B装置中浓H2SO4的作用是____________________
(2)装置D中所盛固体可以是__________(用对应符号填空)
a.生石灰 b. CaCl2 c. CuSO4 d. 碱石灰
(3)C中燃烧管中CuO的作用是_____________________________;
(4)F中干燥管中碱石灰的作用是___________________________;
(5)当C中有机物完全反应后还要继续通一段时间的氧气目的是____________;
(6)若准确称取0.90g样品(只含C、H、O三种元素中的两种或三种),经充分燃烧后,E管质量增加1.32g,D管质量增加0.54 g,经测定该有机物的质谱图中最大质荷比为60.0,该有机物的分子式为_________;
【答案】 (1). 除去氧气中的水蒸气 (2). b (3). 使有机物不完全燃烧生成的CO充分氧化生成CO2 (4). 防止空气中的CO2和H2O进入装置中引起实验误差 (5). 将装置中残留的CO2和H2O全部赶至后续装置中完全吸收避免实验误差 (6). C2H4O2
【解析】
【分析】
电炉加热时用纯O2氧化管内样品,根据产物的质量确定有机物的组成。A装置是用双氧水制备氧气的,其中二氧化锰是作催化剂的。B装置用于干燥氧气。C装置中在电炉加热及氧化铜的作用下将有机物充分氧化为二氧化碳和水。D装置用于充分吸收水蒸气,通过该装置的增重测量生成物水的质量。E装置用于充分吸收产物二氧化碳,通过该装置增重测量二氧化碳的质量。
【详解】(1)B装置中浓硫酸的作用是除去氧气中的水蒸气;
(2) D装置用于充分吸收二氧化碳中的水蒸气,不能用碱性干燥剂,应该用CaCl2来干燥,故选b;
(3)燃烧管中CuO的作用是:使有机物不完全燃烧生成的CO充分氧化生成CO2;
(4)F中的碱石灰和外界空气接触,作用是:防止空气中的CO2和H2O进入装置中引起实验误差;
(5)该装置需要把二氧化碳和水蒸气完全吸收,完全反应后还要继续通一段时间的氧气目的是:将装置中残留的CO2和H2O全部赶至后续装置中完全吸收避免实验误差;
(6)样品只含C、H、O三种元素中的两种或三种, 0.90 g 样品,经充分反应后,D管质量增加0.54g是水的质量,求出n(H2O)= =0.03mol,进一步求出n(H)=0.06mol,E管质量增加1.32g是二氧化碳的质量,求出n(C)=n(CO2)= =0.03mol,根据质量守恒求出m(O)=0.9g-0.06g-0.0312g=0.48g,则n(O)=0.03mol,最后求出n(C):n(H):n(O)=3:6:3=1:2:1,所以该样品 的实验式(最简式)为CH2O,经测定该有机物的质谱图中最大质荷比为60.0,则该有机物的相对分子质量为60,故该有机物的分子式为:C2H4O2。
20.某同学设计如图装置制取少量溴苯,请回答下列问题:
(1)写出实验室制取溴苯化学方程式___________________。
(2)上述反应发生后,在锥形瓶中加入硝酸银溶液观察到的现象是 _______________你认为这一现象能否说明溴和苯发生了取代反应理由是__________。
(3)该装置中长直导管A的作用_________,锥形瓶中的导管为什么不插入液面下?_______________。
(4)反应后得到的溴苯中溶有少量苯、溴、二溴苯、溴化铁和溴化氢等杂质,将圆底烧瓶内的液体依次进行下列实验操作就可得到较纯净的溴苯。
a.蒸馏水洗涤,振荡,分液;
b.用 5%的 NaOH 溶液洗涤,振荡,分液;
c.用蒸馏水洗涤,振荡,分液;
d.加入无水CaCl2粉末干燥;
e._________________(填操作名称)。
【答案】 (1). +Br2+HBr (2). 浅黄色沉淀 (3). 不能,溴易挥发会进入锥形瓶,溴与硝酸银溶液也可发生反应,生成溴化银沉淀 (4). 冷凝回流并导气 (5). 防止水倒吸入烧瓶中 (6). 蒸馏
【解析】
【分析】
(1)根据苯和液溴反应生成溴苯和溴化氢解答;
(2)溴化银为淡黄色沉淀;
(3) 苯加热易挥发,需要冷凝回流,该装置中长直导管A的作用是:冷凝回流并导气;停止加热后装置内气压降低,锥形瓶中的导管不插入到液面以下是为了防止水倒吸入烧瓶中;
(4)根据碱的化学性质和除杂的成分解答。
【详解】(1)在催化剂的作用下,苯环上的氢原子溴原子所取代,生成溴苯,同时有溴化氢生成:+Br2+HBr,故答案为:+Br2+HBr;
(2)溴化氢与硝酸银反应生成浅黄色的溴化银和硝酸,且溴化银不溶于硝酸,因溴单质易挥发,所以进入锥形瓶的有挥发出来的溴单质,溴单质和水反应生成溴化钠和次溴酸钠,所以不能说明溴和苯发生了取代反应,故答案为:浅黄色沉淀;不能;溴易挥发会进入锥形瓶,溴与硝酸银溶液也可发生反应,生成溴化银沉淀;
(3)苯加热易挥发,需要冷凝回流,该装置中长直导管A的作用是:冷凝回流并导气;停止加热后装置内气压降低,锥形瓶中的导管不插入到液面以下是为了防止水倒吸入烧瓶中;
(4)HBr、溴化铁易溶于水而其它物质不易溶于水,所以先水洗洗去氢溴酸和溴化铁;溴和氢氧化钠反应,所以用氢氧化钠洗去溴单质;上一步洗涤会残留部分氢氧化钠,氢氧化钠能溶于水而其它物质不溶于水,所以用水洗去多余的氢氧化钠;用水洗涤后会残留部分水分,所以用干燥剂除去多余的水;利用沸点不同,所以采取蒸馏的方法分离苯与溴苯、二溴苯。
21.醇酸树脂是一种成膜性好的树脂,下面是一种醇酸树脂的合成线路:
已知:①RCH2CH=CH2
②R-CH2OHR-CHOR-COOH
(1)醇酸树脂中含有的官能团名称为 __________________
(2)写出B的结构简式是__________________。
(3)反应①~⑤中属于取代反应的是__________________(填序号)。
(4)写出由C→D的化学方程式____________________________________。
(5)与互为同分异构体能同时满足下列条件的共有____________种。
a.苯环上有两个取代基 b.属于酚类
【答案】 (1). 羟基、酯基、羧基 (2). CH=CHCH2Br (3). ③⑤ (4). CH2BrCHBr2CHBr+3NaOHCH2OHCHOHCHOH+3NaBr (5). 12
【解析】
【分析】
CH3CH2CH2Br在氢氧化钠乙醇溶液中发生消去反应生成A为CH3CH=CH2,CH3CH=CH2在NBS作用发生取代反应生成B为BrCH2CH=CH2,BrCH2CH=CH2与Br2发生加成反应生成C为BrCH2CHBrCH2Br,BrCH2CHBrCH2Br在氢氧化钠水溶液条件下发生水解反应生成D为.结合反应⑤中高聚物的结构可知,发生催化氧化生成E为,E进一步发生氧化反应生成F为。
【详解】(1)根据醇酸树脂的结构可知其含有的官能团为: 羟基、酯基、羧基;
(2) 由分析可知,B的结构简式是:BrCH2CH=CH2;
(3) 反应①~⑤中,①为消去反应,②为加成反应,③为取代反应,④为氧化反应,⑤为通过酯化反应的缩聚反应,酯化反应也是取代反应的一种;故答案为:③⑤;
(4) C为BrCH2CHBrCH2Br,D为,C到D位氯代烃的取代反应,方程式为:CH2BrCHBr2CHBr+3NaOHCH2OHCHOHCHOH+3NaBr;
(5) 苯环上有两个取代基且属于酚类,则苯环上的取代基有一个羟基,另一个取代基的结构可能为:—CH2CH2OH、—CH(OH)CH3、—OCH2CH3、—CH2OCH3,每一种取代都和酚羟基有邻间对三种位置,故一共有4×3=12种;
【点睛】本题考查有机物推断,能较好的考查学生自学能力与迁移运用能力,注意根据转化关系中的物质结构与反应条件进行推断,熟练掌握官能团的性质。
考试时间:90分钟 分值:100
第I卷(选择题)
一、单选题(每小题3分,共48分;每小题均只有一个正确选项符合题意)
1.化学与社会、生产、生活密切相关,下列说法正确的是( )
A. 工业上用电解MgO、Al2O3冶炼对应的金属
B. 明矾可以水解,因此可用作自来水消毒净化
C. 用浸高锰酸钾的硅藻土作水果保鲜剂,高锰酸钾与乙烯发生加成反应
D. 电热水器用镁棒防止金属内胆腐蚀,原理是牺牲阳极的阴极保护法
【答案】D
【解析】
【详解】A.MgO是离子化合物,离子间以极强的离子键结合,物质的熔点高,熔点为2800℃、电解时耗能高,MgCl2也是离子化合物,但由于离子半径Cl->O2-,所以离子键比在MgO的弱,物质的熔点比MgO低,因此在工业上常用电解熔点较低的MgCl2的方法生产金属镁,A错误;
B.明矾水解产生的氢氧化铝胶体表面积大,吸附力强,可以吸附杂质而具有净水作用,但不具有杀菌消毒作用,B错误;
C.高锰酸钾具有强的氧化性,能够氧化催熟剂乙烯,C错误;
D.镁比铁活泼,镁与铁连接后,构成原电池,Mg为负极,失去电子受到腐蚀,从而保护了铁不受腐蚀,该方法是牺牲阳极的阴极保护法,D正确;
故合理选项是D。
2.食品保鲜所用的“双吸剂”,是由还原铁粉、生石灰、氯化钠、炭粉等按一定比例组成的混合物,可吸收氧气和水。下列分析不正确的是( )
A. “双吸剂”中的生石灰有吸水作用
B. “双吸剂”吸收氧气时,发生了原电池反应
C. 吸收氧气的过程中,铁作原电池的负极
D. 炭粉上发生的反应为:O2+4e﹣+4H+=2H2O
【答案】D
【解析】
【详解】A.氧化钙能与水反应生成氢氧化钙,具有吸水性,从而可以作干燥剂,则“双吸剂”中的生石灰有吸水作用,故A正确;
B.在食品包装中加入铁粉,与碳粉、氯化钠溶液可构成原电池,正极上氧气得到电子,发生了原电池反应,故B正确;
C.Fe为活泼金属,易失去电子,铁作原电池的负极,故C正确;
D.由选项BC可知,正极上氧气得到电子,电极反应为O2+4e﹣+2H2O=4OH﹣,故D错误;
故选D。
3.化学用语是学习化学的重要工具,下列用来表示物质变化的化学用语中,正确的是( )
A. 铜作电极材料电解饱和食盐水时总反应为:2H2O+2Cl―Cl2↑+ H2↑+2OH―
B. 铅蓄电池充电时阳极反应式为:PbSO4–2e-+2H2O=PbO2+4H++SO42―
C. 粗铜精炼时,与电源正极相连的是纯铜,电极反应式为:Cu–2e-=Cu2+
D. 钢铁发生电化学腐蚀的正极反应式:Fe–2e-=Fe2+
【答案】B
【解析】
【详解】A. 用铜为电极电解饱和食盐水,阳极上铜失电子被氧化,总反应为Cu+2H2O Cu(OH)2↓+H2↑,故A错误;
B. 充电时,阳极上PbSO4失电子发生氧化反应,阳极反应为PbSO4+2H2O-2e-=PbO2+4H++SO42-,故B正确;
C. 精炼铜时,与电源负极相连的是纯铜,电极反应式为 Cu-2e-=Cu2+,故C错误;
D. 钢铁在空气中发生电化学腐蚀时为吸氧腐蚀,铁易失电子发生氧化反应而作负极,碳作正极;正极上氧气得电子发生还原反应,电极反应式为2H2O+O2+4e- =4OH-,故D错误;
正确答案是B。
【点睛】本题考查了原电池和电解池原理,明确正负极、阴阳极上得失电子及电极反应是解本题关键,难点是电极反应式的书写,注意原电池正负极上发生的反应为电解池阳极、阴极上发生反应的逆反应。
4.25℃时,三种弱酸的电离平衡常数如下表所示,下列说法正确的是
化学式
CH3COOH
HCN
H2CO3
平衡常数
Ka=1.8×10-5
Ka=4.9×10-10
Ka1=1.8×10-7
Ka2=5.6×10-11
A. 25℃,等体积、等物质的量浓度的溶液中水的电离程度大小:CH3COOH>H2CO3>HCN>HCO3-
B. 将2a mol/L HCN溶液与a mol/L NaOH溶液等体积混合,混合液中:c(H+)<c(OH-)
C. 物质的量浓度之比为1:2的Na2CO3、NaHCO3混合溶液中:4c(Na+)= 3[c(HCO3-)+c(CO32-)+c(H2CO3)]
D. 等体积、等pH的CH3COOH溶液、HCN溶液稀释相同倍数后,溶液的浓度:c(CH3COOH)>c(HCN)
【答案】B
【解析】
【详解】A. 根据电离平衡常数,Ka越小,说明酸性越弱,酸性强弱为CH3COOH>H2CO3>HCN>HCO3-,酸性越强,对水的电离平衡抑制的程度就越大,故25℃,等体积、等物质的量浓度的溶液中水的电离程度大小:HCO3->HCN> H2CO3>CH3COOH,故A错误;
B. 2a mol/L HCN溶液与a mol/L NaOH溶液等体积混合后得到的是HCN和NaCN的混合溶液,电离平衡常数比较可知其中CN−水解大于HCN电离程度溶液显碱性,故c(H+)<c(OH-),故B正确;
C. 物质的量浓度之比为1:2的Na2CO3、NaHCO3混合溶液中,根据物料守恒可知, 3c(Na+)=4[c(CO32-)+c(HCO3-)+c(H2CO3)],故C错误;
D. 等体积、等pH的CH3COOH溶液、HCN溶液,由于在相同温度下CH3COOH的电离常数比HCN的大,故c(HCN)>c(CH3COOH),稀释相同倍数后,弱酸的浓度仍大,即c(HCN)>c(CH3COOH) ,故D错误;
答案选B。
5.常温下,现有0.1mol/LNH4HCO3溶液,溶液pH为7.8。已知含氮(或含碳)各微粒的分布分数(平衡时某种微粒的浓度占各种微粒浓度之和的分数)与pH的关系如图所示。下列说法不正确的是
A. NH4HCO3溶液中存在下列关系:c(NH4+)+c(NH3·H2O)=c(HCO3-)+c(CO32-)+c(H2CO3)
B. 当溶液的pH=9时,溶液中存在下列关系:c(HCO3-)>c(NH4+)>c(NH3·H2O)>c(CO32-)
C. 向该溶液中加入少量氢氧化钠固体时,c(HCO3-)、c(NH4+)均减小
D. 通过分析可知常温下Kb(NH3·H2O)<Ka1(H2CO3)
【答案】D
【解析】
【详解】A. 溶液中并且存在物料守恒:c(NH4+)+c(NH3·H2O)=c(HCO3-)+c(CO32-)+c(H2CO3),故A正确;
B. 结合图象可知,溶液pH=9时,溶液中离子浓度大小为c(HCO3-)>c(NH4+)>c(NH3·H2O)>c(CO32-),故B正确;
C. 逐滴滴加氢氧化钠溶液时,c(HCO3−)先逐渐增大,当pH大于7.8后随溶液pH增大时,铵根离子浓度逐渐减小,而此时碳酸氢根离子仍在增大,稍后才开始减小,故C正确;
D. 常温下,0.1 moI/L的NH4HCO3溶液,pH=7.8.溶液显碱性,说明碳酸氢根离子水解程度大于铵根离子,越弱越水解,则Kb(NH3⋅H2O)>Ka1(H2CO3),故D错误;
答案选D。
6.下列表述中,与盐类水解有关的是
①明矾和FeCl3可作净水剂;
②为保存FeCl3溶液,要在溶液中加少量盐酸;
③AlCl3溶液蒸干,灼烧,最后得到的主要固体产物是Al2O3;
④NH4Cl与ZnCl2溶液可作焊接中除锈剂;
⑤实验室盛放NaOH溶液的试剂瓶应用橡皮塞,而不能用玻璃塞;
⑥用NaHCO3与Al2(SO4)3两种溶液可作泡沫灭火剂;
⑦草木灰与铵态氮肥不能混合施用。
A. ①②③⑤⑥⑦ B. ①②③④⑥⑦
C. ①③⑤⑥⑦ D. ①④⑤⑦
【答案】B
【解析】
【详解】①铝离子和铁离子水解生成胶体,具有吸附悬浮杂质的作用,起到净水的作用,故①有关;
②铁离子水解显酸性,加入盐酸抑制铁离子的水解,故②有关;
③蒸干氯化铝溶液促进铝离子的水解,氯化氢挥发得到水解产物氢氧化铝,灼烧后生成氧化铝,故③有关;
④NH4Cl与ZnCl2溶液水解均显酸性,能起到除锈的作用,与盐类水解有关,故④有关;
⑤氢氧化钠溶液和和玻璃中的二氧化硅反应,生成硅酸钠是矿物胶粘结瓶口和瓶塞,与水解无关,故⑤无关;
⑥碳酸氢根离子水解显碱性,铝离子水解显酸性,二者水解相互促进生成二氧化碳和氢氧化铝,故⑥有关;
⑦草木灰是碳酸钾,水解显碱性,铵盐水解显酸性,混合水解会相互促进生成二氧化碳和氨气,减弱肥效,故⑦有关;
综上所述,①②③④⑥⑦符合题意,B项正确,
答案选B。
7.2019年诺贝尔化学奖颁给了三位为锂离子电池发展作出重要贡献的科学家。磷酸铁锂锂离子电池充电时阳极反应式为:LiFePO4 -xLi+ -xe-→ xFePO4 +(1-x)LiFePO4。放电工作示意图如图。下列叙述不正确的是
A. 放电时,Li+通过隔膜移向正极
B. 放电时,电子由铝箔沿导线流向铜箔
C. 放电时正极反应为:FePO4+xLi+ +xe-→xLiFePO4 +(1-x)FePO4
D. 磷酸铁锂锂离子电池充放电过程通过Li+迁移实现,C、Fe、P元素化合价均不发生变化
【答案】D
【解析】
【详解】A. 原电池中阳离子移向正极,放电时,Li是负极,Li+通过隔膜移向正极,故A正确;
B. 放电时Li+右移,铝箔是负极、铜箔是正极,电子由铝箔沿导线流向铜箔,故B正确;
C. 根据充电时阳极反应式,可知放电时正极反应为:FePO4+xLi+ +xe-→xLiFePO4 +(1-x)FePO4,故C正确;
D. 磷酸铁锂锂离子电池充放电过程通过Li+迁移实现,Li、Fe元素化合价发生变化,故D错误;选D。
【点睛】本题考查了原电池工作工作原理,熟悉原电池放、充电时各个电极发生反应是解题关键,注意放电时正极得电子发生还原反应。
8.下列关于烷烃和烯烃的说法中,不正确的是( )
A. 它们所含元素的种类相同,但通式不同
B. 烷烃分子中所有碳原子不可能在同一平面内,烯烃分子中所有碳原子肯定在同一平面内
C. 烯烃分子中的碳原子数至少为2,烷烃分子中的碳原子至少为1
D. 含碳原子数相同的烯烃和烷烃不互为同分异构体
【答案】B
【解析】
【详解】A选项,它们所含元素为碳元素和氢元素,因此它们所含元素的种类相同,烷烃通式为CnH2n+2,烯烃为CnH2n,两者通式不同,故A正确;
B选项,烷烃分子中所有碳原子可能在同一平面内,比如乙烷两个碳原子在同一平面内,烯烃分子中所有碳原子可能在同一平面内,也可能不在同一平面内,比如1-丁烯中碳原子可能不在同一平面内,故B错误;
C选项,最简单的烯烃为乙烯,即烯烃分子中的碳原子数至少为2,最简单的烷烃分子为甲烷即烷烃中的碳原子至少为1,故C正确;
D选项,含碳原子数相同的烯烃和烷烃分子式不相同,因此不能互为同分异构体,故D正确;
综上所述,答案为B。
9.断肠草(Gelsemium)为中国古代九大毒药之一,据记载能“见血封喉”,现代查明它是葫蔓藤科植物葫蔓藤,其中的毒素很多,下列是分离出来的四种毒素的结构简式,下列推断正确的是( )
A. ②中所含官能团种类比③中多
B. ①、④互为同系物
C. ①、②、③、④均能使溴水褪色
D. 等物质的量②、③分别在足量氧气中完全燃烧,前者消耗氧气比后者少
【答案】C
【解析】
【详解】A. ②中所含官能团为碳碳双键、醚键、酯基、苯环;③中所含官能团为碳碳双键、醚键、酯基、苯环;两者官能团种类一样,故A错误;
B. 同系物是指结构相似,分子式相差一个或若干个CH2原子团,①与④相差一个甲氧基,故不能互为同系物,故B错误;
C. ①、②、③、④均含有碳碳双键,均能使溴水褪色,故C正确;
D. ②、③相比,②中多1个甲氧基,则等物质的量②、③分别在足量氧气中完全燃烧,前者消耗氧气比后者多,故D错误;
正确答案是C。
10.下列关系不正确的是( )
A. 等质量的烃完全燃烧消耗氧量:甲烷>乙烷>乙烯>苯
B. 熔点:正戊烷>2,2–二甲基戊烷>2,3–二甲基丁烷>丙烷
C. 密度:CCl4>CH2Cl2>H2O>苯
D. 的一氯取代产物有4种
【答案】B
【解析】
【详解】A. 等质量的烃完全燃烧,若烃中含有的H元素的质量分数最大,消耗的氧气最多,选项中H的质量分数大小顺序为甲烷>乙烷>乙烯>苯,则耗氧量大小顺序为甲烷>乙烷>乙烯>苯,故A正确;
B. 有机物中碳原子数越多,相对分子质量越大,则熔点越高,选项中碳原子个数多少顺序为:2,2–二甲基戊烷>2,3–二甲基丁烷>正戊烷>丙烷,则熔点大小顺序为2,2–二甲基戊烷>2,3–二甲基丁烷>正戊烷>丙烷,故B错误;
C. 有机物中相对分子质量越大,密度越小,则选项中密度大小关系为:CCl4>CH2Cl2>H2O>苯,故C正确;
D. 是对称的结构,一氯取代产物有4种,故D正确;
题目要求选择错误的,故选B。
【点睛】有机物的晶体大多是分子晶体,它们的熔、沸点取决于有机物分子间作用力的大小,而分子间作用力与分子的结构(有无支键、有无极性基团、饱和程度)、分子量等有关。主要分为下面四个情况:
1.组成和结构相似的物质,分子量越大,其分子间作用力就越大。
2.分子式相同时,直键分子间的作用力要比带支键分子间的作用力大,支键越多,排列越不规则,分子间作用力越小。
3.分子中元素种类和碳原子个数相同时,分子中有不饱和键的物质熔、沸点要低些。
4.分子量相近时,极性分子间作用力大于非极性分子间的作用力。
11.在20℃时,两种气态烃和氧气混合物装入密闭容器中点燃爆炸,又恢复到20℃,此时容器中气体压强为反应前的一半,用氢氧化钠溶液吸收后容器内几乎真空,此两种烃可能是( )
A. CH4 C6H12 B. CH4 C3H4
C. C2H6 C3H8 D. C6H6 C2H2
【答案】B
【解析】
【详解】试题分析:烃燃烧后的气体经NaOH溶液吸收,容器几乎成真空,说明烃和O2完全反应生成CO2和液态水,设烃的化学式为CxHy,则有CxHy+(x+ )O2 xCO2+ H2O(l),所以1+(x+)=2x,即x=1+,讨论:①当x=1 时,y=0舍去;②当x=2时,y=4;③当x=3时,y=8;当x大于3时不存在。则两种气态烃等效于C3H8或C2H4,并且气态烃的碳原子数小于5,排除A和D项,C项中是两种烷烃C3H8和C2H6混合,不可能等效于C3H8或C2H4,B项CH4和C3H4按1:1混合时可以等效于C2H4,故B正确。
12.经催化加氢后可以生成 2−甲基戊烷的是
A. CH2=CHCH(CH3)CH2CH3 B. CH≡CCH(CH3)CH2CH3
C. CH3C(CH3)=CHCH2CH3 D. CH3CH=C(CH3)CH2CH3
【答案】C
【解析】
【详解】A. CH2=CHCH(CH3)CH2CH3经催化加氢后可以生成 3−甲基戊烷,故A不符;
B. CH≡CCH(CH3)CH2CH3经催化加氢后可以生成 3−甲基戊烷,故B不符;
C. CH3C(CH3)=CHCH2CH3经催化加氢后可以生成 2−甲基戊烷,故C符合;
D. CH3CH=C(CH3)CH2CH3经催化加氢后可以生成 3−甲基戊烷,,故D不符;
故选C。
13.除去下列物质中少量杂质(括号内为杂质),所选试剂和分离方法能达到实验目的的是( )
混合物
试剂
分离方法
A
C2H6(C2H4)
酸性高锰酸钾溶液
洗气
B
苯(甲苯)
酸性高锰酸钾溶液、氢氧化钠溶液
分液
C
乙酸乙酯(乙酸)
氢氧化钠溶液
蒸馏
D
乙醇(溴乙烷)
蒸馏水
分液
A. A B. B C. C D. D
【答案】B
【解析】
【详解】A.高猛酸钾可以氧化乙烯,生成二氧化碳和水,二氧化碳会成为新的杂质,故A错误;
B.苯与高锰酸钾溶液不反应,甲苯能被高锰酸钾溶液氧化生成苯甲酸与氢氧化钠反应成为水溶液,与苯会分层,然后分液分离,故B正确;
C.乙酸乙酯在NaOH溶于中能水解,应选饱和碳酸钠溶液来除去乙酸乙酯中的乙酸,故C错误;
D.溴乙烷能溶于乙醇,溴乙烷不能溶于水,加蒸馏水不能除去溴乙烷,故D错误;
故答案为B。
14.某烃结构式如下:-C≡C-CH=CH-CH3,有关其结构说法正确的是( )
A. 所有原子可能在同一平面上 B. 在同一平面上的原子最多有14个
C. 在同一直线上的碳原子有6个 D. 在同一平面上碳原子可能有11个
【答案】D
【解析】
【详解】A. 甲烷是正四面体结构,与碳原子相连的四个原子不可能在同一平面上,故A错误;
B. 有机物中,具有苯环、乙烯的共面结构以及乙炔的共线结构,所以苯环的6个碳原子一定共面,具有乙烯结构的后4个碳原子一定共面,具有乙炔结构的两个碳原子(倒数第四个和倒数第五个)一定共线,所有的碳原子可以共面,苯环上的六个氢原子共面,乙烯机构中的两个氢共面,-CH3 中最多一个氢原子共面,故最多在一个平面上的原子有20个,B错误;
C. 有机物中,具有苯环、乙烯的共面结构以及乙炔的共线结构,在同一直线上的碳原子有5个,故C错误;
D. 有机物中,具有苯环、乙烯的共面结构以及乙炔的共线结构,所以苯环的6个碳原子一定共面,具有乙烯结构的后4个碳原子一定共面,具有乙炔结构的两个碳原子(倒数第四个和倒数第五个)一定共线,所有的碳原子可以共面,故D正确;
【点睛】本题主要考查有机物的基本结构知识,难度不大,注意甲烷是正四面体结构,与碳原子相连的四个原子不可能在同一平面上。
15.三种有机物之间的转化关系如下,下列说法错误的是
A. X中所有碳原子处于同一平面
B. Y的分子式为
C. 由Y生成Z的反应类型为加成反应
D. Z的一氯代物有9种(不含立体异构)
【答案】B
【解析】
【详解】A.X的结构简式为,分子结构中含有两个碳碳双键,均为平面结构,结构中的非双键碳原子相当于乙烯基中的氢原子,则所有碳原子处于同一平面,故A正确;
B.Y的结构简式为,其分子式为C10H14O2,故B错误;
C.由Y生成Z的反应为碳碳双键与氢气的加成,则反应类型为加成反应,故C正确;
D.Z的等效氢原子有9种,则一氯代物有9种(不含立体异构),故D正确;
故答案为B。
16.证明溴乙烷中溴的存在,下列操作步骤正确的是( )
①加入AgNO3溶液;②加入NaOH水溶液;③加热;④加入蒸馏水;⑤加稀硝酸至溶液呈酸性;⑥加入NaOH醇溶液
A. ④③①⑤ B. ①⑤③② C. ④⑥③① D. ⑥③⑤①
【答案】D
【解析】
【详解】溴乙烷和氢氧化钠水溶液加热条件下反应生成乙醇和溴化钠,或溴乙烷和氢氧化钠醇溶液加热,反应生成乙烯和溴化钠,反应后的溶液中加入稀硝酸中和碱,在加入硝酸银溶液,若生成淡黄色沉淀,说明有机物中含有溴元素。故选D。
【点睛】卤代烃中的卤素原子不能直接和硝酸银反应,只能利用卤代烃的水解或消去反应生成钠盐,再检验钠盐中卤素离子种类。实验过程中注意用硝酸中和碱,否则检验收到干扰。
第II卷(非选择题)
17.依据要求填空:
(1)羟基的电子式________________。
(2) 含氧官能团的名称是____________________。
(3)顺-2-丁烯的结构简式为_____________________________。
(4)有机物 按系统命名法命名为______________________。
(5)的分子式__________________________。
(6)用系统命名法命名: ______________________________。
【答案】 (1). (2). 羧基 (3). (4). 2,2,5—三甲基庚烷 (5). C4H9ClO2 (6). 3,4,4-三甲基-1-戊炔
【解析】
【详解】(1)羟基中氧原子最外层为7个电子,羟基的电子式为:;
(2)该物质的官能团有碳碳双键和羧基,其中含氧官能团为羧基;
(3)顺-2-丁烯中两个甲基在双键的同侧,其结构简式为;
(4)其主链含有7个C,2、2、5号C上有甲基,故名称为:2,2,5—三甲基庚烷;
(5)根据结构式可知其分子式为:C4H9ClO2;
(6)主链上含有碳碳三键,支链要从靠近官能团的一端数起,所以甲基在3、4、4号碳上,其名称为:3,4,4-三甲基-1-戊炔;
18.铝土矿(主要成分为Al2O3,还含有SiO2、Fe2O3)是工业上制备金属铝的主要原料。工业上提取铝的工艺流程如下:
(1)在操作Ⅰ之前先将铝土矿研磨成粉末,目的是:___________________;
(2)沉淀A的化学式是__________;
(3)步骤③中通入过量CO2,产生沉淀C的离子方程式为_________________________;
(4)工业上用电解熔融Al2O3的方法制备金属铝,其反应方程式为____________;
(5)在生活中,常利用Al与Fe2O3间的铝热反应来进行焊接钢轨。除了Fe2O3,铝粉还可以与很多金属氧化物组成铝热剂,下列氧化物中不能与铝粉组成铝热剂的是___________;
a. MgO b. V2O5 c. Fe3O4 d. MnO2
(6)我国首创以铝—空气—海水电池为能源的新型电池,用作海水标志灯已研制成功。该电池以取之不尽的海水为电解质溶液,靠空气中的氧气使铝不断氧化而产生电流。负极材料是铝,正极材料可以用石墨。写出正极电极反应式___________。
【答案】 (1). 增大固液接触面积,加快反应速率,增大原料的浸取率 (2). SiO2 (3). AlO2−+CO2+2H2O=Al(OH)3↓+ HCO3− (4). 2Al2O3(熔融)4Al+3O2↑ (5). a (6). 2H2O +O2+4 e−=4OH−
【解析】
【分析】
铝土矿中加入过量试剂a,然后操作I得到沉淀A和滤液甲,则操作I为过滤,滤液甲中加入过量NaOH溶液操作II后得到沉淀B和滤液乙,操作II是过滤;Al2O3、SiO2能溶于强碱溶液而Fe2O3不溶于强碱溶液,SiO2不溶于稀盐酸而Fe2O3、Al2O3能溶于稀盐酸,根据图知,滤液甲中含有铝元素,则试剂a为稀盐酸,沉淀A为SiO2,滤液甲中溶质为氯化铝和氯化铁、HCl,沉淀B为Fe(OH)3,滤液乙中含有NaAlO2和NaOH、NaCl,向滤液乙中通入过滤二氧化碳得到滤液碳酸氢钠溶液,沉淀C为Al(OH)3,加热氢氧化铝得到氧化铝。
【详解】(1)在操作Ⅰ之前先将铝土矿研磨成粉末,目的是增大固液接触面积,加快反应速率,增大原料的浸取率;
(2)通过以上分析知,沉淀A为SiO2,故答案为:SiO2 ;
(3)步骤③中通入过量CO2气体生成的氢氧化铝,离子方程式为:AlO2−+CO2+2H2O=Al(OH)3↓+ HCO3−;
(4) 工业上用电解熔融Al2O3方法制备金属铝,其反应方程式为: 2Al2O3(熔融)4Al+3O2↑;
(5)铝热反应是铝粉把某些金属氧化物当中的金属置换出来的反应,该反应将会放出大量的热,其中铝粉和金属氧化物作为铝热剂,镁条和氯酸钾作为引燃剂,作为铝热剂的金属氧化物有:氧化铁、氧化亚铁、四氧化三铁、五氧化二钒、三氧化二铬、二氧化锰等,题目要求选择不能作铝热剂的,故选a;
(6)题干已经指明,该电池的电极总反应是Al与O2的反应。反应中Al失电子,应为原电池的负极;O2得电子,应为原电池的正极,正极电极反应式为:2H2O +O2+4 e−=4OH−。
19.电炉加热时用纯氧氧化管内样品,根据产物的质量确定有机物的组成。下列装置是用燃烧法确定有机物分子式常用的装置。
(1)B装置中浓H2SO4的作用是____________________
(2)装置D中所盛固体可以是__________(用对应符号填空)
a.生石灰 b. CaCl2 c. CuSO4 d. 碱石灰
(3)C中燃烧管中CuO的作用是_____________________________;
(4)F中干燥管中碱石灰的作用是___________________________;
(5)当C中有机物完全反应后还要继续通一段时间的氧气目的是____________;
(6)若准确称取0.90g样品(只含C、H、O三种元素中的两种或三种),经充分燃烧后,E管质量增加1.32g,D管质量增加0.54 g,经测定该有机物的质谱图中最大质荷比为60.0,该有机物的分子式为_________;
【答案】 (1). 除去氧气中的水蒸气 (2). b (3). 使有机物不完全燃烧生成的CO充分氧化生成CO2 (4). 防止空气中的CO2和H2O进入装置中引起实验误差 (5). 将装置中残留的CO2和H2O全部赶至后续装置中完全吸收避免实验误差 (6). C2H4O2
【解析】
【分析】
电炉加热时用纯O2氧化管内样品,根据产物的质量确定有机物的组成。A装置是用双氧水制备氧气的,其中二氧化锰是作催化剂的。B装置用于干燥氧气。C装置中在电炉加热及氧化铜的作用下将有机物充分氧化为二氧化碳和水。D装置用于充分吸收水蒸气,通过该装置的增重测量生成物水的质量。E装置用于充分吸收产物二氧化碳,通过该装置增重测量二氧化碳的质量。
【详解】(1)B装置中浓硫酸的作用是除去氧气中的水蒸气;
(2) D装置用于充分吸收二氧化碳中的水蒸气,不能用碱性干燥剂,应该用CaCl2来干燥,故选b;
(3)燃烧管中CuO的作用是:使有机物不完全燃烧生成的CO充分氧化生成CO2;
(4)F中的碱石灰和外界空气接触,作用是:防止空气中的CO2和H2O进入装置中引起实验误差;
(5)该装置需要把二氧化碳和水蒸气完全吸收,完全反应后还要继续通一段时间的氧气目的是:将装置中残留的CO2和H2O全部赶至后续装置中完全吸收避免实验误差;
(6)样品只含C、H、O三种元素中的两种或三种, 0.90 g 样品,经充分反应后,D管质量增加0.54g是水的质量,求出n(H2O)= =0.03mol,进一步求出n(H)=0.06mol,E管质量增加1.32g是二氧化碳的质量,求出n(C)=n(CO2)= =0.03mol,根据质量守恒求出m(O)=0.9g-0.06g-0.0312g=0.48g,则n(O)=0.03mol,最后求出n(C):n(H):n(O)=3:6:3=1:2:1,所以该样品 的实验式(最简式)为CH2O,经测定该有机物的质谱图中最大质荷比为60.0,则该有机物的相对分子质量为60,故该有机物的分子式为:C2H4O2。
20.某同学设计如图装置制取少量溴苯,请回答下列问题:
(1)写出实验室制取溴苯化学方程式___________________。
(2)上述反应发生后,在锥形瓶中加入硝酸银溶液观察到的现象是 _______________你认为这一现象能否说明溴和苯发生了取代反应理由是__________。
(3)该装置中长直导管A的作用_________,锥形瓶中的导管为什么不插入液面下?_______________。
(4)反应后得到的溴苯中溶有少量苯、溴、二溴苯、溴化铁和溴化氢等杂质,将圆底烧瓶内的液体依次进行下列实验操作就可得到较纯净的溴苯。
a.蒸馏水洗涤,振荡,分液;
b.用 5%的 NaOH 溶液洗涤,振荡,分液;
c.用蒸馏水洗涤,振荡,分液;
d.加入无水CaCl2粉末干燥;
e._________________(填操作名称)。
【答案】 (1). +Br2+HBr (2). 浅黄色沉淀 (3). 不能,溴易挥发会进入锥形瓶,溴与硝酸银溶液也可发生反应,生成溴化银沉淀 (4). 冷凝回流并导气 (5). 防止水倒吸入烧瓶中 (6). 蒸馏
【解析】
【分析】
(1)根据苯和液溴反应生成溴苯和溴化氢解答;
(2)溴化银为淡黄色沉淀;
(3) 苯加热易挥发,需要冷凝回流,该装置中长直导管A的作用是:冷凝回流并导气;停止加热后装置内气压降低,锥形瓶中的导管不插入到液面以下是为了防止水倒吸入烧瓶中;
(4)根据碱的化学性质和除杂的成分解答。
【详解】(1)在催化剂的作用下,苯环上的氢原子溴原子所取代,生成溴苯,同时有溴化氢生成:+Br2+HBr,故答案为:+Br2+HBr;
(2)溴化氢与硝酸银反应生成浅黄色的溴化银和硝酸,且溴化银不溶于硝酸,因溴单质易挥发,所以进入锥形瓶的有挥发出来的溴单质,溴单质和水反应生成溴化钠和次溴酸钠,所以不能说明溴和苯发生了取代反应,故答案为:浅黄色沉淀;不能;溴易挥发会进入锥形瓶,溴与硝酸银溶液也可发生反应,生成溴化银沉淀;
(3)苯加热易挥发,需要冷凝回流,该装置中长直导管A的作用是:冷凝回流并导气;停止加热后装置内气压降低,锥形瓶中的导管不插入到液面以下是为了防止水倒吸入烧瓶中;
(4)HBr、溴化铁易溶于水而其它物质不易溶于水,所以先水洗洗去氢溴酸和溴化铁;溴和氢氧化钠反应,所以用氢氧化钠洗去溴单质;上一步洗涤会残留部分氢氧化钠,氢氧化钠能溶于水而其它物质不溶于水,所以用水洗去多余的氢氧化钠;用水洗涤后会残留部分水分,所以用干燥剂除去多余的水;利用沸点不同,所以采取蒸馏的方法分离苯与溴苯、二溴苯。
21.醇酸树脂是一种成膜性好的树脂,下面是一种醇酸树脂的合成线路:
已知:①RCH2CH=CH2
②R-CH2OHR-CHOR-COOH
(1)醇酸树脂中含有的官能团名称为 __________________
(2)写出B的结构简式是__________________。
(3)反应①~⑤中属于取代反应的是__________________(填序号)。
(4)写出由C→D的化学方程式____________________________________。
(5)与互为同分异构体能同时满足下列条件的共有____________种。
a.苯环上有两个取代基 b.属于酚类
【答案】 (1). 羟基、酯基、羧基 (2). CH=CHCH2Br (3). ③⑤ (4). CH2BrCHBr2CHBr+3NaOHCH2OHCHOHCHOH+3NaBr (5). 12
【解析】
【分析】
CH3CH2CH2Br在氢氧化钠乙醇溶液中发生消去反应生成A为CH3CH=CH2,CH3CH=CH2在NBS作用发生取代反应生成B为BrCH2CH=CH2,BrCH2CH=CH2与Br2发生加成反应生成C为BrCH2CHBrCH2Br,BrCH2CHBrCH2Br在氢氧化钠水溶液条件下发生水解反应生成D为.结合反应⑤中高聚物的结构可知,发生催化氧化生成E为,E进一步发生氧化反应生成F为。
【详解】(1)根据醇酸树脂的结构可知其含有的官能团为: 羟基、酯基、羧基;
(2) 由分析可知,B的结构简式是:BrCH2CH=CH2;
(3) 反应①~⑤中,①为消去反应,②为加成反应,③为取代反应,④为氧化反应,⑤为通过酯化反应的缩聚反应,酯化反应也是取代反应的一种;故答案为:③⑤;
(4) C为BrCH2CHBrCH2Br,D为,C到D位氯代烃的取代反应,方程式为:CH2BrCHBr2CHBr+3NaOHCH2OHCHOHCHOH+3NaBr;
(5) 苯环上有两个取代基且属于酚类,则苯环上的取代基有一个羟基,另一个取代基的结构可能为:—CH2CH2OH、—CH(OH)CH3、—OCH2CH3、—CH2OCH3,每一种取代都和酚羟基有邻间对三种位置,故一共有4×3=12种;
【点睛】本题考查有机物推断,能较好的考查学生自学能力与迁移运用能力,注意根据转化关系中的物质结构与反应条件进行推断,熟练掌握官能团的性质。
相关资料
更多

