还剩12页未读,
继续阅读
湖南省雅礼中学2020届雅礼高三月考化学 试卷
展开
湖南省雅礼中学2020届雅礼高三月考
本卷可能用到的相对原子质量:H-1 O-16 Na-23 S-32 Fe-56
第Ⅰ卷 选择题(共48分)
一、选择题(本题共16小题,每小题只有一个正确答案,每题3分,共48分)
1.我国明崇祯年间《徐光启手迹》记载了《造强水法》:“绿矾(FeSO4⋅7H2O)五斤,硝五斤,将矾炒去,约折五分之一,将二味同研细,次用铁作锅,∙∙∙∙∙∙锅下起火,取气冷定,开坛则药化为水∙∙∙∙∙∙。用水入五金皆成水,惟黄金不化水中,加盐则化。∙∙∙∙∙∙强水用过无力∙∙∙∙∙∙”。下列解释错误的是 ( )
A. “将矾炒去,约折五分之一”后生成FeSO4⋅4H2O
B.该方法所造 “强水”为硝酸
C. “惟黄金不化水中,加盐则化”的原因是加入NaCl溶液后氧化性增强
D. “强水用过无力”,的原因是 “强水”用过以后,生成了硝酸盐溶液,其氧化性减弱
2.化学与生活密切相关。下列说法错误的是( )
A. 看到有该标志的丢弃物应远离并报警
B. 浓硫酸不可以作食品的干燥剂,CaCl2、生石灰均可以作食品干燥剂
C. 苏轼的《格物粗谈》有这样的记载:“红柿摘下未熟,每篮用木瓜三枚放入,得气即发,并无涩味。”文中的“气”是指乙烯
D. 寻找合适的催化剂,使水分解产生氢气的同时放出热量是科学家研究的方向
3. 已知A、B、C、D为由短周期元素组成的四种物质,它们有如下所示转化关系,且D为强电解质(其他相关物质可能省略)。
下列说法不正确的是( )
A. 若A为非金属单质,则它与Mg反应的产物中阴、阳离子个数比可能为2:3
B. 若A为非金属单质,则其组成元素在周期表中的位置可能处于第二周期第IVA族
C. 若A是共价化合物,则A和D有可能发生氧化还原反应
D. 若A是金属或非金属单质,则常温下0.1 mol/L的D溶液中由水电离出的c(H+)可能为10−13mol/L
4.如图是稀酸对Fe、Cr合金随Cr含量变化的腐蚀性实验结果,下列有关说法正确的是( )
A. 稀硝酸对Fe、Cr合金的腐蚀性比稀硫酸和稀盐酸的弱
B. 稀硝酸和铁反应的化学方程式是:Fe+6HNO3(稀)=Fe(NO3)3+3NO2↑+3H2O
C. Cr含量大于13%时,因为三种酸中硫酸的氢离子浓度最大,所以对Fe、Cr合金的腐蚀性最强
D. 随着Cr含量增加,稀硝酸对Fe、Cr合金的腐蚀性减弱
5.用下列方法配制相应的溶液,所配制的溶液浓度偏高的是 ( )
①将1g 98%的浓硫酸加4g水配制成19.6%的硫酸
②配制一定物质的量浓度的硫酸溶液时,定容后,塞好塞子倒转摇匀后,发现液面低于刻度线;
③10%的硫酸和90%的硫酸等体积混合配制50%的硫酸溶液;
④向80mL水中加入18.4mol/L硫酸20mL,配制3.68mol/L的硫酸溶液;
⑤质量分数为5x%和x%的两种氨水等体积混合配制成3x%的氨水。
A. ①③⑤ B.②③ C. ③④ D. ④⑤
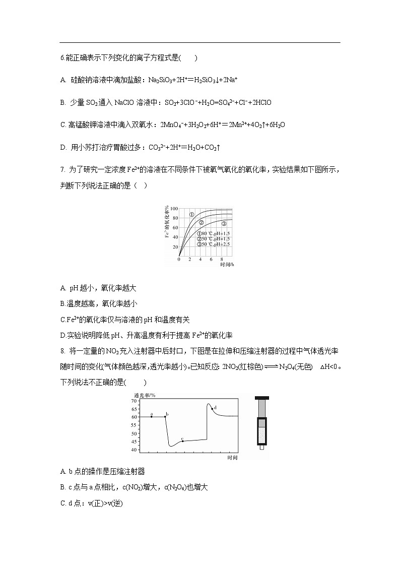
6.能正确表示下列变化的离子方程式是( )
A. 硅酸钠溶液中滴加盐酸:Na2SiO3+2H+=H2SiO3↓+2Na+
B. 少量SO2通入NaClO溶液中:SO2+3ClO−+H2O=SO42−+Cl−+2HClO
C. 高锰酸钾溶液中滴入双氧水:2MnO4−+3H2O2+6H+=2Mn2++4O2↑+6H2O
D. 用小苏打治疗胃酸过多:CO32−+2H+=H2O+CO2↑
7. 为了研究一定浓度Fe2+的溶液在不同条件下被氧气氧化的氧化率,实验结果如下图所示,判断下列说法正确的是( )
A. pH越小,氧化率越大
B.温度越高,氧化率越小
C.Fe2+的氧化率仅与溶液的pH和温度有关
D.实验说明降低pH、升高温度有利于提高Fe2+的氧化率
8. 将一定量的NO2充入注射器中后封口,下图是在拉伸和压缩注射器的过程中气体透光率随时间的变化(气体颜色越深,透光率越小)。已知反应:2NO2(红棕色)N2O4(无色) △H<0。下列说法不正确的是( )
A. b点的操作是压缩注射器
B. c点与a点相比,c(NO2)增大,c(N2O4)也增大
C. d点:v(正)>v(逆)
D. 若注射器绝热(不与外界进行热交换),则压缩达新平衡后平衡常数K值减小
9. 恒温恒容条件下反生反应,可逆反应:2NO2(g)N2O4(g)在体积固定的密闭容器中进行,达到平衡状态的标志的是( )
①体系的压强不再改变 ②气体的颜色不改变 ③气体的平均摩尔质量不再改变 ④混合气体的密度不再改变 ⑤各组分的体积分数不再改变 ⑥原子总数不再改变 ⑦混合气体分子总数不再改变 ⑧c(NO2):c(N2O4)=2:1,且比值不再改变 ⑨v(NO2)正=v(N2O4)逆
A.①②③⑤⑦⑧⑨ B. ②③⑤⑦⑨ C. ④⑤⑥⑦ D. 全部
10.恒温恒容条件下,在体积均为1的三个密闭容器中发生反应:2SO2(g)+O2(g)2SO3(g)(正反应放热),测得反应的相关数据如下:
容器1
容器2
容器3
反应温度T/K
700
700
800
反应物投入量
2mol SO2 1molO2
4mol SO3
2molSO2 1mol O2
平衡v正(SO2) /mol·L−1·S−1
v1
v2
v3
平衡c(SO3)/ mol·L−1
c1
c2
c3
平衡体系总压强p/Pa
p1
p2
p3
物质的平衡转化率a
a1(SO2)
a2(SO3)
a3(SO2)
平衡常数K
K1
K2
K3
下列说法正确的是( )
A. v1α3(SO2 )
B. K1>K3,p2>2p3
C. C. c2>2c3,α2(SO3 )+α3(SO2 )>1
D. v1
11.在常温时,下列说法正确的是( )
化学式
CH3COOH
H2CO3
H2C2O4
Ka
Ka=1.8×10−5
Ka1=4.1×10−7
Ka2=5.6×10−11
Ka1=5.9×10−2
Ka2=6.4×10−5
A. 在Na2C2O4溶液中通入少量的CO2可以发生如下反应:C2O42−+CO2+H2O═HC2O4−+HCO3−
B. 向0.1 mol·L−1的H2C2O4溶液中滴加NaOH溶液恰好至中性,此时溶液中各离子浓度大小关系是:c(Na+)>c(HC2O4−)>c(C2O42−)>c(OH−)=c(H+)
C. 向0.1 mol·L−1 CH3COOH溶液中滴加NaOH溶液至c(CH3COOH):c(CH3COO−)=5:9,此时溶液pH=5
D. 0.1 mol·L−1的醋酸钠溶液20mL与0.1 mol·L−1盐酸10mL混合后溶液显酸性,则有c(CH3COO−)>c(Cl−)>c(H+)>c(CH3COOH)
12. 根据下列实验操作和现象所得到的结论正确的是( )
选项
实验操作和现象
结论
A
Zn保护了Fe不被腐蚀
B
2NO2(g)N2O4(g)为吸热反应
C
木炭与浓硝酸发生了反应
D
常温下,向饱和Na2CO3溶液中加入少量BaSO4粉末,充分搅拌后过滤,再向洗净的滤渣中加稀盐酸,有气泡产生
Ksp(BaSO4)>Ksp(BaCO3)
13.高能LiFePO4电池,多应用于公共交通。电池中间是聚合物的隔膜,主要作用是在反应过程中只让Li+通过。结构如图所示。
原理如下:(1−x)LiFePO4+xFePO4+LixCnLiFePO4+nC。
下列说法不正确的是( )
A. 放电时,正极电极反应式:xFePO4+xLi++xe−═xLiFePO4
B. 放电时,电子由负极经导线、用电器、导线到正极
C. 充电时,阴极电极反应式:xLi++xe−+nC═LixCn
D. 充电时,当导线中传递1mol电子,理论上将有1mol Li+向左移动
14.探究Na2O2与水的反应实验如图:(已知:H2O2H++HO2−、HO2−H++O22−)
下列分析不正确的是( )
A. ①、⑤中产生的气体能使带火星的木条复燃
B. ①、④中均发生了氧化还原反应和复分解反应
C. ②、⑤中KMnO4与MnO2的作用不同
D. 通过③能比较酸性:HCl>H2O2
15.着色剂为使食品着色的物质,可增加对食品的嗜好及刺激食欲。红斑素、红曲素是常用于糖果、雪糕等食品的着色剂的主要成分,结构如图所示。下列说法正确的是( )
A. 红斑素和红曲素都存在2个手性碳原子
B. 一定条件下红斑素和红曲素都能发生加聚和自身的缩聚反应
C. 红斑素中含有醚键、羰基、酯键这三种含氧官能团
D. 1mol红曲素最多能与6mol H2发生加成反应
16.下列说法错误的是(不含立体异构)( )
A. 已知C3H7Cl有两种同分异构体,则分子式为C4H8O的醛的种类有2种
B. 分子式为并C5H10O2并能与饱和NaHCO3溶液反应放出气体的有机物有4种
C. 四氯苯(C6H2Cl4)有3种同分异构体
D. (CH3)2CHCH2CH2CH3进行一氯取代反应后,只能生成三种沸点不同的有机物
第Ⅱ卷 非选择题(共52分)
二、非选择题(本题共5小题,共52分。其中17~19小题为必做题,20、21小题为选做题,从中任选一题作答,如果多做则按20题计分。)
17.(11分)合成氨是人类科学技术发展史上的一项重大突破,研究表明液氨是一种良好的储氢物质。
(1)氨气分解反应的热化学方程式为:2NH3(g)N2(g)+3H2(g) △H
若:N≡N键、H-H键和N-H键的键能分别记作a、b和c(单位:kJ·mol−1 ),则上述反应的△H= kJ·mol−1 。
(2)研究表明金属催化剂可加速氨气的分解.下表为某温度下等质量的不同金属分别催化等浓度氨气分解生成氢气的初始速率(mmol·min−1).
催化剂
Ru
Rh
Ni
Pt
Pd
Fe
初始速率
7.9
4.0
3.0
2.2
1.8
0.5
①不同催化剂存在下,氨气分解反应的活化能最大的是 (填写催化剂的化学式)。
②恒温为T,在一定体积固定的密闭容器中加入2mol NH3,此时压强为p0,用Ru催化氨气分解,若平衡时氨气的转化率为50%,则该温度下反应2NH3(g)N2(g)+3H2(g)用平衡分压代替平衡浓度表示的化学平衡常数Kp= [已知:气体分压(p分)=气体总压(p总)×体积分数]
(3)关于合成氨工业的下列说法正确的是 ( )
A. 合成氨工业常采用的反应温度为500℃左右,可用列夏特勒原理解释
B. 使用初始反应速率更快的催化剂Ru,不能提高平衡时NH3的产量
C. 合成氨工业采用10 MPa∼30MPa,是因常压下N2和H2的转化率不高
D. 采用冷水降温的方法可将合成后混合气体中的氨液化
(4)电化学法也可合成氨。下图是用低温固体质子导体作为电解质,用Pt-C3N4作阴极催化剂电解H2(g)和N2(g)合成NH3(g)的原理示意图:
①Pt-C3N4电极反应产生NH3的电极反应式: 。
②实验研究表明,当外加电压超过一定值以后,发现阴极产物中氨气的体积分数随着电压的增大而减少,分析其可能原因:
。
18. (11分)下面是某科研小组利用废铁屑还原浸出软锰矿(主要成分为MnO2)制备硫酸锰及电解其溶液制锰的工艺流程图:
已知:①浸出液中主要含有Fe3+、Fe2+、Co2+、Ni2+等杂质金属离子;
②常温下,生成氢氧化物的pH见下表:
物质
Fe(OH)2
Fe(OH)3
Ni(OH)2
Co(OH)2
Mn(OH)2
开始沉淀的pH
7.5
2.7
7.7
7.6
8.3
完全沉淀pH
9.7
3.7
8.4
8.2
9.8
请回答下列问题:
(1) “酸浸”前将原料粉碎的目的是 。
(2)流程图中“①加入MnO2”的作用 ,其中的MnO2可以用试剂 (填化学式)代替。
(3)流程图中“②调节pH”可以除去某种金属离子,应将溶液pH调节控制的范围是 ~7.6。上述流程中,能循环使用一种物质是 (填化学式)。
(4)向滤液1中加人MnS的作用是除去Co2+、Ni2+等离子,其中发生的反应为MnS(s)+Ni2+(aq)=NiS(s)+Mn2+(aq)等。当该反应完全后,滤液2中的Mn2+与Ni2+的物质的量浓度之比是 [已知Ksp(MnS)=2.8×10−10,Ksp(NiS)=2.0×10−21]。
(5)在适当条件下,在MnSO4、H2SO4和H2O为体系的电解液中电解也可获得MnO2,其阳极电极反应式为 。
19.(15分)某小组欲探究反应2Fe2++I2Fe3++2I−,完成如下实验:
资料:AgI是黄色固体,不溶于稀硝酸。新制的AgI见光会少量分解。
(1)Ⅰ、Ⅱ均未检出Fe3+,检验Ⅱ中有无Fe3+的实验操作及现象是:取少量Ⅱ中溶液, 。
(2)Ⅲ中的黄色浑浊是 (填化学式)。
(3)经检验,Ⅱ→Ⅲ的过程中产生了Fe3+。
①对Fe3+产生的原因做出如下假设:
假设a:空气中存在O2,由于 (用离子方程式表示),可产生Fe3+;
假设b:酸性溶液中NO3− 具有氧化性,可产生Fe3+;
假设c: ;
假设d:该条件下,I2溶液可将Fe2+氧化为Fe3+。
②通过实验进一步证实a、b、c不是产生Fe3+的主要原因,假设d成立。Ⅱ→Ⅲ的过程中I2溶液氧化Fe2+的原因是 。
(4)经检验,Ⅳ中灰黑色浑浊中含有AgI和Ag。
①验证灰黑色浑浊含有Ag的实验操作及现象是:取洗净后的灰黑色固体,
。
②为探究Ⅲ→Ⅳ出现灰黑色浑浊的原因,完成了实验1和实验2。
实验1:向1ml 0.1 mol·L−1 FeSO4溶液中加入1 ml 0.1 mol·L−1 AgNO3溶液,开始时,溶液无明显变化。几分钟后,出现大量灰黑色浑浊。反应过程中温度几乎无变化。测定溶液中Ag+浓度随反应时间的变化如图。
实验2:实验开始时,先向试管中加入几滴Fe2(SO4)3溶液,重复实验1,实验结果与实验1相同。
ⅰ实验1中发生反应的离子方程式是 。
ⅱⅣ中迅速出现灰黑色浑浊的可能的原因是
。
20.[选修3:物质结构与性质](15分)
请回答以下问题:
(1)第四周期的某主族元素,其第一至五电离能数据如图1所示,则该元素对应原子的M层电子排布式为 。
(2)如下图2所示,每条折线表示周期表ⅣA−ⅦA中的某一族元素氢化物的沸点变化。每个小黑点代表一种简单氢化物,其中a点代表的是 。简述你的判断依据
。
(3)CO2在高温高压下所形成的晶体其晶胞如图3所示。该晶体的类型属于 (选填“分子”“原子”“离子”或“金属”)晶体,该晶体中碳原子轨道的杂化类型为 。
(4)在离子晶体中正、负离子间力求尽可能多的接触,以降低体系的能量,使晶体稳定存在。已知Na+半径是Cl−的a倍,Cs+半径是Cl−的b倍,请回顾课本上NaCl和CsCl的晶胞,其晶胞边长比为 。
(5)Fe的一种晶体如下图甲、乙所示,若按甲虚线方向切乙得到的A−D图中正确的是 。铁原子的配位数是 ,假设铁原子的半径是rcm,该晶体的密度是pg/cm3,则铁的相对原子质量为 (设阿伏加德罗常数的值为NA,表达式中的根号请写在分子上)。
21.[选修5:有机化学基础](15分)
G是一种神经保护剂的中间体,某种合成路线如下:
根据上述转化关系,回答下列问题:
(1)芳香族化合物A的名称是 。
(2)F中含氧官能团的名称是 。
(3)B→C的反应类型为 。
(4)F→G的反应方程式为 。
(5)G的同分异构体能同时满足下列条件的共有 种(不含立体异构);
①芳香族化合物, ②能发生银镜反应,且只有一种官能团,③核磁共振氢谱显示为4组峰,且峰面积比为1﹕2﹕2﹕3。请写出其中任意一种结构简式: 。
(6)参照上述合成路线,写出以和BrCH2COOC2H5为原料(无机试剂任选),制备 的合成路线
。
【参考答案】
一、选择题
题号
1
2
3
4
5
6
7
8
答案
C
D
B
D
C
B
D
C
题号
9
10
11
12
13
14
15
16
答案
A
A
C
A
D
D
C
D
湖南省雅礼中学2020届雅礼高三月考
本卷可能用到的相对原子质量:H-1 O-16 Na-23 S-32 Fe-56
第Ⅰ卷 选择题(共48分)
一、选择题(本题共16小题,每小题只有一个正确答案,每题3分,共48分)
1.我国明崇祯年间《徐光启手迹》记载了《造强水法》:“绿矾(FeSO4⋅7H2O)五斤,硝五斤,将矾炒去,约折五分之一,将二味同研细,次用铁作锅,∙∙∙∙∙∙锅下起火,取气冷定,开坛则药化为水∙∙∙∙∙∙。用水入五金皆成水,惟黄金不化水中,加盐则化。∙∙∙∙∙∙强水用过无力∙∙∙∙∙∙”。下列解释错误的是 ( )
A. “将矾炒去,约折五分之一”后生成FeSO4⋅4H2O
B.该方法所造 “强水”为硝酸
C. “惟黄金不化水中,加盐则化”的原因是加入NaCl溶液后氧化性增强
D. “强水用过无力”,的原因是 “强水”用过以后,生成了硝酸盐溶液,其氧化性减弱
2.化学与生活密切相关。下列说法错误的是( )
A. 看到有该标志的丢弃物应远离并报警
B. 浓硫酸不可以作食品的干燥剂,CaCl2、生石灰均可以作食品干燥剂
C. 苏轼的《格物粗谈》有这样的记载:“红柿摘下未熟,每篮用木瓜三枚放入,得气即发,并无涩味。”文中的“气”是指乙烯
D. 寻找合适的催化剂,使水分解产生氢气的同时放出热量是科学家研究的方向
3. 已知A、B、C、D为由短周期元素组成的四种物质,它们有如下所示转化关系,且D为强电解质(其他相关物质可能省略)。
下列说法不正确的是( )
A. 若A为非金属单质,则它与Mg反应的产物中阴、阳离子个数比可能为2:3
B. 若A为非金属单质,则其组成元素在周期表中的位置可能处于第二周期第IVA族
C. 若A是共价化合物,则A和D有可能发生氧化还原反应
D. 若A是金属或非金属单质,则常温下0.1 mol/L的D溶液中由水电离出的c(H+)可能为10−13mol/L
4.如图是稀酸对Fe、Cr合金随Cr含量变化的腐蚀性实验结果,下列有关说法正确的是( )
A. 稀硝酸对Fe、Cr合金的腐蚀性比稀硫酸和稀盐酸的弱
B. 稀硝酸和铁反应的化学方程式是:Fe+6HNO3(稀)=Fe(NO3)3+3NO2↑+3H2O
C. Cr含量大于13%时,因为三种酸中硫酸的氢离子浓度最大,所以对Fe、Cr合金的腐蚀性最强
D. 随着Cr含量增加,稀硝酸对Fe、Cr合金的腐蚀性减弱
5.用下列方法配制相应的溶液,所配制的溶液浓度偏高的是 ( )
①将1g 98%的浓硫酸加4g水配制成19.6%的硫酸
②配制一定物质的量浓度的硫酸溶液时,定容后,塞好塞子倒转摇匀后,发现液面低于刻度线;
③10%的硫酸和90%的硫酸等体积混合配制50%的硫酸溶液;
④向80mL水中加入18.4mol/L硫酸20mL,配制3.68mol/L的硫酸溶液;
⑤质量分数为5x%和x%的两种氨水等体积混合配制成3x%的氨水。
A. ①③⑤ B.②③ C. ③④ D. ④⑤
6.能正确表示下列变化的离子方程式是( )
A. 硅酸钠溶液中滴加盐酸:Na2SiO3+2H+=H2SiO3↓+2Na+
B. 少量SO2通入NaClO溶液中:SO2+3ClO−+H2O=SO42−+Cl−+2HClO
C. 高锰酸钾溶液中滴入双氧水:2MnO4−+3H2O2+6H+=2Mn2++4O2↑+6H2O
D. 用小苏打治疗胃酸过多:CO32−+2H+=H2O+CO2↑
7. 为了研究一定浓度Fe2+的溶液在不同条件下被氧气氧化的氧化率,实验结果如下图所示,判断下列说法正确的是( )
A. pH越小,氧化率越大
B.温度越高,氧化率越小
C.Fe2+的氧化率仅与溶液的pH和温度有关
D.实验说明降低pH、升高温度有利于提高Fe2+的氧化率
8. 将一定量的NO2充入注射器中后封口,下图是在拉伸和压缩注射器的过程中气体透光率随时间的变化(气体颜色越深,透光率越小)。已知反应:2NO2(红棕色)N2O4(无色) △H<0。下列说法不正确的是( )
A. b点的操作是压缩注射器
B. c点与a点相比,c(NO2)增大,c(N2O4)也增大
C. d点:v(正)>v(逆)
D. 若注射器绝热(不与外界进行热交换),则压缩达新平衡后平衡常数K值减小
9. 恒温恒容条件下反生反应,可逆反应:2NO2(g)N2O4(g)在体积固定的密闭容器中进行,达到平衡状态的标志的是( )
①体系的压强不再改变 ②气体的颜色不改变 ③气体的平均摩尔质量不再改变 ④混合气体的密度不再改变 ⑤各组分的体积分数不再改变 ⑥原子总数不再改变 ⑦混合气体分子总数不再改变 ⑧c(NO2):c(N2O4)=2:1,且比值不再改变 ⑨v(NO2)正=v(N2O4)逆
A.①②③⑤⑦⑧⑨ B. ②③⑤⑦⑨ C. ④⑤⑥⑦ D. 全部
10.恒温恒容条件下,在体积均为1的三个密闭容器中发生反应:2SO2(g)+O2(g)2SO3(g)(正反应放热),测得反应的相关数据如下:
容器1
容器2
容器3
反应温度T/K
700
700
800
反应物投入量
2mol SO2 1molO2
4mol SO3
2molSO2 1mol O2
平衡v正(SO2) /mol·L−1·S−1
v1
v2
v3
平衡c(SO3)/ mol·L−1
c1
c2
c3
平衡体系总压强p/Pa
p1
p2
p3
物质的平衡转化率a
a1(SO2)
a2(SO3)
a3(SO2)
平衡常数K
K1
K2
K3
下列说法正确的是( )
A. v1
B. K1>K3,p2>2p3
C. C. c2>2c3,α2(SO3 )+α3(SO2 )>1
D. v1
化学式
CH3COOH
H2CO3
H2C2O4
Ka
Ka=1.8×10−5
Ka1=4.1×10−7
Ka2=5.6×10−11
Ka1=5.9×10−2
Ka2=6.4×10−5
A. 在Na2C2O4溶液中通入少量的CO2可以发生如下反应:C2O42−+CO2+H2O═HC2O4−+HCO3−
B. 向0.1 mol·L−1的H2C2O4溶液中滴加NaOH溶液恰好至中性,此时溶液中各离子浓度大小关系是:c(Na+)>c(HC2O4−)>c(C2O42−)>c(OH−)=c(H+)
C. 向0.1 mol·L−1 CH3COOH溶液中滴加NaOH溶液至c(CH3COOH):c(CH3COO−)=5:9,此时溶液pH=5
D. 0.1 mol·L−1的醋酸钠溶液20mL与0.1 mol·L−1盐酸10mL混合后溶液显酸性,则有c(CH3COO−)>c(Cl−)>c(H+)>c(CH3COOH)
12. 根据下列实验操作和现象所得到的结论正确的是( )
选项
实验操作和现象
结论
A
Zn保护了Fe不被腐蚀
B
2NO2(g)N2O4(g)为吸热反应
C
木炭与浓硝酸发生了反应
D
常温下,向饱和Na2CO3溶液中加入少量BaSO4粉末,充分搅拌后过滤,再向洗净的滤渣中加稀盐酸,有气泡产生
Ksp(BaSO4)>Ksp(BaCO3)
13.高能LiFePO4电池,多应用于公共交通。电池中间是聚合物的隔膜,主要作用是在反应过程中只让Li+通过。结构如图所示。
原理如下:(1−x)LiFePO4+xFePO4+LixCnLiFePO4+nC。
下列说法不正确的是( )
A. 放电时,正极电极反应式:xFePO4+xLi++xe−═xLiFePO4
B. 放电时,电子由负极经导线、用电器、导线到正极
C. 充电时,阴极电极反应式:xLi++xe−+nC═LixCn
D. 充电时,当导线中传递1mol电子,理论上将有1mol Li+向左移动
14.探究Na2O2与水的反应实验如图:(已知:H2O2H++HO2−、HO2−H++O22−)
下列分析不正确的是( )
A. ①、⑤中产生的气体能使带火星的木条复燃
B. ①、④中均发生了氧化还原反应和复分解反应
C. ②、⑤中KMnO4与MnO2的作用不同
D. 通过③能比较酸性:HCl>H2O2
15.着色剂为使食品着色的物质,可增加对食品的嗜好及刺激食欲。红斑素、红曲素是常用于糖果、雪糕等食品的着色剂的主要成分,结构如图所示。下列说法正确的是( )
A. 红斑素和红曲素都存在2个手性碳原子
B. 一定条件下红斑素和红曲素都能发生加聚和自身的缩聚反应
C. 红斑素中含有醚键、羰基、酯键这三种含氧官能团
D. 1mol红曲素最多能与6mol H2发生加成反应
16.下列说法错误的是(不含立体异构)( )
A. 已知C3H7Cl有两种同分异构体,则分子式为C4H8O的醛的种类有2种
B. 分子式为并C5H10O2并能与饱和NaHCO3溶液反应放出气体的有机物有4种
C. 四氯苯(C6H2Cl4)有3种同分异构体
D. (CH3)2CHCH2CH2CH3进行一氯取代反应后,只能生成三种沸点不同的有机物
第Ⅱ卷 非选择题(共52分)
二、非选择题(本题共5小题,共52分。其中17~19小题为必做题,20、21小题为选做题,从中任选一题作答,如果多做则按20题计分。)
17.(11分)合成氨是人类科学技术发展史上的一项重大突破,研究表明液氨是一种良好的储氢物质。
(1)氨气分解反应的热化学方程式为:2NH3(g)N2(g)+3H2(g) △H
若:N≡N键、H-H键和N-H键的键能分别记作a、b和c(单位:kJ·mol−1 ),则上述反应的△H= kJ·mol−1 。
(2)研究表明金属催化剂可加速氨气的分解.下表为某温度下等质量的不同金属分别催化等浓度氨气分解生成氢气的初始速率(mmol·min−1).
催化剂
Ru
Rh
Ni
Pt
Pd
Fe
初始速率
7.9
4.0
3.0
2.2
1.8
0.5
①不同催化剂存在下,氨气分解反应的活化能最大的是 (填写催化剂的化学式)。
②恒温为T,在一定体积固定的密闭容器中加入2mol NH3,此时压强为p0,用Ru催化氨气分解,若平衡时氨气的转化率为50%,则该温度下反应2NH3(g)N2(g)+3H2(g)用平衡分压代替平衡浓度表示的化学平衡常数Kp= [已知:气体分压(p分)=气体总压(p总)×体积分数]
(3)关于合成氨工业的下列说法正确的是 ( )
A. 合成氨工业常采用的反应温度为500℃左右,可用列夏特勒原理解释
B. 使用初始反应速率更快的催化剂Ru,不能提高平衡时NH3的产量
C. 合成氨工业采用10 MPa∼30MPa,是因常压下N2和H2的转化率不高
D. 采用冷水降温的方法可将合成后混合气体中的氨液化
(4)电化学法也可合成氨。下图是用低温固体质子导体作为电解质,用Pt-C3N4作阴极催化剂电解H2(g)和N2(g)合成NH3(g)的原理示意图:
①Pt-C3N4电极反应产生NH3的电极反应式: 。
②实验研究表明,当外加电压超过一定值以后,发现阴极产物中氨气的体积分数随着电压的增大而减少,分析其可能原因:
。
18. (11分)下面是某科研小组利用废铁屑还原浸出软锰矿(主要成分为MnO2)制备硫酸锰及电解其溶液制锰的工艺流程图:
已知:①浸出液中主要含有Fe3+、Fe2+、Co2+、Ni2+等杂质金属离子;
②常温下,生成氢氧化物的pH见下表:
物质
Fe(OH)2
Fe(OH)3
Ni(OH)2
Co(OH)2
Mn(OH)2
开始沉淀的pH
7.5
2.7
7.7
7.6
8.3
完全沉淀pH
9.7
3.7
8.4
8.2
9.8
请回答下列问题:
(1) “酸浸”前将原料粉碎的目的是 。
(2)流程图中“①加入MnO2”的作用 ,其中的MnO2可以用试剂 (填化学式)代替。
(3)流程图中“②调节pH”可以除去某种金属离子,应将溶液pH调节控制的范围是 ~7.6。上述流程中,能循环使用一种物质是 (填化学式)。
(4)向滤液1中加人MnS的作用是除去Co2+、Ni2+等离子,其中发生的反应为MnS(s)+Ni2+(aq)=NiS(s)+Mn2+(aq)等。当该反应完全后,滤液2中的Mn2+与Ni2+的物质的量浓度之比是 [已知Ksp(MnS)=2.8×10−10,Ksp(NiS)=2.0×10−21]。
(5)在适当条件下,在MnSO4、H2SO4和H2O为体系的电解液中电解也可获得MnO2,其阳极电极反应式为 。
19.(15分)某小组欲探究反应2Fe2++I2Fe3++2I−,完成如下实验:
资料:AgI是黄色固体,不溶于稀硝酸。新制的AgI见光会少量分解。
(1)Ⅰ、Ⅱ均未检出Fe3+,检验Ⅱ中有无Fe3+的实验操作及现象是:取少量Ⅱ中溶液, 。
(2)Ⅲ中的黄色浑浊是 (填化学式)。
(3)经检验,Ⅱ→Ⅲ的过程中产生了Fe3+。
①对Fe3+产生的原因做出如下假设:
假设a:空气中存在O2,由于 (用离子方程式表示),可产生Fe3+;
假设b:酸性溶液中NO3− 具有氧化性,可产生Fe3+;
假设c: ;
假设d:该条件下,I2溶液可将Fe2+氧化为Fe3+。
②通过实验进一步证实a、b、c不是产生Fe3+的主要原因,假设d成立。Ⅱ→Ⅲ的过程中I2溶液氧化Fe2+的原因是 。
(4)经检验,Ⅳ中灰黑色浑浊中含有AgI和Ag。
①验证灰黑色浑浊含有Ag的实验操作及现象是:取洗净后的灰黑色固体,
。
②为探究Ⅲ→Ⅳ出现灰黑色浑浊的原因,完成了实验1和实验2。
实验1:向1ml 0.1 mol·L−1 FeSO4溶液中加入1 ml 0.1 mol·L−1 AgNO3溶液,开始时,溶液无明显变化。几分钟后,出现大量灰黑色浑浊。反应过程中温度几乎无变化。测定溶液中Ag+浓度随反应时间的变化如图。
实验2:实验开始时,先向试管中加入几滴Fe2(SO4)3溶液,重复实验1,实验结果与实验1相同。
ⅰ实验1中发生反应的离子方程式是 。
ⅱⅣ中迅速出现灰黑色浑浊的可能的原因是
。
20.[选修3:物质结构与性质](15分)
请回答以下问题:
(1)第四周期的某主族元素,其第一至五电离能数据如图1所示,则该元素对应原子的M层电子排布式为 。
(2)如下图2所示,每条折线表示周期表ⅣA−ⅦA中的某一族元素氢化物的沸点变化。每个小黑点代表一种简单氢化物,其中a点代表的是 。简述你的判断依据
。
(3)CO2在高温高压下所形成的晶体其晶胞如图3所示。该晶体的类型属于 (选填“分子”“原子”“离子”或“金属”)晶体,该晶体中碳原子轨道的杂化类型为 。
(4)在离子晶体中正、负离子间力求尽可能多的接触,以降低体系的能量,使晶体稳定存在。已知Na+半径是Cl−的a倍,Cs+半径是Cl−的b倍,请回顾课本上NaCl和CsCl的晶胞,其晶胞边长比为 。
(5)Fe的一种晶体如下图甲、乙所示,若按甲虚线方向切乙得到的A−D图中正确的是 。铁原子的配位数是 ,假设铁原子的半径是rcm,该晶体的密度是pg/cm3,则铁的相对原子质量为 (设阿伏加德罗常数的值为NA,表达式中的根号请写在分子上)。
21.[选修5:有机化学基础](15分)
G是一种神经保护剂的中间体,某种合成路线如下:
根据上述转化关系,回答下列问题:
(1)芳香族化合物A的名称是 。
(2)F中含氧官能团的名称是 。
(3)B→C的反应类型为 。
(4)F→G的反应方程式为 。
(5)G的同分异构体能同时满足下列条件的共有 种(不含立体异构);
①芳香族化合物, ②能发生银镜反应,且只有一种官能团,③核磁共振氢谱显示为4组峰,且峰面积比为1﹕2﹕2﹕3。请写出其中任意一种结构简式: 。
(6)参照上述合成路线,写出以和BrCH2COOC2H5为原料(无机试剂任选),制备 的合成路线
。
【参考答案】
一、选择题
题号
1
2
3
4
5
6
7
8
答案
C
D
B
D
C
B
D
C
题号
9
10
11
12
13
14
15
16
答案
A
A
C
A
D
D
C
D
相关资料
更多

