还剩15页未读,
继续阅读
成套系列资料,整套一键下载
- 2020高考英语新增分方案大一轮复习外研新课改省份专用讲义:选修8Module1DeepSouth 学案 0 次下载
- 2020高考英语新增分方案大一轮复习外研新课改省份专用讲义:选修7Module5EthnicCulture 学案 0 次下载
- 2020高考英语新增分方案大一轮复习外研新课改省份专用讲义:语法语法奠基课一 学会划分句子成分是学好语法的必备技能 学案 0 次下载
- 2020高考英语新增分方案大一轮复习外研新课改省份专用讲义:选修8Module6TheTangPoems 学案 0 次下载
- 2020高考英语新增分方案大一轮复习外研新课改省份专用讲义:选修8Module4WhichEnglish 学案 0 次下载
2020高考英语新增分方案大一轮复习外研新课改省份专用讲义:选修8Module3ForeignFood
展开
Module 3 Foreign Food
一、课前基础自查
(一)分类记单词——省时高效
Ⅰ.阅读单词(知其意)
1.artificial adj. 人造的;人工的
2.bakery n. 面包店
3.barbecue n. 烧烤野餐
4.chew v. 咀嚼
5.cookie n. 小甜饼;甜饼干
6.dessert n. 甜食
7.fragrant adj. 香的,芳香的
8.ripe adj. (水果或庄稼)成熟的
9.grill v. 烧烤;烤制
10.microwave n. 微波
11.mushroom n. 蘑菇
12.mutton n. 羊肉
13.recipe n. 烹饪法;食谱
14.roast adj. 烤好的;烤制的
15.tongue n. 舌头
16.stove n. 炉子
Ⅱ.重点单词(写其形)
1.altogether adv. 总的说来;总而言之
2.dish n. 一道菜
3.guest n. 客人
4.fry v. 煎;炸;炒
5.pattern n. 图案
6.owe v. 应给予
7.trend n. 趋势,趋向
8.casually adv. 随意地
9.menu n. 菜单
10.ample adj. 充足的;充裕的
Ⅲ.拓展单词(通其变)
1.manner n.方式/法;态度;举止→manners n.礼仪/貌
2.poison n.毒药/素v.毒害→poisonous adj.有毒的
3.greedily adv.贪婪地→greedy adj.渴望的;贪婪的→greed n.贪欲;贪婪
4.transform v.转化;转变→transformation n.转化
5.requirement n.要求→require v.要求;需要
6.entertain v.招/款待;请客→entertainment n.娱乐;款待
7.remark v.谈到,说起n.意见;评论→remarkable adj.不寻常的;值得注意的
8.taste n.味道;品味;爱好v.尝;体会→tasty adj.美味可口的→tasteless adj.无滋味的
9.consume v.(正式)吃;喝;消耗;消费→consumer n.消费者;用户→consumption n.消费;消耗量
10.gradual adj.逐渐/步的→gradually adv.逐渐/步地
11.abundant adj.丰富的;充裕的→abundance n.丰富;充裕
12.customer n.顾客→customs n.海关;关税→custom n.风俗
13.consequence n.后果→consequent adj.作为后果的
[语境活用]
1.This is strictly required,_so if you don't match this requirement,_please do not send your resume.(require)
2.Though the soup is tasty,_I've lost my sense of taste and it tastes just like tasteless water.(taste)
3.She often greets me in a friendly manner,_so I think she is a person with good manners.(manner)
4.It is reported that some children were poisoned by the poisonous food.(poison)
5.Russia is a country which is very abundant in natural resources.Especially its abundance of oil and natural gas bring in large income every year.(abundant)
6.If a customer wants to bring the goods he buys abroad back to inland, he has to pay some customs when he passes through the customs.(custom)
7.As is known to all, education is a gradual process, and people are gradually aware of its importance.(gradual)
(二)练中记短语——记牢用活
写准记牢
语境活用(选用左栏短语填空)
1.no_wonder 难怪
2.end_up 结束
3.set_fire_to 放火烧……
4.make_out 看出,理解
5.such_as 例如,像
6.have_...in_common 与……有共同点
7.go_against 违反,违背
8.in_short 总之;简言之
9.be_obsessed_with 对……痴迷;沉迷于
1.She didn't recognize the man who hit her because she could only make_out a dark shape moving towards her.
2.Now that there are only a few minutes left, we'd better talk about the plan in_short.
3.Always surrounded by honors, praises and gifts, young kids nowadays are easy to suffer psychological problems when things go_against them.
4.The Internet keeps us informed of the latest news and also provides entertainment in the house.It is no_wonder that it's so popular worldwide.
5.The couple never have words because they have much in_common with each other.
(三)仿写明句式——以用为本
教材原句
句式解读
句式仿写
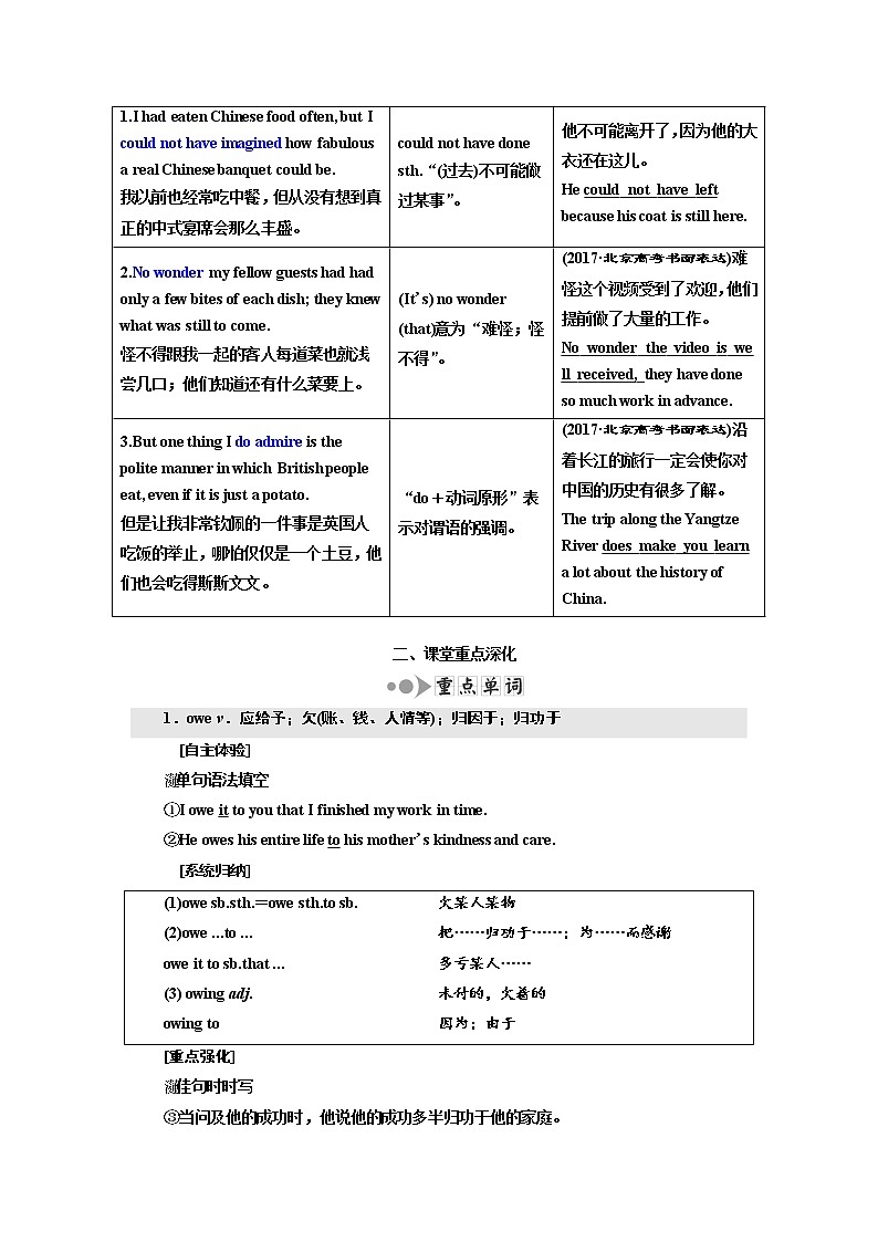
1.I had eaten Chinese food often, but I could not have imagined how fabulous a real Chinese banquet could be.
我以前也经常吃中餐,但从没有想到真正的中式宴席会那么丰盛。
could not have done sth.“(过去)不可能做过某事”。
他不可能离开了,因为他的大衣还在这儿。
He could_not_have_left because his coat is still here.
2.No wonder my fellow guests had had only a few bites of each dish; they knew what was still to come.
怪不得跟我一起的客人每道菜也就浅尝几口;他们知道还有什么菜要上。
(It's) no wonder (that)意为“难怪;怪不得”。
(2017·北京高考书面表达)难怪这个视频受到了欢迎,他们提前做了大量的工作。
No_wonder_the_video_is_well_received,_they have done so much work in advance.
3.But one thing I do admire is the polite manner in which British people eat, even if it is just a potato.
但是让我非常钦佩的一件事是英国人吃饭的举止,哪怕仅仅是一个土豆,他们也会吃得斯斯文文。
“do+动词原形”表示对谓语的强调。
(2017·北京高考书面表达)沿着长江的旅行一定会使你对中国的历史有很多了解。
The trip along the Yangtze River does_make_you_learn a lot about the history of China.
二、课堂重点深化
1.owe v.应给予;欠(账、钱、人情等);归因于;归功于
[自主体验]
单句语法填空
①I owe it to you that I finished my work in time.
②He owes his entire life to his mother's kindness and care.
[系统归纳]
(1)owe sb.sth.=owe sth.to sb. 欠某人某物
(2)owe ...to ... 把……归功于……;为……而感谢
owe it to sb.that ... 多亏某人……
(3) owing adj. 未付的,欠着的
owing to 因为;由于
[重点强化]
佳句时时写
③当问及他的成功时,他说他的成功多半归功于他的家庭。
When asked of his success, he said he owed_much_of_his_success_to his family.
2.remark v.谈到,说起;注意到;评论 n.意见;评论
[自主体验]
单句语法填空
①As we all know, the West Lake is remarkable (remark) for her beautiful scenery.
同义替换
②It's bad manners to remark on/upon the appearance of others.
→It's bad manners to make_a_remark/remarks_on/about/upon the appearance of others.
[系统归纳]
(1)remark on/upon 谈论,评论,对……发表意见
remark that ... 谈起/说起……
(2)make a remark/remarks on/about/upon ... 对……发表评论,对……评头论足
(3)remarkable adj. 显著的,非凡的,值得注意的
be remarkable for 以……著称/引人瞩目
[重点强化]
佳句时时写
③随着人们生活水平的显著提高,妇女的地位也提高了很多。
With_the_remarkable_improvement_of_people's_living_standard,_women's status has improved a lot.
3.consequence n.后果;结果(可数);重要性(不可数)
[自主体验]
单句语法填空
①Consequently (consequent), some viewers began to turn away from cinemas, leading to a slower growth.
②As a consequence of global warming, the sea level is rising.
[系统归纳]
(1)as a consequence=in consequence 因此,结果
as a consequence of=in consequence of 因为……的缘故;由于
(2)answer for the consequences 对后果负责
take/accept the consequences of 承担……的后果
(3)consequent adj. 随之发生的,作为结果的
consequently adv. 因此,结果;所以
[重点强化]
佳句时时写
③因此,学生们能够积极地参与课堂活动。
As_a_consequence/In_consequence/Consequently,_students could take an active part in the class.
4.transform v.转化,转变;改造;变换
[自主体验]
单句语法填空
①She helps transform literature into braille to bring the power of story and knowledge to the hearts and minds of blind readers.
②The economic framework of the 21st century is going through new transformation (transform).
[系统归纳]
(1)transform ...into ... 把……变成……
transform sb./sth.from ... 把某人/物从……中转变
(2)transformation n. 变化,转变;改观
transformation from ...to ... 从……到……的转变
[重点强化]
佳句时时写
③新的科技和买卖方式正在改变着消费者的生活。
New technologies and ways of buying and selling are_transforming_the_lives of consumers.
1.make out看出,听出;辨认出;理解;填写;假装;声称
[自主体验]
写出下列句中make out的含义
①She made out a check and handed it to me.填写
②Without my glasses, I couldn't make out whether that figure on the blackboard was a three or an eight.辨认出
③The students present at the meeting could not make out what he was talking about; it was too difficult for them to understand.理解
[系统归纳]
make for 朝……行进;对……有好处;有利于
make up 组成;编造;化妆;占据
make up for 弥补,补偿
make up one's mind 下决心,决定
[重点强化]
用适当的介、副词填空
④In some languages, 100 words make up half of all words used in daily conversations.
⑤Hard work can often make up for a lack of ability.
佳句时时写
⑥我决定坚持我的梦想直到有一天它变成现实。
I make_up_my_mind_to_hold_on_to my dream till one day it comes true.
僻义牢牢记
⑦Let's make out that we are trapped on a desert island.假装
2.“助动词do/does/did+动词原形”表示强调
[教材原句] But one thing I do_admire is the polite manner in which British people eat, even if it is just a potato.
[自主体验]
①(2016·10月浙江高考) She did_reach the station just as the train came into sight.她的确就在刚一看火车时到达了车站。
②Some experts say with more practice, small talk does_get_easier.
一些专家说多练习,闲聊确实就会变得更加容易。
③Do_be_careful with that vase!
务必小心那个花瓶!
[归纳点拨]
用法
规则
(1)“did+动词原形”强调过去的动作
(2)“does+动词原形”强调现在的动作
(3)“do+动词原形”强调现在的动作
注意
事项
(1)对谓语动词表示强调时,一定要注意人称和时态,只能对肯定句的一般现在时和一般过去时进行强调。
(2)在祈使句中使用“Do+动词原形”形式,往往不表示命令,而是表示强烈的请求。
[佳句背诵]
①(增分要点句)If you have a job, do devote yourself to it and finally you will succeed.
②(精彩收尾句)(2018·北京高考书面表达)If you have any other questions, do let me know.
本单元语篇话题与新课程主题语境“人与自我”中的“饮食与健康”子话题相对应
一、话题语素积累多一点
子话题——饮食与健康
(一)浅易词汇温一温
①mental ②physical ③necessary ④taste
⑤energy ⑥recover ⑦lifestyle ⑧habit
⑨fat ⑩effect ⑪strong ⑫breathe
⑬contain ⑭tired ⑮diet ⑯figure
(二)生疏词汇记一记
①refresh v. (使)精神振作 ②nutrition n. 营养;滋养
③snack n. 小吃零食及其他 ④bacteria n. 细菌
⑤protein n. 蛋白质 ⑥vitamin n. 维生素
⑦fiber n. 纤维 ⑧intake n. 摄入量
⑨calorie n. 卡路里;热量 ⑩cuisine n. 饭菜;菜肴
⑪beancurd n. 豆腐 ⑫porridge n. 稀饭;粥
⑬mineral n 矿物质 ⑭cheese n. 奶酪
(三)常用词块忆一忆
①be rich in 富含
②be high/low in 含……高/低
③be helpful to 对……有帮助
④stay up 熬夜;不睡觉
⑤go to bed early and get up early 早睡早起
⑥be harmful to/do harm to 对……有害
⑦keep healthy both physically and mentally
保持身心健康
⑧build up one's body 增强某人的体质
⑨develop a healthy eating habit 养成健康的饮食习惯
⑩take an active part in 积极参加
⑪consist of 包括
⑫keep fit 保持健康
⑬balanced diet 均衡的饮食
(四)写作佳句背一背
①The majority of people take in too much fat and not enough fiber, which does great harm to their health.
②Eating in a healthy way and exercising regularly are the key to keeping healthy.
二、“分步写作”表达准一点
概要写作要点归纳精准化
阅读下面短文,根据其内容写一篇60词左右的内容概要。
I often hear parents say, “My child does not tell me anything.” Children go through certain periods, particularly during their adolescent years, when they find no proper reason to communicate with their parents except when they have their most basic needs or their material desires.
Adolescence, the period of children's life when they are most vulnerable (脆弱的) to outside influences, is a relatively scary time for parents. Children of this age become the target of many negative influences while at the same time they are experiencing hormones that are raging out of control.
But parents should not be fooled by their children's rejection and rudeness. In fact, children expect the constant support, guidance, and influence from their parents.
I come from a family where anger always lies just below the surface, waiting for an excuse to erupt. My parents often said that my sisters and I could tell them anything. Though they promised not to be angry at whatever we would say, they couldn't do it. Without the emotional support from my parents during my most vulnerable years, I often found myself losing my temper easily and even doing risky behavior.
There is no certain standard about parenting, but I knew exactly what I should not do after I became a parent. I knew the importance of establishing open communication and trust, which resulted in my proper reactions and my children's trust.
Our home is a quiet place, a shelter for my children's emotional wellbeing. My children can freely share with me what happened in their lives, whether good or bad, shocking or humorous. As their mother, I rarely raised my voice and my reactions to their telling about their improper behavior remained calm, no matter how I felt inside.
Parenting was far from easy. It took patience, persistence, and consistency. Everyone hopes for good relationships with their children, and everyone can have them. The theory is simple: trust is the lock — communication is the key.
[写作步骤]
第一步:归纳主旨大意
主旨大意:本文是议论文。作者通过讲述自己青少年时期的经历及自己做了母亲后与孩子的互动,论述了应该如何成为合格的父母。
短文结构分析:全文分为四个部分。
第一部分(第一段):父母抱怨处于青春期的孩子不和自己交流;
第二部分(第二、三段):父母不要被青春期孩子的表面做法所迷惑;
第三部分(第四、五、六段):我青少年时期的家庭成长环境以及我为人母之后的做法;
第四部分(第七段):如何成为好的父母。
第二步:提炼关键词
Part 1:
1.I often hear parents say, “My child does_not_tell_me_anything.”
2.Children go through certain periods, particularly during their adolescent years.
Part 2:
3.Adolescence, the period of children's life when they are most vulnerable to outside_influences,_is a relatively scary_time for parents.
4.Children of this age become the_target_of_many_negative_influences while at the same time they are experiencing hormones that are raging out of control.
Part 3:
5.I knew the importance of establishing open communication and trust, which resulted in my proper reactions and my children's trust.
6.My children can freely share with me what_happened in their lives.
Part 4:
7.Everyone hopes for good_relationships with their children, and everyone can have them.
8.The theory is simple: trust is the lock — communication is the key.
第三步:合并和改写
1.要点1和2
合并:Many parents feel puzzled at their children's behavior when they go through certain periods, particularly during their adolescent years.
改写:Many parents feel puzzled about what_to_do_with their adolescent children.
2.要点3和4
合并:Adolescence is a relatively scary time for parents because it is likely that children of this age are influenced by hormones and something negative.
改写:Adolescence is scary for parents because their children are_likely_to be influenced by hormones and something negative.
3.要点5和6
合并:It is important to establish open communication and trust, and children can freely share with us what happened in their lives.
改写:To solve the problem, parents should know their children's true_thoughts and needs clearly.
4.要点7和8
合并:The two important factors in building good relationships with their children for parents are trust and communication.
改写:Trust_and_communication are two important factors in building good relationships with their children for parents.
第四步:核查成文
核查连贯性,优先考虑使用最短连接词;核查标点和语法;核查词数。最终成文如下:
Many parents feel puzzled about what to do with their adolescent children. (要点1)Adolescence is scary for parents because their children are likely to be influenced by hormones and something negative. (要点2) In fact, to solve the problem, parents should know their children's true thoughts and needs clearly. (要点3) Trust and communication are two important factors in building good relationships with their children for parents. (要点4)
Ⅰ.单词拼写
1.I owe (归功于) my success to my parents and my teachers.
2.Good manners (礼貌) are very important in the communication of daily life.
3.The shop ordered a great deal of goods to meet the requirements (要求) of consumers.
4.If we toy with nature, we will have to deal with the consequences (后果).
5.There is a trend (趋势) that more and more people begin to study English as a second language.
6.The city is dotted with small lakes, natural and artificial (人工的).
7.The customers (顾客) are pleased with the service of the restaurant.
8.The burning plastic gave off poisonous (有毒的) gas, which is harmful to our health.
9.There is abundant (充足的) evidence that a person's character is reflected in their handwriting.
10.There are altogether (总共) 200 people in the village, including the old people and children.
Ⅱ.语境语法填空
1.The western food has a lot ❶in common that it is ❷abundant (abundance) in fat and high calories.No wonder it can make people fat.So parents should guide their children to balance their diets and don't allow them to eat fried chips or hamburgers ❸casually (casual).
2.❶Remarking (remark) Chinese food, we know that it is often considered as healthy food, but with people's lifestyle changing, there is a trend ❷that many people go ❸against their own habits of dieting and become unhealthy.I think they must owe their unhealth ❹to their bad diet habits.
Ⅲ.根据提示补全句子
1.他确实有一个可爱的女儿,但是我们没人认识她。(“do+动词原形”强调谓语)
He does_have_a_lovely_daughter,_but none of us knows her.
2.他不可能出国了。我刚才还看见他了。(could not have done)
He couldn't_have_gone_abroad.I saw him just now.
3.你昨天晚上睡觉太晚,难怪你今天早上上课迟到了。(no wonder)
You went to bed very late last night; no_wonder_you_were_late_for class this morning.
Ⅳ.短文填空
(Ⅰ)根据提示填空
Nowadays, fast food is becoming increasingly popular in China, especially among children and teenagers.
There are several reasons for its ❶popularity (popular).First, it is so ❷convenient (convenience) to get fast food that it can save a lot of time.You just go into a fast food restaurant, ❸order_your_food (点食物), and your food is ready in no time.Secondly, its popularity also results from the clean and comfortable environment of fast food restaurants and the excellent ❹service (serve) there.
However, fast food is ❺far_from (远非) satisfactory in nutrition, especially for the health and ❻growth (grow) of the children and young adults. Therefore, doctors suggest that people, especially children, should eat as little fast food as possible.I quite agree to their ❼suggestions (suggest).In my opinion, fast food is the best ❽choice (choose) when you are too busy to spare enough time. But you'd better turn to it once in a while.
(Ⅱ)片段选词填空
snack, style, spicy, dish, consume, banquet, is famous for, fried, celebration, characteristics
Jiangxi cuisine, also called Gan Cuisine, refers to the native cooking ❶styles of Jiangxi Province in southern China.Jiangxi cuisine has a long history and consists of local ❷dishes.In particular, special local products are widely popular.There are various kinds of Jiangxi local ❸snacks and pastries cooked by different methods, all of which have their own ❹characteristics. Like the cuisines of neighboring provinces, Jiangxi cuisine favors ❺spicy flavors.Another characteristic of Jiangxi cuisine is that cold or raw dishes are rarely seen there.The reason is that it uses tea oil as its primary cooking oil.If the raw tea oils ❻consumed,_it will cause severe stomach problems for most people.
Due to its geography, fish ❼banquet is also one of the characteristics of Jiangxi cuisine.It ❽is_famous_for its excellent freshwater fish banquets.The last characteristic of Jiangxi cuisine is the frequent use of fermented soybean — douchi (豆豉) in Chinese pronunciation and tofu.❾Fried tofu is a must for everyone during the ❿celebration of the Spring Festival.
一、复现单元考点——增强备考信心
Ⅰ.高考中的语法填空
1.(2018·全国卷Ⅰ)Generally speaking, your arrival shouldn't be later than the fixed (fix) time.
2.(2018·全国卷Ⅰ)Good Morning Britain's Susanna Reid is used to grilling (grill) guests on the sofa every morning.
3.(2018·全国卷Ⅰ)Speaking of table manners (manner), keep your voice low and pleasant during the meal.
4.(2018·全国卷Ⅲ)Over 300 years its population grew gradually (gradual) from 800 people to 8 million.
5.(2018·江苏高考)Based on the ratings, I bought my beloved backpack, saw interesting films and tasted (taste) delicious foods.
6.(2018·天津高考)In another restaurant, all of the dishes and desserts (dessert) it serves are 3Dprinted, rather than farm to table.
7.(2017·全国卷Ⅰ)Moran says one of the problems with jazz today is that the entertainment (entertain) aspect of the music has been lost.
8.(2017·浙江高考)Other European countries laid down a similar requirement (require) for immigrants, and some terms are even tougher.
9.(2015·湖北高考)The building has a remarkable (remark) shape and looks like a combination of “blocks”.
10.(2012·陕西高考)The food was wonderful with reasonable prices, and we enjoyed several local dishes (dish).
Ⅱ.高考中的完形填空
(选用consequence, consumer, casually填空)
1.(2017·江苏高考完形填空)When he began practicing, he took it very __50__.But he quickly found that he loved playing this instrument, and was committed to practicing it so that within a couple of months he was playing reasonably well.casually
2.(2015·安徽高考完形填空)All around the world, we can see the __50__ of this throwaway lifestyle.Mountains of rubbish just keep getting bigger.consequences
3.(2012·湖北高考完形填空)I tend to accept any idea put forward by experts on TV.One day, a sociologist proposed that the __31__ society has been consuming modern humans little by little.consumer
二、复现话题词汇——提高阅读准度
新高考下的命题新视角:身体健康是人们最宝贵的财富,而合理饮食是健康的基础。均衡饮食,保持身心健康,才能让生命之花长久绽放!顺应时代潮流,“饮食与健康”类话题成为高考命题的热点话题之一,建议同学们多多关注健康饮食的相关材料。
[话题感悟]
学习目标 ——语篇复现词汇,活学活用记忆更深
( 加蓝词汇为本单元话题词汇,读文时请揣摩其用法)
[1]In the dead of winter, we don't typically think about spending time outdoors, but according to many physicians we should.The sun is our greatest source of a vitamin that is essential for good health — Vitamin D.
[2]This important vitamin strengthens bones and teeth and is linked to the prevention of heart disease, cancer and many other lifethreatening diseases.The recommended daily requirement is 400600 International Units (IU).In summer, people with dark brown eyes and darker skin turn sunlight from just 15 minutes outside without sunscreen into adequate amounts of Vitamin D.
[3]Even during winter, just a 10minute walk at midday can keep the body's Vitamin D at healthy levels.During brief winter walks, we receive the greatest benefits when we wear no sunscreen and expose as much skin to the sun as possible.
[4]Vitamin D can be also obtained from foods.Salmon is one of the best sources of the Vitamin.Egg yolks (蛋黄), cheese, mushrooms and some animal organs contain smaller quantities of it.
[5]To attract consumers, food companies add Vitamin D to some of their milk products. The practice of putting the Vitamin into milk began in the 1930s.At that time, many children were suffering from rickets, an illness that is caused by a deficiency (缺乏) of Vitamin D.It made the children's bones soft and weak.Adding Vitamin D to milk helped to solve the problem, and it has been available ever since.
[6]For people who still need more Vitamin D, there is another option: Take Vitamin D supplements (补充物).These products are widely sold in stores.However, anyone considering taking supplements should consult a physician first.
语篇解读:本文是一篇科普说明文。文章主要介绍了维生素D的一些情况。
1.During the winter months, people ________.
A.aren't able to meet their deadlines
B.often don't dress warmly enough
C.generally like to remain indoors
D.leave lots of work for others to do
解析:选C 细节理解题。根据第一段中的“In the dead of winter, we don't typically think about spending time outdoors, but according to many physicians we should.”可知,在冬天人们愿意待在室内。
2.According to the text, Vitamin D ________.
A.can be obtained by being exposed to the sun
B.can be used to cure lifethreatening diseases
C.can be mainly found in some milk products
D.can make the children's bones soft and weak
解析:选A 推理判断题。根据第一段第二句以及第三段第一句可知,维生素D可以通过晒太阳获得,故选A。
3.Why is salmon mentioned in this article?
A.It's seldom prepared in the correct way.
B.It's a useful addition to a person's diet.
C.It has a huge impact on the environment.
D.Its advantages have been exaggerated.
解析:选B 推理判断题。根据第四段可知,三文鱼是补充维生素D的食物,因此对我们的饮食是有用的补充物,故选B。
4.The main purpose of this article is ________.
A.to introduce a valuable nutrient
B.to advertise Vitamin D supplements
C.to note risks associated with a nutrient
D.to explain how a nutrient was discovered
解析:选A 写作意图题。根据全文可知,本文主要介绍一种营养成分——维生素D。
学习目标 ——题后把脉规律,练后得法理解更透
主旨大意技法(7)——根据段落大意,提炼概括文章大意
文章是由段落组成的。段落的主题就是段落的中心思想,具体段落的中心思想又是为文章整体中心思想服务的。理解整篇文章的中心思想的方法是建立在理解具体段落中心的基础上的。找出每小段的主题句,各段的主题句常在该段的首句或尾句,各段主题句的整体归纳便是文章的中心思想。有的文章无明显主题句,主题句隐含在段意之中,这就需要进一步加工概括。观察全文的结构安排,理解文章的“重心”和支撑性细节。如上文中主题句不明显,但是每段的中心很明显,文章介绍了如何得到足量的维生素D的三种方式:from the sun; from foods和Take Vitamin D supplements。把每段中心意义连接起来,便很容易得出整篇的文章的中心为“To introduce a valuable nutrient”,故第4题选A。
Ⅰ.完形填空
I was walking in a park on a cool autumn morning.The view was charming, and a pleasant breeze (微风) was kissing my face __1__.
Then I saw a mother and her little baby.The mother wore __2__ clothes that seemed to be found in a dustbin — How easy it is for fortunate people to __3__ away things they don't need, and they do this __4__ thinking of the unfortunate!She was holding her baby, protecting her from the morning __5__ and expecting some money from strangers so that she could __6__ food for both of them. It was then that I realized how __7__ I had been in my whole life for living a rich life.
Then a man __8__ some money and food to the mother, and as she took them, her face was __9__ as if she had been the happiest person in the world.And why not, she could now __10__ her baby at least for the day.
Actually happiness doesn't __11__ luck, your financial or your physical conditions, but only on yourself.It is just a __12__ in your hands.If you choose to be happy, __13__ can stop you from it.
How __14__ it is that one observation can change your life! Life has a lot to offer if you observe very closely. One who observes can __15__ real happiness.
语篇解读:本文是一篇夹叙夹议文。幸福是一种选择,与经济状况、身体状况等没有必然的联系。
1.A.strongly B.gradually
C.gently D.normally
解析:选C 根据前面的“a pleasant breeze (微风)”可知微风应是轻柔地(gently)吹过作者的脸颊。
2.A.expensive B.wonderful
C.perfect D.dirty
解析:选D 根据后面的“clothes that seemed to be found in a dustbin”可知这位母亲的衣服似乎是从垃圾桶里捡的,因此衣服是脏的(dirty)。
3.A.move B.push
C.throw D.send
解析:选C 根据后面的“things they don't need”可推断这里是说把不需要的东西扔掉。
4.A.for B.in
C.within D.without
解析:选D 根据上下文可推断出本句指幸运的人很轻易地把他们不需要的东西扔掉,丝毫没有(without)考虑到不幸的人。
5.A.cold B.light
C.sound D.fact
解析:选A 开头提到是一个凉爽的秋天的清晨,因此可推断出母亲抱紧孩子是为了不让其受凉(cold)。
6.A.save B.buy
C.pick D.share
解析:选B 根据上文语境可知,母亲想要钱是为了买吃的。
7.A.wealthy B.special
C.successful D.lucky
解析:选D 对比这位母亲的状况,作者感到自己很幸运(lucky)。
8.A.donated B.lent
C.promised D.sold
解析:选A 由上文可知,这位母亲在乞讨,所以这个男的应该是捐赠(donated)给那位母亲一些钱和食物。
9.A.sinking B.shining
C.shaking D.falling
解析:选B 根据下文可知,母亲受到帮助后因为高兴而脸上绽放光彩(shining)。
10.A.improve B.protect
C.deliver D.feed
解析:选D 母亲高兴的是因为至少这一天可以有东西喂(feed)孩子了。
11.A.go on B.come out
C.depend on D.turn out
解析:选C 根据上下文可知作者受到启发,认为幸福不是取决于(depend on)运气、经济状况或身体状况,而是取决于自己。
12.A.symbol B.strength
C.voice D.choice
解析:选D 根据下文中的“If you choose to be happy”可知作者想表明:幸福是一种选择(choice)。
13.A.nothing B.something
C.anything D.everything
解析:选A 如果你选择快乐,那就没有任何东西(nothing)能够阻止你感到快乐。
14.A.comforting B.amazing
C.disappointing D.satisfying
解析:选B 留意生活中的点点滴滴会改变人的生活,这是令人惊奇的(amazing)事情。
15.A.invent B.lose
C.discover D.ignore
解析:选C 认真观察生活的人会发现(discover)真正的幸福和快乐。
Ⅱ.语法填空
(2019·合肥高三调研)Chinese President Xi Jinping has praised a group of middle school students for their efforts in satellite design. He said he was pleased with their curiosity and bravery in __1__ (science) exploration. The president also wished the teachers and students in Bayi School __2__ happy new year.
Xi made the praise in a letter __3__ (write) to the students in Beijing's Bayi School on Saturday. A small satellite designed and developed by them __4__ (send) into space last Wednesday at Taiyuan Satellite Launch Center __5__ it was designed to operate in orbit for 180 days.
Three months ago, Xi returned to his high school, to visit a laboratory and talk to teachers and students __6__ were designing the small satellite. The president said he was __7__ (extreme) glad to know that the satellite designed by the students would be launched and called on them to become __8__ (build) of the country. Xi warmly encouraged the students __9__ (study) science and contribute to the development of China. He hoped that the students would keep hungry for knowledge and develop __10__ (they) national spirit.
语篇解读:本文是一篇新闻报道类说明文。文中报道了习总书记参观八一学校,赞扬了设计卫星的老师和学生们并向他们表达新年祝愿和对他们的希望。
1.scientific 考查形容词。习书记说他对学生们的在科学探索方面的好奇心和勇敢精神感到很满意。修饰名词exploration应用形容词,故填scientific。
2.a 考查冠词。习总书记还对八一学校的老师和学生表达了新年祝愿。 year是可数名词,故填a。
3.written 考查非谓语动词。习总书记在给北京八一学校的学生的信中提出了表扬。本句谓语动词是made,故write需用非谓语动词;又因letter和write之间是动宾关系,故用过去分词,故填written。
4.was sent 考查动词时态和语态。designed and developed by them是过去分词短语作后置定语,故send是谓语动词,与主语A small satellite之间是被动关系,时间是last Wednesday,故用一般过去时的被动语态,故填was sent。
5.and 考查连词。空前和空后是两句话,并且是并列关系,故填and。
6.who/that 考查定语从句。三个月前习书记还回到高中,参观了实验室,并和设计这款卫星的老师和学生进行了交谈。先行词是teachers and students,从句缺主语用关系代词,故填who/that。
7.extremely 考查副词。修饰形容词glad需用副词,故填extremely。
8.builders 考查名词。根据of the country可知该空需填名词,因宾语是them,故用复数,故填builders。
9.to study 考查非谓语动词。encourage sb.to do sth.意为“鼓励某人做某事”,故填to study。
10.their 考查代词。“民族精神”前用形容词性物主代词,故填their。
Module 3 Foreign Food
一、课前基础自查
(一)分类记单词——省时高效
Ⅰ.阅读单词(知其意)
1.artificial adj. 人造的;人工的
2.bakery n. 面包店
3.barbecue n. 烧烤野餐
4.chew v. 咀嚼
5.cookie n. 小甜饼;甜饼干
6.dessert n. 甜食
7.fragrant adj. 香的,芳香的
8.ripe adj. (水果或庄稼)成熟的
9.grill v. 烧烤;烤制
10.microwave n. 微波
11.mushroom n. 蘑菇
12.mutton n. 羊肉
13.recipe n. 烹饪法;食谱
14.roast adj. 烤好的;烤制的
15.tongue n. 舌头
16.stove n. 炉子
Ⅱ.重点单词(写其形)
1.altogether adv. 总的说来;总而言之
2.dish n. 一道菜
3.guest n. 客人
4.fry v. 煎;炸;炒
5.pattern n. 图案
6.owe v. 应给予
7.trend n. 趋势,趋向
8.casually adv. 随意地
9.menu n. 菜单
10.ample adj. 充足的;充裕的
Ⅲ.拓展单词(通其变)
1.manner n.方式/法;态度;举止→manners n.礼仪/貌
2.poison n.毒药/素v.毒害→poisonous adj.有毒的
3.greedily adv.贪婪地→greedy adj.渴望的;贪婪的→greed n.贪欲;贪婪
4.transform v.转化;转变→transformation n.转化
5.requirement n.要求→require v.要求;需要
6.entertain v.招/款待;请客→entertainment n.娱乐;款待
7.remark v.谈到,说起n.意见;评论→remarkable adj.不寻常的;值得注意的
8.taste n.味道;品味;爱好v.尝;体会→tasty adj.美味可口的→tasteless adj.无滋味的
9.consume v.(正式)吃;喝;消耗;消费→consumer n.消费者;用户→consumption n.消费;消耗量
10.gradual adj.逐渐/步的→gradually adv.逐渐/步地
11.abundant adj.丰富的;充裕的→abundance n.丰富;充裕
12.customer n.顾客→customs n.海关;关税→custom n.风俗
13.consequence n.后果→consequent adj.作为后果的
[语境活用]
1.This is strictly required,_so if you don't match this requirement,_please do not send your resume.(require)
2.Though the soup is tasty,_I've lost my sense of taste and it tastes just like tasteless water.(taste)
3.She often greets me in a friendly manner,_so I think she is a person with good manners.(manner)
4.It is reported that some children were poisoned by the poisonous food.(poison)
5.Russia is a country which is very abundant in natural resources.Especially its abundance of oil and natural gas bring in large income every year.(abundant)
6.If a customer wants to bring the goods he buys abroad back to inland, he has to pay some customs when he passes through the customs.(custom)
7.As is known to all, education is a gradual process, and people are gradually aware of its importance.(gradual)
(二)练中记短语——记牢用活
写准记牢
语境活用(选用左栏短语填空)
1.no_wonder 难怪
2.end_up 结束
3.set_fire_to 放火烧……
4.make_out 看出,理解
5.such_as 例如,像
6.have_...in_common 与……有共同点
7.go_against 违反,违背
8.in_short 总之;简言之
9.be_obsessed_with 对……痴迷;沉迷于
1.She didn't recognize the man who hit her because she could only make_out a dark shape moving towards her.
2.Now that there are only a few minutes left, we'd better talk about the plan in_short.
3.Always surrounded by honors, praises and gifts, young kids nowadays are easy to suffer psychological problems when things go_against them.
4.The Internet keeps us informed of the latest news and also provides entertainment in the house.It is no_wonder that it's so popular worldwide.
5.The couple never have words because they have much in_common with each other.
(三)仿写明句式——以用为本
教材原句
句式解读
句式仿写
1.I had eaten Chinese food often, but I could not have imagined how fabulous a real Chinese banquet could be.
我以前也经常吃中餐,但从没有想到真正的中式宴席会那么丰盛。
could not have done sth.“(过去)不可能做过某事”。
他不可能离开了,因为他的大衣还在这儿。
He could_not_have_left because his coat is still here.
2.No wonder my fellow guests had had only a few bites of each dish; they knew what was still to come.
怪不得跟我一起的客人每道菜也就浅尝几口;他们知道还有什么菜要上。
(It's) no wonder (that)意为“难怪;怪不得”。
(2017·北京高考书面表达)难怪这个视频受到了欢迎,他们提前做了大量的工作。
No_wonder_the_video_is_well_received,_they have done so much work in advance.
3.But one thing I do admire is the polite manner in which British people eat, even if it is just a potato.
但是让我非常钦佩的一件事是英国人吃饭的举止,哪怕仅仅是一个土豆,他们也会吃得斯斯文文。
“do+动词原形”表示对谓语的强调。
(2017·北京高考书面表达)沿着长江的旅行一定会使你对中国的历史有很多了解。
The trip along the Yangtze River does_make_you_learn a lot about the history of China.
二、课堂重点深化
1.owe v.应给予;欠(账、钱、人情等);归因于;归功于
[自主体验]
单句语法填空
①I owe it to you that I finished my work in time.
②He owes his entire life to his mother's kindness and care.
[系统归纳]
(1)owe sb.sth.=owe sth.to sb. 欠某人某物
(2)owe ...to ... 把……归功于……;为……而感谢
owe it to sb.that ... 多亏某人……
(3) owing adj. 未付的,欠着的
owing to 因为;由于
[重点强化]
佳句时时写
③当问及他的成功时,他说他的成功多半归功于他的家庭。
When asked of his success, he said he owed_much_of_his_success_to his family.
2.remark v.谈到,说起;注意到;评论 n.意见;评论
[自主体验]
单句语法填空
①As we all know, the West Lake is remarkable (remark) for her beautiful scenery.
同义替换
②It's bad manners to remark on/upon the appearance of others.
→It's bad manners to make_a_remark/remarks_on/about/upon the appearance of others.
[系统归纳]
(1)remark on/upon 谈论,评论,对……发表意见
remark that ... 谈起/说起……
(2)make a remark/remarks on/about/upon ... 对……发表评论,对……评头论足
(3)remarkable adj. 显著的,非凡的,值得注意的
be remarkable for 以……著称/引人瞩目
[重点强化]
佳句时时写
③随着人们生活水平的显著提高,妇女的地位也提高了很多。
With_the_remarkable_improvement_of_people's_living_standard,_women's status has improved a lot.
3.consequence n.后果;结果(可数);重要性(不可数)
[自主体验]
单句语法填空
①Consequently (consequent), some viewers began to turn away from cinemas, leading to a slower growth.
②As a consequence of global warming, the sea level is rising.
[系统归纳]
(1)as a consequence=in consequence 因此,结果
as a consequence of=in consequence of 因为……的缘故;由于
(2)answer for the consequences 对后果负责
take/accept the consequences of 承担……的后果
(3)consequent adj. 随之发生的,作为结果的
consequently adv. 因此,结果;所以
[重点强化]
佳句时时写
③因此,学生们能够积极地参与课堂活动。
As_a_consequence/In_consequence/Consequently,_students could take an active part in the class.
4.transform v.转化,转变;改造;变换
[自主体验]
单句语法填空
①She helps transform literature into braille to bring the power of story and knowledge to the hearts and minds of blind readers.
②The economic framework of the 21st century is going through new transformation (transform).
[系统归纳]
(1)transform ...into ... 把……变成……
transform sb./sth.from ... 把某人/物从……中转变
(2)transformation n. 变化,转变;改观
transformation from ...to ... 从……到……的转变
[重点强化]
佳句时时写
③新的科技和买卖方式正在改变着消费者的生活。
New technologies and ways of buying and selling are_transforming_the_lives of consumers.
1.make out看出,听出;辨认出;理解;填写;假装;声称
[自主体验]
写出下列句中make out的含义
①She made out a check and handed it to me.填写
②Without my glasses, I couldn't make out whether that figure on the blackboard was a three or an eight.辨认出
③The students present at the meeting could not make out what he was talking about; it was too difficult for them to understand.理解
[系统归纳]
make for 朝……行进;对……有好处;有利于
make up 组成;编造;化妆;占据
make up for 弥补,补偿
make up one's mind 下决心,决定
[重点强化]
用适当的介、副词填空
④In some languages, 100 words make up half of all words used in daily conversations.
⑤Hard work can often make up for a lack of ability.
佳句时时写
⑥我决定坚持我的梦想直到有一天它变成现实。
I make_up_my_mind_to_hold_on_to my dream till one day it comes true.
僻义牢牢记
⑦Let's make out that we are trapped on a desert island.假装
2.“助动词do/does/did+动词原形”表示强调
[教材原句] But one thing I do_admire is the polite manner in which British people eat, even if it is just a potato.
[自主体验]
①(2016·10月浙江高考) She did_reach the station just as the train came into sight.她的确就在刚一看火车时到达了车站。
②Some experts say with more practice, small talk does_get_easier.
一些专家说多练习,闲聊确实就会变得更加容易。
③Do_be_careful with that vase!
务必小心那个花瓶!
[归纳点拨]
用法
规则
(1)“did+动词原形”强调过去的动作
(2)“does+动词原形”强调现在的动作
(3)“do+动词原形”强调现在的动作
注意
事项
(1)对谓语动词表示强调时,一定要注意人称和时态,只能对肯定句的一般现在时和一般过去时进行强调。
(2)在祈使句中使用“Do+动词原形”形式,往往不表示命令,而是表示强烈的请求。
[佳句背诵]
①(增分要点句)If you have a job, do devote yourself to it and finally you will succeed.
②(精彩收尾句)(2018·北京高考书面表达)If you have any other questions, do let me know.
本单元语篇话题与新课程主题语境“人与自我”中的“饮食与健康”子话题相对应
一、话题语素积累多一点
子话题——饮食与健康
(一)浅易词汇温一温
①mental ②physical ③necessary ④taste
⑤energy ⑥recover ⑦lifestyle ⑧habit
⑨fat ⑩effect ⑪strong ⑫breathe
⑬contain ⑭tired ⑮diet ⑯figure
(二)生疏词汇记一记
①refresh v. (使)精神振作 ②nutrition n. 营养;滋养
③snack n. 小吃零食及其他 ④bacteria n. 细菌
⑤protein n. 蛋白质 ⑥vitamin n. 维生素
⑦fiber n. 纤维 ⑧intake n. 摄入量
⑨calorie n. 卡路里;热量 ⑩cuisine n. 饭菜;菜肴
⑪beancurd n. 豆腐 ⑫porridge n. 稀饭;粥
⑬mineral n 矿物质 ⑭cheese n. 奶酪
(三)常用词块忆一忆
①be rich in 富含
②be high/low in 含……高/低
③be helpful to 对……有帮助
④stay up 熬夜;不睡觉
⑤go to bed early and get up early 早睡早起
⑥be harmful to/do harm to 对……有害
⑦keep healthy both physically and mentally
保持身心健康
⑧build up one's body 增强某人的体质
⑨develop a healthy eating habit 养成健康的饮食习惯
⑩take an active part in 积极参加
⑪consist of 包括
⑫keep fit 保持健康
⑬balanced diet 均衡的饮食
(四)写作佳句背一背
①The majority of people take in too much fat and not enough fiber, which does great harm to their health.
②Eating in a healthy way and exercising regularly are the key to keeping healthy.
二、“分步写作”表达准一点
概要写作要点归纳精准化
阅读下面短文,根据其内容写一篇60词左右的内容概要。
I often hear parents say, “My child does not tell me anything.” Children go through certain periods, particularly during their adolescent years, when they find no proper reason to communicate with their parents except when they have their most basic needs or their material desires.
Adolescence, the period of children's life when they are most vulnerable (脆弱的) to outside influences, is a relatively scary time for parents. Children of this age become the target of many negative influences while at the same time they are experiencing hormones that are raging out of control.
But parents should not be fooled by their children's rejection and rudeness. In fact, children expect the constant support, guidance, and influence from their parents.
I come from a family where anger always lies just below the surface, waiting for an excuse to erupt. My parents often said that my sisters and I could tell them anything. Though they promised not to be angry at whatever we would say, they couldn't do it. Without the emotional support from my parents during my most vulnerable years, I often found myself losing my temper easily and even doing risky behavior.
There is no certain standard about parenting, but I knew exactly what I should not do after I became a parent. I knew the importance of establishing open communication and trust, which resulted in my proper reactions and my children's trust.
Our home is a quiet place, a shelter for my children's emotional wellbeing. My children can freely share with me what happened in their lives, whether good or bad, shocking or humorous. As their mother, I rarely raised my voice and my reactions to their telling about their improper behavior remained calm, no matter how I felt inside.
Parenting was far from easy. It took patience, persistence, and consistency. Everyone hopes for good relationships with their children, and everyone can have them. The theory is simple: trust is the lock — communication is the key.
[写作步骤]
第一步:归纳主旨大意
主旨大意:本文是议论文。作者通过讲述自己青少年时期的经历及自己做了母亲后与孩子的互动,论述了应该如何成为合格的父母。
短文结构分析:全文分为四个部分。
第一部分(第一段):父母抱怨处于青春期的孩子不和自己交流;
第二部分(第二、三段):父母不要被青春期孩子的表面做法所迷惑;
第三部分(第四、五、六段):我青少年时期的家庭成长环境以及我为人母之后的做法;
第四部分(第七段):如何成为好的父母。
第二步:提炼关键词
Part 1:
1.I often hear parents say, “My child does_not_tell_me_anything.”
2.Children go through certain periods, particularly during their adolescent years.
Part 2:
3.Adolescence, the period of children's life when they are most vulnerable to outside_influences,_is a relatively scary_time for parents.
4.Children of this age become the_target_of_many_negative_influences while at the same time they are experiencing hormones that are raging out of control.
Part 3:
5.I knew the importance of establishing open communication and trust, which resulted in my proper reactions and my children's trust.
6.My children can freely share with me what_happened in their lives.
Part 4:
7.Everyone hopes for good_relationships with their children, and everyone can have them.
8.The theory is simple: trust is the lock — communication is the key.
第三步:合并和改写
1.要点1和2
合并:Many parents feel puzzled at their children's behavior when they go through certain periods, particularly during their adolescent years.
改写:Many parents feel puzzled about what_to_do_with their adolescent children.
2.要点3和4
合并:Adolescence is a relatively scary time for parents because it is likely that children of this age are influenced by hormones and something negative.
改写:Adolescence is scary for parents because their children are_likely_to be influenced by hormones and something negative.
3.要点5和6
合并:It is important to establish open communication and trust, and children can freely share with us what happened in their lives.
改写:To solve the problem, parents should know their children's true_thoughts and needs clearly.
4.要点7和8
合并:The two important factors in building good relationships with their children for parents are trust and communication.
改写:Trust_and_communication are two important factors in building good relationships with their children for parents.
第四步:核查成文
核查连贯性,优先考虑使用最短连接词;核查标点和语法;核查词数。最终成文如下:
Many parents feel puzzled about what to do with their adolescent children. (要点1)Adolescence is scary for parents because their children are likely to be influenced by hormones and something negative. (要点2) In fact, to solve the problem, parents should know their children's true thoughts and needs clearly. (要点3) Trust and communication are two important factors in building good relationships with their children for parents. (要点4)
Ⅰ.单词拼写
1.I owe (归功于) my success to my parents and my teachers.
2.Good manners (礼貌) are very important in the communication of daily life.
3.The shop ordered a great deal of goods to meet the requirements (要求) of consumers.
4.If we toy with nature, we will have to deal with the consequences (后果).
5.There is a trend (趋势) that more and more people begin to study English as a second language.
6.The city is dotted with small lakes, natural and artificial (人工的).
7.The customers (顾客) are pleased with the service of the restaurant.
8.The burning plastic gave off poisonous (有毒的) gas, which is harmful to our health.
9.There is abundant (充足的) evidence that a person's character is reflected in their handwriting.
10.There are altogether (总共) 200 people in the village, including the old people and children.
Ⅱ.语境语法填空
1.The western food has a lot ❶in common that it is ❷abundant (abundance) in fat and high calories.No wonder it can make people fat.So parents should guide their children to balance their diets and don't allow them to eat fried chips or hamburgers ❸casually (casual).
2.❶Remarking (remark) Chinese food, we know that it is often considered as healthy food, but with people's lifestyle changing, there is a trend ❷that many people go ❸against their own habits of dieting and become unhealthy.I think they must owe their unhealth ❹to their bad diet habits.
Ⅲ.根据提示补全句子
1.他确实有一个可爱的女儿,但是我们没人认识她。(“do+动词原形”强调谓语)
He does_have_a_lovely_daughter,_but none of us knows her.
2.他不可能出国了。我刚才还看见他了。(could not have done)
He couldn't_have_gone_abroad.I saw him just now.
3.你昨天晚上睡觉太晚,难怪你今天早上上课迟到了。(no wonder)
You went to bed very late last night; no_wonder_you_were_late_for class this morning.
Ⅳ.短文填空
(Ⅰ)根据提示填空
Nowadays, fast food is becoming increasingly popular in China, especially among children and teenagers.
There are several reasons for its ❶popularity (popular).First, it is so ❷convenient (convenience) to get fast food that it can save a lot of time.You just go into a fast food restaurant, ❸order_your_food (点食物), and your food is ready in no time.Secondly, its popularity also results from the clean and comfortable environment of fast food restaurants and the excellent ❹service (serve) there.
However, fast food is ❺far_from (远非) satisfactory in nutrition, especially for the health and ❻growth (grow) of the children and young adults. Therefore, doctors suggest that people, especially children, should eat as little fast food as possible.I quite agree to their ❼suggestions (suggest).In my opinion, fast food is the best ❽choice (choose) when you are too busy to spare enough time. But you'd better turn to it once in a while.
(Ⅱ)片段选词填空
snack, style, spicy, dish, consume, banquet, is famous for, fried, celebration, characteristics
Jiangxi cuisine, also called Gan Cuisine, refers to the native cooking ❶styles of Jiangxi Province in southern China.Jiangxi cuisine has a long history and consists of local ❷dishes.In particular, special local products are widely popular.There are various kinds of Jiangxi local ❸snacks and pastries cooked by different methods, all of which have their own ❹characteristics. Like the cuisines of neighboring provinces, Jiangxi cuisine favors ❺spicy flavors.Another characteristic of Jiangxi cuisine is that cold or raw dishes are rarely seen there.The reason is that it uses tea oil as its primary cooking oil.If the raw tea oils ❻consumed,_it will cause severe stomach problems for most people.
Due to its geography, fish ❼banquet is also one of the characteristics of Jiangxi cuisine.It ❽is_famous_for its excellent freshwater fish banquets.The last characteristic of Jiangxi cuisine is the frequent use of fermented soybean — douchi (豆豉) in Chinese pronunciation and tofu.❾Fried tofu is a must for everyone during the ❿celebration of the Spring Festival.
一、复现单元考点——增强备考信心
Ⅰ.高考中的语法填空
1.(2018·全国卷Ⅰ)Generally speaking, your arrival shouldn't be later than the fixed (fix) time.
2.(2018·全国卷Ⅰ)Good Morning Britain's Susanna Reid is used to grilling (grill) guests on the sofa every morning.
3.(2018·全国卷Ⅰ)Speaking of table manners (manner), keep your voice low and pleasant during the meal.
4.(2018·全国卷Ⅲ)Over 300 years its population grew gradually (gradual) from 800 people to 8 million.
5.(2018·江苏高考)Based on the ratings, I bought my beloved backpack, saw interesting films and tasted (taste) delicious foods.
6.(2018·天津高考)In another restaurant, all of the dishes and desserts (dessert) it serves are 3Dprinted, rather than farm to table.
7.(2017·全国卷Ⅰ)Moran says one of the problems with jazz today is that the entertainment (entertain) aspect of the music has been lost.
8.(2017·浙江高考)Other European countries laid down a similar requirement (require) for immigrants, and some terms are even tougher.
9.(2015·湖北高考)The building has a remarkable (remark) shape and looks like a combination of “blocks”.
10.(2012·陕西高考)The food was wonderful with reasonable prices, and we enjoyed several local dishes (dish).
Ⅱ.高考中的完形填空
(选用consequence, consumer, casually填空)
1.(2017·江苏高考完形填空)When he began practicing, he took it very __50__.But he quickly found that he loved playing this instrument, and was committed to practicing it so that within a couple of months he was playing reasonably well.casually
2.(2015·安徽高考完形填空)All around the world, we can see the __50__ of this throwaway lifestyle.Mountains of rubbish just keep getting bigger.consequences
3.(2012·湖北高考完形填空)I tend to accept any idea put forward by experts on TV.One day, a sociologist proposed that the __31__ society has been consuming modern humans little by little.consumer
二、复现话题词汇——提高阅读准度
新高考下的命题新视角:身体健康是人们最宝贵的财富,而合理饮食是健康的基础。均衡饮食,保持身心健康,才能让生命之花长久绽放!顺应时代潮流,“饮食与健康”类话题成为高考命题的热点话题之一,建议同学们多多关注健康饮食的相关材料。
[话题感悟]
学习目标 ——语篇复现词汇,活学活用记忆更深
( 加蓝词汇为本单元话题词汇,读文时请揣摩其用法)
[1]In the dead of winter, we don't typically think about spending time outdoors, but according to many physicians we should.The sun is our greatest source of a vitamin that is essential for good health — Vitamin D.
[2]This important vitamin strengthens bones and teeth and is linked to the prevention of heart disease, cancer and many other lifethreatening diseases.The recommended daily requirement is 400600 International Units (IU).In summer, people with dark brown eyes and darker skin turn sunlight from just 15 minutes outside without sunscreen into adequate amounts of Vitamin D.
[3]Even during winter, just a 10minute walk at midday can keep the body's Vitamin D at healthy levels.During brief winter walks, we receive the greatest benefits when we wear no sunscreen and expose as much skin to the sun as possible.
[4]Vitamin D can be also obtained from foods.Salmon is one of the best sources of the Vitamin.Egg yolks (蛋黄), cheese, mushrooms and some animal organs contain smaller quantities of it.
[5]To attract consumers, food companies add Vitamin D to some of their milk products. The practice of putting the Vitamin into milk began in the 1930s.At that time, many children were suffering from rickets, an illness that is caused by a deficiency (缺乏) of Vitamin D.It made the children's bones soft and weak.Adding Vitamin D to milk helped to solve the problem, and it has been available ever since.
[6]For people who still need more Vitamin D, there is another option: Take Vitamin D supplements (补充物).These products are widely sold in stores.However, anyone considering taking supplements should consult a physician first.
语篇解读:本文是一篇科普说明文。文章主要介绍了维生素D的一些情况。
1.During the winter months, people ________.
A.aren't able to meet their deadlines
B.often don't dress warmly enough
C.generally like to remain indoors
D.leave lots of work for others to do
解析:选C 细节理解题。根据第一段中的“In the dead of winter, we don't typically think about spending time outdoors, but according to many physicians we should.”可知,在冬天人们愿意待在室内。
2.According to the text, Vitamin D ________.
A.can be obtained by being exposed to the sun
B.can be used to cure lifethreatening diseases
C.can be mainly found in some milk products
D.can make the children's bones soft and weak
解析:选A 推理判断题。根据第一段第二句以及第三段第一句可知,维生素D可以通过晒太阳获得,故选A。
3.Why is salmon mentioned in this article?
A.It's seldom prepared in the correct way.
B.It's a useful addition to a person's diet.
C.It has a huge impact on the environment.
D.Its advantages have been exaggerated.
解析:选B 推理判断题。根据第四段可知,三文鱼是补充维生素D的食物,因此对我们的饮食是有用的补充物,故选B。
4.The main purpose of this article is ________.
A.to introduce a valuable nutrient
B.to advertise Vitamin D supplements
C.to note risks associated with a nutrient
D.to explain how a nutrient was discovered
解析:选A 写作意图题。根据全文可知,本文主要介绍一种营养成分——维生素D。
学习目标 ——题后把脉规律,练后得法理解更透
主旨大意技法(7)——根据段落大意,提炼概括文章大意
文章是由段落组成的。段落的主题就是段落的中心思想,具体段落的中心思想又是为文章整体中心思想服务的。理解整篇文章的中心思想的方法是建立在理解具体段落中心的基础上的。找出每小段的主题句,各段的主题句常在该段的首句或尾句,各段主题句的整体归纳便是文章的中心思想。有的文章无明显主题句,主题句隐含在段意之中,这就需要进一步加工概括。观察全文的结构安排,理解文章的“重心”和支撑性细节。如上文中主题句不明显,但是每段的中心很明显,文章介绍了如何得到足量的维生素D的三种方式:from the sun; from foods和Take Vitamin D supplements。把每段中心意义连接起来,便很容易得出整篇的文章的中心为“To introduce a valuable nutrient”,故第4题选A。
Ⅰ.完形填空
I was walking in a park on a cool autumn morning.The view was charming, and a pleasant breeze (微风) was kissing my face __1__.
Then I saw a mother and her little baby.The mother wore __2__ clothes that seemed to be found in a dustbin — How easy it is for fortunate people to __3__ away things they don't need, and they do this __4__ thinking of the unfortunate!She was holding her baby, protecting her from the morning __5__ and expecting some money from strangers so that she could __6__ food for both of them. It was then that I realized how __7__ I had been in my whole life for living a rich life.
Then a man __8__ some money and food to the mother, and as she took them, her face was __9__ as if she had been the happiest person in the world.And why not, she could now __10__ her baby at least for the day.
Actually happiness doesn't __11__ luck, your financial or your physical conditions, but only on yourself.It is just a __12__ in your hands.If you choose to be happy, __13__ can stop you from it.
How __14__ it is that one observation can change your life! Life has a lot to offer if you observe very closely. One who observes can __15__ real happiness.
语篇解读:本文是一篇夹叙夹议文。幸福是一种选择,与经济状况、身体状况等没有必然的联系。
1.A.strongly B.gradually
C.gently D.normally
解析:选C 根据前面的“a pleasant breeze (微风)”可知微风应是轻柔地(gently)吹过作者的脸颊。
2.A.expensive B.wonderful
C.perfect D.dirty
解析:选D 根据后面的“clothes that seemed to be found in a dustbin”可知这位母亲的衣服似乎是从垃圾桶里捡的,因此衣服是脏的(dirty)。
3.A.move B.push
C.throw D.send
解析:选C 根据后面的“things they don't need”可推断这里是说把不需要的东西扔掉。
4.A.for B.in
C.within D.without
解析:选D 根据上下文可推断出本句指幸运的人很轻易地把他们不需要的东西扔掉,丝毫没有(without)考虑到不幸的人。
5.A.cold B.light
C.sound D.fact
解析:选A 开头提到是一个凉爽的秋天的清晨,因此可推断出母亲抱紧孩子是为了不让其受凉(cold)。
6.A.save B.buy
C.pick D.share
解析:选B 根据上文语境可知,母亲想要钱是为了买吃的。
7.A.wealthy B.special
C.successful D.lucky
解析:选D 对比这位母亲的状况,作者感到自己很幸运(lucky)。
8.A.donated B.lent
C.promised D.sold
解析:选A 由上文可知,这位母亲在乞讨,所以这个男的应该是捐赠(donated)给那位母亲一些钱和食物。
9.A.sinking B.shining
C.shaking D.falling
解析:选B 根据下文可知,母亲受到帮助后因为高兴而脸上绽放光彩(shining)。
10.A.improve B.protect
C.deliver D.feed
解析:选D 母亲高兴的是因为至少这一天可以有东西喂(feed)孩子了。
11.A.go on B.come out
C.depend on D.turn out
解析:选C 根据上下文可知作者受到启发,认为幸福不是取决于(depend on)运气、经济状况或身体状况,而是取决于自己。
12.A.symbol B.strength
C.voice D.choice
解析:选D 根据下文中的“If you choose to be happy”可知作者想表明:幸福是一种选择(choice)。
13.A.nothing B.something
C.anything D.everything
解析:选A 如果你选择快乐,那就没有任何东西(nothing)能够阻止你感到快乐。
14.A.comforting B.amazing
C.disappointing D.satisfying
解析:选B 留意生活中的点点滴滴会改变人的生活,这是令人惊奇的(amazing)事情。
15.A.invent B.lose
C.discover D.ignore
解析:选C 认真观察生活的人会发现(discover)真正的幸福和快乐。
Ⅱ.语法填空
(2019·合肥高三调研)Chinese President Xi Jinping has praised a group of middle school students for their efforts in satellite design. He said he was pleased with their curiosity and bravery in __1__ (science) exploration. The president also wished the teachers and students in Bayi School __2__ happy new year.
Xi made the praise in a letter __3__ (write) to the students in Beijing's Bayi School on Saturday. A small satellite designed and developed by them __4__ (send) into space last Wednesday at Taiyuan Satellite Launch Center __5__ it was designed to operate in orbit for 180 days.
Three months ago, Xi returned to his high school, to visit a laboratory and talk to teachers and students __6__ were designing the small satellite. The president said he was __7__ (extreme) glad to know that the satellite designed by the students would be launched and called on them to become __8__ (build) of the country. Xi warmly encouraged the students __9__ (study) science and contribute to the development of China. He hoped that the students would keep hungry for knowledge and develop __10__ (they) national spirit.
语篇解读:本文是一篇新闻报道类说明文。文中报道了习总书记参观八一学校,赞扬了设计卫星的老师和学生们并向他们表达新年祝愿和对他们的希望。
1.scientific 考查形容词。习书记说他对学生们的在科学探索方面的好奇心和勇敢精神感到很满意。修饰名词exploration应用形容词,故填scientific。
2.a 考查冠词。习总书记还对八一学校的老师和学生表达了新年祝愿。 year是可数名词,故填a。
3.written 考查非谓语动词。习总书记在给北京八一学校的学生的信中提出了表扬。本句谓语动词是made,故write需用非谓语动词;又因letter和write之间是动宾关系,故用过去分词,故填written。
4.was sent 考查动词时态和语态。designed and developed by them是过去分词短语作后置定语,故send是谓语动词,与主语A small satellite之间是被动关系,时间是last Wednesday,故用一般过去时的被动语态,故填was sent。
5.and 考查连词。空前和空后是两句话,并且是并列关系,故填and。
6.who/that 考查定语从句。三个月前习书记还回到高中,参观了实验室,并和设计这款卫星的老师和学生进行了交谈。先行词是teachers and students,从句缺主语用关系代词,故填who/that。
7.extremely 考查副词。修饰形容词glad需用副词,故填extremely。
8.builders 考查名词。根据of the country可知该空需填名词,因宾语是them,故用复数,故填builders。
9.to study 考查非谓语动词。encourage sb.to do sth.意为“鼓励某人做某事”,故填to study。
10.their 考查代词。“民族精神”前用形容词性物主代词,故填their。
相关资料
更多

