- 1.3 第2课时 氧化剂和还原剂 教案 学案 10 次下载
- 第一章 章末整合提升 教案 学案 11 次下载
- 2.1 第2课时 钠的几种化合物 教案 学案 13 次下载
- 2.2 第1课时 氯气的性质 教案 学案 9 次下载
- 2.2 第2课时 氯气的实验室制法 氯离子的检验 学案 9 次下载
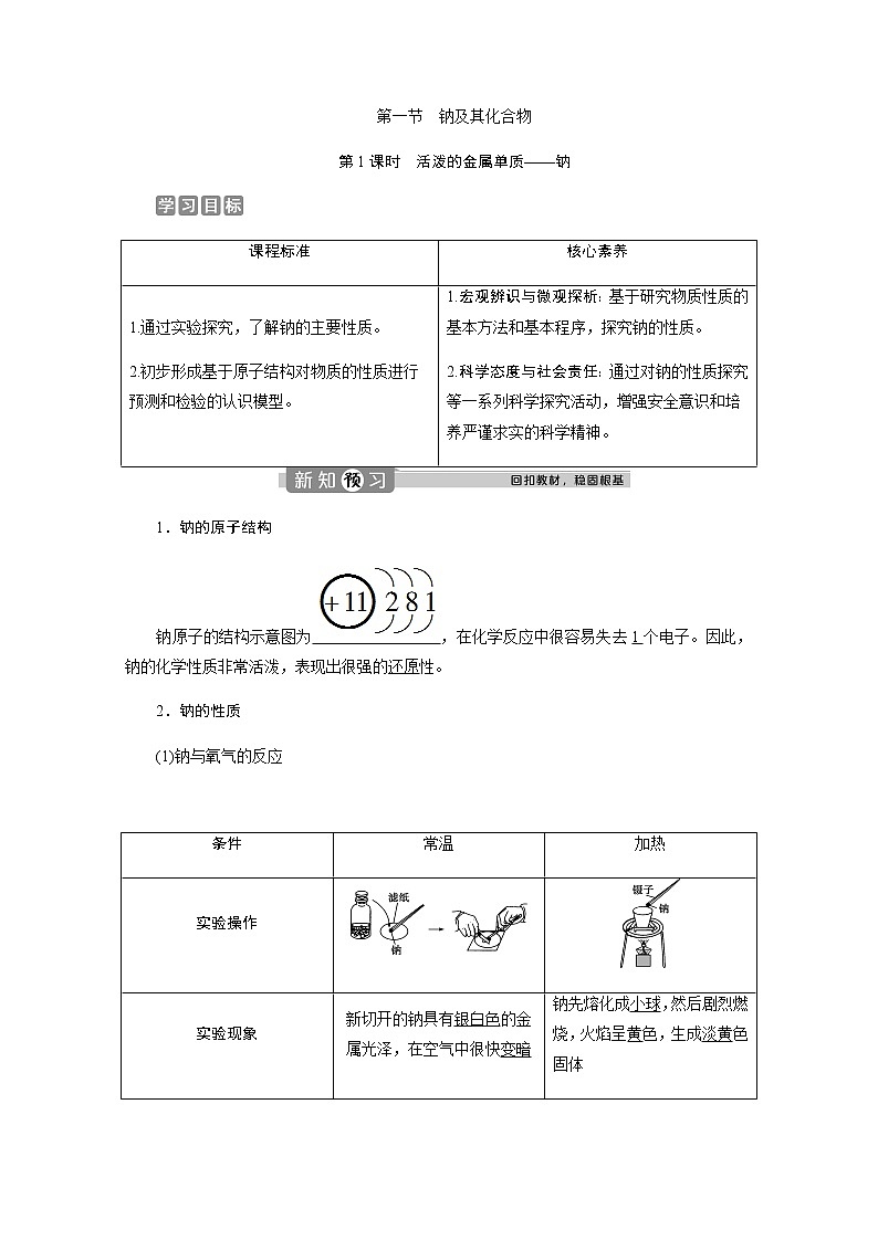
人教版 (2019)必修 第一册第一节 钠及其化合物一等奖第1课时教案设计
展开第1课时 活泼的金属单质——钠
1.钠的原子结构
钠原子的结构示意图为,在化学反应中很容易失去1个电子。因此,钠的化学性质非常活泼,表现出很强的还原性。
2.钠的性质
(1)钠与氧气的反应
注:钠除了能与O2反应外,还能与Cl2等非金属单质直接化合。
(2)钠与水的反应
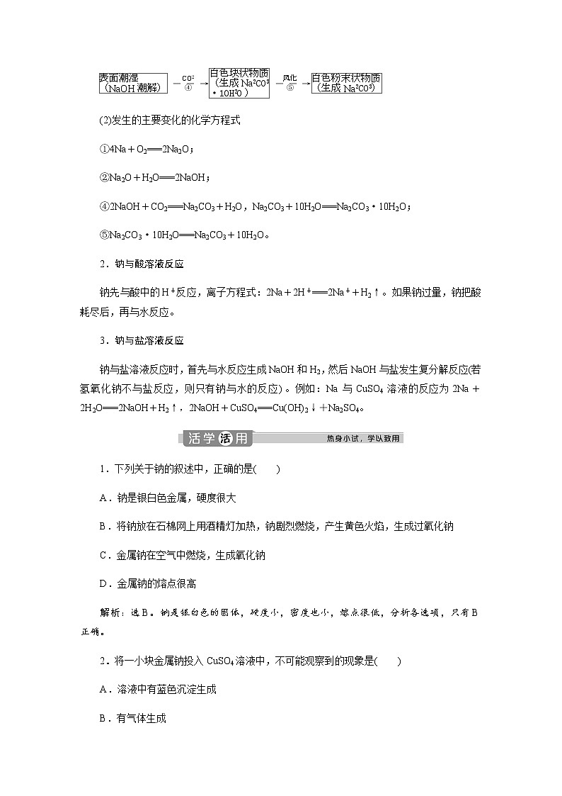
1.钠露置在空气中的变化
(1)金属钠长期露置于空气中最终完全转变为Na2CO3粉末,此过程中的主要变化与现象如下所示。
银白色,金属钠(Na))eq \(――→,\s\up7(O2),\s\d5(①))eq \x(\a\al(表面变暗,(生成Na2O)))eq \(――→,\s\up7(H2O),\s\d5(②))eq \x(\a\al(出现白色固体,(生成NaOH)))eq \(――→,\s\up7(H2O),\s\d5(③))
eq \x(\a\al( 表面潮湿,(NaOH潮解)))eq \(――→,\s\up7(CO2),\s\d5(④))eq \x(\a\al(白色块状物质,(生成Na2CO3,·10H2O)))eq \(――→,\s\up7(风化),\s\d5(⑤))eq \x(\a\al(白色粉末状物质,(生成Na2CO3)))
(2)发生的主要变化的化学方程式
①4Na+O2===2Na2O;
②Na2O+H2O===2NaOH;
④2NaOH+CO2===Na2CO3+H2O,Na2CO3+10H2O===Na2CO3·10H2O;
⑤Na2CO3·10H2O===Na2CO3+10H2O。
2.钠与酸溶液反应
钠先与酸中的H+反应,离子方程式:2Na+2H+===2Na++H2↑。如果钠过量,钠把酸耗尽后,再与水反应。
3.钠与盐溶液反应
钠与盐溶液反应时,首先与水反应生成NaOH和H2,然后NaOH与盐发生复分解反应(若氢氧化钠不与盐反应,则只有钠与水的反应)。例如:Na与CuSO4溶液的反应为2Na+2H2O===2NaOH+H2↑,2NaOH+CuSO4===Cu(OH)2↓+Na2SO4。
1.下列关于钠的叙述中,正确的是( )
A.钠是银白色金属,硬度很大
B.将钠放在石棉网上用酒精灯加热,钠剧烈燃烧,产生黄色火焰,生成过氧化钠
C.金属钠在空气中燃烧,生成氧化钠
D.金属钠的熔点很高
解析:选B。钠是银白色的固体,硬度小,密度也小,熔点很低,分析各选项,只有B正确。
2.将一小块金属钠投入CuSO4溶液中,不可能观察到的现象是( )
A.溶液中有蓝色沉淀生成
B.有气体生成
C.有红色物质析出
D.钠熔化成小球浮在液面上
解析:选C。钠的化学性质活泼,将钠投入CuSO4溶液中时钠先和H2O反应,不能将铜置换出来,C项错误。
3.能正确表示下列反应的离子方程式的是( )
A.钠与水反应:Na+2H2O===Na++2OH-+H2↑
B.钠与CuSO4溶液反应:2Na+Cu2+===Cu+2Na+
C.钠与盐酸反应:Na+2H+===Na++H2↑
D.钠与氯化钾溶液反应:2Na+2H2O===2Na++2OH-+H2↑
解析:选D。B中钠与CuSO4溶液反应的实质是钠先与水反应生成氢氧化钠,氢氧化钠再与CuSO4反应,总离子方程式为2Na+2H2O+Cu2+===Cu(OH)2↓+H2↑+2Na+。A、C中电荷不守恒、得失电子不守恒。
合格考训练
1.金属钠是一种活泼金属,除了具有金属的一般性质外,还具有自己的特性。下列关于钠的叙述中,正确的是( )
A.钠是银白色金属,熔点低,硬度大
B.钠放置在空气中,会迅速被氧化而生成淡黄色的氧化钠
C.在氧气中加热时,金属钠剧烈燃烧,产生黄色火焰
D.金属钠可存放于烧杯中
答案:C
2.取一小块金属钠,放在燃烧匙里加热,下列实验现象描述正确的是( )
①金属钠先熔化 ②在空气中燃烧,放出黄色火花 ③燃烧后得到白色固体 ④燃烧时火焰为黄色 ⑤燃烧后生成淡黄色固体物质
A.①②B.①②③
C.①④⑤D.④⑤
解析:选C。由于金属钠的熔点比较低,所以金属钠放在燃烧匙中加热先熔化,然后燃烧生成淡黄色固体物质并且伴有黄色火焰。
3.向一小烧杯中分别加入等体积的水和煤油,片刻后再向该烧杯中轻缓地加入一绿豆大小的金属钠,可能观察到的现象是( )
解析:选A。Na的密度比煤油大,但比水小,故Na处于水与煤油的界面处上下跳动,且Na与H2O反应能产生H2。
4.将一小块钠投入FeCl3溶液中,下列有关实验现象的预测正确的是( )
A.钠溶解,有铁析出,并有气体产生
B.只有气体产生
C.只有沉淀产生
D.既有沉淀产生,又有气体产生
解析:选D。当钠投入FeCl3溶液中时,钠首先与H2O反应生成H2和NaOH,生成的NaOH再与FeCl3发生反应:3NaOH+FeCl3===Fe(OH)3↓+3NaCl,故D项正确。
5.A、B、C是中学化学中常见的三种物质,它们之间的相互转化关系如下(部分反应条件及产物略去):
eq \x(A)eq \a\vs4\al(\(――→,\s\up7(O2),\s\d5( )))eq \x(B)eq \a\vs4\al(\(――→,\s\up7(O2),\s\d5( )))eq \x(C)
(1)若A是一种金属,C是淡黄色固体,则B的化学式为________,A→C反应的化学方程式为________________________________________________________________________
________________________________________________________________________。
(2)若A是一种非金属,其常见单质为黑色固体,C是最主要的温室气体,则C的分子式为__________,B→C反应的化学方程式为__________________________________________。
A和C能否反应?________(填“能”或“不能”),若能,写出反应的化学方程式:__________________(若不能,此空不填)。
解析:(1)根据C为淡黄色固体,推知C为Na2O2,则B为Na2O,A为Na,A→C的反应为2Na+O2eq \(=====,\s\up7(△))Na2O2。(2)根据C是最主要的温室气体,推知C为CO2,则A为C,B为CO,A和C能反应,化学方程式为C+CO2eq \(=====,\s\up7(△))2CO。
答案:(1)Na2O 2Na+O2eq \(=====,\s\up7(△))Na2O2
(2)CO2 2CO+O2eq \(=====,\s\up7(点燃))2CO2 能 C+CO2eq \(=====,\s\up7(△))2CO
等级性测试
1.下列关于金属的说法中,正确的是( )
A.各种金属都能与盐酸发生置换反应
B.根据金属与酸反应置换氢的难易可比较金属的活泼性
C.金属都是银白色
D.金属都具有较高的熔点
解析:选B。在金属活动性顺序表中,排在氢之前的金属可与盐酸发生置换反应,A错;根据金属与酸反应置换氢的难易可比较金属的活泼性,B正确;大多数金属为银白色,但铜为紫红色,金为黄色,C错;金属的熔点有的较高,有的较低,如Na、K、Hg等都是熔点较低的金属。
2.下列关于钠的说法不正确的是( )
A.金属钠和氧气反应,条件不同,产物不同
B.钠长期置于空气中,表面不能形成致密氧化膜
C.钠与水反应时,钠熔化成小球在水面上四处游动
D.由于钠比较活泼,所以它能从盐溶液中置换出金属活动性顺序表中钠后面的金属
解析:选D。钠与盐溶液反应时先与水反应,因此不能从盐溶液中置换出其他金属。
3.钠与水反应的过程中表现出钠的物理性质有( )
①银白色金属 ②质软,可以用小刀切割 ③熔点低于100 ℃ ④密度比水小 ⑤热和电的良导体
A.①②④B.①②③④
C.③④ D.①②③④⑤
解析:选C。钠与水反应时,钠浮在水面上,熔化成一个闪亮的小球,说明钠的熔点比水的沸点低,密度比水小。
4.将适量金属钠投入下列溶液中,有气体放出,但无沉淀生成的是( )
A.盐酸B.饱和氢氧化钠溶液
C.FeCl3溶液 D.CuSO4溶液
解析:选A。钠与水溶液反应均放出氢气。A项,发生反应为2Na+2HCl===2NaCl+H2↑,有气体放出,但无沉淀生成;B项,NaOH溶液是饱和溶液,投入钠后,消耗水,析出氢氧化钠晶体;C项,钠与水反应生成的氢氧化钠还能进一步与FeCl3反应产生氢氧化铁沉淀;D项,钠与水反应生成的氢氧化钠还能进一步与CuSO4反应产生氢氧化铜沉淀。
5.等质量的两块钠,第一块在足量氧气中加热,第二块与足量氧气在常温下充分反应,则下列说法正确的是( )
A.第一块钠失去电子数多
B.两块钠失去电子数一样多
C.第二块钠的反应产物质量较大
D.两块钠的反应产物质量一样大
解析:选B。根据得失电子守恒,不论是加热还是缓慢氧化,最终都是Na→Na+,故二者失去的电子数一样多;但加热时生成Na2O2,而常温时生成Na2O,故第一块钠反应产物质量大。
6.将一块银白色的金属钠放在空气中会发生一系列的变化,下列有关叙述正确的是( )
A.表面迅速变暗是因为钠与空气中的氧气反应生成了过氧化钠
B.表面“出汗”是因为生成的氢氧化钠吸收空气中的CO2在表面形成了溶液
C.最后变成碳酸钠粉末
D.该过程的所有化学反应均为氧化还原反应
解析:选C。钠在空气中迅速变暗是因为与O2反应生成了Na2O,A错;表面“出汗”是因为NaOH吸收了空气中的水蒸气,B错;Na在空气中最终生成Na2CO3粉末,C正确;Na2O与H2O的反应、NaOH与空气中的CO2的反应均不属于氧化还原反应,D错。
7.将2.3 g金属钠放入100 g水中,完全反应后溶液的溶质质量分数为( )
A.eq \f(4,100+2.3)×100%
B.eq \f(4,100+4-0.1)×100%
C.eq \f(4,100+4)×100%
D.eq \f(4,100+2.3-0.1)×100%
解析:选D。2.3 g Na与100 g水反应生成4 g NaOH和0.1 g H2,故溶液的质量为(100+2.3-0.1) g,溶质质量分数为eq \f(4,100+2.3-0.1)×100%。
8.若m g Na在足量氯气中燃烧,生成固体的质量为(m+3.55) g,则m g Na与氧气反应,生成固体的质量可能为( )
①(m+0.8) g ②(m+1.0) g ③(m+1.2) g ④(m+1.6) g ⑤(m+1.8) g
A.①④B.①⑤
C.③④D.①②③④
解析:选D。由题所给数据计算可知,m=2.3,m g Na与O2反应可能生成(m+0.8) g Na2O,也可能生成(m+1.6) g Na2O2,还可能生成Na2O和Na2O2的混合物,其质量在两者之间。
9.某课外活动小组为了检验钠与水反应的产物,设计如图所示装置(夹持装置省略)。首先在U形管内加入少量煤油和几粒绿豆大小的金属钠,再从U形管高端加入水(含有酚酞),赶出空气,然后点燃酒精灯加热铜丝。
根据反应中观察到的现象,回答下列问题:
(1)反应过程中金属钠除了逐渐变小外,还有什么现象?
________________________________________________________________________。
请写出该反应的化学方程式:_______________________________________________
________________________________________________________________________。
(2)铜丝的变化现象为__________________,反应的化学方程式为________________________________________________________________________。
解析:(1)金属钠的密度大于煤油,小于水,反应时在水和煤油的界面处上下跳动;金属钠与水发生反应的化学方程式为2Na+2H2O===2NaOH+H2↑。
(2)生成的氢气通过表面有氧化铜的铜丝,氢气会和氧化铜反应生成铜和水:CuO+H2eq \(=====,\s\up7(△))Cu+H2O;铜丝由黑色变为红色。
答案:(1)在水和煤油的界面处上下跳动 2Na+2H2O===2NaOH+H2↑
(2)由黑色变为红色 CuO+H2eq \(=====,\s\up7(△))Cu+H2O
10.(1)如图Ⅰ所示,在平底烧瓶的底部有一块钠,平底烧瓶内是干燥的空气。过一段时间后可观察到________________,发生反应的化学方程式为________________________。
(2)某班同学用如图Ⅱ所示装置测定空气中氧气的含量。先用弹簧夹夹住橡胶管。点燃钠,伸入瓶中并塞上瓶塞。待钠熄灭并冷却后,打开弹簧夹,观察广口瓶内水面变化情况。
①上述实验过程中发生反应的化学方程式为____________________________。
②实验完毕,甲同学的广口瓶内水面上升明显小于瓶内空气体积的eq \f(1,5),乙同学的广口瓶内水面上升明显大于瓶内空气体积的eq \f(1,5)。下列对这两种现象解释合理的是________(填序号)。
a.甲同学可能使用钠的量不足,瓶内氧气没有消耗完
b.甲同学可能未塞紧瓶塞,钠熄灭冷却时外界空气进入瓶内
c.乙同学可能没夹紧弹簧夹,钠燃烧时瓶内部分空气受热从导管逸出
d.乙同学可能插入燃烧匙太慢,塞紧瓶塞之前,瓶内部分空气受热逸出
解析:(1)钠与空气中的氧气反应生成Na2O,使钠表面变暗,同时烧瓶内压强降低,气球会膨胀。
(2)②a项,若钠的量不足,则氧气消耗不完,造成进水量小于瓶内空气体积的eq \f(1,5),造成结果偏低,合理;b项,若瓶塞未塞紧,钠熄灭冷却,瓶内气体收缩,外面的空气会进入瓶内,使气体得到补充,造成结果偏低,合理;c项,若弹簧夹未夹紧,钠燃烧时,瓶内气体膨胀,使部分气体从导管口逸出,造成结果偏高,合理;d项,若插入燃烧匙太慢,钠燃烧时,瓶内气体膨胀,在塞紧瓶塞前,瓶内部分气体从瓶口逸出,造成结果偏高,合理。
答案:(1)钠表面变暗,气球膨胀 4Na+O2===2Na2O
(2)①2Na+O2eq \(=====,\s\up7(△),\s\d5( ))Na2O2 ②abcd
课程标准
核心素养
1.通过实验探究,了解钠的主要性质。
2.初步形成基于原子结构对物质的性质进行预测和检验的认识模型。
1.宏观辨识与微观探析:基于研究物质性质的基本方法和基本程序,探究钠的性质。
2.科学态度与社会责任:通过对钠的性质探究等一系列科学探究活动,增强安全意识和培养严谨求实的科学精神。
条件
常温
加热
实验操作
实验现象
新切开的钠具有银白色的金属光泽,在空气中很快变暗
钠先熔化成小球,然后剧烈燃烧,火焰呈黄色,生成淡黄色固体
实验结论
①钠的物理性质
银白色金属,硬度小,熔点低,密度:ρ(H2O)>ρ(Na)>ρ(煤油),通常保存在石蜡油或煤油中。
②钠与氧气的反应(写出反应的化学方程式)
常温下:4Na+O2===2Na2O;
加热时:2Na+O2eq \(=====,\s\up7(△))Na2O2
实验操作
实验现象
原因解释
钠浮在水面上
钠的密度比水小
钠熔化成闪亮的小球
钠熔点低,反应放热
小球在水面上四处游动,最后完全消失
反应产生的H2推动小球运动
与水反应发出“嘶嘶”响声
钠与水反应剧烈
溶液的颜色变红
反应生成NaOH
实验结论
钠与水反应,生成NaOH和H2,化学方程式:2Na+2H2O===2NaOH+H2↑
课堂小结
人教版 (2019)必修 第一册第一节 钠及其化合物学案设计: 这是一份人教版 (2019)必修 第一册第一节 钠及其化合物学案设计,共10页。学案主要包含了钠元素的存在,钠的物理性质等内容,欢迎下载使用。
【暑假初升高】人教版化学初三(升高一)暑假预习-第06讲 活泼的金属单质——钠 讲学案: 这是一份【暑假初升高】人教版化学初三(升高一)暑假预习-第06讲 活泼的金属单质——钠 讲学案,文件包含暑假初升高人教版化学初三升高一暑假预习-第06讲活泼的金属单质钠解析版docx、暑假初升高人教版化学初三升高一暑假预习-第06讲活泼的金属单质钠原卷版docx等2份学案配套教学资源,其中学案共20页, 欢迎下载使用。
高中化学人教版 (2019)必修 第一册第一节 钠及其化合物第1课时导学案及答案: 这是一份高中化学人教版 (2019)必修 第一册第一节 钠及其化合物第1课时导学案及答案,共13页。

