人教版 (2019)必修 第二册第一节 硫及其化合物精品课时训练
展开第1节 硫及其化合物
第2课时 硫酸
1.区别浓硫酸和稀硫酸,既简单又可靠的方法是( )
A.与铜片反应
B.与石蕊溶液反应
C.用玻璃棒各蘸少许涂在纸上
D.加入锌片看是否有气体生成
2.下列现象和用途中,浓硫酸表现脱水性的是( )
A.实验室制取氯气时浓硫酸作干燥剂
B.浓硫酸加到蔗糖中,蔗糖变黑
C.浓硫酸加到胆矾上,蓝色晶体变为白色粉末
D.浓硫酸在常温下使Fe、Al钝化
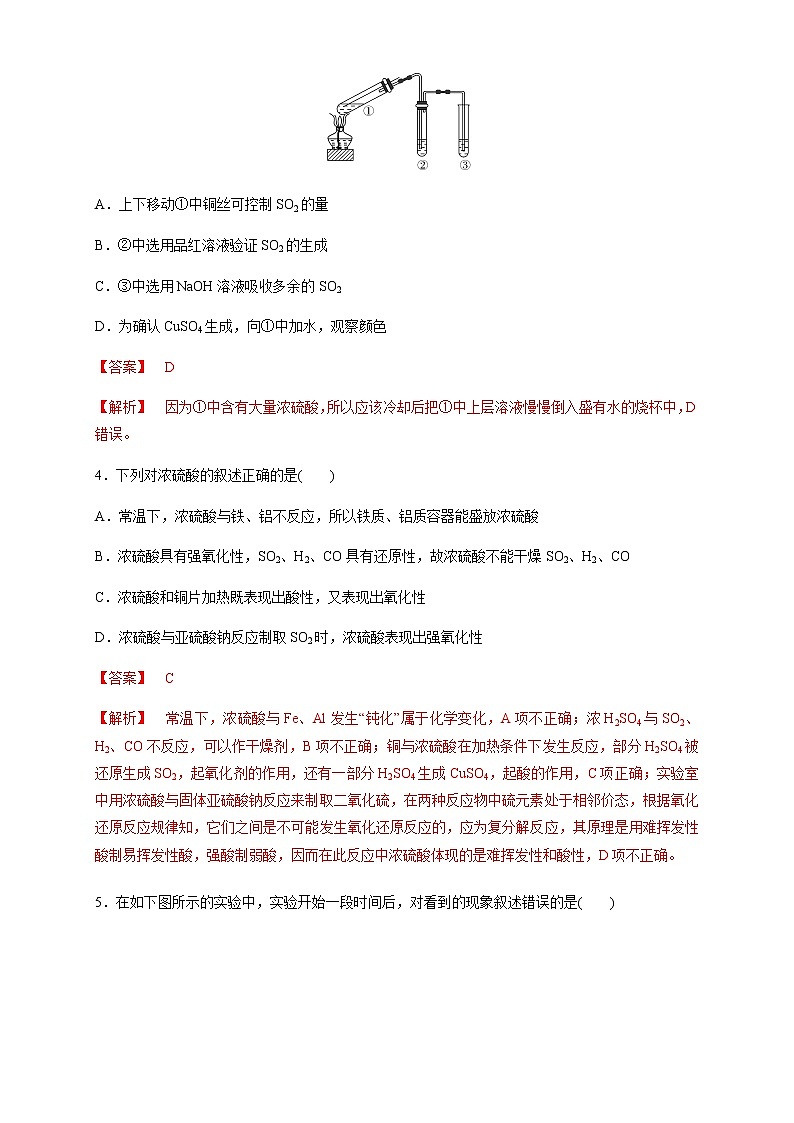
3.用下图所示实验装置(夹持仪器已略去)探究铜丝与过量浓硫酸的反应。下列实验不合理的是( )
A.上下移动①中铜丝可控制SO2的量
B.②中选用品红溶液验证SO2的生成
C.③中选用NaOH溶液吸收多余的SO2
D.为确认CuSO4生成,向①中加水,观察颜色
4.下列对浓硫酸的叙述正确的是( )
A.常温下,浓硫酸与铁、铝不反应,所以铁质、铝质容器能盛放浓硫酸
B.浓硫酸具有强氧化性,SO2、H2、CO具有还原性,故浓硫酸不能干燥SO2、H2、CO
C.浓硫酸和铜片加热既表现出酸性,又表现出氧化性
D.浓硫酸与亚硫酸钠反应制取SO2时,浓硫酸表现出强氧化性
5.在如下图所示的实验中,实验开始一段时间后,对看到的现象叙述错误的是( )
A.苹果块会干瘪
B.胆矾晶体表面“有白斑”
C.小试管内有晶体析出
D.pH试纸变红
6.浓硫酸和2 ml·L-1的稀硫酸,在实验室中敞口放置。它们的质量和放置天数的关系如图。分析a、b曲线变化的原因是 ( )
A.a升华、b冷凝 B.a挥发、b吸水
C.a蒸发、b潮解 D.a冷凝、b吸水
7.如图所示,小试管内盛有约3 mL饱和硫酸铜溶液,与锥形瓶连通的U形管内盛有少量水(为便于观察,预先染成红色)。沿小试管内壁小心地慢慢倒入约3 mL浓硫酸静置片刻,不可能观察到的现象是( )
A.小试管内液体分两层,上层蓝色,下层无色
B.U形管内左边液面下降,右边液面升高
C.有少量白色固体析出
D.有少量蓝色固体析出
8.用硫及其化合物制硫酸有下列三种反应途径,某些反应条件和产物已省略。下列有关说法不正确的是( )
途径①:Seq \(――→,\s\up7(浓HNO3))H2SO4
途径②:Seq \(――→,\s\up7(O2))SO2eq \(――→,\s\up7(O2))SO3eq \(――→,\s\up7(H2O))H2SO4
途径③:FeS2eq \(――→,\s\up7(O2))SO2eq \(――→,\s\up7(O2))SO3eq \(――→,\s\up7(H2O))H2SO4
A.途径①的反应中体现了浓HNO3的强氧化性
B.途径②③的第二步反应在实际生产中可以通过增大O2的浓度来降低成本
C.由途径①②③分别制取1 ml H2SO4,理论上各消耗1 ml S,各转移6 ml e-
D.途径②③比途径①污染相对小且原子利用率高,更能体现“绿色化学”的理念
9.(1)写出浓硫酸与木炭粉在加热条件下反应的化学方程式____________________________。
(2)试用上图所示各装置设计一个实验,验证上述反应所产生的各种产物。这些装置的连接顺序(按产物气体从左至右的流向)是________―→________―→________―→________(填装置的编号)。
(3)实验室可观察到装置①中A瓶的溶液褪色,C瓶的溶液不褪色,A瓶溶液的作用是________________________________________________________________________,
B瓶溶液的作用是________________________________________________________,
C瓶溶液的作用是_____________________________________________________。
(4)装置②中所加的固体药品是________,可验证的产物是________,确定装置②在整套装置中的位置的理由是_________________________________________________________。
(5)装置③中所盛溶液是________,可验证的产物是________。
10.某化学兴趣小组为探究铜跟浓硫酸的反应,用如图所示装置进行有关实验。
实验中某同学将a g铜片和12 mL 18 ml·L-1的浓硫酸放入圆底烧瓶中加热,直到反应完毕,最后发现烧瓶中还有一定量的H2SO4和Cu剩余。
请回答:
(1)请写出Cu与浓硫酸反应的化学方程式:__________________________________。
(2)装置E中试管D内盛品红溶液,当C中气体收集满后,D中有可能观察到的现象是____________________________________________。
实验装置E中D有可能造成环境污染,试用最简单方法加以解决(实验用品自选)____________。
装置B的作用是储存多余的气体。当D处有明显现象后,关闭旋塞K,移去酒精灯,但由于余热的作用,A处仍有气体产生,此时B中现象是________________________________。
B中应放置的液体是________(填字母)。
A.饱和Na2SO3溶液 B.酸性KMnO4溶液
C.浓溴水 D.饱和NaHSO3溶液
(3)问题讨论:为什么有一定量的余酸还未能使Cu完全溶解。你认为原因是_____________________________。
足量下列药品能够用来证明反应结束后的烧瓶中的确有余酸的是________(填字母)。
A.Fe B.BaCl2溶液
C.Ag D.Na2CO3溶液
(4)实验中该同学向A中反应后溶液中通入一种气体单质,使铜片全部溶解且仅生成硫酸铜溶液,请问该气体单质是__________(填名称),反应的化学方程式是____________。
高中化学人教版 (2019)必修 第二册第五章 化工生产中的重要非金属元素第一节 硫及其化合物课后测评: 这是一份高中化学人教版 (2019)必修 第二册第五章 化工生产中的重要非金属元素第一节 硫及其化合物课后测评,共9页。试卷主要包含了下列关于硫酸的叙述中正确的是,下列物质的用途不正确的是,工业生产硫酸的流程如下图所示等内容,欢迎下载使用。
高中化学第一节 硫及其化合物同步练习题: 这是一份高中化学第一节 硫及其化合物同步练习题,共7页。试卷主要包含了下列对浓硫酸的叙述正确的是等内容,欢迎下载使用。
高中化学人教版 (2019)必修 第二册第三节 乙醇与乙酸精品练习题: 这是一份高中化学人教版 (2019)必修 第二册第三节 乙醇与乙酸精品练习题,文件包含新教材精创732乙酸练习1原卷版docx、新教材精创732乙酸练习1解析版docx等2份试卷配套教学资源,其中试卷共16页, 欢迎下载使用。

