还剩11页未读,
继续阅读
【化学】四川省邻水实验学校2018-2019学年高一上学期第一次月考试题(解析版)
展开
四川省邻水实验学校2018-2019学年高一上学期第一次月考试题
1.以下命题,违背化学变化规律的是 ( )
A. 石墨制成金刚石 B. 煤加氢变成人造石油
C. 水变成汽油 D. 干冰转化成原子晶体
【答案】C
【解析】试题分析:化学反应的实质是旧化学键的断裂与新化学键的形成,在转化过程中遵守元素守恒与原子个数守恒,显然水中没有碳元素,不可能转化为碳原子为C5~C11的烃的汽油,所以选项C不正确,其余都是正确的,答案选C。
2.下列仪器常用于物质分离的是( )
A. ③⑤⑥ B. ②③⑤ C. ②④⑤ D. ①②⑥
【答案】B
【解析】常用的物质分离方法有过滤、萃取、蒸馏、层析等,常用于物质分离的仪器有普通漏斗、分液漏斗、蒸馏烧瓶等,故B正确。
3.下列实验操作均要用玻璃棒,其中玻璃棒的作用及其目的相同的是 ( )
① 过滤 ② 蒸发 ③ 溶解 ④ 向容量瓶转移液体
A. ①和② B. ①和④ C. ③和④ D. ①和③
【答案】B
【解析】①在过滤时,玻璃棒起引流作用;②在蒸发实验中玻璃棒的作用是搅拌,防止液体因局部受热而飞溅;③玻璃棒的作用是搅拌,加速物质的溶解;④向容量瓶转移液体时玻璃棒起引流作用。其中玻璃棒的作用及其目的相同的是①和④,答案选B。
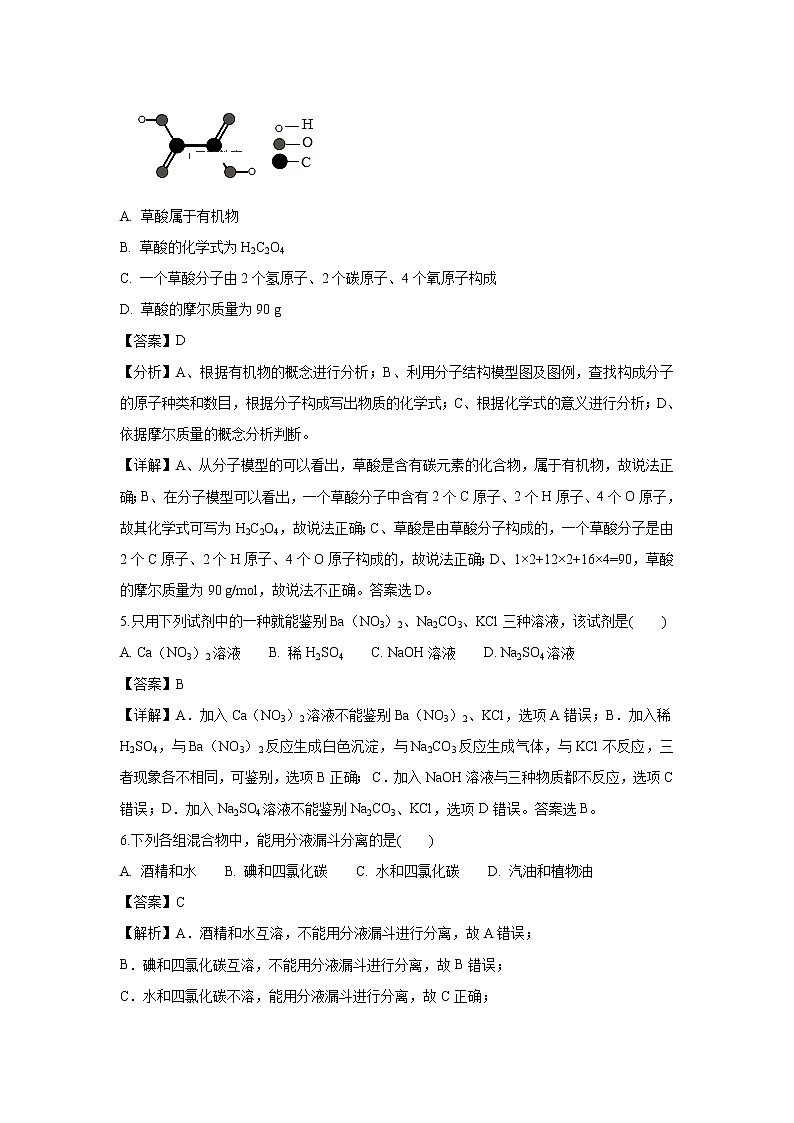
4.草酸是“消字灵”的主要成分之一,其分子构成如图.下列关于草酸的叙述不正确的是( )
A. 草酸属于有机物
B. 草酸的化学式为H2C2O4
C. 一个草酸分子由2个氢原子、2个碳原子、4个氧原子构成
D. 草酸的摩尔质量为90 g
【答案】D
【分析】A、根据有机物的概念进行分析;B、利用分子结构模型图及图例,查找构成分子的原子种类和数目,根据分子构成写出物质的化学式;C、根据化学式的意义进行分析;D、依据摩尔质量的概念分析判断。
【详解】A、从分子模型的可以看出,草酸是含有碳元素的化合物,属于有机物,故说法正确;B、在分子模型可以看出,一个草酸分子中含有2个C原子、2个H原子、4个O原子,故其化学式可写为H2C2O4,故说法正确;C、草酸是由草酸分子构成的,一个草酸分子是由2个C原子、2个H原子、4个O原子构成的,故说法正确;D、1×2+12×2+16×4=90,草酸的摩尔质量为90 g/mol,故说法不正确。答案选D。
5.只用下列试剂中的一种就能鉴别Ba(NO3)2、Na2CO3、KCl三种溶液,该试剂是( )
A. Ca(NO3)2溶液 B. 稀H2SO4 C. NaOH溶液 D. Na2SO4溶液
【答案】B
【详解】A.加入Ca(NO3)2溶液不能鉴别Ba(NO3)2、KCl,选项A错误;B.加入稀H2SO4,与Ba(NO3)2反应生成白色沉淀,与Na2CO3反应生成气体,与KCl不反应,三者现象各不相同,可鉴别,选项B正确; C.加入NaOH溶液与三种物质都不反应,选项C错误;D.加入Na2SO4溶液不能鉴别Na2CO3、KCl,选项D错误。答案选B。
6.下列各组混合物中,能用分液漏斗分离的是( )
A. 酒精和水 B. 碘和四氯化碳 C. 水和四氯化碳 D. 汽油和植物油
【答案】C
【解析】A.酒精和水互溶,不能用分液漏斗进行分离,故A错误;
B.碘和四氯化碳互溶,不能用分液漏斗进行分离,故B错误;
C.水和四氯化碳不溶,能用分液漏斗进行分离,故C正确;
D.汽油和植物油互溶,不能用分液漏斗进行分离,故D错误;故选C.
7.对下列实验过程的评价,正确的是( )
A. 某固体中加入稀盐酸,产生了无色气体,证明该固体中一定含有碳酸盐
B. 某溶液中滴加BaCl2溶液,生成白色沉淀,证明一定含有SO42-
C. 某无色溶液滴入紫色石蕊试液显红色,该溶液一定显碱性
D. 验证烧碱溶液中是否含有Cl-,先加稀硝酸除去OH-,再加入AgNO3溶液,有白色沉淀,证明含Cl-
【答案】D
【分析】根据已有的离子的检验方法、物质的性质以及物质间反应的实验现象进行分析解答即可,活泼金属和碳酸盐都能与酸反应生成气体,钡离子能与硫酸根离子结合产生沉淀,氯离子能与银离子结合产生沉淀,碱性溶液能使酚酞试液变红。
【详解】A、某固体中加入稀盐酸,产生无色气体,证明该固体中不一定含有CO32-,可能是活泼金属与酸的反应,选项A错误;B、某溶液中加BaCl2溶液,生成不溶于稀硝酸的白色沉淀,则该溶液中不一定含有SO42-,可能是含有银离子,选项B错误;C、某无色溶液滴入紫色石蕊试液显红色,该溶液一定显酸性,选项C错误;D、验证烧碱溶液中是否含有Cl-,应先加硝酸除去OH-,再加AgNO3溶液,有白色沉淀出现,证明含有Cl-,选项D正确;答案选D。
8.下列实验操作中正确的是( )
A. 用试管取出试剂瓶中的Na2CO3溶液,发现取量过多,为了不浪费,又把过量的试剂倒入试剂瓶中
B. Ba(NO3)2溶于水,可将含有Ba(NO3)2的废液倒入水池中,再用水冲入下水道
C. 用蒸发方法使NaCl从溶液中析出时,应将蒸发皿中NaCl溶液全部蒸干才停止加热
D. 分液操作时,分液漏斗中下层液体从下口放出,上层液体从上口倒出
【答案】D
【详解】A.过量试剂一般不能放回原瓶,防止试剂污染,则Na2CO3溶液取量过多,放在烧杯中回收,选项A错误;B.钡离子有毒,则含有Ba(NO3)2的废液倒入水槽中,不能用水冲入下水道,防止污染地下水,选项B错误;C.NaCl为可溶性固体,蒸发时不能蒸干,出现大量固体时停止加热,利用余热加热,选项C错误;D.分液操作时,分液漏斗中下层液体从下口放出,上层液体从上口倒出,可避免两种液体相互污染,选项D正确;答案选D。
9.下列基本实验操作中,正确的是( )
A. A B. B C. C D. D
【答案】B
【详解】A.气体进出方向错误,气体应从长导管进气,短导管出,选项A错误;B.氧气难溶于水,可用排水法收集,选项B正确;C.量筒只能用于量取液体的体积,且只能在常温下使用,不能在量筒中稀释溶液且浓硫酸稀释时应为浓硫酸注入水中,选项C错误;D.胶头滴管应垂直悬空,不能插入到试管中,防止污染药品,选项D错误。答案选B。
10.现有三组溶液:①汽油和氯化钠溶液 ②39%的乙醇溶液 ③氯化钠和单质溴的水溶液,分离以上各混合液的正确方法依次是( )
A. 分液、蒸馏、萃取 B. 萃取、蒸馏、分液
C. 分液、萃取、蒸馏 D. 蒸馏、萃取、分液
【答案】A
【解析】汽油不溶于水,分离汽油和氯化钠溶液应该用分液法;乙醇与水互溶,但沸点相差较大,分离39%的乙醇溶液应该用蒸馏;溴单质易溶在有机溶剂中,分离氯化钠和单质溴的水溶液应该用萃取,答案选A。
11.下列叙述正确的是( )
A. 1 mol CO2的质量为44 g/mol B. H2SO4的摩尔质量为98
C. 标准状况下,气体摩尔体积约为22.4 L D. O2的相对分子质量为32
【答案】D
【解析】试题分析::A、质量的单位为g,故1mol二氧化碳的质量为44g,故A错误;B、一种物质的摩尔质量在数值上等于该物质的相对分子质量,摩尔质量的单位为g/mol,故硫酸的摩尔质量为98g/mol,故B错误;C、气体摩尔体积的单位为L/mol,故标况下,气体摩尔体积为22.4L/mol,故C错误;D、O的相对原子质量为16,故氧气的相对分子质量为32,所以D选项是正确的.所以D选项是正确的.
12.下列分离或提纯物质的方法正确的是( )
A. 用蒸馏的方法制取蒸馏水
B. 用过滤的方法除去NaCl溶液中含有的少量Na2SO4
C. 用溶解、过滤的方法提纯含有少量BaSO4的BaCO3
D. 用加热、蒸发的方法可以除去NaCl中CaCl2、MgCl2等杂质
【答案】A
【解析】试题分析:A.水易挥发,通过蒸馏可得到蒸馏水,以除去杂质,A正确;B.NaCl溶液中含有的少量Na2SO4选用适量BaCl2除坛Na2SO4,再过滤去BaSO4分离,B错误;C.碳酸钡和硫酸钡都不溶于水,不能用过滤的方法分离,C错误;D.粗盐中的CaCl2、MgCl2等杂质可以转化为沉淀或气体除去,蒸发不能实现分离,故D错误。
选A。
13.通过分别加入AgNO3、Ba(NO3)2、Mg(NO3)2三种试剂,使某溶液中的Cl-、OH-、CO32-分别沉淀出来,逐一过滤加以分离,则加入三种试剂的顺序是( )
A. AgNO3、Ba(NO3)2、Mg(NO3)2 B. Mg(NO3)2、Ba(NO3)2、AgNO3
C. Ba(NO3)2、AgNO3、Mg(NO3)2 D. Ba(NO3)2、Mg(NO3)2、AgNO3
【答案】D
【解析】试题分析:本题要求分别使Cl-、OH-、逐一沉淀而分离。若先加AgNO3试剂,则会使三种离子均沉淀出来;若先加Ba(NO3)2试剂,则只有沉淀出来;若先加Mg(NO3)2试剂,则OH-、将被沉淀出来。因此正确的顺序为Ba(NO3)2,Mg(NO3)2,AgNO3,所以答案选D。
14.下列除杂(括号内为杂质)的方法完全正确的是( )
选项
物质
所用试剂
操作方法
A
CO2(CO)
O2(适量)
点燃
B
Cu(CuO)
稀硫酸(适量)
过滤
C
Fe3O4(MnO2)
H2O2
过滤
D
CaO(CaCO3)
H2O
过滤
【答案】B
【分析】根据原物质和杂质的性质选择适当的除杂剂和分离方法,所谓除杂(提纯),是指除去杂质,同时被提纯物质不得改变.除杂质题至少要满足两个条件:①加入的试剂只能与杂质反应,不能与原物质反应;②反应后不能引入新的杂质。
【详解】A、除去二氧化碳中的一氧化碳不能够通氧气点燃,这是因为除去气体中的气体杂质不能使用气体,否则会引入新的气体杂质,故选项所采取的方法错误;B、CuO能与稀硫酸反应生成硫酸铜和水,Cu不与稀硫酸反应,在过滤除去不溶物,能除去杂质且没有引入新的杂质,符合除杂原则,故选项所采取的方法正确;C、过氧化氢在二氧化锰的催化作用下生成水和氧气,二氧化锰作催化剂,反应前后质量不变,不能除去杂质,不符合除杂原则,故选项所采取的方法错误;D、氧化钙能与水反应生成氢氧化钙,碳酸钙难溶于水,反而会把原物质除去,不符合除杂原则,故选项所采取的方法错误;答案选B。
15.在相同温度和压强下,等质量的下列气体所占体积最大的是( )
A. H2 B. O2 C. CO2 D. Cl2
【答案】A
【解析】试题分析:在相同温度和压强下,等质量的气体摩尔质量越大,其物质的量越小,体积越小。A摩尔质量为2 g/mol,B摩尔质量为32 g/mol,C摩尔质量为44 g/mol,D摩尔质量为71 g/mol,所以选A。
16.下列各组物质中,所含分子数一定相同的是( )
A. 10 g H2和10 g O2 B. 5.6 L N2和5.6 L CO2
C. 14 g CO和0.5 mol Br2 D. 标准状况下2.24 L H2O和0.1 mol N2
【答案】C
【解析】试题分析:H2和O2的摩尔质量不相等,所以质量相同的时候,物质的量不相等,分子数就不相等,A错;没有说明是否在相同条件下,5.6LN2和5.6L CO2的物质的量无法比较,B错;14g CO的物质的量为:14g÷28g/mol=0.5mol,与0.5molBr2 的物质的量相等,则分子数相等,C对;标准状况下H2O是液体,知道体积无法计算物质的量,D错,选C。
17.等物质的量的SO2和SO3相比较,下列结论错误的是( )
A. 它们的分子数目之比是1︰1 B. 它们的氧原子数目之比为2︰3
C. 它们的质量之比为1︰1 D. 它们所含原子数目之比为3︰4
【答案】C
【解析】试题分析:A.等物质的量的SO2和SO3分子数目之比等于物质的量之比=1:1,故A正确;B.等物质的量的SO2和SO3分子数目之比等于物质的量之比=1:1,1个SO2分子中含有2个氧原子,1个SO3分子中含有3个氧原子,则所含O原子数之比为(1×2):(1×3)=2:3,故B正确;C.等物质的量的SO2和SO3质量之比等于物质的摩尔质量之比=64:80=4:5,故C错误;D.等物质的量的SO2和SO3分子数目之比等于物质的量之比=1:1,1个SO2分子中含有3个原子,1个SO3分子中含有4个原子,则原子总数之比为(1×3):(1×4)=3:4,故D正确;故选C。
18.设阿伏加德罗常数为NA,则下列说法正确的是( )
A. 常温常压下,11.2 L甲烷中含有的氢原子数为2 NA
B. 标准状况下,0.3 mol 二氧化硫中含有氧原子数为0.3 NA
C. 常温下,2.7 g铝与足量的盐酸反应,失去电子数为0.3 NA
D. 1 mol某气体体积约为22.4 L,则此时一定为标准状况。
【答案】C
【详解】A、常温常压下,气体摩尔体积大于22.4L/mol,故11.2L甲烷的物质的量小于0.5mol,故含有的氢原子数小于2NA个,选项A错误;B、二氧化硫中含2个氧原子,故0.3mol二氧化硫中含0.6mol氧原子即0.6NA个,选项B错误;C、铝在反应中失去3个电子,2.7g铝的物质的量是0.1mol,失去电子数为0.3 NA,选项C正确;D、气体的体积取决于气体存在的温度和压强,升高温度体积增大,增大压强体积减小,在一定的温度和压强下,如不是标准状况,1mol气体的体积可能为22.4L,如温度高于0℃时,压强增大,1mol气体的体积可能为22.4L,选项D错误。答案选C。
19.a mol H2SO4中含有b个氧原子,则阿伏加德罗常数可以表示为( )
A. a/4b mol-1 B. b/4a mol-1 C. a/bmol-1 D. b/a mol-1
【答案】B
【解析】试题分析:根据物质的化学式可知1mol的硫酸分子中含4NA个O原子,amolH2SO4中含有b个氧原子,则1:a=4NA:b,所以NA= b/4a /mol,因此选项是B。
20.用NA表示阿伏加德罗常数,下列叙述正确的是( )
A. 标准状况下,22.4 L H2O含有的分子数为NA
B. 常温常压下,1.06 g Na2CO3含有的Na+离子数为0.02 NA
C. 通常状况下,NA个CO2分子占有的体积为22.4 L
D. 标准状况下,56 g Fe的体积约为22.4 L
【答案】B
【详解】A、标况下水不是气态,22.4LH2O含有的分子数N=nNA= NA,气体摩尔体积22.4L/mol不能代入,选项A错误;B、根据微粒数N=nNA= NA= ×2NA=0.02NA,选项B正确;C、气体摩尔体积22.4L/ml必须使用于标况下的气体,而不是通常状况下的气体,选项C错误;D、56gFe的物质的量为1mol,标况下Fe是固体,其体积远远小于22.4L,选项D错误。答案选B。
21.已知RO32-的核内有x个中子,R的质量数为A,则m gRO32-含有电子的物质的量为( )
A. m(A+26-x)/(A+48) B. n(A-x-48)/(A+48)
C. (A-x+50)/Am D. m(A-x+2)/A
【答案】A
【分析】先根据氧原子的中子数以及粒子的中子数求出R的中子数,然后根据质量数=质子数+中子数求出R原子的质子数,再根据阴离子核外电子数=质子数之和+电荷数求出阴离子的电子数,最后根据n=计算mg RO3n-的物质的量从而计算出电子的物质的量。
【详解】氧原子的中子数为8,RO32-的核内有x个中子,则R的中子数为x-24,R原子的质子为A-x+24,1个RO32-含有电子数为:A-x+24+2=A-x+26,mg RO3n-的物质的量为mol,所以mg RO32-含有电子的物质的量为×(A-x+26)mol,答案选A。
22.按照阿伏加德罗定律,下列叙述不正确的( )
A. 同温同压下两种气体的体积之比等于物质的量之比
B. 同温同压下两种气体的物质的量之比等于密度之比
C. 同温同压下两种气体的密度之比等于摩尔质量之比
D. 同温同体积下两种气体的物质的量之比等于压强之比
【答案】B
【解析】试题分析:由PV=nRT可知,同温同压下两种气体的体积之比等于物质的量之比,A正确;由PV=nRT可知,同温同压下两种气体的体积之比等于物质的量之比,又V=m/ρ,若质量相等时,同温同压下两种气体的物质的量与密度成反比,B错误;由pM=ρRT可知,同温同压下摩尔质量与密度成正比,则两种气体的摩尔质量之比等于密度之比,C正确;由PV=nRT可知,同温同体积下物质的量与压强成正比,则两种气体的物质的量之比等于压强之比,D正确。
23.在一个密闭容器中盛有11 g X气体(X的摩尔质量为44 g/mol)时,压强为1×104 Pa。如果在相同温度下,把更多的气体X充入容器,使容器内压强增至5×104 Pa,这时容器内气体X的分子数约为( )
A. 3.3×1025 B. 3.3×1024 C. 7.5×1023 D. 7.5×1022
【答案】C
【解析】11g X气体的物质的量是 ,同温同体积时,压强比等于物质的量比,容器内的压强增至5×104Pa时,气体的物质的量是1.25mol,分子数约为1.25mol×NA≈7.5×1023,故C正确。
24.NaHS、MgSO4、NaHSO4三种物质组成的混合物中,已知氧元素的质量分数为a%,则其中硫元素的质量分数为( )
A. a% B. 1-1.75% C. 4/7(1-a%) D. 3/7(1-a%)
【答案】C
【解析】试题分析:NaHS、MgSO4、NaHSO4组成的混合物中,Mg元素质量:S元素质量=24:32,(Na+H)元素质量:S元素质量=24:32,故可把Mg、Na和H元素的总质量作为一个整体,则在混合物中Mg、Na和H元素的总质量:S元素的质量=24:32,已知氧元素的质量分数为a%,则其中硫元素的质量分数为,答案选C。
25.(1)3.01×1023个OH-的物质的量为________mol,含有质子的物质的量为_____mol,含有电子的物质的量为________mol,这些OH-和________g Na+含有的电子数相同。
(2)现有m g某气体,它由双原子分子构成,它的摩尔质量为M g·mol-1。若阿伏加德罗常数用NA表示
①该气体的物质的量为________mol。
②该气体所含原子总数为________个。
③该气体在标准状况下的体积为________L。
④该气体在标准状况下的密度为___________。
【答案】(1). 0.5 (2). 4.5 (3). 5 (4). 11.5 (5). m/M (6). 2mNA/M (7). 22.4m/M (8). M/22.4g/L
【详解】(1)OH-的物质的量==0.5mol,含有质子物质的量为0.5mol×9=4.5mol,含有电子物质的量为0.5mol×10=5mol,OH-与Na+都含有10个电子,二者含有的电子数相同,则二者物质的量相等,则钠离子质量=0.5mol×23g/mol=11.5g;
(2)设该气体为A2,①其物质的量为mol;②分子数为NA,原子总数为NA;③在标准状况下的体积L;④在标准状况下的密度g/L。
26.粗盐中除含有Ca2+、Mg2+、SO等可溶性杂质外,还含有泥砂等不溶性杂质。
(1)检验溶液中含有SO的方法是_________________________________________________。
(2)将粗盐溶解过滤除去不溶性杂质后,在滤液中依次滴加过量NaOH溶液、BaCl2溶液和Na2CO3溶液,直至不再产生沉淀。其中加入Na2CO3溶液的目的是___________________,滴加Na2CO3溶液时发生反应的化学方程式为________________________________________________________。
【答案】(1). 取少量溶液于试管中,滴加稀盐酸,无明显现象,再滴加BaCl2溶液有白色沉淀产生则证明有SO42-,反之则无 (2). 除Ba2+和Ca2+ (3). BaCl2+Na2CO3=BaCO3 +2NaCl,CaCl2+Na2CO3=CaCO3 +2NaCl
【分析】(1)加入氯化钡溶液检验硫酸根离子是否除尽;(2)在粗盐提纯的过程中需要滴加量NaOH溶液、BaCl2溶液和Na2CO3溶液除去镁离子、硫酸根和钙离子以及过量的钡离子。
【详解】(1)加入过量氯化钡溶液除去硫酸根离子,检验硫酸根离子已除尽,可静止片刻在上层清液处,滴加一滴氯化钡溶液,不出现浑浊就说明硫酸根离子已经除尽;故答案为:取适量溶液于试管中,滴加足量盐酸,再滴加几滴BaCl2溶液,有白色沉淀生成,说明溶液中含有SO42-;
(2)在粗盐提纯的过程中需要滴加过量NaOH溶液、BaCl2溶液和Na2CO3溶液目的是分别除去Mg2+、SO42-和Ca2+以及的Ba2+,由于加入Na2CO3溶液的目的是除去Ca2+和过量的Ba2+,故离子方程式为:BaCl2+Na2CO3=BaCO3↓+2NaCl;CaCl2+Na2CO3=CaCO3↓+2NaCl。
27.I.下图是中学化学中常用于混合物的分离和提纯的装置,请根据装置回答问题:
(1)从氯化钾溶液中得到氯化钾固体,选择装置________(填代表装置图的字母,下同);除去自来水中 的Cl-等杂质,选择装置________________。
(2)从碘水中分离出I2,选择装置________,该分离方法的名称为________________。
(3)装置A中①的名称是________,进水的方向是从________口进水。
II.某化学课外小组用海带为原料制取了少量碘水.现用CCl4从碘水中萃取碘并用分液漏斗分离两种溶液.其实验操作可分解为如下几步:
A.把盛有溶液的分液漏斗放在铁架台的铁圈中;
B.把50 mL碘水和15 mL CCl4加入分液漏斗中,并盖好玻璃塞;
C.检验分液漏斗活塞和上口玻璃塞是否漏液;
D.倒转漏斗用力振荡,并不时旋开活塞放气,最后关闭活塞,把分液漏斗放正;
E.放开活塞,用烧杯接收溶液;
F.从分液漏斗上口倒出上层水溶液;
G.将漏斗上口的玻璃塞打开,或使溶液上的凹槽或小孔对准漏斗口上的小孔;
H.静置、分层.
就此实验,完成下列填空:
(1)正确操作步骤的顺序是(用上述各操作的编号字母填空):
________→________→________→A→H→________→E→F._____________
(2)上述E步骤的操作中应注意______________________________________.上述G步骤操作的目的是_____________________________________________.
(3)能选用CCl4从碘水中萃取碘的原因是______________________________________.
(4)下列物质不能作为从溴水中萃取溴的溶剂是________.
A.酒精 B.苯(一种有机溶剂,与水互不相溶,密度比水小) C.汽油
【答案】(1). D (2). A (3). B (4). 萃取分液 (5). 冷凝管 (6). 下 (7). C ; B ;D ;G (8). 待下层液体流尽时,及时关闭活塞 (9). 平衡分液漏斗内外气压,使液体易于流下 (10). CCl4与水和碘均不反应;CCl4与水互不相溶; 碘在CCl4中的溶解度远大于水中 (11). A
【分析】II.(1)根据操作步骤排序;(2)根据操作容易出现错误做法的地方分析;根据操作目的分析;(3)根据萃取剂的选择标准分析;(4)根据萃取剂的选择标准判断。
【详解】I. (1)蒸发可以实现易溶于水的固体和水的分离,从氯化钾溶液中得到氯化钾固体可用蒸发,因蒸馏可以实现水中难挥发性杂质和水的分离,则除去自来水中的Cl ─ 等杂质,可用蒸馏,故答案为:D;A;
(2)碘微溶于水,碘易溶于苯、四氯化碳等有机溶剂,且苯、四氯化碳与水互不相溶,可用萃取法分离,故答案为:B;萃取分液;
(3)装置A中①的名称是冷凝管,使用时下口进水上口出水;
II.(1)按从下向上的顺序分析:先检验装置是否漏液;如果分液漏斗不漏液,然后向分液漏斗中加液体,即选操作步骤B;然后震荡并不时旋开活塞放气,最后关闭活塞,把分液漏斗放正,即选D;然后把盛有溶液的分液漏斗放在铁架台的铁圈中,使溶液分层,即选A;然后将漏斗上口的玻璃塞打开或使塞上的凹槽或小孔对准漏斗口上的小孔,以使溶液顺利流出,即选G;然后静置,分层,使溶液分离,即选H;然后将分液漏斗上口倒出上层水溶液,即选E;然后旋开活塞,用烧怀接收溶液,进行分液,即选F。故答案为:C→B→D→A→G→H→E→F;
(2)(E)步骤的操作中如果漏斗下端不紧靠烧杯内壁,有可能溅出液体;如果不及时关闭活塞,上层液体可能从下口流出,产生杂质;(G)步骤操作的目的是为了使漏斗内外空气相通,以保证进行液体顺利流出;故答案为:待下层液体流尽时,及时关闭活塞;平衡分液漏斗内外气压,使液体易于流下;
(3)萃取剂的选取标准是:与水互不相溶,被萃取的物质在该溶剂中的溶解度比在水中的溶解度大,且跟萃取物不发生化学反应.根据萃取剂的选择标准分析:CCl4与水不互溶;而且碘在CCl4中的溶解度比在水中的大很多,所以可用CCl4作萃取剂;故答案为:CCl4与水和碘均不反应;CCl4与水互不相溶; 碘在CCl4中的溶解度远大于水中;
(4)根据萃取剂的选择标准分析,A、酒精和水互溶,选项A选; B、苯符合萃取剂的标准,选项B不选;C、汽油符合萃取剂的标准,,选项C不选。答案选A。
28.有五瓶损坏标签的试剂,分别盛有硫酸溶液、氢氧化钾溶液、硝酸钡溶液、碳酸氢钠溶液、氯化铜溶液,为了确定各瓶中是什么试剂,将它们任意编号为A、B、C、D、E。观察发现,C试剂颜色为蓝色,其余为无色;几种试剂用小试管各取少量,两两相互滴加,反应现象为:A与C混合有蓝色沉淀,A与其余三种混合无明显现象,B与D出现白色沉淀,B与E无明显现象,D与E混合有气泡产生。
(1)由此,可判定下列试剂瓶中所盛试剂为(用主要成分的化学式表示):A___________,B___________,D___________,E___________,
(2)请写出下面的化学方程式:
①B与D:___________________________________________;
②D与E:___________________________________________;
③A与C:___________________________________________;
【答案】(1). KOH (2). Ba(NO3)2 (3). H2SO4 (4). NaHCO3 (5). Ba(NO3)2+H2SO4=BaSO4 +2HNO3 (6). H2SO4+2NaHCO3=Na2SO4+2CO2 +2H2O (7). 2KOH+CuCl2=Cu(OH)2 +2KCl
【分析】根据题干信息可知,C试剂颜色为蓝色判断为氯化铜溶液;四种无色试剂A、B、D、E用小试管各取少量,两两反应,反应现象为:A与其余三种混合无明显现象,B与D出现白色沉淀,说明是硝酸钡溶液和硫酸溶液、D与E混合有气泡产生,证明是碳酸氢钠溶液和硫酸溶液,分析判断为:D为硫酸溶液;E为碳酸氢钠溶液,B为硝酸钡溶液;E与B无明显现象,符合实验现象。
【详解】C试剂颜色为蓝色判断为氯化铜溶液;四种无色试剂A、B、D、E用小试管各取少量,两两反应,反应现象为:A与其余三种混合无明显现象,B与D出现白色沉淀,说明是硝酸钡溶液和硫酸溶液、D与E混合有气泡产生,证明是碳酸氢钠溶液和硫酸溶液,分析判断为:D为硫酸溶液;E为碳酸氢钠溶液,B为硝酸钡溶液;E与B无明显现象,符合实验现象;
(1)由此,可判定下列试剂瓶中所盛试剂为:A:KOH;B:Ba(NO3)2;C:CuCl2;D:H2SO4;E:NaHCO3;故答案为:KOH;Ba(NO3)2;H2SO4;NaHCO3;
(2)①B与D反应的化学方程式为:Ba(NO3)2+H2SO4=BaSO4 +2HNO3;
②D与E反应的化学方程式为:H2SO4+2NaHCO3=Na2SO4+2CO2 +2H2O;
③A与C反应的化学方程式为:2KOH+CuCl2=Cu(OH)2 +2KCl。
29.取50.0mL Na2CO3和Na2SO4的混合溶液,加入过量BaCl2溶液后,得到沉淀14.51g,将沉淀用过量稀HNO3处理后,沉淀质量减少到4.66g,并有气体放出,试计算:
(1)原溶液中Na2SO4的物质的量为______________;
(2)生成气体的体积(标准状况)为_________________。
【答案】(1). 0.02mol (2). 1.12L
【分析】碳酸钠、硫酸钠都能够与氯化钡反应,分别生成碳酸钡沉淀、硫酸钡沉淀,碳酸钡能够溶于稀硝酸,硫酸钡不溶,依据沉淀质量的变化计算碳酸钠和硫酸钠的物质的量,据此解答。
【详解】(1)碳酸钠与氯化钡反应生成碳酸钡沉淀,反应的化学方程式为:BaCl2+Na2CO3═BaCO3↓+2NaCl;硫酸钠与氯化钡反应生成硫酸钡沉淀,反应的化学方程式为:BaCl2+Na2SO4═BaSO4↓+2NaCl;碳酸钡能够溶于稀硝酸,硫酸钡不溶,依据原子个数守恒得:
n(Na2SO4)=n(BaSO4)==0.02mol;
(2)14.51g白色沉淀为BaSO4和BaCO3的混合物,其中不溶于稀硝酸的是4.66g BaSO4,则BaCO3质量为:14.51g-4.66g=9.85g。
设产生的CO2气体在标准状况下的体积为V,
BaCO3+2HNO3══Ba(NO3)2+CO2↑+H2O
197g 22.4L
9.85g V
V==1.12L。
1.以下命题,违背化学变化规律的是 ( )
A. 石墨制成金刚石 B. 煤加氢变成人造石油
C. 水变成汽油 D. 干冰转化成原子晶体
【答案】C
【解析】试题分析:化学反应的实质是旧化学键的断裂与新化学键的形成,在转化过程中遵守元素守恒与原子个数守恒,显然水中没有碳元素,不可能转化为碳原子为C5~C11的烃的汽油,所以选项C不正确,其余都是正确的,答案选C。
2.下列仪器常用于物质分离的是( )
A. ③⑤⑥ B. ②③⑤ C. ②④⑤ D. ①②⑥
【答案】B
【解析】常用的物质分离方法有过滤、萃取、蒸馏、层析等,常用于物质分离的仪器有普通漏斗、分液漏斗、蒸馏烧瓶等,故B正确。
3.下列实验操作均要用玻璃棒,其中玻璃棒的作用及其目的相同的是 ( )
① 过滤 ② 蒸发 ③ 溶解 ④ 向容量瓶转移液体
A. ①和② B. ①和④ C. ③和④ D. ①和③
【答案】B
【解析】①在过滤时,玻璃棒起引流作用;②在蒸发实验中玻璃棒的作用是搅拌,防止液体因局部受热而飞溅;③玻璃棒的作用是搅拌,加速物质的溶解;④向容量瓶转移液体时玻璃棒起引流作用。其中玻璃棒的作用及其目的相同的是①和④,答案选B。
4.草酸是“消字灵”的主要成分之一,其分子构成如图.下列关于草酸的叙述不正确的是( )
A. 草酸属于有机物
B. 草酸的化学式为H2C2O4
C. 一个草酸分子由2个氢原子、2个碳原子、4个氧原子构成
D. 草酸的摩尔质量为90 g
【答案】D
【分析】A、根据有机物的概念进行分析;B、利用分子结构模型图及图例,查找构成分子的原子种类和数目,根据分子构成写出物质的化学式;C、根据化学式的意义进行分析;D、依据摩尔质量的概念分析判断。
【详解】A、从分子模型的可以看出,草酸是含有碳元素的化合物,属于有机物,故说法正确;B、在分子模型可以看出,一个草酸分子中含有2个C原子、2个H原子、4个O原子,故其化学式可写为H2C2O4,故说法正确;C、草酸是由草酸分子构成的,一个草酸分子是由2个C原子、2个H原子、4个O原子构成的,故说法正确;D、1×2+12×2+16×4=90,草酸的摩尔质量为90 g/mol,故说法不正确。答案选D。
5.只用下列试剂中的一种就能鉴别Ba(NO3)2、Na2CO3、KCl三种溶液,该试剂是( )
A. Ca(NO3)2溶液 B. 稀H2SO4 C. NaOH溶液 D. Na2SO4溶液
【答案】B
【详解】A.加入Ca(NO3)2溶液不能鉴别Ba(NO3)2、KCl,选项A错误;B.加入稀H2SO4,与Ba(NO3)2反应生成白色沉淀,与Na2CO3反应生成气体,与KCl不反应,三者现象各不相同,可鉴别,选项B正确; C.加入NaOH溶液与三种物质都不反应,选项C错误;D.加入Na2SO4溶液不能鉴别Na2CO3、KCl,选项D错误。答案选B。
6.下列各组混合物中,能用分液漏斗分离的是( )
A. 酒精和水 B. 碘和四氯化碳 C. 水和四氯化碳 D. 汽油和植物油
【答案】C
【解析】A.酒精和水互溶,不能用分液漏斗进行分离,故A错误;
B.碘和四氯化碳互溶,不能用分液漏斗进行分离,故B错误;
C.水和四氯化碳不溶,能用分液漏斗进行分离,故C正确;
D.汽油和植物油互溶,不能用分液漏斗进行分离,故D错误;故选C.
7.对下列实验过程的评价,正确的是( )
A. 某固体中加入稀盐酸,产生了无色气体,证明该固体中一定含有碳酸盐
B. 某溶液中滴加BaCl2溶液,生成白色沉淀,证明一定含有SO42-
C. 某无色溶液滴入紫色石蕊试液显红色,该溶液一定显碱性
D. 验证烧碱溶液中是否含有Cl-,先加稀硝酸除去OH-,再加入AgNO3溶液,有白色沉淀,证明含Cl-
【答案】D
【分析】根据已有的离子的检验方法、物质的性质以及物质间反应的实验现象进行分析解答即可,活泼金属和碳酸盐都能与酸反应生成气体,钡离子能与硫酸根离子结合产生沉淀,氯离子能与银离子结合产生沉淀,碱性溶液能使酚酞试液变红。
【详解】A、某固体中加入稀盐酸,产生无色气体,证明该固体中不一定含有CO32-,可能是活泼金属与酸的反应,选项A错误;B、某溶液中加BaCl2溶液,生成不溶于稀硝酸的白色沉淀,则该溶液中不一定含有SO42-,可能是含有银离子,选项B错误;C、某无色溶液滴入紫色石蕊试液显红色,该溶液一定显酸性,选项C错误;D、验证烧碱溶液中是否含有Cl-,应先加硝酸除去OH-,再加AgNO3溶液,有白色沉淀出现,证明含有Cl-,选项D正确;答案选D。
8.下列实验操作中正确的是( )
A. 用试管取出试剂瓶中的Na2CO3溶液,发现取量过多,为了不浪费,又把过量的试剂倒入试剂瓶中
B. Ba(NO3)2溶于水,可将含有Ba(NO3)2的废液倒入水池中,再用水冲入下水道
C. 用蒸发方法使NaCl从溶液中析出时,应将蒸发皿中NaCl溶液全部蒸干才停止加热
D. 分液操作时,分液漏斗中下层液体从下口放出,上层液体从上口倒出
【答案】D
【详解】A.过量试剂一般不能放回原瓶,防止试剂污染,则Na2CO3溶液取量过多,放在烧杯中回收,选项A错误;B.钡离子有毒,则含有Ba(NO3)2的废液倒入水槽中,不能用水冲入下水道,防止污染地下水,选项B错误;C.NaCl为可溶性固体,蒸发时不能蒸干,出现大量固体时停止加热,利用余热加热,选项C错误;D.分液操作时,分液漏斗中下层液体从下口放出,上层液体从上口倒出,可避免两种液体相互污染,选项D正确;答案选D。
9.下列基本实验操作中,正确的是( )
A. A B. B C. C D. D
【答案】B
【详解】A.气体进出方向错误,气体应从长导管进气,短导管出,选项A错误;B.氧气难溶于水,可用排水法收集,选项B正确;C.量筒只能用于量取液体的体积,且只能在常温下使用,不能在量筒中稀释溶液且浓硫酸稀释时应为浓硫酸注入水中,选项C错误;D.胶头滴管应垂直悬空,不能插入到试管中,防止污染药品,选项D错误。答案选B。
10.现有三组溶液:①汽油和氯化钠溶液 ②39%的乙醇溶液 ③氯化钠和单质溴的水溶液,分离以上各混合液的正确方法依次是( )
A. 分液、蒸馏、萃取 B. 萃取、蒸馏、分液
C. 分液、萃取、蒸馏 D. 蒸馏、萃取、分液
【答案】A
【解析】汽油不溶于水,分离汽油和氯化钠溶液应该用分液法;乙醇与水互溶,但沸点相差较大,分离39%的乙醇溶液应该用蒸馏;溴单质易溶在有机溶剂中,分离氯化钠和单质溴的水溶液应该用萃取,答案选A。
11.下列叙述正确的是( )
A. 1 mol CO2的质量为44 g/mol B. H2SO4的摩尔质量为98
C. 标准状况下,气体摩尔体积约为22.4 L D. O2的相对分子质量为32
【答案】D
【解析】试题分析::A、质量的单位为g,故1mol二氧化碳的质量为44g,故A错误;B、一种物质的摩尔质量在数值上等于该物质的相对分子质量,摩尔质量的单位为g/mol,故硫酸的摩尔质量为98g/mol,故B错误;C、气体摩尔体积的单位为L/mol,故标况下,气体摩尔体积为22.4L/mol,故C错误;D、O的相对原子质量为16,故氧气的相对分子质量为32,所以D选项是正确的.所以D选项是正确的.
12.下列分离或提纯物质的方法正确的是( )
A. 用蒸馏的方法制取蒸馏水
B. 用过滤的方法除去NaCl溶液中含有的少量Na2SO4
C. 用溶解、过滤的方法提纯含有少量BaSO4的BaCO3
D. 用加热、蒸发的方法可以除去NaCl中CaCl2、MgCl2等杂质
【答案】A
【解析】试题分析:A.水易挥发,通过蒸馏可得到蒸馏水,以除去杂质,A正确;B.NaCl溶液中含有的少量Na2SO4选用适量BaCl2除坛Na2SO4,再过滤去BaSO4分离,B错误;C.碳酸钡和硫酸钡都不溶于水,不能用过滤的方法分离,C错误;D.粗盐中的CaCl2、MgCl2等杂质可以转化为沉淀或气体除去,蒸发不能实现分离,故D错误。
选A。
13.通过分别加入AgNO3、Ba(NO3)2、Mg(NO3)2三种试剂,使某溶液中的Cl-、OH-、CO32-分别沉淀出来,逐一过滤加以分离,则加入三种试剂的顺序是( )
A. AgNO3、Ba(NO3)2、Mg(NO3)2 B. Mg(NO3)2、Ba(NO3)2、AgNO3
C. Ba(NO3)2、AgNO3、Mg(NO3)2 D. Ba(NO3)2、Mg(NO3)2、AgNO3
【答案】D
【解析】试题分析:本题要求分别使Cl-、OH-、逐一沉淀而分离。若先加AgNO3试剂,则会使三种离子均沉淀出来;若先加Ba(NO3)2试剂,则只有沉淀出来;若先加Mg(NO3)2试剂,则OH-、将被沉淀出来。因此正确的顺序为Ba(NO3)2,Mg(NO3)2,AgNO3,所以答案选D。
14.下列除杂(括号内为杂质)的方法完全正确的是( )
选项
物质
所用试剂
操作方法
A
CO2(CO)
O2(适量)
点燃
B
Cu(CuO)
稀硫酸(适量)
过滤
C
Fe3O4(MnO2)
H2O2
过滤
D
CaO(CaCO3)
H2O
过滤
【答案】B
【分析】根据原物质和杂质的性质选择适当的除杂剂和分离方法,所谓除杂(提纯),是指除去杂质,同时被提纯物质不得改变.除杂质题至少要满足两个条件:①加入的试剂只能与杂质反应,不能与原物质反应;②反应后不能引入新的杂质。
【详解】A、除去二氧化碳中的一氧化碳不能够通氧气点燃,这是因为除去气体中的气体杂质不能使用气体,否则会引入新的气体杂质,故选项所采取的方法错误;B、CuO能与稀硫酸反应生成硫酸铜和水,Cu不与稀硫酸反应,在过滤除去不溶物,能除去杂质且没有引入新的杂质,符合除杂原则,故选项所采取的方法正确;C、过氧化氢在二氧化锰的催化作用下生成水和氧气,二氧化锰作催化剂,反应前后质量不变,不能除去杂质,不符合除杂原则,故选项所采取的方法错误;D、氧化钙能与水反应生成氢氧化钙,碳酸钙难溶于水,反而会把原物质除去,不符合除杂原则,故选项所采取的方法错误;答案选B。
15.在相同温度和压强下,等质量的下列气体所占体积最大的是( )
A. H2 B. O2 C. CO2 D. Cl2
【答案】A
【解析】试题分析:在相同温度和压强下,等质量的气体摩尔质量越大,其物质的量越小,体积越小。A摩尔质量为2 g/mol,B摩尔质量为32 g/mol,C摩尔质量为44 g/mol,D摩尔质量为71 g/mol,所以选A。
16.下列各组物质中,所含分子数一定相同的是( )
A. 10 g H2和10 g O2 B. 5.6 L N2和5.6 L CO2
C. 14 g CO和0.5 mol Br2 D. 标准状况下2.24 L H2O和0.1 mol N2
【答案】C
【解析】试题分析:H2和O2的摩尔质量不相等,所以质量相同的时候,物质的量不相等,分子数就不相等,A错;没有说明是否在相同条件下,5.6LN2和5.6L CO2的物质的量无法比较,B错;14g CO的物质的量为:14g÷28g/mol=0.5mol,与0.5molBr2 的物质的量相等,则分子数相等,C对;标准状况下H2O是液体,知道体积无法计算物质的量,D错,选C。
17.等物质的量的SO2和SO3相比较,下列结论错误的是( )
A. 它们的分子数目之比是1︰1 B. 它们的氧原子数目之比为2︰3
C. 它们的质量之比为1︰1 D. 它们所含原子数目之比为3︰4
【答案】C
【解析】试题分析:A.等物质的量的SO2和SO3分子数目之比等于物质的量之比=1:1,故A正确;B.等物质的量的SO2和SO3分子数目之比等于物质的量之比=1:1,1个SO2分子中含有2个氧原子,1个SO3分子中含有3个氧原子,则所含O原子数之比为(1×2):(1×3)=2:3,故B正确;C.等物质的量的SO2和SO3质量之比等于物质的摩尔质量之比=64:80=4:5,故C错误;D.等物质的量的SO2和SO3分子数目之比等于物质的量之比=1:1,1个SO2分子中含有3个原子,1个SO3分子中含有4个原子,则原子总数之比为(1×3):(1×4)=3:4,故D正确;故选C。
18.设阿伏加德罗常数为NA,则下列说法正确的是( )
A. 常温常压下,11.2 L甲烷中含有的氢原子数为2 NA
B. 标准状况下,0.3 mol 二氧化硫中含有氧原子数为0.3 NA
C. 常温下,2.7 g铝与足量的盐酸反应,失去电子数为0.3 NA
D. 1 mol某气体体积约为22.4 L,则此时一定为标准状况。
【答案】C
【详解】A、常温常压下,气体摩尔体积大于22.4L/mol,故11.2L甲烷的物质的量小于0.5mol,故含有的氢原子数小于2NA个,选项A错误;B、二氧化硫中含2个氧原子,故0.3mol二氧化硫中含0.6mol氧原子即0.6NA个,选项B错误;C、铝在反应中失去3个电子,2.7g铝的物质的量是0.1mol,失去电子数为0.3 NA,选项C正确;D、气体的体积取决于气体存在的温度和压强,升高温度体积增大,增大压强体积减小,在一定的温度和压强下,如不是标准状况,1mol气体的体积可能为22.4L,如温度高于0℃时,压强增大,1mol气体的体积可能为22.4L,选项D错误。答案选C。
19.a mol H2SO4中含有b个氧原子,则阿伏加德罗常数可以表示为( )
A. a/4b mol-1 B. b/4a mol-1 C. a/bmol-1 D. b/a mol-1
【答案】B
【解析】试题分析:根据物质的化学式可知1mol的硫酸分子中含4NA个O原子,amolH2SO4中含有b个氧原子,则1:a=4NA:b,所以NA= b/4a /mol,因此选项是B。
20.用NA表示阿伏加德罗常数,下列叙述正确的是( )
A. 标准状况下,22.4 L H2O含有的分子数为NA
B. 常温常压下,1.06 g Na2CO3含有的Na+离子数为0.02 NA
C. 通常状况下,NA个CO2分子占有的体积为22.4 L
D. 标准状况下,56 g Fe的体积约为22.4 L
【答案】B
【详解】A、标况下水不是气态,22.4LH2O含有的分子数N=nNA= NA,气体摩尔体积22.4L/mol不能代入,选项A错误;B、根据微粒数N=nNA= NA= ×2NA=0.02NA,选项B正确;C、气体摩尔体积22.4L/ml必须使用于标况下的气体,而不是通常状况下的气体,选项C错误;D、56gFe的物质的量为1mol,标况下Fe是固体,其体积远远小于22.4L,选项D错误。答案选B。
21.已知RO32-的核内有x个中子,R的质量数为A,则m gRO32-含有电子的物质的量为( )
A. m(A+26-x)/(A+48) B. n(A-x-48)/(A+48)
C. (A-x+50)/Am D. m(A-x+2)/A
【答案】A
【分析】先根据氧原子的中子数以及粒子的中子数求出R的中子数,然后根据质量数=质子数+中子数求出R原子的质子数,再根据阴离子核外电子数=质子数之和+电荷数求出阴离子的电子数,最后根据n=计算mg RO3n-的物质的量从而计算出电子的物质的量。
【详解】氧原子的中子数为8,RO32-的核内有x个中子,则R的中子数为x-24,R原子的质子为A-x+24,1个RO32-含有电子数为:A-x+24+2=A-x+26,mg RO3n-的物质的量为mol,所以mg RO32-含有电子的物质的量为×(A-x+26)mol,答案选A。
22.按照阿伏加德罗定律,下列叙述不正确的( )
A. 同温同压下两种气体的体积之比等于物质的量之比
B. 同温同压下两种气体的物质的量之比等于密度之比
C. 同温同压下两种气体的密度之比等于摩尔质量之比
D. 同温同体积下两种气体的物质的量之比等于压强之比
【答案】B
【解析】试题分析:由PV=nRT可知,同温同压下两种气体的体积之比等于物质的量之比,A正确;由PV=nRT可知,同温同压下两种气体的体积之比等于物质的量之比,又V=m/ρ,若质量相等时,同温同压下两种气体的物质的量与密度成反比,B错误;由pM=ρRT可知,同温同压下摩尔质量与密度成正比,则两种气体的摩尔质量之比等于密度之比,C正确;由PV=nRT可知,同温同体积下物质的量与压强成正比,则两种气体的物质的量之比等于压强之比,D正确。
23.在一个密闭容器中盛有11 g X气体(X的摩尔质量为44 g/mol)时,压强为1×104 Pa。如果在相同温度下,把更多的气体X充入容器,使容器内压强增至5×104 Pa,这时容器内气体X的分子数约为( )
A. 3.3×1025 B. 3.3×1024 C. 7.5×1023 D. 7.5×1022
【答案】C
【解析】11g X气体的物质的量是 ,同温同体积时,压强比等于物质的量比,容器内的压强增至5×104Pa时,气体的物质的量是1.25mol,分子数约为1.25mol×NA≈7.5×1023,故C正确。
24.NaHS、MgSO4、NaHSO4三种物质组成的混合物中,已知氧元素的质量分数为a%,则其中硫元素的质量分数为( )
A. a% B. 1-1.75% C. 4/7(1-a%) D. 3/7(1-a%)
【答案】C
【解析】试题分析:NaHS、MgSO4、NaHSO4组成的混合物中,Mg元素质量:S元素质量=24:32,(Na+H)元素质量:S元素质量=24:32,故可把Mg、Na和H元素的总质量作为一个整体,则在混合物中Mg、Na和H元素的总质量:S元素的质量=24:32,已知氧元素的质量分数为a%,则其中硫元素的质量分数为,答案选C。
25.(1)3.01×1023个OH-的物质的量为________mol,含有质子的物质的量为_____mol,含有电子的物质的量为________mol,这些OH-和________g Na+含有的电子数相同。
(2)现有m g某气体,它由双原子分子构成,它的摩尔质量为M g·mol-1。若阿伏加德罗常数用NA表示
①该气体的物质的量为________mol。
②该气体所含原子总数为________个。
③该气体在标准状况下的体积为________L。
④该气体在标准状况下的密度为___________。
【答案】(1). 0.5 (2). 4.5 (3). 5 (4). 11.5 (5). m/M (6). 2mNA/M (7). 22.4m/M (8). M/22.4g/L
【详解】(1)OH-的物质的量==0.5mol,含有质子物质的量为0.5mol×9=4.5mol,含有电子物质的量为0.5mol×10=5mol,OH-与Na+都含有10个电子,二者含有的电子数相同,则二者物质的量相等,则钠离子质量=0.5mol×23g/mol=11.5g;
(2)设该气体为A2,①其物质的量为mol;②分子数为NA,原子总数为NA;③在标准状况下的体积L;④在标准状况下的密度g/L。
26.粗盐中除含有Ca2+、Mg2+、SO等可溶性杂质外,还含有泥砂等不溶性杂质。
(1)检验溶液中含有SO的方法是_________________________________________________。
(2)将粗盐溶解过滤除去不溶性杂质后,在滤液中依次滴加过量NaOH溶液、BaCl2溶液和Na2CO3溶液,直至不再产生沉淀。其中加入Na2CO3溶液的目的是___________________,滴加Na2CO3溶液时发生反应的化学方程式为________________________________________________________。
【答案】(1). 取少量溶液于试管中,滴加稀盐酸,无明显现象,再滴加BaCl2溶液有白色沉淀产生则证明有SO42-,反之则无 (2). 除Ba2+和Ca2+ (3). BaCl2+Na2CO3=BaCO3 +2NaCl,CaCl2+Na2CO3=CaCO3 +2NaCl
【分析】(1)加入氯化钡溶液检验硫酸根离子是否除尽;(2)在粗盐提纯的过程中需要滴加量NaOH溶液、BaCl2溶液和Na2CO3溶液除去镁离子、硫酸根和钙离子以及过量的钡离子。
【详解】(1)加入过量氯化钡溶液除去硫酸根离子,检验硫酸根离子已除尽,可静止片刻在上层清液处,滴加一滴氯化钡溶液,不出现浑浊就说明硫酸根离子已经除尽;故答案为:取适量溶液于试管中,滴加足量盐酸,再滴加几滴BaCl2溶液,有白色沉淀生成,说明溶液中含有SO42-;
(2)在粗盐提纯的过程中需要滴加过量NaOH溶液、BaCl2溶液和Na2CO3溶液目的是分别除去Mg2+、SO42-和Ca2+以及的Ba2+,由于加入Na2CO3溶液的目的是除去Ca2+和过量的Ba2+,故离子方程式为:BaCl2+Na2CO3=BaCO3↓+2NaCl;CaCl2+Na2CO3=CaCO3↓+2NaCl。
27.I.下图是中学化学中常用于混合物的分离和提纯的装置,请根据装置回答问题:
(1)从氯化钾溶液中得到氯化钾固体,选择装置________(填代表装置图的字母,下同);除去自来水中 的Cl-等杂质,选择装置________________。
(2)从碘水中分离出I2,选择装置________,该分离方法的名称为________________。
(3)装置A中①的名称是________,进水的方向是从________口进水。
II.某化学课外小组用海带为原料制取了少量碘水.现用CCl4从碘水中萃取碘并用分液漏斗分离两种溶液.其实验操作可分解为如下几步:
A.把盛有溶液的分液漏斗放在铁架台的铁圈中;
B.把50 mL碘水和15 mL CCl4加入分液漏斗中,并盖好玻璃塞;
C.检验分液漏斗活塞和上口玻璃塞是否漏液;
D.倒转漏斗用力振荡,并不时旋开活塞放气,最后关闭活塞,把分液漏斗放正;
E.放开活塞,用烧杯接收溶液;
F.从分液漏斗上口倒出上层水溶液;
G.将漏斗上口的玻璃塞打开,或使溶液上的凹槽或小孔对准漏斗口上的小孔;
H.静置、分层.
就此实验,完成下列填空:
(1)正确操作步骤的顺序是(用上述各操作的编号字母填空):
________→________→________→A→H→________→E→F._____________
(2)上述E步骤的操作中应注意______________________________________.上述G步骤操作的目的是_____________________________________________.
(3)能选用CCl4从碘水中萃取碘的原因是______________________________________.
(4)下列物质不能作为从溴水中萃取溴的溶剂是________.
A.酒精 B.苯(一种有机溶剂,与水互不相溶,密度比水小) C.汽油
【答案】(1). D (2). A (3). B (4). 萃取分液 (5). 冷凝管 (6). 下 (7). C ; B ;D ;G (8). 待下层液体流尽时,及时关闭活塞 (9). 平衡分液漏斗内外气压,使液体易于流下 (10). CCl4与水和碘均不反应;CCl4与水互不相溶; 碘在CCl4中的溶解度远大于水中 (11). A
【分析】II.(1)根据操作步骤排序;(2)根据操作容易出现错误做法的地方分析;根据操作目的分析;(3)根据萃取剂的选择标准分析;(4)根据萃取剂的选择标准判断。
【详解】I. (1)蒸发可以实现易溶于水的固体和水的分离,从氯化钾溶液中得到氯化钾固体可用蒸发,因蒸馏可以实现水中难挥发性杂质和水的分离,则除去自来水中的Cl ─ 等杂质,可用蒸馏,故答案为:D;A;
(2)碘微溶于水,碘易溶于苯、四氯化碳等有机溶剂,且苯、四氯化碳与水互不相溶,可用萃取法分离,故答案为:B;萃取分液;
(3)装置A中①的名称是冷凝管,使用时下口进水上口出水;
II.(1)按从下向上的顺序分析:先检验装置是否漏液;如果分液漏斗不漏液,然后向分液漏斗中加液体,即选操作步骤B;然后震荡并不时旋开活塞放气,最后关闭活塞,把分液漏斗放正,即选D;然后把盛有溶液的分液漏斗放在铁架台的铁圈中,使溶液分层,即选A;然后将漏斗上口的玻璃塞打开或使塞上的凹槽或小孔对准漏斗口上的小孔,以使溶液顺利流出,即选G;然后静置,分层,使溶液分离,即选H;然后将分液漏斗上口倒出上层水溶液,即选E;然后旋开活塞,用烧怀接收溶液,进行分液,即选F。故答案为:C→B→D→A→G→H→E→F;
(2)(E)步骤的操作中如果漏斗下端不紧靠烧杯内壁,有可能溅出液体;如果不及时关闭活塞,上层液体可能从下口流出,产生杂质;(G)步骤操作的目的是为了使漏斗内外空气相通,以保证进行液体顺利流出;故答案为:待下层液体流尽时,及时关闭活塞;平衡分液漏斗内外气压,使液体易于流下;
(3)萃取剂的选取标准是:与水互不相溶,被萃取的物质在该溶剂中的溶解度比在水中的溶解度大,且跟萃取物不发生化学反应.根据萃取剂的选择标准分析:CCl4与水不互溶;而且碘在CCl4中的溶解度比在水中的大很多,所以可用CCl4作萃取剂;故答案为:CCl4与水和碘均不反应;CCl4与水互不相溶; 碘在CCl4中的溶解度远大于水中;
(4)根据萃取剂的选择标准分析,A、酒精和水互溶,选项A选; B、苯符合萃取剂的标准,选项B不选;C、汽油符合萃取剂的标准,,选项C不选。答案选A。
28.有五瓶损坏标签的试剂,分别盛有硫酸溶液、氢氧化钾溶液、硝酸钡溶液、碳酸氢钠溶液、氯化铜溶液,为了确定各瓶中是什么试剂,将它们任意编号为A、B、C、D、E。观察发现,C试剂颜色为蓝色,其余为无色;几种试剂用小试管各取少量,两两相互滴加,反应现象为:A与C混合有蓝色沉淀,A与其余三种混合无明显现象,B与D出现白色沉淀,B与E无明显现象,D与E混合有气泡产生。
(1)由此,可判定下列试剂瓶中所盛试剂为(用主要成分的化学式表示):A___________,B___________,D___________,E___________,
(2)请写出下面的化学方程式:
①B与D:___________________________________________;
②D与E:___________________________________________;
③A与C:___________________________________________;
【答案】(1). KOH (2). Ba(NO3)2 (3). H2SO4 (4). NaHCO3 (5). Ba(NO3)2+H2SO4=BaSO4 +2HNO3 (6). H2SO4+2NaHCO3=Na2SO4+2CO2 +2H2O (7). 2KOH+CuCl2=Cu(OH)2 +2KCl
【分析】根据题干信息可知,C试剂颜色为蓝色判断为氯化铜溶液;四种无色试剂A、B、D、E用小试管各取少量,两两反应,反应现象为:A与其余三种混合无明显现象,B与D出现白色沉淀,说明是硝酸钡溶液和硫酸溶液、D与E混合有气泡产生,证明是碳酸氢钠溶液和硫酸溶液,分析判断为:D为硫酸溶液;E为碳酸氢钠溶液,B为硝酸钡溶液;E与B无明显现象,符合实验现象。
【详解】C试剂颜色为蓝色判断为氯化铜溶液;四种无色试剂A、B、D、E用小试管各取少量,两两反应,反应现象为:A与其余三种混合无明显现象,B与D出现白色沉淀,说明是硝酸钡溶液和硫酸溶液、D与E混合有气泡产生,证明是碳酸氢钠溶液和硫酸溶液,分析判断为:D为硫酸溶液;E为碳酸氢钠溶液,B为硝酸钡溶液;E与B无明显现象,符合实验现象;
(1)由此,可判定下列试剂瓶中所盛试剂为:A:KOH;B:Ba(NO3)2;C:CuCl2;D:H2SO4;E:NaHCO3;故答案为:KOH;Ba(NO3)2;H2SO4;NaHCO3;
(2)①B与D反应的化学方程式为:Ba(NO3)2+H2SO4=BaSO4 +2HNO3;
②D与E反应的化学方程式为:H2SO4+2NaHCO3=Na2SO4+2CO2 +2H2O;
③A与C反应的化学方程式为:2KOH+CuCl2=Cu(OH)2 +2KCl。
29.取50.0mL Na2CO3和Na2SO4的混合溶液,加入过量BaCl2溶液后,得到沉淀14.51g,将沉淀用过量稀HNO3处理后,沉淀质量减少到4.66g,并有气体放出,试计算:
(1)原溶液中Na2SO4的物质的量为______________;
(2)生成气体的体积(标准状况)为_________________。
【答案】(1). 0.02mol (2). 1.12L
【分析】碳酸钠、硫酸钠都能够与氯化钡反应,分别生成碳酸钡沉淀、硫酸钡沉淀,碳酸钡能够溶于稀硝酸,硫酸钡不溶,依据沉淀质量的变化计算碳酸钠和硫酸钠的物质的量,据此解答。
【详解】(1)碳酸钠与氯化钡反应生成碳酸钡沉淀,反应的化学方程式为:BaCl2+Na2CO3═BaCO3↓+2NaCl;硫酸钠与氯化钡反应生成硫酸钡沉淀,反应的化学方程式为:BaCl2+Na2SO4═BaSO4↓+2NaCl;碳酸钡能够溶于稀硝酸,硫酸钡不溶,依据原子个数守恒得:
n(Na2SO4)=n(BaSO4)==0.02mol;
(2)14.51g白色沉淀为BaSO4和BaCO3的混合物,其中不溶于稀硝酸的是4.66g BaSO4,则BaCO3质量为:14.51g-4.66g=9.85g。
设产生的CO2气体在标准状况下的体积为V,
BaCO3+2HNO3══Ba(NO3)2+CO2↑+H2O
197g 22.4L
9.85g V
V==1.12L。
相关资料
更多

