2018-2019学年安徽省宿州市十三所重点中学高二上学期期末质量检测化学(理)试题 word版
展开宿州市十三所重点中学2018-2019学年度第一学期期末质量检测
高二化学(理科)试题
命题:泗县一中高二化学备课组 审核:泗县一中 陈松林
说明:1、本试卷分第I卷和第II卷两部分;满分100分,考试时间100分钟。
2、请将第I卷和第II卷两部分的答案用黑笔或蓝色笔写在试卷答题卷上。
可能用到的相对原子质量:H:1 C:12 O: 16 N:14 Na:23 S: 32
第I卷 (选择题 共48分)
一、选择题(本题共计16小题,每小题只有一个正确答案,每小题3分,共计48分)
1、《本草纲目》中有“冬月灶中所烧薪柴之灰,令人以灰淋汁,取碱浣衣”的记载。下列说法不正确的是:
A.“薪柴之灰”可与铵态氮肥混合施用 B.“以灰淋汁”的操作是过滤
C.“取碱”得到的是一种盐溶液 D.“浣衣”过程有化学变化
2、下列叙述正确的是:
A.使用催化剂可以改变反应的活化能,也可以改变反应的焓变。
B.金属腐蚀分为析氢腐蚀和吸氧腐蚀
C.电解饱和食盐水,阳极产物一定是氯气
D.同种弱电解质溶液,增大物质的量浓度导电能力不一定增强
3、化学用语是学习化学的重要工具,下列用来表示物质变化的化学用语中,正确的是:
A.铅蓄电池放电时,负极反应式为PbO2+4H++SO+2e-===PbSO4+2H2O
B.粗铜精炼时,与电源负极相连的是纯铜,阴极反应式为Cu2++2e-=== Cu
C.生铁中含碳,抗腐蚀能力比纯铁强
D.铁制品上镀锌,锌做阴极,铁制品做阳极,电解质溶液中含Zn2+
4、下列溶液一定呈酸性的是:
A.含有H+的溶液
B.pH=6.5的溶液
C.c(OH-)<c(H+)的溶液
D.常温下,由水电离的c(OH-)=1.0×10-13mol/L
5、下列离子方程式与所述事实相符且正确的是:
A.NaHS水解反应:HS-+H2OH3O++S2-
B.Fe(OH)2与稀硝酸反应:2H++Fe(OH)2===Fe2++2H2O
C.过量的SO2通入到漂白粉溶液中:ClO-+SO2+H2O===HClO+HSO3-
D.Na2CO3水溶液中存在平衡:CO32-+H2OHCO3-+OH-
6、在铝与稀硫酸的反应中,已知10 s末硫酸的浓度减少了0.9 mol·L-1,若不考虑反应过程中溶液体积的变化,则10 s内生成硫酸铝的平均反应速率是:
A.0.02 mol·L-1·min-1 B.1.8 mol·L-1·min-1
C.1.2 mol·L-1·min-1 D.0.18 mol·L-1·min-1
7、室温下,下列离子组在给定条件下一定能大量共存的是:
A.pH=1的溶液中:K+、Na+、NO3-、CH3COO-
B.c(ClO-)=1.0mol/L 的溶液:K+、SO32-、S2-、Cl-
C.KCl溶液中:Na+、Fe3+、SO42-、SCN-
D.c(OH-)=1.0×10-13mol/L的溶液中:、、、
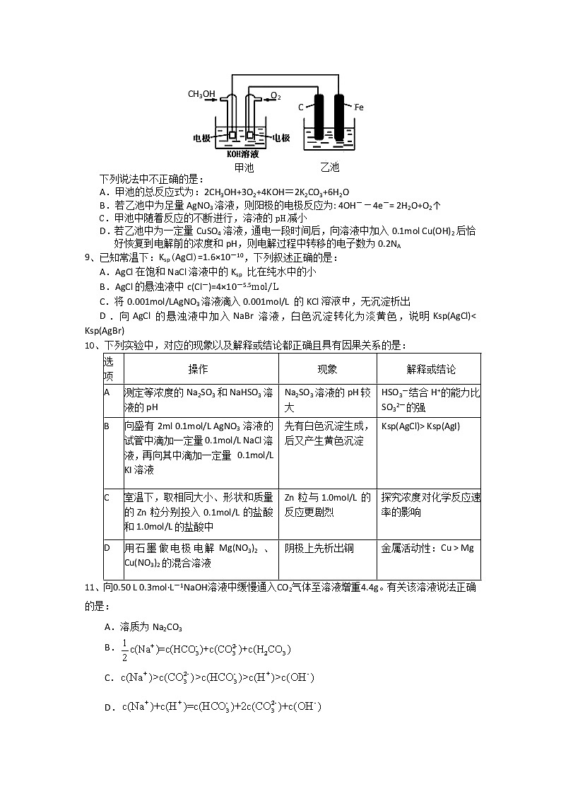
8、下图中甲池是以甲醇为原料,KOH为电解质的高效燃料电池,电化学过程的如图
下列说法中不正确的是:
A.甲池的总反应式为:2CH3OH+3O2+4KOH=2K2CO3+6H2O
B.若乙池中为足量AgNO3溶液,则阳极的电极反应为: 4OH--4e-= 2H2O+O2↑
C.甲池中随着反应的不断进行,溶液的pH减小
D.若乙池中为一定量CuSO4溶液,通电一段时间后,向溶液中加入0.1mol Cu(OH)2后恰好恢复到电解前的浓度和pH,则电解过程中转移的电子数为0.2NA
9、已知常温下:Ksp(AgCl)=1.6×10-10,下列叙述正确的是:
A.AgCl在饱和NaCl溶液中的Ksp 比在纯水中的小
B.AgCl的悬浊液中c(Cl-)=4×10-5.5mol/L
C.将0.001mol/LAgNO3溶液滴入 0.001mol/L 的KCl溶液中,无沉淀析出
D.向AgCl的悬浊液中加入NaBr溶液,白色沉淀转化为淡黄色,说明Ksp(AgCl)< Ksp(AgBr)
10、下列实验中,对应的现象以及解释或结论都正确且具有因果关系的是:
选项 | 操作 | 现象 | 解释或结论 |
A | 测定等浓度的Na2SO3和NaHSO3溶液的pH | Na2SO3溶液的pH较大 | HSO3-结合H+的能力比SO32-的强 |
B | 向盛有2ml 0.1mol/L AgNO3溶液的试管中滴加一定量0.1mol/L NaCl溶液,再向其中滴加一定量 0.1mol/L KI溶液 | 先有白色沉淀生成,后又产生黄色沉淀 | Ksp(AgCl)> Ksp(AgI) |
C | 室温下,取相同大小、形状和质量的Zn粒分别投入0.1mol/L的盐酸和1.0mol/L的盐酸中 | Zn粒与1.0mol/L的反应更剧烈 | 探究浓度对化学反应速率的影响 |
D | 用石墨做电极电解Mg(NO3)2、Cu(NO3)2的混合溶液 | 阴极上先析出铜 | 金属活动性:Cu > Mg |
11、向0.50 L 0.3mol·L-1NaOH溶液中缓慢通入CO2气体至溶液增重4.4g。有关该溶液说法正确的是:
A.溶质为Na2CO3
B.
C.
D.
12、某弱酸溶液中存在电离平衡HAH++A-,下列叙述不正确的是:
A.溶液中离子浓度的关系满足:c(H+) = c(OH-)+c(A-)
B.常温下,加入NaA固体可使HA的电离常数增大
C.HA溶液中加少量的NaA固体,平衡逆向移动
D.0.10mol/L的HA溶液中加水稀释,溶液中c(OH-)增大
13、常温下,浓度均为0.1mol/L 的四种溶液pH如下表,依据已有的知识和信息进行判断,下列说法正确的是:
溶质 | Na2CO3 | NaClO | NaHCO3 | NaHSO3 |
pH | 11.6 | 10.3 | 9.7 | 4.0 |
A.常温下,HSO3-的水解能力强于其电离能力
B.向氯水中加入少量NaHCO3固体,不能增大HClO的浓度
C.Na2CO3 溶液中存在以下关系:c(Na+)+c(H+)=c(CO32-)+c(HCO3-)+c(OH-)
D.常温下,相同物质的量浓度的H2SO3、H2CO3、HClO,pH依次升高
14、下列有关中和滴定的部分操作顺序正确的是:
①标准溶液润洗滴定管 ②往滴定管中注入标准溶液 ③检查滴定管是否漏水 ④滴定 ⑤洗涤滴定管 ⑥调整滴定管中液面在“0”或“0”以下刻度 ⑦记数
A.⑤①②③④⑥⑦ B.③⑤①②⑥⑦④
C.③⑤②⑦①⑥④ D.②⑥⑦①③⑤④
15、常温下,向20mL0.2mol·L-1H2B溶液中滴加0.2mol·L-1NaOH溶液。有关微粒的物质的量变化如下图(其中Ⅰ表示H2B,Ⅱ代表HB-、Ⅲ代表B2-),根据图示判断,当V(NaOH)=20mL时,溶液中各粒子浓度的大小顺序正确的是:
A.c(Na+)>c(HB-)>c(H+)>c(B2-)>c(H2B)
B.c(Na+)>c(HB-)>c(OH-)>c(H2B)>c(H+)>c(B2-)
C.c(Na+)>c(H+)>c(HB-)>c(B2-)>c(OH-)>c(H2B)
D.c(Na+)>c(OH-)>c(HB-)>c(H2B)>c(H+)>c(B2-)
16、某温度下,Fe(OH)3(s)、Cu(OH)2(s)分别在溶液中达到沉淀溶解平衡后,改变溶液pH,金属阳离子浓度的变化如右图所示。据图分析,下列判断错误的是:
A.Ksp[Fe(OH)3]< Ksp [Cu(OH)2]
B.Fe(OH)3、Cu(OH)2分别在b、c两点代表的溶液中达到饱和
C.加适量NH4Cl固体可使溶液由a点变到b点
D.c、d两点代表的溶液中c(H+)与c(OH-)乘积相等
第Ⅱ卷(非选择题,共52分)
二、填空题(本大题5小题,共计52分)
17、(10分)室温下,把下列各题的结果填在横线上
(1) c(OH-)=1×10-3mol/L的溶液的pH=
(2)0.01mol/L HNO3溶液中,水电离出的H+的物质的量的浓度c(H+)=
(3)某溶液由水电离出H+的物质的量的浓度c(H+)= 1×10-5mol/L,则该溶液可以是______(填“硫酸”或“氯化铵”或 “氢氧化钠” 或“氯化钠”)溶液
(4)将0.39g过氧化钠溶于足量水中并配成100 ml溶液,则溶液的pH=
(5) 0. 12mol/L HCl溶液与0.1mol/L 的NaOH溶液等体积混合,混合液的pH=
18、(13分)利用所学化学反应原理,解决以下问题:
(1) KAl(SO4)2·12H2O可做净水剂,其原理是____________________________________(用离子方程式表示)
(2) 碳酸氢钠溶液蒸干并灼烧得到的固体物质是__________(填化学式)
(3) 向FeCl3溶液中滴加NaHCO3溶液,有沉淀和气体生成的离子方程式_____________
(4)将AgCl分别放入①5 mL H2O ②10 mL 0.2 mol·L-1 MgCl2溶液 ③20 mL 0.5 mol·L-1 NaCl溶液④40 mL 0.1 mol·L-1 HCl溶液中溶解至饱和,各溶液中Ag+的浓度由大到小的顺序是________________________(用序号填空)
(5)常温下a mol/L CH3COOH稀溶液和b mol/L KOH稀溶液等体积混合:
若c(K+)<c (CH3COO-),则a_____________b(填>、<、=)
(6)室温下,1 mol/L相同体积的下列四种溶液:①KCl②FeCl3③HF④Na2CO3中,所含阳离子数由少到多的顺序是_________________________(用序号填空)
19、(12分)研究氮的氧化物、碳的氧化物等大气污染物的处理具有重要意义
I. 已知:①N2(g)+O2(g)=2NO(g) ΔH=+180.5 kJ·mol-1 ②CO的燃烧热△H=-283 kJ·mol-1
(1)汽车排气管内安装的催化转化器,可使尾气中主要污染物(NO和CO)转化为无毒的大气循环物质,该反应的热化学方程式为 。(2)一定温度下,在恒容密闭容器中充入1 molNO和2 molCO进行该反应,下列不能判断反应达到化学平衡状态的是 (用序号填空))
①单位时间内消耗a mo1 CO的同时生成2a mol NO
②混合气体的平均相对分子质量不再改变
③混合气体中NO和CO的物质的量之比保持不变
④混合气体的密度不再改变
II. 臭氧是理想的烟气脱硝试剂,其脱硝反应为2NO2(g)+O3(g) N2O5(g)+O2(g),向甲、乙两个体积都为1.0 L的恒容密闭容器中分别充入2.0 mol NO2和1.0 mol O3,分别在T1、T2温度下,经过一段时间后达到平衡。反应过程中n(O2)随时间(t)变化情况见下表:
t/s | 0 | 3 | 6 | 12 | 24 | 36 |
甲容器(T1)n(O2)/mol | 0 | 0.36 | 0.60 | 0.80 | 0.80 | 0.80 |
乙容器(T2)n(O2)/mol | 0 | 0.30 | 0.50 | 0.70 | 0.85 | 0.85 |
(3)T1 T2(填>、<或=,下同),该反应ΔH 0
(4)甲容器中,0~3s内的平均反应速率v(NO2)=
(5)甲容器中NO2平衡转化率为 ,T1时该反应的平衡常数为
III. 将NO2(g)转化为N2O4(g),再以N2O4、O2、熔融NaNO3组成的燃料电池装置如下图所示,在使用过程中石墨I电极反应生成一种氧化物Y
(6)石墨I为 极(选填正、负),Y化学式为
(7)II电极反应式为
20、(17分)为证明化学反应有一定的限度,进行如下探究活动:
I.取5ml 0.1mol/L的KI溶液,滴加5至6滴FeCl3稀溶液
Ⅱ.继续加入2mlCCl4振荡
Ⅲ.取萃取后的上层清液,滴加KSCN溶液
(1)探究活动I的实验现象为
探究活动Ⅱ的实验现象为
(2)为了测定探究活动I中的FeCl3稀溶液的浓度,现进行以下操作:
①移取20.00mLFeCl3稀溶液至锥形瓶中,加入 用作指示剂,再用c mol/LKI标准溶液进行滴定,达到滴定终点时的现象是
②重复滴定三次,平均耗用dmol/LKI标准溶液MmL,则FeCl3溶液物质的量浓度为 mol/L
③若滴定前滴定管尖嘴中无气泡,滴定后有气泡,则测定结果 (填“偏高”或“偏低”或“不变”)。
Ⅳ.探究活动Ⅲ的意图是通过生成血红色的Fe(SCN)3溶液,验证有Fe3+残留,从而证明化学反应有一定的限度,但在实验中却未见溶液呈血红色。对此同学们提出了下列两种猜想:
猜想一:Fe3+全部转化为Fe2+ 猜想二:生成的Fe(SCN)3浓度极小,其颜色肉眼无法观察
为了验证猜想,查阅资料获得下列信息:
信息一:乙醚微溶于水,Fe(SCN)3在乙醚中的溶解度比在水中大
信息二:Fe3+可与[Fe(CN)6]4—反应生成蓝色沉淀,用K4[Fe(CN)6]溶液检验Fe3+的灵敏度比用KSCN更高
结合新信息,现设计以下实验方案验证猜想:
①完成下表
实验操作 | 现象和结论 |
步骤一:取萃取后的上层清液滴加 |
若 ,则猜想一不成立。 |
步骤二:往探究Ⅲ所得溶液中加入少量乙醚,充分振荡、静置分层 |
若 ,则猜想二成立。 |
②写出实验操作“步骤一”中的反应离子方程式: 。
高二化学试题(理科)参考答案
一、选择题(本题共计16小题,每小题只有一个正确答案,每小题3分,共计48分)
题号 | 1 | 2 | 3 | 4 | 5 | 6 | 7 | 8 |
答案 | A | D | B | C | D | B | D | D |
题号 | 9 | 10 | 11 | 12 | 13 | 14 | 15 | 16 |
答案 | B | C | D | B | D | B | A | C |
17. (10分,每空2分)
(1) 11 (2) 1×10-12mol/L (3) 氯化铵 (4)13 (5)2
18.(13分)
(1) Al3++3H2OAl(OH)3(胶体)+3H+(2分,不写“胶体”不得分)
(2) Na2CO3(2分)
(3) Fe 3++3HCO=== Fe (OH)3↓+3CO2↑(2分)
(4)①>④>②>③(2分)
(5) >(2分)
(6)③<①<②<④(3分)
19.(12分)
(1)2NO(g)+2CO(g) ===N2(g) +2CO2(g) △H=-746.5kJ/mol (2分)
(2)①④(1分)
(3)>(1分),<(1分)
(4)0.24mol·L-1·s-1 (1分)
(5)80%(1分)20 L/mol (1分)
(6)负(1分) N2O5 (1分)
(7)O2 +4e- +2N2O5 =4NO3- (2分)
20.(17分)
(1) 液体呈棕黄色 (2分), 溶液分层,下层四氯化碳层呈紫色(2分)
(2)① KSCN溶液(2分),当滴加最后一滴KI标准溶液时,红色褪去且30秒内不恢复(2分)
②0.05cV (2分)
③ 偏低 (2分)
Ⅳ.
① (每空1分)
实 验 操 作 | 现 象 和 结 论 |
2滴K4[Fe(CN)6] | 若产生蓝色沉淀 |
| 若乙醚层呈血红色 |
② 4Fe3+ + 3[Fe(CN)6]4- = Fe4[Fe(CN)6]3↓(2分)

