2018-2019学年安徽省宿州市十三所重点中学高二上学期期末质量检测化学(文)试题 解析版
展开
安徽省宿州市十三所重点中学2018-2019学年度
第一学期期末质量检测高二化学(文)试题
1.着力推进绿色发展、循环发展、低碳发展是推进生态文明建设的基本途径和方式,下列行为与这一主题相违背的是
A. 推广使用一次性木筷,减少疾病传染
B. 将煤转化为水煤气做燃料
C. 利用废旧塑料制汽油及可燃气体
D. 逐步实现化工企业零排放
【答案】A
【解析】
【详解】A.在餐桌上使用一次性的木筷,会消耗掉大量的木材,砍伐大量树木,破坏环境,A错误;
B.将煤转化为水煤气做燃料,既可以提高煤的利用率,也可以减少环境污染,B正确;
C.利用废旧塑料制汽油及可燃气体,可以实现节能、减排,保护环境,C正确;
D.逐步实现化工企业零排放,彻底杜绝了污染,实现了环境保护,D正确;
故合理选项是A。
2.下列关于食品添加剂说法正确的是:
A. 许多食品添加剂都是化学合成物质,对人体有害,不可食用。
B. 矿物质也是食品添加剂
C. 亚硝酸钠有致癌性,不可做肉制品的发色剂
D. 食品添加剂每日允许摄取量(ADI)值越低,食品添加剂的安全性就越高
【答案】B
【解析】
【详解】A.有些多食品添加剂都是如KI可以适当补充碘元素,防止人体碘元素缺乏而导致甲状腺疾病,对人体无害,A错误;
B.人体需要各种不同的矿物质来维持元素的均衡,促进身体健康,故矿物质也是食品添加剂,B正确;
C.亚硝酸钠作为发色剂,在食品加工工艺中可使肉和肉制品呈现良好的色泽。但亚硝酸钠也是一种毒性较强的物质,具有一定的致癌性。只要使用量在安全范围内,不会对人体产生危害,C错误;
D.ADI是指人或动物每日摄入某种化学物质(食品添加剂、农药等等),对健康无任何已知不良效应的剂量。值越高安全性就越高,D错误;
故合理选项是B。
3.以下关于水的说法正确的是:
A. 只饮用纯净水有益人体健康
B. 蒸馏水中不含任何离子
C. 明矾可作净水剂,除去水中的悬浮颗粒等杂质
D. 通过过滤的方法可将硬水软化
【答案】C
【解析】
【详解】A.只饮用纯净水虽然不会对人体产生危害,但同时也去除了有益人体健康的各种营养元素,所以不利于人体健康,A错误;
B.水是弱电解质,电离产生H+、OH-,所以蒸馏水中也含离子,B错误;
C.明矾中含有的Al3+发生水解反应产生的氢氧化铝胶体具有强的吸附性,能除去水中的悬浮颗粒等杂质,因此可作净水剂,C正确;
D.硬水软化是降低水中含有的Ca2+、Mg2+的含量,这不能通过过滤的方法除去,D错误;
故合理选项是C。
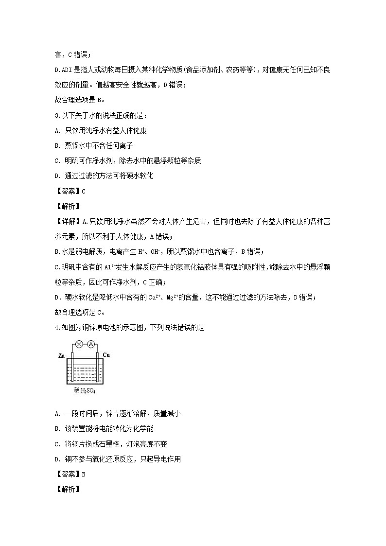
4.如图为铜锌原电池的示意图,下列说法错误的是
A. 一段时间后,锌片逐渐溶解,质量减小
B. 该装置能将电能转化为化学能
C. 将铜片换成石墨棒,灯泡亮度不变
D. 铜不参与氧化还原反应,只起导电作用
【答案】B
【解析】
【分析】
铜锌原电池中,锌较活泼,为原电池的负极,发生氧化反应;铜为正极,发生还原反应,氢离子得到电子被还原生成氢气,以此解答。
【详解】A.Zn-Cu-H2SO4构成原电池,由于活动性Zn>Cu,所以Zn为原电池的负极,发生反应:Zn-2e-=Zn2+,锌片逐渐溶解,质量不断减小,A正确;
B.该原电池是把化学能转化为电能,B错误;
C.若将铜片换成石墨棒,由于活动性Zn >C,Zn仍然为原电池的负极,电极反应不变,灯泡亮度也不会发生变化,C正确;
D.Cu为正极,不参与反应,溶液中的H+在正极上获得电子变为H2,D正确;
故合理选项是B。
【点睛】本题考查原电池知识,侧重于基础知识的考查,注意把握原电池的工作原理,学习中注意相关基础知识的积累,为高考高频考点,难度不大。
5.食品添加剂与类别对应错误的一组是:
A. 叶绿素——着色剂 B. 酱油中加铁——营养强化剂
C. 苯甲酸钠——调味剂 D. 碳酸氢钠——膨松剂
【答案】C
【解析】
【详解】A.叶绿素显示绿色,能用于着色剂,A正确;
B.铁是维持生命的主要物质,是制造血红素和肌血球素的主要物质,是促进维生素B族代谢的必要物质,属于食品添加剂中的营养强化剂,B正确;
C.苯甲酸钠具有防腐性,可以用作防腐剂,C错误;
D.碳酸氢钠受热能分解生成二氧化碳,可以使食品变得疏松,能用作疏松剂,D正确;
故合理选项是B。
6.家庭化学小实验不能达到预期目的的是
A. 用醋除去热水瓶中的水垢
B. 用米汤检验食用加碘盐(含KIO3)中含有碘
C. 用纯碱溶液洗涤沾有油污的器具
D. 用碘酒检验土豆中是否含有淀粉
【答案】B
【解析】
【详解】A.水垢的主要成分是碳酸钙,能与酸反应,用醋除去热水瓶中的水垢是利用了水垢能溶解在醋酸里,A正确;
B.米汤中含有淀粉,淀粉遇I2会变为蓝色,但是加碘用米汤检验食用加碘盐(含KIO3)中含有碘食盐含KIO3,无I2,因此不能用淀粉溶液检验,B错误;
C.纯碱是强碱弱酸盐,在溶液中会发生水解反应使溶液显碱性,油脂在碱性条件下会发生水解反应,所以可以用纯碱溶液洗涤沾有油污的器具,C正确;
D.碘酒中含有碘单质,遇土豆中的淀粉会变为蓝色,因此用碘酒检验土豆中是否含有淀粉,D正确;
故合理选项是B。
7.下列哪种食品的生产原料必须来源于无污染的环境,且其生产过程中绝对禁止使用人工合成物质:
A. B. C. D.
【答案】D
【解析】
【详解】A.该图示为无公害农产品标志,在生产过程中可以使用人工合成物质,A错误;
B.为绿色食品标志,在生产过程中可以使用人工合成物质,B错误;
C.为翠绿色食品标志,在生产过程中可以使用人工合成物质,C错误;
D.为有机食品标志,在生产过程中绝对禁止使用人工合成物质,D正确;
故合理选项是D
8.关于服装材料的说法错误的是
A. 各种纺织纤维的主要成分都是高分子化合物
B. “春蚕到死丝方尽”里“丝”的主要成分是纤维素
C. 可用燃烧的方法鉴别羊毛围巾和合成纤维围巾
D. 棉花和麻是天然纤维
【答案】B
【解析】
【详解】A.纺织纤维有棉、麻、蚕丝、羊毛、合成纤维等,这些纺织纤维的主要成分无论是天然纤维还是合成纤维都是高分子化合物,A正确;
B.“春蚕到死丝方尽”里“丝”的主要成分是蛋白质,B错误;
C.羊毛灼烧有烧焦羽毛的气味,合成纤维灼烧有浓烈黑烟,现象不同,可以鉴别,C正确;
D.棉花和麻都是植物生长过程中产生的,属于天然纤维,D正确;
9.有关金属腐蚀的说法中正确的是
A. 电化学腐蚀要比化学腐蚀普遍的多,但腐蚀速度要比化学腐蚀慢得多
B. 纯银器表面在空气中因电化学腐蚀而逐渐变暗
C. 钢柱在水下部分比在空气与水交界处更容易腐蚀
D. 钢铁发生电化学腐蚀时,碳相当于微小原电池的正极
【答案】D
【解析】
【分析】
A.电化学腐蚀比化学腐蚀快;
B.金属银在空气中易被氧气氧化因生成氧化银而变质;
C.根据金属生锈的电化学原理知识来回答;
D.根据原电池构成条件及电极正负判断方法分析。
【详解】A.电化学腐蚀加速负极金属的腐蚀速率,比化学腐蚀快,A错误;
B.金属银在空气中易被氧气氧化因生成氧化银而变质,属于化学腐蚀,B错误;
C.金属在空气与水交界处更易发生电化学腐蚀的吸氧腐蚀,而钢柱在水下部分不如在空气与水交界处腐蚀速率快,C错误;
D.电极材料活动性Fe>C,活动性强的Fe为负极,活动性弱的C为正极,故钢铁发生电化学腐蚀时,可看作有许多微小的原电池反应发生引起,D正确;
故合理选项是D。
【点睛】本题考查了金属的腐蚀与防护,明确原电池原理是解本题关键,明确哪种电极被保护、哪种电极加速被腐蚀即可解答,难度不大。
10.物质的主要成分不属于硅酸盐的是
A. 合成黏合剂 B. 水玻璃 C. 瓷砖 D. 钢化玻璃
【答案】A
【解析】
【详解】A.合成黏合剂成分是有机化合物,不是硅酸盐,A合理;
B.水玻璃是硅酸钠的水溶液,主要成分是硅酸盐,B不合理;
C.瓷砖主要成分是硅酸盐,C不合理;
D.钢化玻璃是将碳酸钠、碳酸钙、二氧化硅在高温下反应产生硅酸钠、硅酸钙及二氧化硅的混合在急剧降温时得到的物质,主要成分与普通玻璃相同,也都是硅酸盐,D不合理;
故合理选项是A。
11.避免药物依赖,远离毒品。以下说法中正确的是
A. 海洛因、冰毒、大麻、可卡因都是毒品
B. “白加黑”“新康泰克”等感冒药中含有麻黄碱,可用于制毒,不能服用
C. 手术后给病人注射了一支杜冷丁,这是毒品,会使人上瘾
D. 吸食摇头丸、K粉等兴奋剂一次不会上瘾
【答案】A
【解析】
【详解】A.毒品主要是指鸦片、吗啡、海洛因、冰毒、大麻、可卡因等,A 正确;
B.普通感冒如果症状轻微,可以不用药,如果症状重,可以使用一些中成药物抗病毒和减轻症状的药物,如“白加黑”“新康泰克”等感冒药,但这些西药的药物成分大多类似,多种混合吃,会产生毒副作用,不能说含有麻黄碱,就不可以服药,B错误;
C.手术后给病人注射了一支杜冷丁,可以减轻人的疼痛感,由于剂量小不会使人上瘾,C正确;
D.吃了摇头丸、K粉等兴奋剂能提神,会使人上瘾,D错误;
故合理选项是A。
12.有关生活中的化学常识,说法错误的是
A. 使用气雾型杀虫剂时,勿接近火源,不可朝电器喷射
B. 染发剂中的对苯二胺等物质具有一定毒性,长期使用会对人体产生不利影响
C. 含氟牙膏有预防龋齿的作用
D. 保护加酶洗衣粉的洗涤效果,应先在70℃以上的热水中溶解洗衣粉
【答案】D
【解析】
【详解】A.使用气雾型杀虫剂时,勿接近火源,不可朝电器喷射,否则会引发火灾,A正确;
B. 染发剂中的染料具有一定毒性、刺激性和过敏性.例如,染发剂中普遍含有对苯二胺会使人引起过敏,引发红肿、气喘等,还具有致癌作用,所以长期使用会对人体产生不利影响,B正确;
C.含氟牙膏可以使人牙齿表面产生坚硬的物质,因此有预防龋齿的作用,C正确;
D.加酶洗衣粉使用条件温和,但若温度过高,酶会失去催化活性,反而降低了其催化效果,D错误;
故合理选项是D。
13.下列关于金属防护的说法中正确的是
A. 当镀锌铁制品的镀层破损时,镀层仍能对铁制品起保护作用
B. 地下输油钢管与外加直流电源的正极相连可保护其不受腐蚀
C. 在轮船船体四周镶嵌锌块保护船体不受腐蚀的方法叫阳极电化学保护法
D. 不锈钢有较强的抗腐蚀能力是因为在钢铁表面镀上了铬
【答案】A
【解析】
【分析】
A.锌比铁活泼,易被腐蚀;
B.在电解池中,阳极金属易被腐蚀;
C.海轮外壳连接锌块,锌为负极;
D.不锈钢有较强的抗腐蚀能力是因为改变了金属的结构。
【详解】A.锌比铁活泼,当镀锌铁制品的镀层破损时,锌做负极,易被腐蚀,铁被保护,A正确;
B.地下输油钢管与外加直流电源的正极相连,在该电解池中,阳极金属铁易被腐蚀,B错误;
C.海轮外壳连接锌块,锌为负极,保护外壳不受腐蚀,为牺牲阳极的阴极保护法,C错误;
D.生产中通常用铬、镍等金属熔合在铁中制成不锈钢,改变其组成和结构,达到防止铁制品生锈的目的,D错误;
故合理选项是A。
【点睛】本题考查金属的腐蚀与防护,注意把握金属腐蚀的原理和电化学知识,题目难度不大。
14.关于室内环境污染的叙述中,错误的是
A. 装修好的房子最好是经过检测合格后再入住
B. 化学污染的污染源主要来自装修中的人造板材、涂料和黏合剂等
C. 室内环境污染有化学污染、物理污染、生物污染和放射性污染
D. 装修材料所用颜料中含有的铅、铬等重金属,对人体无毒害作用
【答案】D
【解析】
【详解】A.经过严格检测的、环保的装修材料,含有有毒物质较少,对室内造成污染较少,A正确;
B.室内环境污染中的化学污染的污染源主要来自装修中的人造板材、涂料和黏合剂等产生的甲醛气体,B正确;
C.室内环境污染有装修使用的化学物质引起的污染、光、固体颗粒物、电磁波等引起的物理污染、饲养宠物、微生物等引起的生物污染和放射性物质引起的污染等,C正确;
D.装修材料所用颜料中含有的铅、铬等重金属离子,会变为铅、铬烟尘进入室内,进而对人体产生毒害作用,D错误;
故合理选项是D。
15.关于垃圾的分类处理。下列说法错误的是
A. 废旧电池不可填埋焚烧,要单独处理
B. 填埋垃圾不需要处理,只要深埋即可
C. 包装纸、塑料、玻璃、织物等垃圾是可回收物
D. 剩饭菜和瓜果壳等生物性垃圾适于生化处理或堆肥
【答案】B
【解析】
【详解】A.废旧电池中含有重金属,若直接填埋,会造成水污染、土壤污染,所以要先单独处理,然后填埋,A正确;
B.填埋垃圾需要分门别类的无害化处理后,再深埋,B错误;
C.包装纸、塑料、玻璃、织物等垃圾都是可再生的资源,所以是可回收利用的物质,C正确;
D.剩饭菜和瓜果壳等生物性垃圾中含有大量的营养物质,经过生化处理或堆肥处理后就可以作为农作物生长需要的肥料使用,D正确;
故合理选项是B。
16.下列过程属于物理变化的是
A. 煤的高温干馏
B. 汽车排气管上安装的催化转化器解决汽车尾气
C. 用金刚钻修补破损的瓷器
D. 自制“烤蓝”小刀
【答案】C
【解析】
【详解】A.煤的高温干馏发生化学变化,产生了煤焦油、焦炉煤气等物质,A错误;
B.汽车排气管上安装的催化转化器可以使NO、CO等有害气体转化为CO2、N2等空气的成分,解决汽车尾气造成的污染,发生的是化学变化,B错误;
C.用金刚钻修补破损的瓷器,只是改变了物质的形状,没有新物质产生,发生的是物理变化,C正确;
D.自制“烤蓝”小刀就是使金属表面产生一层致密的氧化物保护膜,发生了化学变化,D错误;
故合理选项是C。
17.关于药物的使用说法错误的是
A. 青霉素药物不良反应是过敏反应,因此用此药前要进行皮肤敏感试验
B. 减少药物剂量往往达不到治疗效果,甚至会产生耐药性
C. 止咳糖浆不能用饮料服药,应该用温开水冲服
D. 非处方药安全系数大,可以自行购买和使用
【答案】C
【解析】
【分析】
A.青霉素属于消炎常用药物,使用前需要做皮肤敏感性测试;
B.药物的用量是经过科学实验和大量的临床研究确定的;
C.止咳糖浆其止咳作用部分是来自糖浆口服后覆盖在发炎的咽部粘膜表面,以减轻对粘膜的刺激而缓解咳嗽;
D.非处方药相对于处方药来说安全系数大。
【详解】A.青霉素是应用广泛的抗菌药物,它本身毒性很小,而较常见的却是药物的过敏,引起不良的反应以致死亡,则使用前要进行皮肤敏感性测试,A正确;
B.药物的用量是经过严格的科学实验和大量的临床研究确定的,随意减少药物剂量往往达不到治疗效果,甚至会产生耐药性,B正确;
C.若用开水冲服,会使药液稀释并迅速吞下,而失去糖浆的作用,C错误;
D.非处方药相对于处方药来说安全系数大,所以非处方药可以自行购买,并按照说明书自行使用,D正确;
故合理选项是C。
【点睛】本题考查药物的主要成分和疗效,注意知识的积累,难度不大。
18.下列物质属于有机合成材料的是
A. 光导纤维 B. 聚四氟乙烯 C. 石英 D. 棉花
【答案】B
【解析】
【详解】A.光导纤维主要成分是SiO2,是无机非金属材料,A错误;
B.聚四氟乙烯是四氟乙烯(CF2=CF2)发生加聚反应产生的高聚物,是有机合成材料,B正确;
C.石英主要成分是SiO2,是无机非金属材料,C错误;
D.棉花主要成分是纤维素,是天然纤维,不是有机合成材料,D错误;
故合理选项是B。
19.生活中常用到各种消毒剂,下列有关消毒剂的说法错误的是
A. 消毒剂可帮助人们杀菌、消毒,对人体只有益处,没有害处
B. 可用消毒酒精对皮肤消毒
C. 84消毒液与洁厕灵混合使用,去污效果更好
D. 福尔马林、药皂、碘酊、双氧水都是常用的消毒剂
【答案】A
【解析】
【详解】A.消毒剂可帮助人们杀菌、消毒,但若使用过量,就会对人体产生一定危害,A错误;
B.消毒酒精可对人体进行消毒,所以在进行肌肉直射或输液时都先用消毒酒精对皮肤消毒,B正确;
C.84消毒液主要成分是NaClO,它水解产生HClO具有强氧化性,因而具有杀菌消毒主要,洁厕灵主要成分是HCl,若84消毒液与适量洁厕灵混合使用,会发生反应产生HClO,使去污效果更好,但若混合使酸过量,则会产生有毒的Cl2,导致中毒,所以要谨慎使用,C正确;
D.福尔马林、药皂、碘酊、双氧水都可以使蛋白质变性而具有杀菌消毒主要,所以都是常用的消毒剂,D正确;
故合理选项是A。
20.下列材料中不属于三大合成材料的是
A. 塑料 B. 异戊橡胶 C. 合成纤维 D. 钛合金
【答案】D
【解析】
【分析】
三大合成材料是指塑料、合成橡胶和合成纤维,可抓住三个特征:有机物、合成、高分子化合物,据此常见材料的分类进行分析判断。
【详解】三大合成材料是指塑料、合成橡胶和合成纤维,钛合金是金属钛与其它金属或非金属融合而成的具有金属特性的物质,是金属材料,不是有机物,所以合理选项是D。
【点睛】本题考查合成材料,侧重对基础知识的巩固,注意对基础知识的理解掌握,比较基础,难度一般。
21.家庭小药箱中常备如下药物
A.胃舒平 B.扑尔敏 C.阿司匹林 D.风油精
E.碘酒 F.头孢克肟颗粒 G. 川贝止咳糖浆
根据题意用选项的字母代号填空。
(1)用于伤口消炎的是_____;
(2)由于细菌感染造成的腹泻可选用抗生素 _____治疗;
(3)可抑酸止胃痛的药物是 _____;
(4)用于感冒引起的发热,也用于缓解轻至中度疼痛,可选择 _____;
(5)属于镇咳化痰药的是 _____.
【答案】 (1). E (2). F (3). A (4). C (5). G
【解析】
【详解】A.胃舒平等和能够胃酸反应,有助于消化作用,选项是(3);
B.扑尔敏是抗过敏作用,无合理选项;
C.阿司匹林具有退热解表、止痛作用,选项是(4);
D.风油精可以防止蚊虫叮咬,无合理选项;
E碘酒、创可贴是消炎作用,可用于伤口消炎,选项是(1);
F.头孢克肟颗粒具有消炎作用,可以用于抗菌消炎,选项是(2);
G. 川贝止咳糖浆具有止咳化痰作用,可用于镇咳化痰,选项是(5);
故合理选项是(1)E;(2)F;(3)A;(4)C;(5)G。
22.雾霾主要由二氧化硫、氮氧化物和可吸入颗粒物这三项组成。2014年,习近平在北京考察时指出:应对雾霾污染、改善空气质量的首要任务是控制PM2.5,要从压减燃煤、严格控车、调整产业等方面采取重大举措。
(1)空气质量报告中不涉及的污染物是__________ ;
A.SO2 B. NO2 C. CO2 D. 可吸入颗粒物
(2)在催化剂作用下,一氧化氮与一氧化碳反应,生成无毒物质,可解决汽车尾气对环境污染,其化学方程式是_______;反应类型是_______(填“氧化还原反应”或“非氧化还原反应”);汽车燃油改燃气有利于环境保护,汽车最理想的清洁燃料是________;
(3)下列关于雾霾天气的说法,错误的是__________;
A.可吸入颗粒物是加重雾霾天气污染的罪魁祸首
B. 霾可导致呼吸道疾病、脑血管疾病、鼻腔炎症等
C. 雾霾天外出最好戴过滤效果好的口罩
D. 发电厂的煤经脱硫处理对减少雾霾无影响
【答案】 (1). C (2). 2NO+2CO2CO2+N2 (3). 氧化还原反应 (4). 氢气 (5). D
【解析】
【分析】
(1)空气质量报告主要报告有害气体和固体颗粒物;
(2)根据元素守恒及物质性质可知,转化的无毒气体是N2和CO2;然后根据反应中元素化合价是否发生变化分析判断;
(3)根据雾霾含有的成分及作用分析判断。
【详解】(1)二氧化硫、二氧化氮为有毒气体,还有可吸入颗粒,都是空气质量报告内容,二氧化碳是空气的成分之一,没有列入空气质量报告,故合理选项是C。
(2)在催化剂的作用下,NO与CO反应可生成两种无毒的气体分别是CO2和N2,根据质量守恒定律可知反应的化学方程式为:2CO+2NO 2CO2+N2,该反应中有元素化合价的变化,所以反应属于氧化还原反应。
(3)A.可吸入颗粒物中细小粉粒状漂浮颗粒物直径一般在0.01微米以下,会直接通过呼吸道进入支气管甚至是肺部,是加重雾霾天气污染的罪魁祸首,A正确;
B.霾影响最大的是人的呼吸系统,可导致呼吸道疾病、脑血管疾病、鼻腔炎症等,B正确;
C.雾霾天外出最好戴过滤效果好的口罩,这样就可以将一部分固体颗粒阻挡在外,C正确;
D.发电厂的煤经脱硫处理就可以减少SO2的排放,也可以减少空气中含有硫元素的固体小颗粒,因此对减少雾霾会产生一定的影响,D错误;
故合理选项是D。
【点睛】本题考查了生活中常见的环境污染与治理,考查学生根据反应原理书写化学方程式的能力;熟悉常见空气污染物是解题关键,题目难度不大,注意相关知识的积累.
23.营养平衡是保证人体健康和生活质量的重要途径。
(1)钠、碘、钙这三种元素中,属于人体生命活动必需微量元素的是_____;
(2)请将人体缺乏的元素和物质与由此引发的疾病对应起来。
A. 缺铁 B. 缺维生素C
①坏血病_____(填代号,下同);
②贫血_____;
(3)人体必需的七种营养素是油脂、蛋白质、维生素、矿物质、膳食纤维、 _____、 _____.
【答案】 (1). 碘 (2). B (3). A (4). 糖类 (5). 水
【解析】
【详解】(1)钠、碘、钙这三种元素中,钠、钙两种元素需要量较多,是宏量元素;碘是人体需要的微量元素;缺乏碘元素会导致人体甲状腺肿大;
(2) ①人体缺乏维生素C会导致坏血病,选项是B;②缺铁会导致贫血,选项是A;
(3)人体必需的七种营养素是油脂、蛋白质、维生素、矿物质、膳食纤维、 糖类、水。所以填空缺项为糖类和水。
24.中国的高铁技术居于国际领先地位。
(1)我国高铁轨道目前使用的高锰钢轨属于_____(填“铁合金”或“单质铁”)
(2)雨后的铁轨表面易产生少量的锈迹,这是因为铁轨在潮湿的空气中形成许多微小的原电池,发生_______(填“电化学腐蚀”或“化学腐蚀”),其中负极材料是_____,负极的电极反应式____________;
(3)铺设在隧道中的钢轨每隔一根轨枕系一块锌片,这是采用电化学的方法 ____(填“牺牲阳极的阴极保护法”或“外加电流的阴极保护法”)来保护铁轨,防止锈蚀。
【答案】 (1). 铁合金 (2). 电化学腐蚀 (3). 铁 (4). Fe - 2e- = Fe2+ (5). 牺牲阳极的阴极保护法
【解析】
【详解】(1)我国高铁轨道目前使用的高锰钢轨属于铁合金;
(2)雨后的铁轨表面易产生少量的锈迹,这是因为铁轨上有Fe、C及溶解在钢铁表面上的水膜的氧气构成的原电池构成的原电池,发生了电化学腐蚀,Fe作负极,失去电子被氧化,电极反应式为Fe - 2e- = Fe2+;溶解在其中的氧气获得电子,被还原,发生的电化学腐蚀为吸氧腐蚀;
(3)铺设在隧道中的钢轨每隔一根轨枕系一块锌片,这是由于Zn活动性大于Fe,首先被氧化而发生腐蚀的是Zn,这种电化学的方法叫牺牲阳极的阴极保护法,从而保护了铁轨,防止了铁锈蚀。

