2019-2020学年湖北省荆州中学、宜昌一中两校高二上学期期末考试化学试题 Word版
展开荆州中学、宜昌一中2019年秋季学期
高二期末联考
化学试题
可能用到的相对原子质量:H-1 C-12 N-14 O-16 F-19 Na-23 Mg-24 Al-27 S-32 Cl-35.5 Fe-56 Cu-64 Ba-137
一、选择题 (本题包括16小题,每小题3分,共计48分。每小题只有一个选项符合题意。)
1.下列既属于放热反应又属于氧化还原反应的是( )
A、氧化钙与水反应 B、铁丝在氧气中燃烧
C、NaOH溶液与盐酸反应 D、Ba(OH)2·8H2O晶体与NH4Cl晶体反应
2.其他条件不变,升高温度下列数据不一定增大的是( )
A、可逆反应的化学平衡常数K B、0.1 mol/L CH3COONa溶液的pH
C、水的离子积常数KW D、弱电解质的电离程度
3.室温下,将1mol的CuSO4•5H2O(s)溶于水会使溶液温度降低,热效应为△H1,将1mol的CuSO4(s)溶于水会使溶液温度升高,热效应为△H2,CuSO4•5H2O受热分解的化学方程式为CuSO4•5H2O(s)CuSO4(s)+5H2O(l),热效应为△H3,则下列判断正确的是( )
A、△H2>△H3 B、△H1<△H3
C、△H1+△H3=△H2 D、△H1+△H2>△H3
4.下列事实能说明醋酸是弱电解质的是( )
A、醋酸能使石蕊溶液变红 B、25℃时,0.1mol/L醋酸的pH约为3
C、向醋酸中加入氢氧化钠溶液,溶液pH增大 D、醋酸能与碳酸钙反应产生CO2气体
5.为了除去MgCl2酸性溶液中的Fe3+,可在加热搅拌的条件下加入一种试剂,过滤后,再向滤液中加入适量的盐酸,这种试剂是( )
A、NH3·H2O B、NaOH C、MgCO3 D、Na2CO3
6.短周期主族元素X、Y、Z、W的原子序数依次增大,X与W同主族,X、W的单质在标准状况下的状态不同,Y是空气中含量最高的元素,Z原子最外层电子数是其内层电子总数的3倍,Z2-与W+具有相同的电子层结构。下列说法正确的是( )
A、原子半径大小顺序:r(W)>r(Z)>r(Y)>r(X)
B、由X、Y、Z三种元素形成的化合物的水溶液可能呈碱性
C、元素Y的简单气态氢化物的热稳定性比Z的强
D、化合物X2Z2与W2Z2所含化学键类型完全相同
7.次磷酸(H3PO2)是一种精细磷化工产品,属于一元弱酸,具有较强的还原性。下列有关说法正确的是( )
A、用惰性电极电解NaH2PO2溶液,其阳极反应式为:2H2O-4e- =O2↑+4H+
B、H3PO2与过量NaOH溶液反应的离子方程式为:H3PO2+3OH-=PO23-+3H2O
C、将H3PO2溶液加入到酸性重铬酸钾溶液中,H3PO2的还原产物可能为H3PO4
D、H3PO2溶于水的电离方程式为H3PO2H++ H2PO2-
8.下列液体均处于25℃,有关叙述正确的是( )
A、某物质的溶液pH<7,则该物质一定是酸或强酸弱碱盐
B、pH=4.5的番茄汁中c(H+)是pH=6.5的牛奶中c(H+)的100倍
C、足量AgCl固体置于同浓度的CaCl2和NaCl溶液,两溶液中银离子浓度相同
D、pH=5.6的CH3COOH与CH3COONa混合溶液,c(Na+)>c(CH3COO-)
9.下列说法正确的是( )
A、电解法精炼铜时,以粗铜作阴极,纯铜作阳极
B、加热0.1 mol/L Na2CO3溶液,CO32-的水解程度和溶液的pH均增大
C、1 L 1 mol/L的NaClO溶液中含有ClO-的数目为6.02×1023
D、相同条件下,溶液中Fe2+、Cu2+、Zn2+的氧化性依次减弱
10.下列指定反应的离子方程式不正确的是 ( )
A、Ca(ClO)2溶液中通入少量SO2:Ca2++2ClO-+SO2+H2O=CaSO4↓+H++Cl-+ HClO
B、向FeCl2溶液加入足量NaClO溶液:6Fe2++3ClO-+3H2O=2Fe(OH)3↓+4Fe3++3Cl-
C、NH4HCO3溶液和少量的NaOH溶液混合:HCO+OH-===CO+H2O
D、向FeCl3溶液中加入足量的Na2S溶液:2Fe3++3S2-= 2FeS↓+S↓
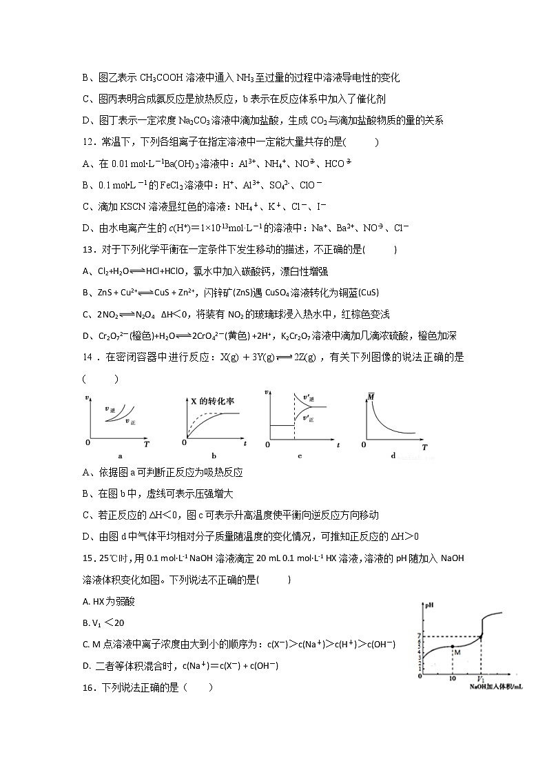
11.下列图示与对应叙述相符的是( )
A、图甲表示压强对可逆反应2A(g)+2B(g)3C(g)+D(s)的影响,乙的压强大
B、图乙表示CH3COOH溶液中通入NH3至过量的过程中溶液导电性的变化
C、图丙表明合成氨反应是放热反应,b表示在反应体系中加入了催化剂
D、图丁表示一定浓度Na2CO3溶液中滴加盐酸,生成CO2与滴加盐酸物质的量的关系
12.常温下,下列各组离子在指定溶液中一定能大量共存的是( )
A、在0.01 mol·L-1Ba(OH)2溶液中:Al3+、NH4+、NO、HCO
B、0.1 mol•L-1的FeCl2溶液中:H+、Al3+、SO42-、ClO-
C、滴加KSCN溶液显红色的溶液:NH4+、K+、Cl-、I-
D、由水电离产生的c(H+)=1×10-13mol·L-1的溶液中:Na+、Ba2+、NO、Cl-
13.对于下列化学平衡在一定条件下发生移动的描述,不正确的是( )
A、Cl2+H2OHCl+HClO,氯水中加入碳酸钙,漂白性增强
B、ZnS + Cu2+CuS + Zn2+,闪锌矿(ZnS)遇CuSO4溶液转化为铜蓝(CuS)
C、2NO2N2O4 ΔH<0,将装有NO2的玻璃球浸入热水中,红棕色变浅
D、Cr2O72-(橙色)+H2O2CrO42-(黄色) +2H+,K2Cr2O7溶液中滴加几滴浓硫酸,橙色加深
14.在密闭容器中进行反应:X(g)+3Y(g)2Z(g),有关下列图像的说法正确的是( )
A、依据图a可判断正反应为吸热反应
B、在图b中,虚线可表示压强增大
C、若正反应的ΔH<0,图c可表示升高温度使平衡向逆反应方向移动
D、由图d中气体平均相对分子质量随温度的变化情况,可推知正反应的ΔH>0
15.25℃时,用0.1 mol·L-1 NaOH溶液滴定20 mL 0.1 mol·L-1 HX溶液,溶液的pH随加入NaOH溶液体积变化如图。下列说法不正确的是( )
A. HX为弱酸
B. V1 <20
C. M点溶液中离子浓度由大到小的顺序为:c(X-)>c(Na+)>c(H+)>c(OH-)
D. 二者等体积混合时,c(Na+)=c(X-) + c(OH-)
16.下列说法正确的是( )
A、某物质的溶液中由水电离出的c(H+)=1×10-a mol•L-1,若a>7时,则该溶液的pH一定为14-a
B、相同物质的量浓度的下列溶液中,①NH4Al(SO4)2、②(NH4)2SO4、③CH3COONH4、④NH3·H2O;c(NH4+)由大到小的顺序是:②>①>③>④
C、物质的量浓度相等的H2S和NaHS混合溶液中:c(Na+)+c(H+)=c(S2-)+c(HS-) +c(OH-)
D、AgCl悬浊液中存在平衡: AgCl(s)Ag+(aq)+Cl-(aq),往其中加入少量 NaCl粉末,平衡会向左移动,Ksp减少
二、非选择题 (本题包括4个小题,共计52分)
17.(15分)(1)25℃ 0.1mol/L的Na2CO3溶液中滴入酚酞,溶液变为红色,原因是(用离子方程式表示) ,①向其中逐滴加入0.1mol/L的盐酸至过量,产生的现象是 ,依次发生主要反应的离子方程式是 ;②若向该溶液中逐滴加入BaCl2溶液至过量,产生的现象是 ,反应的离子方程式是 。
(2)在氢氧化镁的浊液中有Mg(OH)2(s)Mg2+(aq)+2OH-(aq)平衡,①向其中加入FeCl3溶液,产生的现象是 ,反应的离子方程式是 ;②已知 NH4Cl溶液的pH ˂ 7,原因是(用离子方程式表示) ,向氢氧化镁的浊液中加入固体氯化铵或适量饱和氯化铵溶液发现溶液逐渐变澄清,甲同学认为NH4Cl溶液中的H+与OH-反应使溶解平衡右移至溶液澄清;乙同学认为是NH4+与OH-反应生成氨水使溶解平衡右移至溶液澄清;丙同学为了证明前两位同学谁的分析正确用下列中的试剂代替NH4Cl做了相同的实验,他选择的试剂是 (填字母编号)
A、NH4NO3 B、CH3COONH4 C、HNO3 D、NH4HSO4
则丙同学观察到的实验现象和结论可能是 。
18.(11分)氢气作为清洁能源有着广泛的应用前景,含硫天然气制备氢气的流程如下图所示。
请回答下列问题:
I.转化脱硫:将天然气压入吸收塔,30℃时,在T.F菌作用下,酸性环境中脱硫过程如右图所示。
(1)过程i的氧化剂是 。
(2)过程ii的离子方程式是 。
(3)已知:①Fe3+在pH=l.9时开始沉淀,pH=3.2时沉淀完全。
②30℃时,在T.F菌作用下,不同pH的FeSO4溶液中Fe2+的氧化速率如下表。
pH | 0.9 | 1.2 | 1.5 | 1.8 | 2.1 | 2.4 | 2.7 | 3.0 |
Fe2+的氧化速率/g·L-1·h-1 | 4.5 | 5.3 | 6.2 | 6.8 | 7.0 | 6.6 | 6.2 | 5.6 |
请结合以上信息,判断工业脱硫应选择的最合适的pH范围是____˂ pH ˂____
Ⅱ.蒸气转化:在催化剂的作用下,水蒸气将CH4氧化。结合下图回答问题。
(4)①该过程的热化学方程式是 。
②比较压强p1和p2的大小关系:p1 ____ p2(选填“>” “<”或“=”)。
③在一定温度和一定压强下的体积可变的密闭容器中充入1mol CH4和1mol水蒸气充分反应达平衡后,测得起始时混合气的密度是平衡时混合气密度的1.4倍,则CH4的转化率为 。
19.(12分) CO和联氨(N2H4)的性质及应用的研究是能源开发、环境保护的重要课题。
(1)①用CO、O2和KOH溶液可以制成碱性燃料电池,则该电池反应的离子方程式为____________________。
②用CO、O2和固体电解质还可以制成如下图1所示的燃料电池,则电极d的电极反应式为_________________________。
(2)联氨的性质类似于氨气,将联氨通入CuO浊液中,有关物质的转化如图2所示。
①在图示2的转化中,化合价不变的元素是(填元素名称) 。
②在转化过程中通入氧气发生反应后,溶液的pH将 (填“增大”、“减小”或“不变”)。转化中当有1 mol N2H4参与反应时,需要消耗O2的物质的量为_____________。
③加入NaClO时发生的反应为:
Cu(NH3)+2ClO-+2OH-=Cu(OH)2↓+2N2H4↑+2Cl-+2H2O
该反应需在80℃以上进行,其目的除了加快反应速率外,还有_______________________。
图3
(3)CO与SO2在铝矾土作催化剂、773 K条件下反应生成CO2和硫蒸气,该反应可用于从烟道气中回收硫,反应体系中各组分的物质的量与反应时间的关系如图3所示,写出该反应的化学方程式:_________________________。
20.(14分)CO、CO2是火力发电厂释放出的主要尾气,为减少对环境造成的影响,发电厂试图采用以下方法将其资源化利用,重新获得燃料或重要工业产品。
(1)CO与Cl2在催化剂的作用下合成光气(COCl2)。某温度下,向2L的密闭容器中投入一定量的CO和Cl2,在催化剂的作用下发生反应:CO(g)+Cl2(g)COCl2(g)△H=a kJ/mol反应过程中测定的部分数据如下表:
t/min | n (CO)/mol | n (Cl2)/mol |
0 | 1.20 | 0.60 |
1 | 0.90 |
|
2 | 0.80 |
|
4 |
| 0.20 |
①反应0~2min末的平均速率v(COCl2)=_________________mol/(L·min)。
②在2min~4min间,v(Cl2)正______v(Cl2)逆 (填“>”、“=”或“<”),该温度下K=_________________。
③已知X、L可分别代表温度或压强,图1表示L一定时,CO的转化率随X的变化关系。X代表的物理量是_______________;a_______________0(填“>”、“=”或“<”)。
(2)在催化剂作用下NO和CO转化为无毒气体:
2CO(g)+2NO(g)2CO2(g)+N2(g)△H=﹣748kJ·mol﹣1
①一定条件下,单位时间内不同温度下测定的氮氧化物转化率如图2所示,温度高于710K时,随温度的升高氮氧化物转化率降低的原因可能是_____________________。
②已知:测定空气中NO和CO含量常用的方法有两种,方法1:电化学气敏传感器法。其中CO传感器的工作原理如图3所示,则工作电极的反应式为___________________;方法2:氧化还原滴定法。用H2O2溶液吸收尾气,将氮氧化物转化为强酸,用酸碱中和滴定法测定强酸浓度。写出NO与H2O2溶液反应的离子方程式__________________。
(3)用CO和H2可以制备甲醇,反应为CO(g)+2H2(g)CH3OH(g),以甲醇为燃料,氧气为氧化剂,KOH溶液为电解质溶液,可制成燃料电池(电极材料为惰性电极)若电解质溶液中KOH的物质的量为0.8mol,当有0.5mol甲醇参与反应时,电解质溶液中各种离子的物质的量浓度由大到小的顺序是_________________________________。
2018级高二上学期化学联考题答案
一、选择题(每小题3分,共48分)
题号 | 1 | 2 | 3 | 4 | 5 | 6 | 7 | 8 |
答案 | B | A | B | B | C | B | D | B |
题号 | 9 | 10 | 11 | 12 | 13 | 14 | 15 | 16 |
答案 | B | B | C | D | C | C | D | B |
二、非选择题(共52分)
17.(共15分)
【答案】:(1)CO32-+H2OHCO3-+OH-(若写了HCO3-+H2OH2CO3+OH-也正确)(1分)
①溶液的红色逐渐变浅并消失且有无色气泡冒出;(2分)
CO32-+H+=HCO3- HCO3-+H+=CO2↑+H2O(写总反应不给分);(2分)
②红色逐渐变浅并消失且有白色沉淀生成;(2分,现象描述完整才给分) CO32-+Ba2+=BaCO3↓(1分)
(2) ①白色沉淀变为红褐色;(1分) 2Fe3+ +3Mg(OH)2=2Fe(OH)3+3Mg2+ (2分)
或2Fe3+(aq) +3Mg(OH)2(s)2Fe(OH)3(s)+3Mg2+ (aq)
②NH4++H2ONH3·H2O+H+ ;(1分) B;(1分)
若沉淀不溶解则甲正确,若沉淀溶解则乙正确。(2分)
18.(11分)
【答案】:(1)Fe3+ 或Fe2(SO4)3(1分)(2)4Fe2++O2+4H+=4Fe3++2H2O (2分)
(3)1.5˂pH˂1.9;(2分)
(4)①CH4(g)+H2O(g)=CO(g)+3H2(g) ΔH=+204kJ/mol (2分)
②﹥ (2分) ③40% (2分)
19.(12分)
【答案】(1)①2CO+O2+4OH-2CO32—+2H2O;(2分)②CO-2e-+O2-CO2 ;(2分)
(2)①钠和氢(2分)。②增大。(1分)1mol。(1分)③使氢氧化铜分解、降低联氨的溶解度,使其从溶液中逸出。(2分)
(3)4CO+2SO2=4CO2+S2(条件:铝矾土 773 K)。(2分)
20.(14分)
【答案】(1)① 0.1;(1分)② =;(1分)5;(2分) ③ 温度(1分);<;(1分)
(2)① 温度升高到710K时,单位时间内反应达平衡,该反应是放热反应,升高温度,平衡向左移动,转化率降低;(2分,未指明710K时反应达到平衡扣1分)
②CO﹣2e﹣+H2O═CO2+2H+;(2分);2NO+3H2O2═2NO3﹣+2H2O+2H+;(2分)
(3)C(K+)>C(CO32﹣)>C(HCO3﹣)>C(OH﹣)>C(H+)(2分)

