- 初中物理人教九年级下第二十章章末1 试卷 试卷 0 次下载
- 初中物理人教九年级下第二十章章末2 试卷 试卷 0 次下载
- 初中物理人教九年级下第十八章章末1 试卷 试卷 0 次下载
- 初中物理人教九年级下第十八章章末2 试卷 试卷 0 次下载
- 初中物理人教九年级下第十九章章末2 试卷 试卷 0 次下载
初中人教版第十九章 生活用电综合与测试同步训练题
展开一.选择题(每小题3分,共30分)
1.初中物理九年级下人教版第19章卷1 关于家庭电路和安全用电,下列说法正确的是( )
A.保险丝必须装在零线上
B.使用电冰箱时,金属外壳必须接地
C.当保险丝熔断后,可以用铜丝代替
D.发现有人触电后,应立即用手把他拉开
【考点】家庭电路
【难度】易
【分析】(1)从安全的角度分析,保险丝必须装在火线上;
(2)家用电器的金属外壳一定要接地,当家用电器漏电时,当人接触金属外壳时,地线把人体短路,防止触电事故的发生;
(3)保险丝的作用就是在电流异常升高到一定的高度的时候,自身熔断切断电流,从而起到保护电路安全运行的作用;
(4)发现有人触电,应先切断电源,再进行施救;
【解答】解:A、从安全的角度分析,保险丝必须装在火线上,故A错误;
B、电冰箱使用时金属外壳一定要接地,防止漏电时发生触电事故,故B正确;
C、铜丝的熔点高,用铜丝代替保险丝,在电流异常升高到一定的高度的时候,不能自身熔断切断电流,起不到保险作用,故C错误;
D、发现有人触电,应先切断电源,再进行施救,若立即用手把他打开,容易使施救者也触电,故D错误;
故选B.
【点评】本题主要考查了家庭电路中的一些用电常识,注意无论是在发生触电、着火或电器需要维修时,都应先断开电源开关.
2.初中物理九年级下人教版第19章卷1 某家庭电路的部分电路如图所示,其中甲、乙两处分别装用电器和开关.对此电路,下列说法正确的是( )
A.火线上的保险丝应该改装到零线上
B.甲处应装用电器,乙处应装开关
C.当用电器功率增大时,通过保险丝的电流就增大
D.当保险丝熔断后,可以用铜丝代替
【考点】家庭电路
【难度】易
【分析】(1)家庭电路中,为了安全,保险丝要接在火线上,开关也应接在火线上;
(2)家庭电路中,各用电器之间是并联的,同时使用的用电器越多,干路中的电流越大,保险丝就越容易熔断.
【解答】解:A、为了安全,保险丝应接在火线上,而不是零线上,故A错误;
B、按照安全用电的要求,甲处安装开关,乙处安装电灯,故B错误;
C、家庭电路中用电器是并联的,同时使用的越多,电路中的总功率越大,而电路两端的电压是不变的,根据P=UI,电路中的电流越大,故C正确;
D、电路中电流增大时,超过保险丝的熔断电流值,保险丝就会熔断,因此当保险丝熔断后,不可以用铜丝代替,故D错误.
故选C.
【点评】家庭电路与中学生日常生活联系最密切,在学习时注意理论联系实际,学以致用.
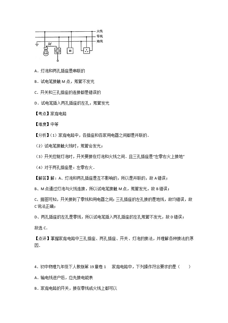
3.初中物理九年级下人教版第19章卷1 如图所示是某同学设计的家庭电路,电灯开关已断开.下列说法正确的是( )
A.灯泡和两孔插座是串联的
B.试电笔接触M点,氖管不发光
C.开关和三孔插座的连接都是错误的
D.试电笔插入两孔插座的左孔,氖管发光
【考点】家庭电路
【难度】中等
【分析】(1)家庭电路中,各插座和各家用电器之间都是并联的.
(2)试电笔接触火线时,氖管会发光;
(3)开关控制灯泡时,开关要接在灯泡和火线之间.且三孔插座是“左零右火上接地”
(4)对于两孔插座是:左零右火.
【解答】解:A、灯泡和两孔插座是互不影响的,所以是并联的,故A错误;
B、M点通过灯泡与火线连接,所以试电笔接触M点,氖管发光,故B错误;
C、据图可知,开关接到了零线和用电器之间;三孔插座的左孔接的是地线,故均错误,故C说法正确;
D、两孔插座的左孔是零线,所以试电笔插入两孔插座的左孔氖管不发光,故D错误;
故选C.
【点评】掌握家庭电路中三孔插座、两孔插座、开关、灯泡的接法,并理解各种接法的原因.
4.初中物理九年级下人教版第19章卷1 家庭电路中,下列操作符合要求的是( )
A.输电线进户后,应先接电能表
B.家庭电路的开关,接在零线或火线上都可以
C.使用试电笔时,手指不能碰到笔尾金属体,以免发生触电事故
D.空气开关跳闸后,应立即合上
【考点】家庭电路
【难度】易
【分析】(1)家庭电路中电能表的作用是测量家里消耗了多少电能,接在家庭电路的干路上.
(2)控制电灯的开关应安装在火线与灯之间.
(3)测电笔的正确使用方法,手一定接触笔尾金属体,一定不要接触笔尖金属体.
(4)空气开关跳闸后,应检查故障,检查完后再合上开关.
【解答】解:A、输电线进户后应先接电能表;A符合要求;
B、电灯的开关接在了零线上时,即使断开,电灯或其他用电器仍带电,易发生触电事故,B不符合要求;C、如果手不接触笔尾金属体,无论笔尖金属体接触火线还是零线,氖管都不发光;故C不符合要求;
D、空气开关跳闸后,应检查故障,检查完后再合上开关,故D错误.
故选A.
【点评】本题考查了学生对电能表有关知识、安全用电知识的了解与掌握,平时学习时多了解、多积累,加强安全意识,不能违反.
5.初中物理九年级下人教版第19章卷1 现在一般标准住宅户内配电系统都使用了空气开关、漏电保护器、三线插座等设备,有一配电系统如图所示.其中各个设备的特征是( )
A.电能表上可以直接读出应该交的电费
B.空气开关的作用与保险丝作用完全相同
C.三线插座正中间的插孔应该接三脚插头的最长那只脚
D.漏电保护器用于当灯泡的灯丝烧断时,将电流导入大地
【考点】家庭电路
【难度】易
【分析】(1)空气开关在电路过载或短路时,即通过电流过大时起到保护作用.
(2)漏电保护器原理是当火线电流比零线电流大太多的话就说明电路的某个地方可能接地漏电,电流从大地跑了.当单相触电时实际上就是人体加载在了火线和地线之间,火线电流大,零线电流小,漏电保护器工作.而当双相触电时实际上就是在负载上并联了一个人体,实际的火线电流和零线电流的差值并没有什么变化,所以会起不到保护作用.
【解答】解:A、电能表是测量用电器消耗的电能的仪表,根据月末的减去月初的示数读出消耗电能,然后可计算出应该交的电费,故A错误;
B、空气开关兼并总开关和保险丝的作用,可以在电流过大时自动断开开关以保护电路安全,也可当总开关使用随时切断电流,故B错误;
C、家庭电路中,两条进户线分别为火线和零线,其中与大地相连的是零线;三脚插头最长的脚与金属外壳相连.故C正确;
D、漏电保护器只有在电路发生漏电或有人触电时才会切断电源,而功率过大时电流过大,此时空气开关会“跳闸”切断电源,而不是漏电保护器会切断电路,故D错误.
故选C.
【点评】本题考查漏电保护器、空气开关的特点及应用,要注意二者工作原理的不同.同时了解电路中的几种情况的不同表现:一是短路,二是用电器总功率过大,三是用电器漏电或有人触电等.
6.初中物理九年级下人教版第19章卷1 下列家庭电路中,开关S和电灯L的接线正确的是( )
A.B.C.D.
【考点】家庭电路
【难度】易
【分析】家庭电路中电灯的接法:开关与灯泡串联,且开关要接在火线与灯泡之间.
【解答】解:
A、开关与灯泡并联,闭合开关后会造成电源短路,故A错误;
B、开关与灯泡都串联在了火线上,无法形成电流回路,故B错误;
C、开关接在了灯泡与零线之间,断开开关时,灯泡处仍带电,这样不安全,故C错误;
D、开关与灯泡串联,且开关要接在火线与灯泡之间,故D正确.
故选D.
【点评】掌握家庭电路中灯泡与开关的接法,注意开关要接在火线与灯泡之间.同时还要对其它用电器的接法,插座的接法等熟练掌握.
7.初中物理九年级下人教版第19章卷1 在家庭电路中,插座、螺口节能灯和开关的连接正确的是( )
A.A B.B C.C D.D
【考点】家庭电路
【难度】易
【分析】(1)两孔插座的接法:左孔接零线,右孔接火线.
(2)三孔插座的接法:左孔接零线,右孔接火线,上孔接地线.
(3)电灯的接法:火线首先进开关,再入灯泡顶端的金属点;零线直接接入灯泡的螺旋套.
【解答】解:
A、两孔插座左孔接地线,右孔接零线;接线错误,故A错.
B、三孔插座左孔接零线,右孔接火线,上孔接地线.接线正确,故B正确.
CD、火线直接接入灯泡顶端的金属点,而开关接在零线与灯之间,当断开开关时,灯不亮,人会认为没电,其实等于火线相连,此时人若接触灯,易发生触电;若像D图,火线首先进开关,再接入灯泡顶端的金属点,零线直接接螺旋套,就避免前面的现象发生,故CD错误.
故选B.
【点评】(1)掌握家庭电路的火线、零线、地线之间的电压.
(2)掌握各用电器之间和插座之间连接方式.
(3)掌握两孔插座、三孔插座、灯泡、开关的接法.
8.初中物理九年级下人教版第19章卷1 家庭电路中有时会出现这样的现象;原来各用电器都在正常工作,当把手机充电器的插头插入插座时,家里所有的用电器都停止了工作,其原因可能是( )
A.这个插座的火线和零线原来就相接触形成了短路
B.插头与这个插座接触不良形成了断路
C.插头插入这个插座时,导致火线和零线相接触形成了短路
D.同时工作的用电器过多,导致干路电流过大,空气开关跳闸
【考点】家庭电路
【难度】易
【分析】室内用电器全部停止工作,表明干路上的保险丝被熔断了,保险丝被熔断是由于电路中的电流过大.而产生电流过大的原因有两个:一是用电器的总功率过大,另一个是发生短路.由生活常识可知,手机充电器的功率比较小,因此造成保险丝熔断的原因不会是因干路的总功率过大.
由手机充电器插头插入插座,闭合开关,室内用电器全部停止工作可知,是手机充电器的两个接头短路了.
【解答】解:A、若是这个插座处原来有短路,则在没有插入手机充电器之前,电路就已经出现了短路,空气开关跳闸,室内所有用电器早就停止了工作,故A不正确;
B、若是插头与这个插座接触不良形成了断路,则手机充电器不工作,不会影响室内其它的用电器,故B不正确;
C、若是插头插入这个插座时,导致火线和零线相接触形成了短路,空气开关跳闸,室内所有的用电器全部停止了工作,符合题意,故C正确;
D、手机充电器的功率很小,使用后对干路电流的影响比较小,不会导致干路中总电流过大,空气开关跳闸,故D不正确.
故选C.
【点评】本题考查对家庭电路故障的分析判断能力,要结合家庭电路的特点熟练掌握.
9.初中物理九年级下人教版第19章卷1 在一本用电常识的书中,列出了使用白炽灯泡的常见故障与检修方法,其中一项故障现象如下:
从电路的组成来看,上述故障现象的原因可以概括成( )
A.开路B.短路C.通路D.开路或短路
【考点】家庭电路
【难度】中等
【分析】当电路开路时,灯泡就不能发光;电路出现短路现象时,灯泡不能发光;电路通路时,如果用电器两端电源过低,灯泡也不能发光;分析表中故障原因,并与灯泡不发光故障进行对应.
【解答】解:
当灯泡不亮时,根据所给的原因可以得出,都是因为开路现象发生的,因此该灯泡不发光的故障可归纳为电路出现了开路现象.
故选A.
【点评】解决此类问题要结合电路的三种状态进行分析判断,并且知道用电器不工作的几种可能原因.
10.初中物理九年级下人教版第19章卷1 如图所示,A、B、C是家用电冰箱三线插头的三个插脚,关于这三个插脚的说法正确的是 ( )
A.三个插脚一样长
B.A、C两插脚分别与电冰箱内部工作电路两端相连
C.插入插座时,插脚C与火线相接,B与零线相接
D.插入插座时,电冰箱的金属外壳通过插脚A与大地相连
【考点】家庭电路
【难度】中等
【分析】三脚插头左右两个脚是接的火线或零线,最上面的脚接地线,其与用电器的金属外壳相连,接金属外壳的长插脚比其它两脚稍长一些.这样插插头时能使家用电器的金属外壳先接地,拔插头时能使金属外壳后离开地线,即使家用电器因绝缘不好“漏电”,也会使电流通过导线导入大地,人也就不会触电.
【解答】解:A、三脚插头最上面的脚长一些,其与用电器的金属外壳相连,接金属外壳的长插脚比其它两脚稍长一些.这样插插头时能使家用电器的金属外壳先接地,拔插头时能使金属外壳后离开地线,即使家用电器因绝缘不好“漏电”,也会使电流通过导线导入大地,人也就不会触电,故A错误;
B、B、C两插脚分别与电冰箱内部工作电路两端相连,故B错误;
C、C插头对应三孔插座的左边,即应该是零线,B插头对应三孔插座的右边,应该是火线,故C错误;
D、插入插座时,电冰箱的金属外壳通过插脚A与大地相连,故D正确;
故选D.
【点评】本题考查了三脚插头的构造及其作用,重点理解三线插头中地线的作用,从而加强安全用电的意识.
二、填空题(每空2分,共36分)
11.初中物理九年级下人教版第19章卷1 家庭电路触电事故都是人体直接或间接接触 线造成的;带有金属外壳的家用电器要使用三孔插座,目的是为了让金属外壳与 相连,不致对人造成伤害.
【考点】触电危害及常见的触电类型与预防;插座的构造与工作方式.
【难度】易
【分析】①家庭电路中人体触电原因是人体直接或间接接触火线.
②家庭电路中为了安全用电,金属外壳都要接地,金属外壳的用电器漏电时,地线把人体短路,避免触电事故的发生.
【解答】解:家庭电路中,人体触电原因是人体直接或间接接触火线.
金属外壳的用电器的外壳一定要接地,避免金属外壳用电器漏电时发生触电事故.
故答案为:火;大地.
【点评】电给人们带来很大的方便,电也给人们带来很大的危害,一定要安全用电,掌握安全用电常识,避免一些不必要的触电事故.
12.初中物理九年级下人教版第19章卷1 小明学习了电学知识以后,想在家里安装一盏照明灯和一个三孔插座,他设计的电路如图所示,图中虚线框A和B内分别接入开关或灯泡,则虚线框A内应接 ,图中三孔插座的插孔 (选填“a”、“b”或“c”)应与地线相连.
【考点】家庭电路的连接.
【难度】中等
【分析】开关与被控制的灯串联,为了安全开关接在灯与火线之间.三孔插座的正确接法:左零右火,中间接地线.
【解答】解:
开关应接在灯与火线之间,这样开关断开后,电灯就与火线断开.因此开关应接在B处,灯泡接在A处;
根据三孔插座的正确接法可知,a应与零线相连,c应与火线相连,b与地线相连.
故答案为:灯泡;b.
【点评】本题考查家庭电路的连接,属于基础题.开关要控制火线,三孔插座接法左零右火,中间接地的原则.
13.初中物理九年级下人教版第19章卷1 如图所示,正确使用测电笔的方法是图 ,若笔尖接触被测导线时氖管发光,则被测导线是 线.
【考点】测电笔的使用;家庭电路工作电压、零线火线的辨别方法.
【难度】易
【分析】(1)正确使用测电笔:手接触笔尾金属体,笔尖接触导线;
(2)用测电笔来鉴别火线与零线,使用测电笔时,笔尖接触要检测的导线,手接触笔尾金属体,才能在接触火线时氖管发光,接触零线时氖管不发光.
【解答】解:
(1)甲图的使用方法是正确的,手接触的是笔尾金属体;乙图的使用方法是错误的,手没有接触笔尾金属体;
(2)测电笔接触火线,氖管会发光;
故答案为:甲;火.
【点评】本题要求考生掌握测电笔的正确使用和家庭电路零线火线的辨别方法.
14.初中物理九年级下人教版第19章卷1 如图是练习使用测电笔的两种情形,图 所示方法是正确的,若电路中插座完好且接线正确,按正确方式使用测电笔,将笔尖插入插座的 侧插孔,氖管会发光.若按图中错误方式操作,易造成 (选填“单线触电”或“双线触电”)
【考点】测电笔的使用.
【难度】易
【分析】(1)测电笔是用来辨别零线和火线的工具,在使用时手要接触笔尾的金属体,但不能接触笔尖的金属体;
(2)使用测电笔时,应用手接触笔尾金属体,笔尖接触电线,若氖管发光,表明测电笔和人体加在火线和大地之间,测电笔接触的是火线;插座的接法:左零右火;
(3)低压触电分为:单线触电和双线触电.
【解答】解:(1)测电笔的使用方法:使用测电笔时,手要接触测电笔尾部的金属体,故甲图正确;
(2)笔尖接触电线,氖管发光表明接触的是火线,不发光是零线.插座的接法“左零右火”,因此将笔尖插入插座右侧的火线时氖管发光;
(3)单线触电是站在地上,直接或间接接触火线,造成的触电,因此按乙图中操作,当手接触了笔尖的金属体,再去接触火线,易造成单线触电.
故答案为:甲;右;单线触电.
【点评】本题考查了测电笔使用方法、插座的接法、触电的类型,属于基础题,学生易于掌握.
15.初中物理九年级下人教版第19章卷1 家用照明电路中,灯与电视机之间的连接是 的(选填“串联”或“并联”).若同时开启的用电器越多,电路中消耗的电功率越 (选填“大”或“小”).
【考点】家庭电路的连接;电功率与电压、电流的关系.
【难度】易
【分析】家庭电路中各用电器首首相连、尾尾相连的连接方式是并联,并联的各用电器互不影响,能独立工作;
同时使用的用电器越多,电路总功率越大.
【解答】解:家用照明电路中,灯与电视机能够独立工作,互不影响,它们是并联的.
用电器越多电路中的总功率越大,由I=可知,在电压一定时,干路中电流越大,越危险.
故答案为:并联;大.
【点评】家庭电路用电器之间的连接属于并联,避免相互影响,学会利用功率公式分析解题.
16.初中物理九年级下人教版第19章卷1 家里某用电器发生短路,熔丝立即熔断,用下列方法进行检测,如图所示,断开所有用电器的开关,用一个普通的白炽灯L作为“校验灯”与熔断的熔丝并联,然后只闭合S、S1,若L正常发光说明L1 ;只闭合S、S2,若L发出暗红色的光(发光不正常),说明L2 (选填“正常”“短路”或“断路”).通常人体安全电压不高于 V,生活中要注意用电安全.
【考点】中等
【难度】12 :应用题;542:电与热、生活用电.
【分析】(1)当检验灯泡发光而亮度不够,则加在灯泡上必有电压,但此电压应小于220V,则此时应该是检验灯泡与另一电阻(如另一灯泡)串联接在火线与零线之间.当检验灯泡正常发光时,该灯泡两端的电压应为220V,则此时一定是灯泡的一端与火线相接,另一端与零线相接.
(2)对于人体的安全电压是不高于36V的电压.
【解答】解:家用电器工作电压为220V,将一个普通的白炽灯L与那个熔断的熔丝并联,如图所示闭合闸刀开关,然后逐个合上各用电器的开关,若发现校验灯发出暗红色的光 (发光不正常),此校验灯电压应小于220V,则此时应该是检验灯泡与另一电阻(如另一灯泡)串联接在火线与零线之间,故该支路没有短路,故正常;
当检验灯泡正常发光时,该灯泡两端的电压应为220V,则此时一定是灯泡L1发生了短路.
经验表明,对于人体的安全电压是不高于36V的电压;
故答案为:短路;正常;36.
【点评】此题使用检验灯来检验电路故障,要知道判断方法,在生活中要会运用.
17.初中物理九年级下人教版第19章卷1 为了确保用电的安全,日常生活中更换灯泡、搬动电器前应 电源开关,电饭锅、电冰箱使用的是 (选填“两脚”或“三脚”)电源插头.
【考点】安全用电原则.
【难度】易
【分析】在维修、更换、搬运用电器之前,应先切断电源;三孔插座的第三个孔接地线,三脚插头的第三个脚接用电器金属外壳.
【解答】解:为了确保用电的安全,日常生活中更换灯泡、搬动电器前应断开电源开关,这样才能保证操作安全;
电饭锅、电冰箱使用的是三脚电源插头,这样可将用电器外壳接地,避免因漏电而发生触电事故.
故答案为:断开;三脚.
【点评】本题考查了学生对安全用电知识的了解与掌握,平时学习时多了解、积累,加强安全意识,学好电、用好电!
18.初中物理九年级下人教版第19章卷1 在家庭电路中,客厅插座与卧室电灯是 联的,在安装带有金属外壳的家用电器时,为了安全用,电家用电器的金属外壳应 .
【考点】:家庭电路的连接.
【难度】易
【分析】(1)家庭电路中各用电器之间是并联的.
(2)金属外壳的用电器一定要接地,防止用电器漏电时发生触电事故.
【解答】解:(1)在家庭电路中,客厅插座与卧室电灯之间的连接方式是并联.
(2)若金属外壳的用电器外壳万一带电,为了让电流会通过导线导入大地,防止造成触电事故的发生;所以三孔插座中多出一个专门用于接地的孔,目的是为了让金属外壳与大地相连,因此接入带有金属外壳的家用电器时,都要使用三孔插座.
故答案为:并;接地.
【点评】(1)掌握家庭电路的各用电器之间的连接方式,开关和其控制的用电器之间的连接方式.
(2)掌握三孔插座的接法和作用.
三、作图题(每题8分,共 16 分)
19.初中物理九年级下人教版第19章卷1 如图所示,插座和电灯(带开关)是组成家庭电路的常用器件,请你用笔画线代替导线将各器件正确连入电路中:
【考点】家庭电路的连接.
【难度】中等
【分析】(1)灯泡的接法:火线进入开关,再进入灯泡顶端的金属点;零线直接接入灯泡的螺旋套.
(2)三孔插座的接法:上孔接地线;左孔接零线;右孔接火线.
【解答】解:首先辨别上面三根线地线、火线、零线.
(1)灯泡接法:火线进入开关,再进入灯泡顶端的金属点,零线直接接入灯泡的螺旋套,这样在断开开关能切断火线,接触灯泡不会发生触电事故.既能控制灯泡,又能更安全.
(2)安装安全用电原则,上孔接地线;左孔接零线;右孔接火线.
如下图所示:
【点评】本题考查了开关、插座的接法.开关接在火线与电灯之间,可以使开关断开时,电灯灯座上没有电,这样在换灯泡时不会发生触电.
20.初中物理九年级下人教版第19章卷1 如图所示,请用笔画代替导线,将图中元件接入家庭电路中,要求:①同时闭合声控开关和光控开关电灯才能亮;②三孔插座单独接入.
【考点】家庭电路的连接.
【难度】中等
【分析】只有在光线很暗且有声音时灯才亮说明两开关不能独立工作、相互影响即为串联;连接电路时应注意开关控制火线,且火线接入灯尾金属点,零线接入螺旋套;三孔插座的接线方法是要求“左零右火上接地”.
【解答】解:灯泡与两个开关串联,且火线要先过开关,再接入灯泡尾部的金属点,零线接入螺旋套;
三孔插座与灯泡并联,其接法为:左零右火上接地,如下图所示:
【点评】本题考查了灯泡与开关的接法,声、光控灯和三孔插座的接线方法,关键是根据题意得出两开关的连接方式和注意安全用电的原则.
四、简答题(每题9分,共18分)
21.初中物理九年级下人教版第19章卷1 如图甲所示是生活中常用的一个插线板,开关断开时指示灯不发光,插孔不能提供工作电压;开关闭合时指示灯发光,插孔可以提供工作电压;若指示灯损坏,开关闭合时插孔也能提供工作电压.请在图乙中画出开关、指示灯、插孔的连接方式,并把接线板与电源线接通.
【考点】家庭电路的连接.
【难度】中等
【分析】干路开关控制所有的用电器.并联电路各用电器之间互不影响,串联电路的用电器互相影响.
【解答】解:插线板上的指示灯在开关闭合时会发光,插孔正常通电,说明开关同时控制灯泡和插座,灯泡和插座之间可能是串联,也可能是并联,如果两者并联,开关应该在干路上;如果指示灯损坏,开关闭合时插孔也能正常通电,说明灯泡和插座之间是并联的,开关接在灯泡、插座和火线之间控制火线使用更安全;三孔插座是左零线、右火线,上接地,如图所示:
【点评】根据用电器之间是否相互影响是判断用电器串联和并联的方法之一;家庭电路中,开关控制用电器,开关一定接在用电器和火线之间,既能控制用电器,又能保证使用安全.
22.初中物理九年级下人教版第19章卷1 小刚的爸爸在自家盖的房间里安装了一盏“220V 100W”的顶灯和一盏“220V 5W”的壁灯.他打算把这两盏灯并联,用一个普通的拉线开关来控制.但接完后,合上闸刀开关,发现壁灯亮、顶灯不亮.他拉了一下开关S,结果不亮的灯亮了,而原来亮的灯却不亮了,再拉一下开关S,又恢复了原状.试画出他错接的电路图.
【考点】家庭电路的连接.
【难度】中等
【分析】(1)顶灯和壁灯的额定电压都是220V,只有并联在家庭电路中,用电器才能正常工作.
(2)通路是指电路连接好后,闭合开关,处处相通的电路;对用电器短路是指导线不经过用电器直接跟用电器两端连接的电路.
【解答】解:据题目可知,若合上闸刀开关,发现壁灯亮顶灯不亮.他拉了一下开关S,结果不亮的灯亮了,而原来亮的灯却不亮了;即说明当合上开关时,壁灯发生了短路;他拉了一下开关S,结果不亮的灯亮了,而原来亮的灯却不亮了,说明此时两灯串联.因为两灯的额定功率相差较大,则R=可知,5W的壁灯电阻明显较大,所以串联时分压大,再根据P=UI可得,5W的壁灯发光明显,而100W的顶灯因实际功率太小可能无法发光.故如图所示;
【点评】读懂题意,判断出那种情况发生短路,那种情况是串联是解决该题的关键.
故障现象
可能原因
检修方法
灯泡不亮
灯泡的灯丝断了
换新灯泡
灯头内的电线断了
连接好
灯头、开关等处的接线松动
检查加固
初中物理人教九年级下单元测试卷-第十九章章末2: 这是一份初中物理人教九年级下单元测试卷-第十九章章末2,共12页。
初中物理人教九年级下单元测试卷-第十九章章末1: 这是一份初中物理人教九年级下单元测试卷-第十九章章末1,共12页。
沪科版九年级第十九章 走进信息时代综合与测试课后测评: 这是一份沪科版九年级第十九章 走进信息时代综合与测试课后测评,共17页。

