搜索
      上传资料 赚现金

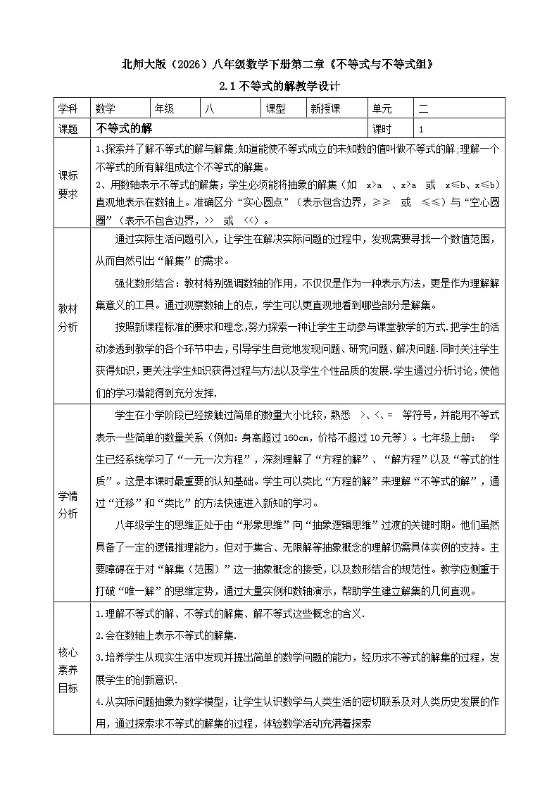
      2.1不等式的解 表格式教案 2025-2026学年北师大版八年级数学下册

      • 267.35 KB
      • 2026-03-23 10:30:32
      • 10
      • 0
      • 中小学教育
      加入资料篮
      立即下载
      2.1不等式的解 表格式教案 2025-2026学年北师大版八年级数学下册第1页
      1/9
      2.1不等式的解 表格式教案 2025-2026学年北师大版八年级数学下册第2页
      2/9
      2.1不等式的解 表格式教案 2025-2026学年北师大版八年级数学下册第3页
      3/9
      还剩6页未读, 继续阅读

      初中北师大版(2024)第二章 不等式与不等式组1 不等式及其性质表格教学设计及反思

      展开

      这是一份初中北师大版(2024)第二章 不等式与不等式组1 不等式及其性质表格教学设计及反思,共9页。教案主要包含了温故,引新,探究,变式,尝试,提升等内容,欢迎下载使用。

      学科
      数学
      年级

      课型
      新授课
      单元

      课题
      不等式的解
      课时
      1
      课标要求
      1、探索并了解不等式的解与解集;知道能使不等式成立的未知数的值叫做不等式的解;理解一个不等式的所有解组成这个不等式的解集。
      2、用数轴表示不等式的解集;学生必须能将抽象的解集(如 x>a 、x>a 或 x≤b、x≤b)直观地表示在数轴上。准确区分“实心圆点”(表示包含边界,≥≥ 或 ≤≤)与“空心圆圈”(表示不包含边界,>> 或 3 的解
      5. x=1 时,下列不等式成立的是 ( D ) A. −2x+56 C. 3x+1>4D. 4x+5>7
      6. x=-2、1、5、6、8是不等式x>5的解吗?
      [x=6、8是不等式x>5的解。x=-2、1、5不是]
      能力提升:
      7.我们知道,适合二元一次方程的一对未知数的值叫做这个二元一次方程的一个解.类似地,适合二元一次不等式的一对未知数的值叫做这个二元一次不等式的一个解.对于二元一次不等式 x+2y≤8,它的正整数解有 12 个
      解答提示:对于二元一次不等式 x+2y≤8正整数解,y=1,相应的x值有1、2、3、4、5、6;y=2,相应的x值有1、2、3、4;y=3,相应的x值有1、2;故一共有12个正整数解。
      拓展迁移
      在平面直角坐标系xOy中,对于P,Q两点给出如下定义:若点P到两坐标轴的距离之和等于点Q到两坐标轴的距离之和,则称P,Q两点为同距点.图中的P,Q两点即为同距点.
      已知点A的坐标为(﹣3,1),
      ①在点E(0,4),F(5,﹣1),G(2,2)中,为点A的同距点的是 E、 G ;
      ②若点B在x轴上,且A,B两点为同距点,则点B的坐标为 (﹣4,0)或(4,0 ;
      ③若点C(m﹣1,﹣1)为点A的同距点,求m的值;
      4或-2 .
      完成课堂作业
      引导学生能够在课堂练习的完成过程中对要点知识加深巩固,有效应用。
      六、提升
      适时小结,兴趣延伸
      1.什么叫做不等式的解集?什么叫做解不等式?
      2.在数轴上表示不等式的解集时要注意哪些方面?
      ①画数轴,②定边界(空心和实心)、③定方向
      3.数学思想:迁移类推、数形结合。
      引导学生进行课堂总结
      引导学生从知识内容、研究方法以及运用过程三个方面总结自己的收获,让学生全面把握本节课的重点和难点,并启发学生用类比或迁移的方法学习后续课程。
      板书设计
      不等式的解、解集
      能使不等式成立的未知数的值,叫做不等式的解.
      不等式所有的解就是不等式的解集.

      利用简洁的文字、符号、图表等呈现本节课的新知,可以帮助学生理解掌握知识,形成完整的知识体系。
      作业设计
      (课外练习)
      基础达标:
      1、按要求填空:
      (1)写出不等式x<4的所有正整数解: x=1、2、3;
      (2)写出不等式x≤3的所有非负整数解: x=0、1、2、3 ;
      (3)写出不等式x大于-2的最小整数解: x=-1 .
      2、根据图所示,把x所表示的解集用不等式表示出来( C ).
      A. x>−1 B. x5 是不等式 x+4>8 的解集;
      ③ −1 是不等式 x+1≥0 的一个解; ④不等式 x

      相关教案

      初中北师大版(2024)第二章 不等式与不等式组1 不等式及其性质表格教学设计及反思:

      这是一份初中北师大版(2024)第二章 不等式与不等式组1 不等式及其性质表格教学设计及反思,共9页。教案主要包含了温故,引新,探究,变式,尝试,提升等内容,欢迎下载使用。

      北师大版(2024)八年级下册(2024)2 一元一次不等式表格教学设计:

      这是一份北师大版(2024)八年级下册(2024)2 一元一次不等式表格教学设计,共8页。教案主要包含了温故,探究,变式,尝试,提升等内容,欢迎下载使用。

      初中数学北师大版(2024)八年级下册(2024)1 不等式及其性质表格教学设计:

      这是一份初中数学北师大版(2024)八年级下册(2024)1 不等式及其性质表格教学设计,共9页。教案主要包含了温故,探究,变式,尝试,提升等内容,欢迎下载使用。

      资料下载及使用帮助
      版权申诉
      • 1.电子资料成功下载后不支持退换,如发现资料有内容错误问题请联系客服,如若属实,我们会补偿您的损失
      • 2.压缩包下载后请先用软件解压,再使用对应软件打开;软件版本较低时请及时更新
      • 3.资料下载成功后可在60天以内免费重复下载
      版权申诉
      若您为此资料的原创作者,认为该资料内容侵犯了您的知识产权,请扫码添加我们的相关工作人员,我们尽可能的保护您的合法权益。
      入驻教习网,可获得资源免费推广曝光,还可获得多重现金奖励,申请 精品资源制作, 工作室入驻。
      版权申诉二维码
      初中数学北师大版(2024)八年级下册(2024)电子课本 新教材

      1 不等式及其性质

      版本: 北师大版(2024)

      年级: 八年级下册(2024)

      切换课文
      • 同课精品
      • 所属专辑61份
      • 课件
      • 教案
      • 试卷
      • 学案
      • 更多
      欢迎来到教习网
      • 900万优选资源,让备课更轻松
      • 600万优选试题,支持自由组卷
      • 高质量可编辑,日均更新2000+
      • 百万教师选择,专业更值得信赖
      微信扫码注册
      手机号注册
      手机号码

      手机号格式错误

      手机验证码 获取验证码 获取验证码

      手机验证码已经成功发送,5分钟内有效

      设置密码

      6-20个字符,数字、字母或符号

      注册即视为同意教习网「注册协议」「隐私条款」
      QQ注册
      手机号注册
      微信注册

      注册成功

      返回
      顶部
      中考一轮 精选专题 初中月考 教师福利
      添加客服微信 获取1对1服务
      微信扫描添加客服
      Baidu
      map