搜索
      上传资料 赚现金
      点击图片退出全屏预览

      第9章 压强(易错60题22大考点)2025-2026学年人教版物理八年级下册 练习+答案

      • 2.64 MB
      • 2026-03-09 10:52:13
      • 5
      • 0
      • ID1169986
      加入资料篮
      立即下载
      查看完整配套(共2份)
      包含资料(2份) 收起列表
      原卷
      第9章 压强(易错60题22大考点)(原卷版).docx
      预览
      解析
      第9章 压强(易错60题22大考点)(解析版).docx
      预览
      正在预览:第9章 压强(易错60题22大考点)(原卷版).docx
      第9章 压强(易错60题22大考点)(原卷版)第1页
      点击全屏预览
      1/20
      第9章 压强(易错60题22大考点)(原卷版)第2页
      点击全屏预览
      2/20
      第9章 压强(易错60题22大考点)(原卷版)第3页
      点击全屏预览
      3/20
      第9章 压强(易错60题22大考点)(解析版)第1页
      点击全屏预览
      1/47
      第9章 压强(易错60题22大考点)(解析版)第2页
      点击全屏预览
      2/47
      第9章 压强(易错60题22大考点)(解析版)第3页
      点击全屏预览
      3/47
      还剩17页未读, 继续阅读

      第9章 压强(易错60题22大考点)2025-2026学年人教版物理八年级下册 练习+答案

      展开

      这是一份第9章 压强(易错60题22大考点)2025-2026学年人教版物理八年级下册 练习+答案,文件包含第9章压强易错60题22大考点原卷版docx、第9章压强易错60题22大考点解析版docx等2份试卷配套教学资源,其中试卷共67页, 欢迎下载使用。
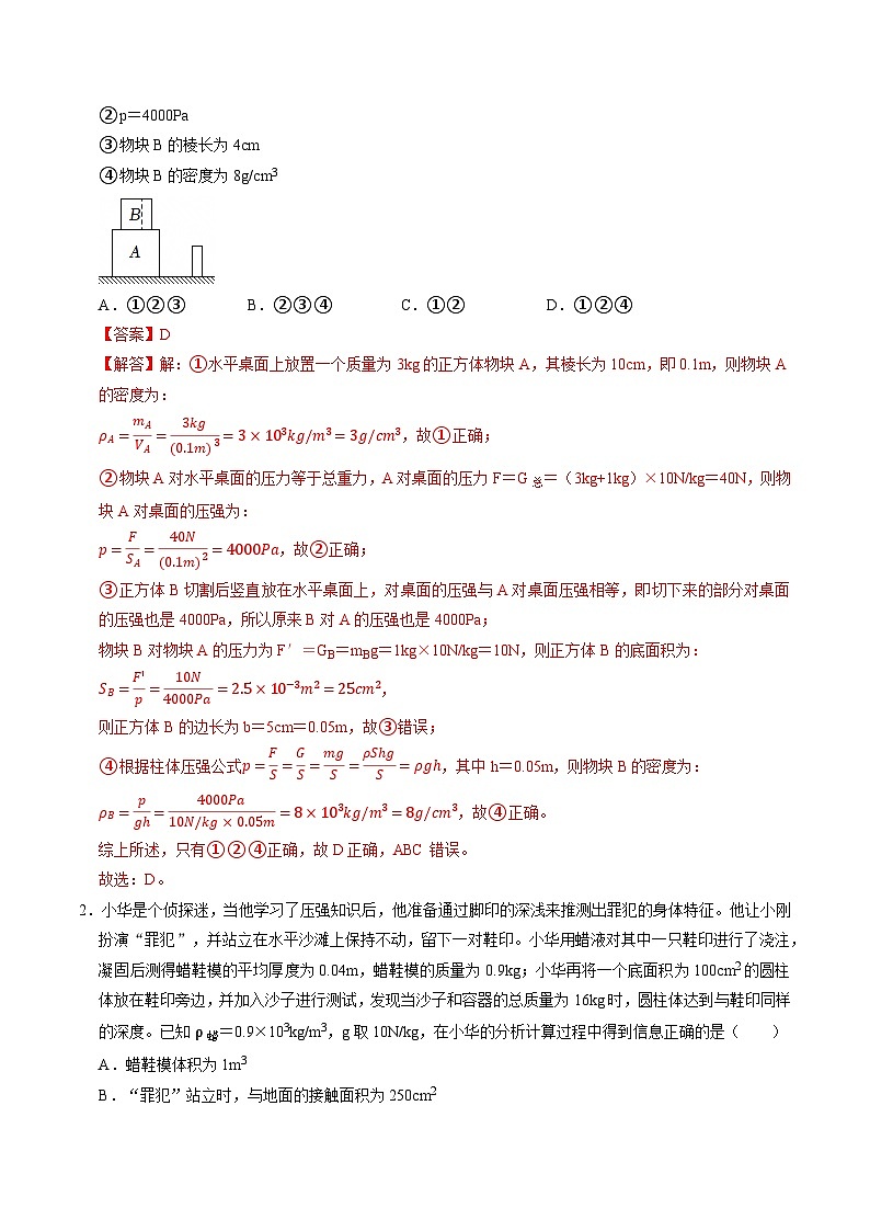
      第九章 (易错60题22大考点)(原卷版)一.压强的公式的应用(共7小题)二.探究影响压力作用效果的因素(共2小题)三.p=ρgh计算规则柱体的压强(共3小题)四.压强的叠块(共3小题)五.压强的切割(共4小题)六.液体压强规律(共3小题)七.探究液体内部的压强(共2小题)八.液体压强的公式及计算(共4小题)九.液体压强的大小比较(共3小题)十.液体对容器底的压力与液体自身重力的关系(共2小题)十一.容器倒置问题(共2小题)十二.液体压强的变化量问题(共2小题)十三.连通器的应用(共2小题)十四.大气压存在的现象(共2小题)十五.大气压测量的实验设计(共2小题)十六.大气压强与高度的关系(共2小题)十七.气体压强与体积的关系(共2小题)十八.活塞式抽水机(共2小题)十九.大气压强的计算(共2小题)二十.大气压的综合应用(共3小题)二十一.流体压强与流速的关系(共4小题)二十二.流体压强与流速的关系在生活中的应用(共2小题)一.压强的公式的应用(共7小题)1.如图所示,水平桌面上放置一个质量为3kg的正方体物块A,其棱长为10cm。在A正上方,放置一质量为1kg的正方体物块B。此时,A对桌面的压强为p。现将B竖切为两部分,将切下来的部分竖直正放在水平桌面上,切下来的部分对桌面压强仍为p。则下列说法正确的是(  )①物块A的密度为3g/cm3 ②p=4000Pa ③物块B的棱长为4cm ④物块B的密度为8g/cm3A.①②③ B.②③④ C.①② D.①②④2.小华是个侦探迷,当他学习了压强知识后,他准备通过脚印的深浅来推测出罪犯的身体特征。他让小刚扮演“罪犯”,并站立在水平沙滩上保持不动,留下一对鞋印。小华用蜡液对其中一只鞋印进行了浇注,凝固后测得蜡鞋模的平均厚度为0.04m,蜡鞋模的质量为0.9kg;小华再将一个底面积为100cm2的圆柱体放在鞋印旁边,并加入沙子进行测试,发现当沙子和容器的总质量为16kg时,圆柱体达到与鞋印同样的深度。已知ρ蜡=0.9×103kg/m3,g取10N/kg,在小华的分析计算过程中得到信息正确的是(  )A.蜡鞋模体积为1m3 B.“罪犯”站立时,与地面的接触面积为250cm2 C.“罪犯”站立时对地面的压强为1.6×103Pa D.“罪犯”的质量约为80kg3.如图所示,轻质薄壁圆柱形容器甲内盛有水,容器高为3h,金属圆柱体乙与甲内水面等高,均为2h。甲、乙都置于水平地面上。将乙浸没在甲容器内的水中后,水不溢出,甲对地面的压强恰为原压强的3倍,乙密度的最小值为(  )A.4.5g/cm3 B.4g/cm3 C.3g/cm3 D.1.5g/cm34.如图所示,已知该长方体的长、宽、高分别为0.4m、0.2m、0.2m,当该长方体按照如图所示的方式旋转90°后,该物体对水平地面的压强减小了2000Pa,则该物体的密度为    kg/m3。5.冬运会比赛中使用的冰壶由花岗岩凿磨而成,质量约为19kg,体积约为8×10﹣3m3,与冰道接触的底面积约为0.02m2。冰壶的密度约为     kg/m3,静止放置时,对水平冰面的压强约为     Pa。(g取10N/kg)6.2025年随着科技的进步,全自动汽车不断发展。一辆全自动汽车的质量为1800kg,车轮与地面的总接触面积为600cm2。求:(g取10N/kg)(1)全自动汽车所受的重力。(2)全自动汽车静止时对水平地面的压强。7.如图所示是我国自主研发的四轮长航程极地漫游机器人,科考队员在附近遥控机器人。已知机器人的质量为500kg,每条履带与地面的接触面积为1000cm2,问:(1)机器人的重力为多少?(2)若南极某处冰面能承受的最大压强为4.2×104Pa,该机器人能顺利通过该冰面吗?(3)如果科考队员的质量为72kg,他的双脚与冰面的接触面积为300cm2,那么科考队员能在(2)问中的冰面上安全行走吗?二.探究影响压力作用效果的因素(共2小题)8.小明同学利用砝码、小桌、装有沙子的容器等实验器材,做“探究压力作用的效果”实验,如图甲所示。(1)保持小桌对沙子的压力不变,改变小桌与沙子的接触面积,小明发现接触面积越大。小桌陷入沙子越浅,说明压力的作用效果与     有关。(2)保持小桌与沙子的接触面积不变,改变小桌对沙子的压力,小明发现压力越大,小桌陷入沙子越深,说明压力的作用效果与     有关。9.小康用一个长方体木块、弹簧测力计、两个相同的砝码和海绵等探究压力作用效果与什么因素有关。(1)根据甲、乙两图,可知压力的作用效果与     大小有关。(2)用甲、丙两图探究压力作用效果与受力面积的关系,应在丙图木块上放    个砝码。由此得出结论:压力一定,受力面积越     ,压力的作用效果越明显。(3)小康利用上述器材继续探究滑动摩擦力大小与哪些因素有关。①用弹簧测力计水平拉动木块,使它沿水平桌面做匀速直线运动,弹簧测力计的示数如图丁所示,此时拉力大小为     N;②取下木块上的砝码,重复①的操作,弹簧测力计的示数为1.8N。由此说明接触面粗糙程度一定,压力越大,滑动摩擦力越     ;③以不同的速度多次水平拉动木块,使它沿水平桌面做匀速直线运动,发现弹簧测力计的示数几乎不变,说明滑动摩擦力的大小与速度大小     。三.p=ρgh计算规则柱体的压强(共3小题)10.如图所示,底面积相同的实心圆柱体A、B放在水平面上,高度之比hA:hB=4:3,对地面的压强之比pA:pB=2:3,则下列比值错误的一项是(  )A.它们的密度之比ρA:ρB=1:2 B.它们的体积之比VA:VB=4:3 C.它们的质量之比mA:mB=2:3 D.它们对地面的压力之比FA:FB=3:211.如图甲所示,一质地均匀的长方体木块放在水平地面上。现将木块斜切去一部分,剩余部分如图乙所示,此时木块对地面的压强为600Pa;如图丙所示将图乙中的木块倒置后,此时木块对地面的压强为1000Pa。则图甲中木块对水平地面的压强为(  )A.700Pa B.750Pa C.800Pa D.850Pa12.如图所示,水平地面上放置一个质量分布均匀、底面积为200cm2的长方体甲和一个质量未知的薄壁柱形容器乙,已知容器乙的高度为h,其内装有一定量的水。现将甲沿水平方向切去一定的厚度Δh,并将甲切下的部分保持竖直轻放入乙容器的水中沉底,甲物体和乙容器对地面的压强随切去厚度Δh的变化情况如图丙所示,甲物体高度为     cm,乙容器的底面积是     cm2,图丙中a的值为     cm(g=10N/kg,ρ水=1.0×103kg/m3)。四.压强的叠块(共3小题)13.如图所示,实心圆柱体A、B的高度均为15cm,它们的密度之比是1:2,底面积之比是2:3,若在A、B上沿水平方向截去某一相同厚度Δh,并将所截去的部分叠放至对方剩余部分上表面的中央,叠放后A、B对地面的压强相等,则截去的厚度Δh是(  )A.3cm B.4.5cm C.5cm D.6cm14.如图所示,两个正方体木块A和B叠放在水平桌面上,桌面的面积0.5m2,物块A和B的边长分别为10cm和5cm,它们的重力分别为20N和10N,则物体A对物体B的压强是    Pa,物块B对桌面的压强是    Pa。15.边长15cm的均匀正方体,重为90N,放在水平桌面中央如图甲所示,若沿水平方向截下一部分a立放在水平桌面上,且使a对桌面压强为剩余部分b对桌面压强的1.5倍,如图乙所示。(1)求甲图中正方体对水平桌面的压强;(2)求剩余部分的高度;(3)将b放置于a上使它们重叠,求a对地面的压强。五.压强的切割(共4小题)16.如图甲所示,A、B两个质量分布均匀的正方体放置在水平地面上,此时A、B对地面的压强之比为4:5。若将A沿水平方向切去高为L的部分,并将切去部分叠放在B上,B对地面的压强为pB,A剩余部分对地面的压强为pA。pA、pB与L的变化关系如图乙所示。(g=10N/kg)下列说法正确的是(  )A.B的底面积为200cm2 B.A的密度为5×103kg/m3 C.未切之前,GA:GB=4:5 D.当L=6cm时,pA:pB=2:717.如图甲所示,模型A、B是质量分布均匀的柱体(B置于A上),底面积分别为0.25m2和0.1m2。若沿水平方向切割模型,并将切去部分放在同一水平地面上,设剩余部分对水平地面的压强为p1,切去部分对水平面的压强为p2,p1与切去部分的高度h的关系如图乙所示。下列判断正确的是(  )A.B的密度为2×103kg/m3 B.A、B的密度之比为ρA:ρB=3:2 C.当h=0.5m时,p1:p2=4:5 D.当h=0.3m时,p1=p218.广场上的合金雕塑需要石材做基石。现将质量分布均匀的正方体合金A和正方体石材B放在水平地面上如图甲所示,A的边长为1m,B的边长2m,A和B对地面的压强之比为2:1,已知B对地面的压强为6×104Pa,则石材B的密度为    kg/m3;如图乙所示,将A沿水平方向切去高为L的部分,将B沿竖直方向切去厚为L的部分。如图丙所示,把B切去部分垫在A剩余部分下方做基石,此时整体对地面的压强为p1,把A切去部分叠放在B剩余部分上方,此时整体对地面的压强为p2。若p1:p2=3:8,则切去部分L的长为    m。19.如图所示,甲、乙两个质量均为2千克的实心均匀圆柱体放在水平地面上。甲的底面积为4×10﹣3米2,乙的体积为0.8×10﹣3米3.求:①乙的密度ρ乙;②甲对地面的压强p甲;③若甲的底面积是乙的1.5倍,在甲、乙的上部沿水平方向分别切去Δm甲和Δm乙,再将切去部分互叠在对方剩余部分的上方,使甲、乙对水平地面的压强相等。请比较Δm甲和Δm乙的大小关系及求出两者的差值。六.液体压强规律(共3小题)20.如图所示,在两个完全相同的容器中分别倒入甲和乙两种不同的液体,且液体都越过容器的凸出部分,乙的液面较甲的液面高,但甲和乙对容器底部的压强相等,则(  )A.甲中液体的总质量大于乙中液体的总质量 B.甲中液体的总质量小于乙中液体的总质量 C.甲中液体的总质量等于乙中液体的总质量 D.条件不足,无法比较甲和乙中液体的质量大小21.如图所示,在室温为10℃的房间内有一块冰漂浮在装有水的盆中(不考虑汽化和升华),一段时间后发现冰块变小了,在这段时间内,水的温度会     (选填“升高”“降低”或“不变”),水对盆底的压强会     (选填“增大”“减小”或“不变”)。22.如图所示是一辆不慎驶入水中汽车的车门,随着水位升高,车门A处受到水的压强将    ,若车门在水下部分的面积为0.8m2,受到水的平均压强为5×103Pa,g=10N/kg,此时相当于质量为    kg的水压在车门上,因此,建议汽车不慎驶入水中时,应立即设法从车内逃离,避免生命危险。七.探究液体内部的压强(共2小题)23.小丁使用如图甲所示的装置进行“探究液体压强与哪些因素有关”的实验。容器正中间用隔板分成左右两部分,隔板中有一圆孔用薄橡皮膜封闭。(1)如图乙所示,在容器的左右两侧分别倒入深度不同的水后,橡皮膜向左凸出,说明同种液体内部,    越大,压强越大;(2)如图丙所示,在容器的左侧倒入水后,若水面到橡皮膜中心的距离为0.2m,则橡皮膜受到水的压强大小是     Pa;(3)在丙图中,若往容器的右侧倒入一定量的酒精,使橡皮膜恢复平整,则此时左右容器底部受到液体压强的大小关系p水'    p酒精'。[已知ρ酒精<ρ水]A.大于 B.等于 C.小于24.如图1所示,是小明在做“探究影响液体内部压强大小的因素”实验:(1)小明从左管口向图A中的U形管内注入适量的水,当管内的水静止时,U形管左右两侧液面的高度     (选填“相同”或“不同”)。他连接好橡皮管和金属盒,在使用压强计前,发现U形管内左侧水面高、右侧水面低,通过     (选填序号)方法可以进行调节;①向U形管内添加适量水②拆掉软管,重新安装(2)重新调节器材后,小明将金属盒深入水面以下进行了如图1C、D、E、F所示的实验。由C、D两图可知,在同种液体内部,液体压强随着     的增加而增大;(3)小明保持图1C中金属盒的位置不变,并将一杯浓盐水倒入烧杯中搅匀后,他发现U形管两侧的液面的高度差变大了,于是得出了“液体的密度越大,其内部的压强就越大”的结论。你认为他得出结论的过程是     (选填“可靠”或“不可靠”)的,原因是     ;(4)小明在分析实验E和F时发现U形管液面高度差相等,这说明在同一液体同一深度,液体向     的压强相等;(5)换用其他液体继续探究液体压强与液体密度的关系,当探头在液体中的深度相同时,U形管左右两侧水面的高度差对比不明显,下列操作不能使两侧液面高度差对比更加明显的是     ;A.烧杯中换密度更大的液体 B.U形管中换用密度更小的酒精 C.换成更细的U形管(6)小明想知道浓盐水密度是多少,于是找来刻度尺、水和上端开口下端用橡皮膜密封的玻璃管等器材测浓盐水的密度,操作步骤如下:a.用刻度尺测出玻璃管内水柱的高度为h3(如图2甲所示);b.将玻璃管缓慢插入装有浓盐水的烧杯中,直到橡皮膜的表面相平(如图2乙所示),测得此时管底到浓盐水液面的高度为h4,玻璃管内水柱的高度为h5,用小明测得的物理量推导出盐水密度的表达式为ρ盐水=    (用上述步骤中所测得的物理量及ρ水表示)。八.液体压强的公式及计算(共4小题)25.如图所示,一下半部分为圆柱形的玻璃瓶,深度为20cm,内封闭有质量为0.30kg的水。将玻璃瓶正放在水平面上时,水对玻璃瓶底部的压强为900Pa;将玻璃瓶倒放在水平面上时,水对玻璃瓶盖的压强为1400Pa。若该玻璃瓶内装满密度为0.8×103kg/m3的酒精,则酒精的重力为(  )(g=10N/kg)A.3.6N B.4N C.4.4N D.4.8N26.如图甲,A是密度小于水、高为70cm的均匀柱体(不吸水),B是重为15N、底面积为300cm2的薄壁柱形容器,装有10cm深的水,此时B底部受到水的压强为     Pa。将A沿水平方向切去高为h的部分竖直放入B中(水未溢出),水的深度h水随切取高度h的变化关系如图乙所示。当h=30cm时,容器B对桌面的压强为     Pa。(ρ水=1.0×103kg/m3,g取10N/kg) 27.如图所示,水平桌面上放置着一个高为10cm、密度为0.8g/cm3的均匀正方体和高为7cm的轻质薄壁圆柱形容器,其内装有4cm深的水,若将正方体沿着竖直方向切割四分之一,则剩余部分对桌面的压强为    Pa。若将切割部分竖直放入容器中,静止时切割部分对容器的压强为p1,水对容器的压强为p2,且p1:p2=2:3;若将正方体全部放入容器中,待其静止时,容器对桌面的压力为    N。28.如图甲所示,一个薄壁、杯身高度未知、底面积为100cm2的圆柱形空杯子,通过一根轻质细杆固定并悬空于一足够高的圆柱形大缸中,容器底面积为250cm2。现通过大缸边缘往缸中缓慢注入液体,细杆对杯子的作用力F与注入液体质量m的关系如图乙所示。已知液体密度ρ液=0.8×103kg/m3,g取10N/kg。(1)求杯子的质量;(2)求杯子杯身的高度;(3)在液体进入杯子之前,当细杆的作用力为5N时。取走细杆、待液面重新稳定后,求此时可能加入的液体质量及与之对应的液体对大缸底部的压强。九.液体压强的大小比较(共3小题)29.如图所示,底面积不同的圆柱形容器A和B分别盛有甲、乙两种液体,两液面相平,且甲的质量等于乙的质量。若在两容器中分别加入原有液体后,液面仍保持相平,则此时液体对各自容器底部的压强pA、pB和压力FA、FB的关系是(  )A.pA<pB,FA=FB B.pA>pB,FA<FB C.pA>pB,FA=FB D.pA>pB,FA>FB30.如图所示,甲、乙两容器质量均为m0、底面积均为S,内装两种不同液体,两容器底部受到的液体压强均为p,液体质量分别为m甲和m乙,距离容器底部等高的位置有A、B两点,受到的液体压强分别为pA和pB,则(  )①两容器底部受到的液体压力关系为F甲>F乙②甲、乙液体密度关系为ρ甲<ρ乙③A、B两点受到的液体压强关系为pA>pB④两容器对水平桌面的压强关系为p甲>p乙A.只有①②正确 B.只有②③④正确 C.只有①③④正确 D.只有②③正确31.如图所示,完全相同的圆柱形容器中,装有不同的液体甲、乙,在两容器中同一高度处有A、B两点。若A、B两点的液体压强相等,则两种液体对容器底的压强关系是p甲    p乙;若两种液体质量相等,则其对容器底部的压强关系是p′甲    p′乙,此时A、B两点液体压强关系是p′A    p′B。(以上三空均选填“>”“=”“<”)十.液体对容器底的压力与液体自身重力的关系(共2小题)32.上下开口的甲、乙、丙三筒,下端都用一重力不计的薄片,恰好盖住筒的下端,然后浸入水中,如图所示。三个薄片的面积都相同,薄片离水面的深度也都相同,现将100克水倒入甲筒中,恰能使薄片下落,那么将100克水分别倒入乙筒和丙筒中,则它们各自的薄片(  )A.都不落下来 B.都落下来 C.乙筒薄片落下来,丙筒薄片不落下来 D.乙筒薄片不落下来,丙筒薄片落下来33.如图所示,底面积和质量都相同的A、B两容器,装有质量相同的不同液体,放在水平桌面上,则液体对容器底部的压强PA    PB,容器对桌面的压强PA′    PB′.容器对桌面的压力FA    FB.(选填“大于”“等于”“小于”)十一.容器倒置问题(共2小题)34.一未装满橙汁的密闭杯子,先正立放在桌面上(如图A),然后反过来倒立在桌面上(如图B),两次放置橙汁对杯底的压强分别是pA和pB,对杯底的压力分别为FA和FB。则(  )A.pA>pB FA<FB B.pA>pB FA>FB C.pA<pB FA<FB D.pA<pB FA>FB35.如图所示,一个未装满水的瓶子,正立放置在水平面上时瓶对桌面的压强为p1,桌面受到的压力为F桌1,瓶底受到水的压力为F瓶1。倒立放置时瓶对桌面的压强为p2,桌面受到的压力为F桌2,瓶盖受到水的压力为F瓶2。则它们的大小关系是p1    p2,F桌1    F桌2,F瓶1    F瓶2(均选填“>”、“<”或“=”)。十二.液体压强的变化量问题(共2小题)36.如图所示,底面积为2×10﹣2m2的薄壁圆柱形容器甲放置在水平地面上,容器甲的质量为1kg,内部盛有质量为4kg的水,此时容器甲对水平地面的压强为    Pa。如果将体积为1×10﹣3m3的正方体乙浸没在甲容器的水中后,测得水对容器底部的压强变化量Δp水为400Pa,容器对水平地面的压强变化量Δp容为1600Pa,则正方体乙的重力为    N。(ρ水=1.0×103kg/m3,g=10N/kg)37.如图所示,没有弹性的轻质细线长度为h,下端固定在容器底部,上端与正方体小木块相连接。现在向容器内注水,当水深为h1时,细线长度恰好为原长。再次向容器内缓慢注水,直至小木块刚好完全浸没在水中,此时水深为h2。已知水的密度为ρ水,容器底面积为S。请计算:(1)两次注水过程相比,水对容器底部压力的变化量;(2)小木块的密度ρ木;(3)细线对小木块的拉力。十三.连通器的应用(共2小题)38.下列生产、生活中的工具中,利用连通器原理工作的是(  )A.拔火罐 B.船闸 C.拦河坝 D.重垂线39.我国三峡工程是举世瞩目的跨世纪工程,三峡大坝上、下游水位差最高可达113m。如图所示是三峡船闸的简易示意图,船闸工作过程应用了连通器原理,某船从上游经过船闸驶往下游,请仔细观察图片,此时     构成了一个连通器。(填“A与B”“B与C”、“A与C”)。日常生活中利用连通器原理的例子有(一例即可)     。十四.大气压存在的现象(共2小题)40.如图所示,某同学通过下列过程可以不湿手取水中的硬币,下列说法正确的是(  )A.图甲中硬币受到的重力与盘子的支持力是一对相互作用力 B.图乙中看到水中硬币的像比实际位置深 C.图丙中蜡烛燃烧时,杯中的氧气含量减少,里面的空气密度不变 D.图丁中氧气耗尽时,盘子里的水在大气压的作用下进入杯中41.同学们想探究大气压是否存在。小文将热水倒入瓶中充分摇晃,把热水倒出后将去皮的熟鸡蛋堵住瓶口,发现瓶子把鸡蛋“吞”了进去,如图所示。小文认为是大气压把鸡蛋压入了瓶中,得出大气压存在的结论。小聪不同意这个观点,他认为让鸡蛋进入瓶子的力不是大气压力,而是大气压力与鸡蛋所受重力的合力。为排除鸡蛋重力带来的影响,请你利用同样的器材对实验操作进行改进:将热水倒入瓶中充分摇晃,把热水倒出后    ,如果    ,则说明鸡蛋是被大气压压入瓶中的。十五.大气压测量的实验设计(共2小题)42.小明同学利用注射器、弹簧测力计、刻度尺等器材测量大气压强的值。实验步骤如下:(1)把注射器的活塞推至注射器筒的底端,然后用橡皮帽堵住注射器的小孔,这样做的目的是    。(2)用细尼龙绳拴住注射器活塞的颈部,使绳的另一端与弹簧测力计的挂钩相连,如图甲所示,然后水平向右慢慢拉动注射器筒,当注射器中的活塞刚被拉动时,记下弹簧测力计的示数为8.1N。(3)测量注射器有刻度部分长度如图乙所示,则计算得到大气压强的数值为    Pa。(4)小明发现,此实验的误差较大,可能的原因如下,其中使测量值可能大于真实值的原因是    (填序号)。①橡皮帽封住的注射器小孔中有残余气体;②活塞与注射器筒壁间有摩擦;③活塞与注射器筒壁没有完全密封。(5)小明请教老师后,在原有实验基础上增加了一实验步骤:先按照图甲没有盖上橡皮帽时沿水平方向慢慢地拉动注射器,读出拉力为F1;然后把注射器的活塞推至注射器筒的底端后盖上橡皮帽,水平向右慢慢拉动注射器筒,当注射器的活塞开始滑动时,记下弹簧测力计的示数F2。老师这样操作的目的是    。若注射器容积用V表示,有刻度部分长度用L表示,这样测出的大气压的值为p0=    (用物理量符号表示)。(6)小明通过拉开用力挤压的两个小吸盘需要用较大的力想到:利用吸盘、弹簧测力计和刻度尺估测大气压的值。实验时将蘸水的吸盘放在平滑玻璃板上,用力挤压吸盘,量出吸盘与玻璃板接触面的直径d,如图丙所示,用弹簧测力计钩着吸盘缓慢向上拉,直到吸盘脱离玻璃板,记录弹簧测力计的示数为F,则大气压的值可表示为p=    (用物理量符号表示)。小明又把玻璃板分别斜放、立放使弹簧测力计向不同方向拉吸盘,也都测出了大气压的值,这说明    。43.小宏设计了用吸盘测量大气压值的实验,可选用测量工具有刻度尺、弹簧测力计、秒表和天平。实验步骤如下:①如图甲所示,将塑料吸盘压在光滑的水平玻璃板上,挤出里面的空气;②用小桶通过细绳与吸盘挂钩相连接,向小桶中缓慢添加     (选填:“砝码”或“细沙”),直到吸盘恰好脱离玻璃板;③用天平测出小桶和里面物体的总质量m;④用刻度尺测量     (写出相关物理量及其符号);⑤大气压强表达式为:p=    (用所测量的物理量的符号表示);如图甲所示,吸盘下挂有重物,吸盘不会掉下,理由是     。如果把这套装置移入玻璃钟罩内,用抽气机抽出里面的空气,如图乙所示,请你预测吸盘     掉下来(填“会”或“不会”),理由是     。十六.大气压强与高度的关系(共2小题)44.如图所示是水银气压计和自制气压计,下列有关说法中不正确的是(  )A.在使用水银气压计时,玻璃管稍倾斜,管内外水银面的竖直高度差不变化 B.自制气压计瓶内气压大于瓶外大气压 C.把水银气压计从1楼拿到10楼,玻璃管内水银柱会下降 D.自制气压计的玻璃管内水柱高度降低,说明大气压降低了45.小海从西安到西藏旅游,发现随身携带的食品袋鼓起来了,如图所示。这是因为海拔高度升高,大气压     导致的。膨胀后袋内气体的质量     、密度     。(均选填“变大”“不变”或“变小”)十七.气体压强与体积的关系(共2小题)46.五一假期,小洁想带奶奶去县城里住几天,可奶奶不放心家里的小鸡。于是,小洁给小鸡设计了一款自动喂水的装置如图所示,把一个装满水的瓶子倒放在水盆中,并使瓶口没入水中,鸡喝水的过程中,盆中水位下降至瓶口露出水面时,有空气进入瓶中,瓶中水自动流出补充到盆中,直到瓶口再次没入水中,水停止流出,如此反复。随着空气进入瓶中,瓶内水面逐渐下降,瓶内气压与进气前相比(  )A.变大 B.变小 C.不变 D.无法确定47.如图所示,西溪中学的胡同学做了一个实验,在一空矿泉水瓶中倒入热水,摇晃一下,将热水倒出来,马上盖紧瓶盖,过了一会,矿泉水瓶变扁了,这是力改变了物体的     。这是因为盖紧瓶盖后,瓶内的一部分水蒸气     (填物态变化名称)成小水珠,瓶内气压     (选填“大于”“等于”或“小于”)瓶外大气压。十八.活塞式抽水机(共2小题)48.如图所示,当将活塞式抽水机的C杆向下压时,A、B阀门的状态应是(  )A.A、B阀门均打开 B.A、B阀门均闭合 C.A阀门打开,B阀门闭合 D.A阀门闭合,B阀门打开49.活塞式抽水机里的水能随着活塞上升,是由于    的作用;1个标准大气压支持    m高的水柱。十九.大气压强的计算(共2小题)50.高压锅是生活中一种密闭的加热容器。锅盖中央有一出气孔,孔上盖有限压阀,当锅内气压达到限定值时,限压阀被锅内顶起放出部分气体,实现了对锅内气体压强的控制。如图所示,某高压锅锅体的内底面积为S,侧壁竖直,出气孔横截面积为S0,限压阀质量为m0,限压阀顶部面积为S1(已知大气压强p0)。高压锅能快速做熟食物的物理原理是     ;使用高压锅时锅内气体的最大压强为     。51.小明利用图示标有2.5mL的一次性注射器、量程为10N的弹簧测力计、细绳、橡皮帽等器材,对大气压的值进行测量。(1)该实验还缺少的器材是     。(2)如表是小明记录实验情况的表格:表中①是     ;②是     。(3)为减小摩擦力对实验结果的影响,小虎对小明同学所做实验进行改进:在原实验基础上,将活塞推到注射器底端后,取下小孔上的橡皮帽,再次水平向右慢慢匀速拉动注射器筒,记下弹簧测力计的示数为1.0N,小明同学计算出的大气压强是     Pa。(4)若实验中发现注射器损坏,实验室另有活塞的横截面积为2cm2的注射器,但通过实验发现不能完成,原因是     。二十.大气压的综合应用(共3小题)52.如图所示,该装置是某医院内给病人输液的部分装置示意图,乙瓶内液体不断通过Q管输入病人体内,刚开始输液时,甲、乙两瓶内药液量相等,液面相平。过了一会儿,观察两个输液瓶时会发现(此时两个输液瓶内还有大量的溶液)(  )A.甲瓶中的液面高 B.乙瓶中的液面高 C.甲、乙两瓶中的液面一样高 D.以上三种情况均有可能53.下列与大气压强相关的说法中正确的是(  )A.大气压强随海拔高度的增加而增大 B.历史上是用马德堡半球实验首先测出了大气压强的值 C.吸附在墙壁上的吸盘式挂钩能挂衣服,这是利用了大气压强的作用 D.茶壶利用了连通器原理,茶壶盖上的小孔的巧妙设计与大气压无关54.如图所示,一种卫生间的地漏结构像是一个“扣碗”倒扣在存水杯上,当存水杯中的水满后,由    原理可知,水就会从下水管流出,而下水管中的“异味”却不能通过地漏进入室内。若下水管堵塞了,可以用吸盘疏通,这是利用了    的作用。茶壶的壶嘴做得和壶身一样高的目的是;当里面的液体装满时,壶嘴的液面和壶身的液面相平;若壶嘴做得太低的话,壶身里的水就    (选填“能”或“不能”)装满。 二十一.流体压强与流速的关系(共4小题)55.如图所示,以下四个关于“气体压强与流速的关系”的现象中,压强p1、p2大小关系正确的是(  )A.A B.B C.C D.D56.如图所示,用一个漏斗向一支点燃的蜡烛的火焰吹气,烛焰将(  )A.向左飘动 B.向右飘动 C.静止在原位置不动 D.无法确定57.高铁站的候车区一般在地面上标有黄色警戒线,称为安全线,主要起到提醒和警示作用。为了明确设置安全线的原因,小航查阅资料后获得如下信息:①液体和气体没有一定的形状,都具有流动性,因此统称为流体;②列车进站时会带动周围的气体流动,且车速越大,气体流动速度越大;③如果乘客与列车靠的过近,存在被列车“吸”过去的危险;④不同运行速度的列车对应安全线到站台边缘的距离如表所示。请根据相关材料,回答下列问题。(1)乘客被列车“吸”过去是源于乘客和列车之间的气压     。根据上述材料信息还可知:流体压强和流速有关,随着流体流速增大,流体压强将     。(均选填“增大”或“减小”)(2)流体压强和流速的关系应用非常广泛,文丘里流量计可用于测量有压管道天然气流量,其结构示意图如图所示。(a)若有压管道内天然气没有流动,则文丘里管内液面高度差为     。(b)当文丘里管内液面高度差为Δh时,查阅相关资料可知此时截面S1、S2位置的流速差为Δv,则该有压管道内天然气的流速大小为     。(用S1、S2、Δv的代数式表示)58.如图是北美草原犬鼠洞穴的横截面示意图,它有两个出口,分别是隆起的洞口A和平坦洞口B,当风吹过两个洞口时,两个洞口处流体压强分别为pA和pB,则pA    pB.(选填“大于”、“等于”或“小于”)二十二.流体压强与流速的关系在生活中的应用(共2小题)59.教室的门关不紧,常被风吹开,小虎在门与门框之间塞入硬纸片再关上,门就不易被风吹开,他这样做的道理是    。为改善火车站地下通道的通风情况,小虎做了如图甲的设计,并将管道上方遮雨盖的形状设计成图中的形状,利用地面风实现自动抽气,其设计原理是    。如图乙所示U形管中装有水,直径相同的a、b两管中的水静止时液面相平。如果在右端c处往装置里快速吸气,U形管中    (填“a”或“b”)管水面升高。60.如图1所示,当向两张纸中间吹气时,纸会向中间靠拢,这个实验现象说明:流体在流速越大的地方压强越     ,根据这一规律可制成图2所示装置,当向塑料管B中用力吹气时,细管A中液面将会     (选填“上升”、“下降”或“不动”)。 大气压力F/N注射器容积V/mL①活塞面积S/cm2大气压强p/Pa62.550.5②列车速度安全线到站台边缘的距离不大于120千米/小时1.0米120千米/小时至160千米/小时1.5米160千米/小时至200千米/小时2.0米

      资料下载及使用帮助
      版权申诉
      • 1.电子资料成功下载后不支持退换,如发现资料有内容错误问题请联系客服,如若属实,我们会补偿您的损失
      • 2.压缩包下载后请先用软件解压,再使用对应软件打开;软件版本较低时请及时更新
      • 3.资料下载成功后可在60天以内免费重复下载
      版权申诉
      若您为此资料的原创作者,认为该资料内容侵犯了您的知识产权,请扫码添加我们的相关工作人员,我们尽可能的保护您的合法权益。
      入驻教习网,可获得资源免费推广曝光,还可获得多重现金奖励,申请 精品资源制作, 工作室入驻。
      版权申诉二维码
      初中物理人教版(2024)八年级下册(2024)电子课本 新教材

      复习与提高

      版本: 人教版(2024)

      年级: 八年级下册(2024)

      切换课文
      • 同课精品
      • 所属专辑24份
      • 课件
      • 教案
      • 试卷
      • 学案
      • 更多
      欢迎来到教习网
      • 900万优选资源,让备课更轻松
      • 600万优选试题,支持自由组卷
      • 高质量可编辑,日均更新2000+
      • 百万教师选择,专业更值得信赖
      微信扫码注册
      手机号注册
      手机号码

      手机号格式错误

      手机验证码 获取验证码 获取验证码

      手机验证码已经成功发送,5分钟内有效

      设置密码

      6-20个字符,数字、字母或符号

      注册即视为同意教习网「注册协议」「隐私条款」
      QQ注册
      手机号注册
      微信注册

      注册成功

      返回
      顶部
      添加客服微信 获取1对1服务
      微信扫描添加客服
      Baidu
      map