搜索
      上传资料 赚现金

      专题一 微点突破4 VSEPR模型和杂化轨道理论应用 教案+课件(含答案)2026届高考化学二轮复习

      • 4.08 MB
      • 2026-03-09 21:03:03
      • 27
      • 1
      • 教习网用户1678424
      加入资料篮
      立即下载
      查看完整配套(共2份)
      包含资料(2份) 收起列表
      课件
      专题一 微点突破4 VSEPR模型和杂化轨道理论应用.pptx
      预览
      练习
      专题一 微点突破4 VSEPR模型和杂化轨道理论应用.docx
      预览
      正在预览:专题一 微点突破4 VSEPR模型和杂化轨道理论应用.pptx
      专题一 微点突破4 VSEPR模型和杂化轨道理论应用第1页
      高清全屏预览
      1/18
      专题一 微点突破4 VSEPR模型和杂化轨道理论应用第2页
      高清全屏预览
      2/18
      专题一 微点突破4 VSEPR模型和杂化轨道理论应用第3页
      高清全屏预览
      3/18
      专题一 微点突破4 VSEPR模型和杂化轨道理论应用第4页
      高清全屏预览
      4/18
      专题一 微点突破4 VSEPR模型和杂化轨道理论应用第5页
      高清全屏预览
      5/18
      专题一 微点突破4 VSEPR模型和杂化轨道理论应用第6页
      高清全屏预览
      6/18
      专题一 微点突破4 VSEPR模型和杂化轨道理论应用第7页
      高清全屏预览
      7/18
      专题一 微点突破4 VSEPR模型和杂化轨道理论应用第8页
      高清全屏预览
      8/18
      专题一 微点突破4 VSEPR模型和杂化轨道理论应用第1页
      高清全屏预览
      1/4
      专题一 微点突破4 VSEPR模型和杂化轨道理论应用第2页
      高清全屏预览
      2/4
      还剩10页未读, 继续阅读

      专题一 微点突破4 VSEPR模型和杂化轨道理论应用 教案+课件(含答案)2026届高考化学二轮复习

      展开

      这是一份专题一 微点突破4 VSEPR模型和杂化轨道理论应用 教案+课件(含答案)2026届高考化学二轮复习,文件包含专题一微点突破4VSEPR模型和杂化轨道理论应用pptx、专题一微点突破4VSEPR模型和杂化轨道理论应用docx等2份课件配套教学资源,其中PPT共18页, 欢迎下载使用。
      1.价层电子对数、杂化类型、空间结构的关系
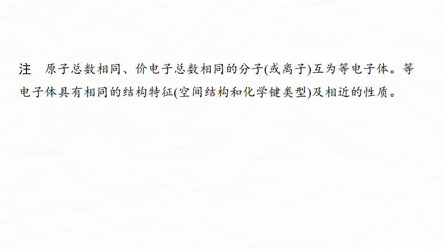
      注 原子总数相同、价电子总数相同的分子(或离子)互为等电子体。等电子体具有相同的结构特征(空间结构和化学键类型)及相近的性质。
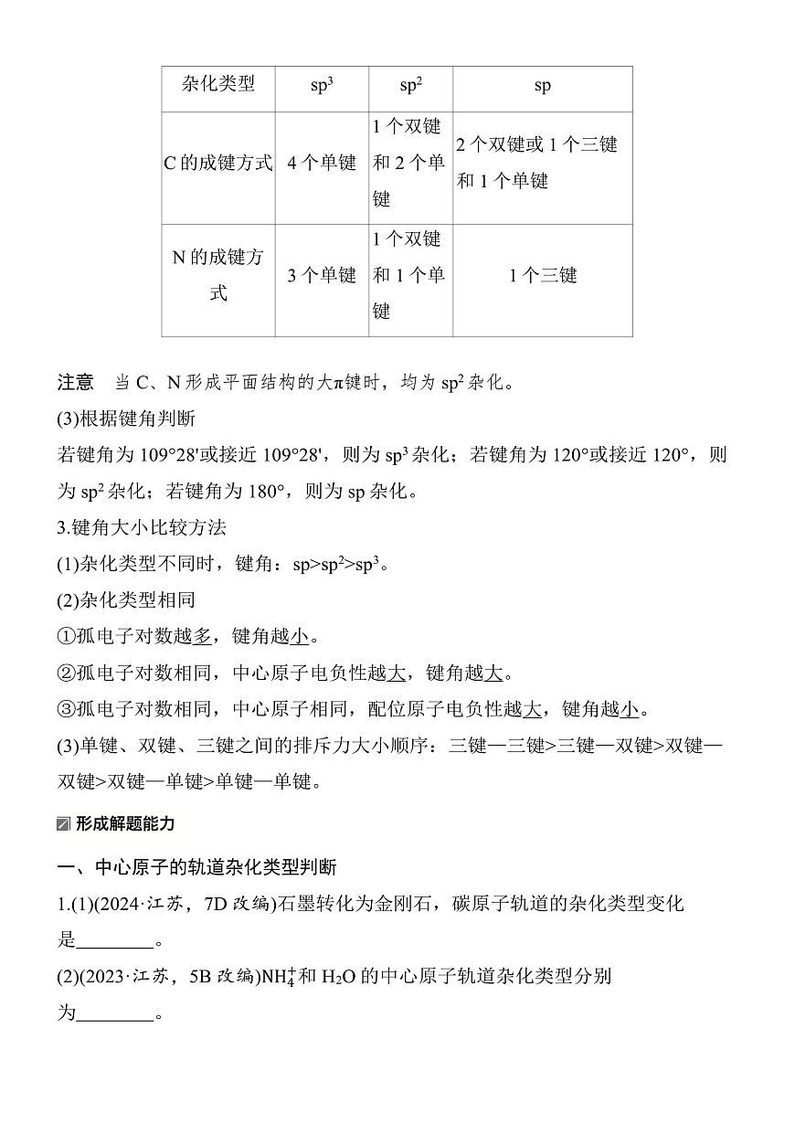
      2.判断中心原子杂化类型(或杂化轨道类型)的“三方法”(1)根据中心原子的价层电子对数判断
      (2)根据分子的结构式判断(一般用于有机物分子中C、N的杂化类型判断)
      注意 当C、N形成平面结构的大π键时,均为sp2杂化。
      (3)根据键角判断若键角为109°28'或接近109°28',则为sp3杂化;若键角为120°或接近120°,则为sp2杂化;若键角为180°,则为sp杂化。
      3.键角大小比较方法(1)杂化类型不同时,键角:sp>sp2>sp3。(2)杂化类型相同①孤电子对数越 ,键角越 。②孤电子对数相同,中心原子电负性越  ,键角越  。③孤电子对数相同,中心原子相同,配位原子电负性越  ,键角越  。(3)单键、双键、三键之间的排斥力大小顺序:三键—三键>三键—双键>双键—双键>双键—单键>单键—单键。
      (5)(2025·江苏盐城期末)①固体三氧化硫中存在如图所示的三聚分子,该分子中S的轨道杂化类型为    。②气态SO3以单分子形式存在,H2S、SO2、SO3的气态分子中,中心原子的轨道杂化类型不同于其他分子的是    。(6)HOCH2CN的结构式为 ,该分子中碳原子的轨道杂化类型为      。
      二、分子(离子)的空间结构及键角大小比较2.(1)(2022·江苏,5A改编)金刚石与石墨烯中的C—C—C夹角大小:金刚石    石墨烯。
      (3)(2024·江苏,2D改编)H2O的空间结构为    。
      (5)(2024·江苏,9A改编) 分子中所有碳原子   (填“能”或“不能”)共平面。
      3.[2023·江苏,14(3)②]钒酸中含有H4V4O12。已知H4V4O12具有八元环结构,其结构式可表示为         。

      相关课件

      专题一 微点突破4 VSEPR模型和杂化轨道理论应用 教案+课件(含答案)2026届高考化学二轮复习:

      这是一份专题一 微点突破4 VSEPR模型和杂化轨道理论应用 教案+课件(含答案)2026届高考化学二轮复习,文件包含专题一微点突破4VSEPR模型和杂化轨道理论应用pptx、专题一微点突破4VSEPR模型和杂化轨道理论应用docx等2份课件配套教学资源,其中PPT共18页, 欢迎下载使用。

      专题八 微点突破3 创新型实验探究与推理分析 教案+课件(含答案)2026届高考化学二轮复习:

      这是一份专题八 微点突破3 创新型实验探究与推理分析 教案+课件(含答案)2026届高考化学二轮复习,文件包含专题八微点突破3创新型实验探究与推理分析pptx、专题八微点突破3创新型实验探究与推理分析docx等2份课件配套教学资源,其中PPT共17页, 欢迎下载使用。

      专题五 微点突破4 多平衡体系图像综合分析 教案+课件(含答案)2026届高考化学二轮复习:

      这是一份专题五 微点突破4 多平衡体系图像综合分析 教案+课件(含答案)2026届高考化学二轮复习,文件包含专题五微点突破4多平衡体系图像综合分析pptx、专题五微点突破4多平衡体系图像综合分析docx等2份课件配套教学资源,其中PPT共28页, 欢迎下载使用。

      资料下载及使用帮助
      版权申诉
      • 1.电子资料成功下载后不支持退换,如发现资料有内容错误问题请联系客服,如若属实,我们会补偿您的损失
      • 2.压缩包下载后请先用软件解压,再使用对应软件打开;软件版本较低时请及时更新
      • 3.资料下载成功后可在60天以内免费重复下载
      版权申诉
      若您为此资料的原创作者,认为该资料内容侵犯了您的知识产权,请扫码添加我们的相关工作人员,我们尽可能的保护您的合法权益。
      入驻教习网,可获得资源免费推广曝光,还可获得多重现金奖励,申请 精品资源制作, 工作室入驻。
      版权申诉二维码
      高考专区
      • 精品推荐
      • 所属专辑47份
      欢迎来到教习网
      • 900万优选资源,让备课更轻松
      • 600万优选试题,支持自由组卷
      • 高质量可编辑,日均更新2000+
      • 百万教师选择,专业更值得信赖
      微信扫码注册
      手机号注册
      手机号码

      手机号格式错误

      手机验证码 获取验证码 获取验证码

      手机验证码已经成功发送,5分钟内有效

      设置密码

      6-20个字符,数字、字母或符号

      注册即视为同意教习网「注册协议」「隐私条款」
      QQ注册
      手机号注册
      微信注册

      注册成功

      返回
      顶部
      学业水平 高考一轮 高考二轮 高考真题 精选专题 初中月考 教师福利
      添加客服微信 获取1对1服务
      微信扫描添加客服
      Baidu
      map