搜索
      上传资料 赚现金

      专题五 微点突破3 基于微观变化理解反应历程与催化机理 教案+课件(含答案)2026届高考化学二轮复习

      • 2.57 MB
      • 2026-03-09 20:40:50
      • 13
      • 1
      • 教习网用户1678424
      加入资料篮
      立即下载
      查看完整配套(共2份)
      包含资料(2份) 收起列表
      课件
      专题五 微点突破3 基于微观变化理解反应历程与催化机理.pptx
      预览
      练习
      专题五 微点突破3 基于微观变化理解反应历程与催化机理.docx
      预览
      正在预览:专题五 微点突破3 基于微观变化理解反应历程与催化机理.pptx
      专题五 微点突破3 基于微观变化理解反应历程与催化机理第1页
      高清全屏预览
      1/27
      专题五 微点突破3 基于微观变化理解反应历程与催化机理第2页
      高清全屏预览
      2/27
      专题五 微点突破3 基于微观变化理解反应历程与催化机理第3页
      高清全屏预览
      3/27
      专题五 微点突破3 基于微观变化理解反应历程与催化机理第4页
      高清全屏预览
      4/27
      专题五 微点突破3 基于微观变化理解反应历程与催化机理第5页
      高清全屏预览
      5/27
      专题五 微点突破3 基于微观变化理解反应历程与催化机理第6页
      高清全屏预览
      6/27
      专题五 微点突破3 基于微观变化理解反应历程与催化机理第7页
      高清全屏预览
      7/27
      专题五 微点突破3 基于微观变化理解反应历程与催化机理第8页
      高清全屏预览
      8/27
      专题五 微点突破3 基于微观变化理解反应历程与催化机理第1页
      高清全屏预览
      1/7
      专题五 微点突破3 基于微观变化理解反应历程与催化机理第2页
      高清全屏预览
      2/7
      专题五 微点突破3 基于微观变化理解反应历程与催化机理第3页
      高清全屏预览
      3/7
      还剩19页未读, 继续阅读

      专题五 微点突破3 基于微观变化理解反应历程与催化机理 教案+课件(含答案)2026届高考化学二轮复习

      展开

      这是一份专题五 微点突破3 基于微观变化理解反应历程与催化机理 教案+课件(含答案)2026届高考化学二轮复习,文件包含专题五微点突破3基于微观变化理解反应历程与催化机理pptx、专题五微点突破3基于微观变化理解反应历程与催化机理docx等2份课件配套教学资源,其中PPT共27页, 欢迎下载使用。
      一、“环式”催化机理图中微粒变化分析模型
      1.(2024·南通高三第一次调研测试)反应2C2H4(g)+6NO(g)+3O2(g)===4CO2(g)+4H2O(g)+3N2(g)可用于去除氮氧化物。Cu+催化该反应的过程如图所示。下列说法正确的是
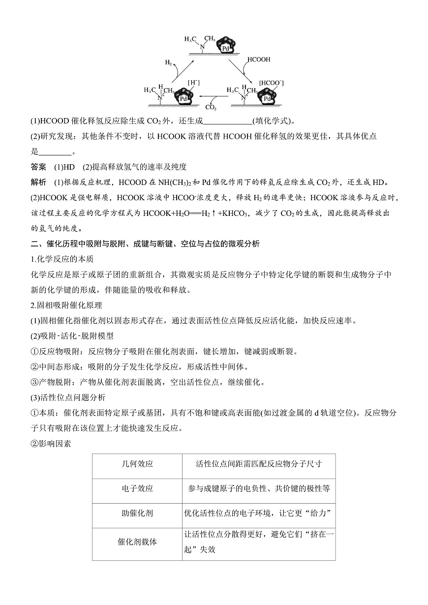
      2.[2020·江苏,20(1)(2)]HCOOH催化释氢。在催化剂作用下,HCOOH分解生成CO2和H2可能的反应机理如图所示。
      (1)HCOOD催化释氢反应除生成CO2外,还生成   (填化学式)。
      (2)研究发现:其他条件不变时,以HCOOK溶液代替HCOOH催化释氢的效果更佳,其具体优点是      。
      提高释放氢气的速率及纯度
      二、催化历程中吸附与脱附、成键与断键、空位与占位的微观分析1.化学反应的本质化学反应是原子或原子团的重新组合,其微观实质是反应物分子中特定化学键的断裂和生成物分子中新的化学键的形成,伴随能量的吸收和释放。2.固相吸附催化原理 (1)固相催化指催化剂以固态形式存在,通过表面活性位点降低反应活化能,加快反应速率。(2)吸附⁃活化⁃脱附模型 ①反应物吸附:反应物分子吸附在催化剂表面,键长增加,键减弱或断裂。
      ②中间态形成:吸附的分子发生化学反应,形成活性中间体。③产物脱附:产物从催化剂表面脱离,空出活性位点,继续催化。(3)活性位点问题分析①本质:催化剂表面特定原子或基团,具有不饱和键或高表面能(如过渡金属的d轨道空位)。反应物分子只有吸附在该位置上才能快速发生反应。
      2.(2024·南京、盐城高三一模)利用铜⁃铈氧化物(xCuO⁃yCeO2,Ce是活泼金属)催化氧化除去H2中少量CO,总反应为2CO(g)+O2(g) 2CO2(g) ΔH,反应机理如图所示。下列说法正确的是
      过检测是否存在        (填化学式)确认反应过程中的加氢方式。
      CN—NHD或DCOO-
      80%,则生成标准状况下CO和H2的总体积为    mL。
      ②x=0.5时,新制载氧体、与CH4反应后的载氧体的X射线衍射谱图如图丙所示(X射线衍射用于判断某晶态物质是否存在,不同晶态物质出现衍射峰的衍射角不同)。步骤Ⅱ中,能与H2O(g)反应的物质有_________   (填化学式)。
      ③结合图示综合分析,步骤Ⅰ中Fe2O3的作用、气体分步制备的价值:____________________________________________________________________________________________________________________________________________________________________________________________________。
      步骤Ⅰ中Fe2O3作供氧剂,促进甲烷转化为CO和H2,减少积炭产生;采用分步制备可提高原料利用率,且可以有效消除积碳使催化剂再生,同时步骤Ⅰ需要的温度较高,步骤Ⅱ需要的温度较低,分步制备也可节约能源
      5.(2025·无锡一模)CeO2催化CO2与H2转化为CH4的机理如图所示。反应体系中Ce呈现   种价态,催化剂中掺入少量CaO,用Ca2+替代CeO2结构中部分Ce4+形成CaxCe1-xOy,可提高催化效率的原因是____________________________________________________________。
      结构中出现较多的氧空位,利于二氧化碳的催化转化
      6.在Pt⁃Pd合金表面上甲醇与水蒸气重整反应[CH3OH(g)+H2O(g)===CO2(g)+3H2(g)]的机理如图所示(“*”表示此微粒吸附在催化剂表面,M为反应过程的中间产物)。
      根据元素电负性的变化规律,推导M的结构简式并描述步骤2的反应机理:       。

      相关课件

      专题五 微点突破3 基于微观变化理解反应历程与催化机理 教案+课件(含答案)2026届高考化学二轮复习:

      这是一份专题五 微点突破3 基于微观变化理解反应历程与催化机理 教案+课件(含答案)2026届高考化学二轮复习,文件包含专题五微点突破3基于微观变化理解反应历程与催化机理pptx、专题五微点突破3基于微观变化理解反应历程与催化机理docx等2份课件配套教学资源,其中PPT共27页, 欢迎下载使用。

      专题五 微点突破2 基于能量变化理解反应历程与催化机理 教案+课件(含答案)2026届高考化学二轮复习:

      这是一份专题五 微点突破2 基于能量变化理解反应历程与催化机理 教案+课件(含答案)2026届高考化学二轮复习,文件包含专题五微点突破2基于能量变化理解反应历程与催化机理pptx、专题五微点突破2基于能量变化理解反应历程与催化机理docx等2份课件配套教学资源,其中PPT共12页, 欢迎下载使用。

      专题五 微点突破1 化学反应的方向、速率与平衡综合判断 教案+课件(含答案)2026届高考化学二轮复习:

      这是一份专题五 微点突破1 化学反应的方向、速率与平衡综合判断 教案+课件(含答案)2026届高考化学二轮复习,文件包含专题五微点突破1化学反应的方向速率与平衡综合判断pptx、专题五微点突破1化学反应的方向速率与平衡综合判断docx等2份课件配套教学资源,其中PPT共19页, 欢迎下载使用。

      资料下载及使用帮助
      版权申诉
      • 1.电子资料成功下载后不支持退换,如发现资料有内容错误问题请联系客服,如若属实,我们会补偿您的损失
      • 2.压缩包下载后请先用软件解压,再使用对应软件打开;软件版本较低时请及时更新
      • 3.资料下载成功后可在60天以内免费重复下载
      版权申诉
      若您为此资料的原创作者,认为该资料内容侵犯了您的知识产权,请扫码添加我们的相关工作人员,我们尽可能的保护您的合法权益。
      入驻教习网,可获得资源免费推广曝光,还可获得多重现金奖励,申请 精品资源制作, 工作室入驻。
      版权申诉二维码
      高考专区
      • 精品推荐
      • 所属专辑47份
      欢迎来到教习网
      • 900万优选资源,让备课更轻松
      • 600万优选试题,支持自由组卷
      • 高质量可编辑,日均更新2000+
      • 百万教师选择,专业更值得信赖
      微信扫码注册
      手机号注册
      手机号码

      手机号格式错误

      手机验证码 获取验证码 获取验证码

      手机验证码已经成功发送,5分钟内有效

      设置密码

      6-20个字符,数字、字母或符号

      注册即视为同意教习网「注册协议」「隐私条款」
      QQ注册
      手机号注册
      微信注册

      注册成功

      返回
      顶部
      学业水平 高考一轮 高考二轮 高考真题 精选专题 初中月考 教师福利
      添加客服微信 获取1对1服务
      微信扫描添加客服
      Baidu
      map