搜索
      上传资料 赚现金

      专题五 微点突破4 多平衡体系图像综合分析 教案+课件(含答案)2026届高考化学二轮复习

      • 4.95 MB
      • 2026-03-09 20:46:04
      • 15
      • 1
      • 教习网用户1678424
      加入资料篮
      立即下载
      查看完整配套(共2份)
      包含资料(2份) 收起列表
      课件
      专题五 微点突破4 多平衡体系图像综合分析.pptx
      预览
      练习
      专题五 微点突破4 多平衡体系图像综合分析.docx
      预览
      正在预览:专题五 微点突破4 多平衡体系图像综合分析.pptx
      专题五 微点突破4 多平衡体系图像综合分析第1页
      高清全屏预览
      1/28
      专题五 微点突破4 多平衡体系图像综合分析第2页
      高清全屏预览
      2/28
      专题五 微点突破4 多平衡体系图像综合分析第3页
      高清全屏预览
      3/28
      专题五 微点突破4 多平衡体系图像综合分析第4页
      高清全屏预览
      4/28
      专题五 微点突破4 多平衡体系图像综合分析第5页
      高清全屏预览
      5/28
      专题五 微点突破4 多平衡体系图像综合分析第6页
      高清全屏预览
      6/28
      专题五 微点突破4 多平衡体系图像综合分析第7页
      高清全屏预览
      7/28
      专题五 微点突破4 多平衡体系图像综合分析第8页
      高清全屏预览
      8/28
      专题五 微点突破4 多平衡体系图像综合分析第1页
      高清全屏预览
      1/6
      专题五 微点突破4 多平衡体系图像综合分析第2页
      高清全屏预览
      2/6
      专题五 微点突破4 多平衡体系图像综合分析第3页
      高清全屏预览
      3/6
      还剩20页未读, 继续阅读

      专题五 微点突破4 多平衡体系图像综合分析 教案+课件(含答案)2026届高考化学二轮复习

      展开

      这是一份专题五 微点突破4 多平衡体系图像综合分析 教案+课件(含答案)2026届高考化学二轮复习,文件包含专题五微点突破4多平衡体系图像综合分析pptx、专题五微点突破4多平衡体系图像综合分析docx等2份课件配套教学资源,其中PPT共28页, 欢迎下载使用。
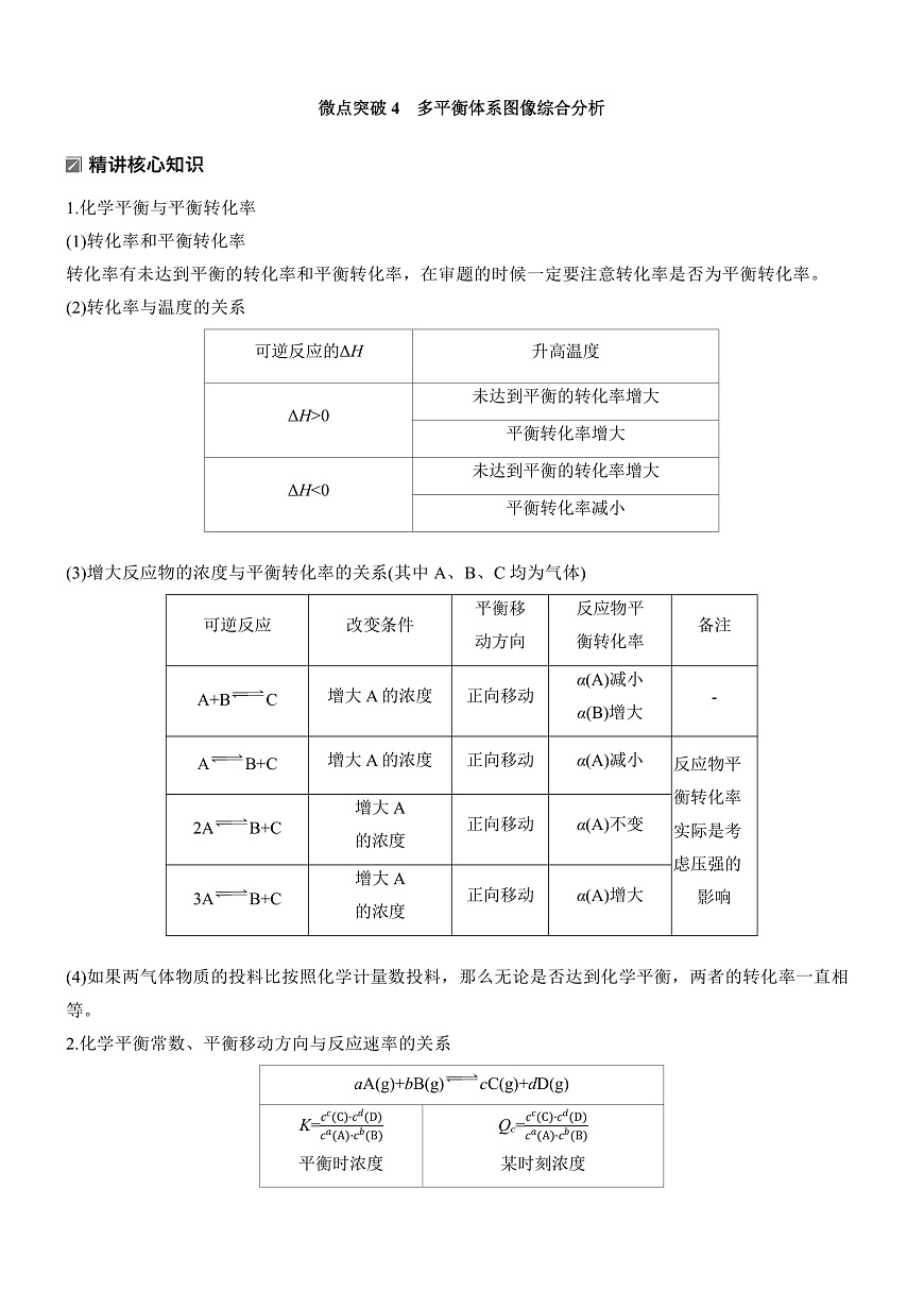
      1.化学平衡与平衡转化率(1)转化率和平衡转化率转化率有未达到平衡的转化率和平衡转化率,在审题的时候一定要注意转化率是否为平衡转化率。(2)转化率与温度的关系
      (3)增大反应物的浓度与平衡转化率的关系(其中A、B、C均为气体)
      (4)如果两气体物质的投料比按照化学计量数投料,那么无论是否达到化学平衡,两者的转化率一直相等。
      2.化学平衡常数、平衡移动方向与反应速率的关系
      5.多重平衡定性分析(1)找准目标物质及所在反应,根据原理(勒夏特列原理以及影响速率的因素等)推断条件改变的影响,作出判断。(2)竞争型多重平衡解题思路①先分析是速率问题,还是平衡问题。②若是速率问题,考虑温度、压强、催化剂选择性等。③若是平衡问题,先判断以哪个反应为主,再描述平衡移动。④若改变条件出现两种相反的结论,要结合问题中的结论抓住矛盾的主要方面解题。
      6.催化剂与转化率(或产率)(1)转化率(或产率)分为平衡前转化率(或产率)和平衡转化率(或平衡产率),催化剂能加快反应速率,使平衡前转化率(或产率)提高,但不能改变平衡转化率(或平衡产率)。(2)实际工业生产中大多数反应未达到平衡,反应物就随产物流出反应器,所以实际转化率总比平衡转化率低。利用催化剂提高反应速率,可以提高单位时间内的产量,目标产物的实际产率也相应得以提升。
      1.(2025·江苏,13)甘油(C3H8O3)水蒸气重整获得H2过程中的主要反应:反应Ⅰ C3H8O3(g)===3CO(g)+4H2(g) ΔH>0反应Ⅱ CO(g)+H2O(g)===CO2(g)+H2(g) ΔH

      相关课件

      专题五 微点突破4 多平衡体系图像综合分析 教案+课件(含答案)2026届高考化学二轮复习:

      这是一份专题五 微点突破4 多平衡体系图像综合分析 教案+课件(含答案)2026届高考化学二轮复习,文件包含专题五微点突破4多平衡体系图像综合分析pptx、专题五微点突破4多平衡体系图像综合分析docx等2份课件配套教学资源,其中PPT共28页, 欢迎下载使用。

      专题五 微点突破8 有关多重平衡及选择性的问题 教案+课件(含答案)2026届高考化学二轮复习:

      这是一份专题五 微点突破8 有关多重平衡及选择性的问题 教案+课件(含答案)2026届高考化学二轮复习,文件包含专题五微点突破8有关多重平衡及选择性的问题pptx、专题五微点突破8有关多重平衡及选择性的问题docx等2份课件配套教学资源,其中PPT共24页, 欢迎下载使用。

      专题五 微点突破6 答题规范—化学平衡移动类归因问题 教案+课件(含答案)2026届高考化学二轮复习:

      这是一份专题五 微点突破6 答题规范—化学平衡移动类归因问题 教案+课件(含答案)2026届高考化学二轮复习,文件包含专题五微点突破6答题规范化学平衡移动类归因问题pptx、专题五微点突破6答题规范化学平衡移动类归因问题docx等2份课件配套教学资源,其中PPT共10页, 欢迎下载使用。

      资料下载及使用帮助
      版权申诉
      • 1.电子资料成功下载后不支持退换,如发现资料有内容错误问题请联系客服,如若属实,我们会补偿您的损失
      • 2.压缩包下载后请先用软件解压,再使用对应软件打开;软件版本较低时请及时更新
      • 3.资料下载成功后可在60天以内免费重复下载
      版权申诉
      若您为此资料的原创作者,认为该资料内容侵犯了您的知识产权,请扫码添加我们的相关工作人员,我们尽可能的保护您的合法权益。
      入驻教习网,可获得资源免费推广曝光,还可获得多重现金奖励,申请 精品资源制作, 工作室入驻。
      版权申诉二维码
      高考专区
      • 精品推荐
      • 所属专辑47份
      欢迎来到教习网
      • 900万优选资源,让备课更轻松
      • 600万优选试题,支持自由组卷
      • 高质量可编辑,日均更新2000+
      • 百万教师选择,专业更值得信赖
      微信扫码注册
      手机号注册
      手机号码

      手机号格式错误

      手机验证码 获取验证码 获取验证码

      手机验证码已经成功发送,5分钟内有效

      设置密码

      6-20个字符,数字、字母或符号

      注册即视为同意教习网「注册协议」「隐私条款」
      QQ注册
      手机号注册
      微信注册

      注册成功

      返回
      顶部
      学业水平 高考一轮 高考二轮 高考真题 精选专题 初中月考 教师福利
      添加客服微信 获取1对1服务
      微信扫描添加客服
      Baidu
      map