所属成套资源:人教版(2024)七年级上册生物期末复习:考点知识点资料含答题技巧练习题测试卷及答案等汇编
人教版(2024)七年级上册生物期末复习知识点 讲义
展开
这是一份人教版(2024)七年级上册生物期末复习知识点 讲义,共14页。学案主要包含了二节 藻类等内容,欢迎下载使用。
第一章
第一节 观察周边环境中的生物
1、观察步骤:确定观察目的、 明确观察对象 、 做好观察记录、 交流观察结果
2、观察要求:客观真实、如实记录
3、生物分类:按照形态结构、生活环境、用途分类
第二节 生物的特征
1、除病毒以外,生物都是由细胞构成的。
2、生物的生活需要营养:例如人或多数动物能够以植物或者其他动物为食。
3、生物能进行呼吸:绝大多数生物需要获取氧气,排出二氧化碳。
4、生物能对外界的刺激作出反应。例如:触摸含羞草后,含羞草叶子合拢。
5、生物能生长 、发育和繁殖。
6、生物都有遗传和变异的特性。
7、生物能排出体内产生的废物:①植物落叶;②动物排汗、排尿、呼气(排便属于排遗)。
第二章
第一节 学习使用显微镜
1、认识显微镜
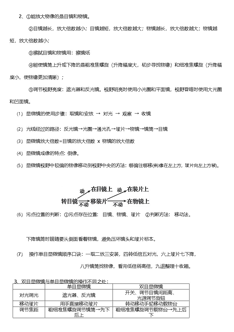
①能放大物像的是目镜和物镜。
②目镜越长,放大倍数越小;目镜越短,放大倍数越大;物镜越长,放大倍数越大;物镜越短,放大倍数越小;
③擦拭目镜和物镜用:擦镜纸
④能使镜筒上升或下降的是粗准焦螺旋(升降幅度大,初步寻找物橡)和细准焦螺旋(升降幅度小,使物橡更加清晰);
⑤调节视野亮度:遮光器和反光镜。视野明亮时使用小光圈和平面镜,视野昏暗时使用大光圈和凹面镜。
显微镜的使用步骤:取镜和安放 → 对光 → 观察 → 收镜
光线经过的路径:反光镜→光圈→通光孔→玻片→物镜→镜筒→目镜
显微镜放大倍数=目镜的放大倍数 x 物镜的放大倍数
显微镜成像的特点: 倒像。
显微镜视野中较偏的物像移动到视野中央的方法: 哪偏往哪移(例:像在左上方,玻片向左上方移)。
污点位置的判断:①污点存在位置: 目镜、物镜、玻片②判断方法: 移动法。
下降镜简时眼睛要从侧面看着物镜,避免压坏镜头和玻片标本。
操作单目显微镜顺序口诀:一取二放三安装,四转低倍五对光,六上玻片七下降,
八升镜筒找物像,看完低倍转高倍,九退整理十收箱。
单目显微镜
双目显微镜
对光调光
遮光器、反光镜
开关、调节目镜间距离、
光源调节旋钮
移动玻片
用手直接移动玻片
转动移动手轮移动载物台
调节焦距
粗细准焦螺旋调节镜筒→先下后上
粗细准焦螺旋调节载物台→先上后下
双目显微镜与单目显微镜的操作不同之处:
*数码显微镜的操作步骤与双目显微镜基本一致。
第二节、第三节 植物细胞和动物细胞
1、 按照制作方法可以分为:切片、涂片、装片。玻片要处理成薄而透明才能进行观察。按照玻片保存时间可分为永久的(永久玻片)和临时的(临时玻片)。
2、玻片标本制作:
①洋葱鳞片叶内表皮细胞(植物细胞):
擦 → 滴 (清水) → 撕 → 展 → 盖→ 染 (碘液) → 吸
(为避免产生气泡,用镊子夹起盖玻片,使它一边先接触载玻片上的水滴,然后缓缓放下,盖在要观察的材料上)
②人的口腔上皮细胞(动物):擦 → 滴 (生理盐水) → 刮 → 涂 → 盖→ 染 ( 碘 液 ) → 吸
3、细胞是构成生物体的基本单位。
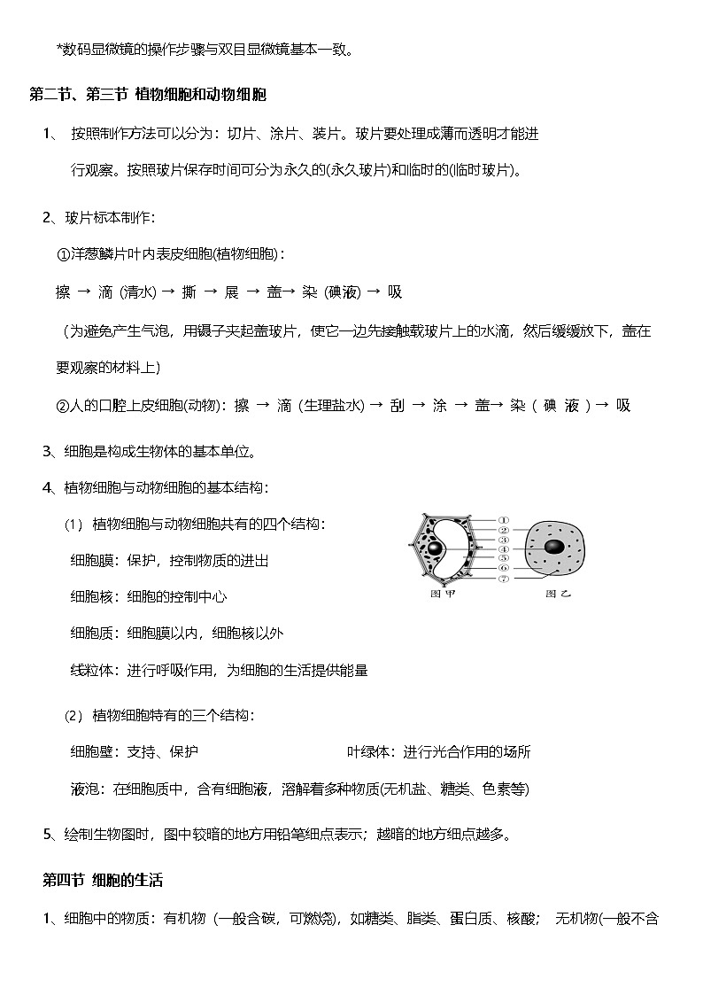
4、植物细胞与动物细胞的基本结构:
植物细胞与动物细胞共有的四个结构:
细胞膜:保护,控制物质的进出
细胞核:细胞的控制中心
细胞质:细胞膜以内,细胞核以外
线粒体:进行呼吸作用,为细胞的生活提供能量
植物细胞特有的三个结构:
细胞壁:支持、保护叶绿体:进行光合作用的场所
液泡:在细胞质中,含有细胞液,溶解着多种物质(无机盐、糖类、色素等)
5、绘制生物图时,图中较暗的地方用铅笔细点表示;越暗的地方细点越多。
第四节 细胞的生活
1、细胞中的物质:有机物 (一般含碳,可燃烧),如糖类、脂类、蛋白质、核酸; 无机物(一般不含碳);如水、无机盐、氧、二氧化碳等。
2、细胞膜控制物质的进出,对物质有选择性,有用物质进入,废物排出。
3、细胞质中的能量转换器:
① 叶绿体:进行光合作用,将光能转化成有机物中的化学能。
② 线粒体:进行呼吸作用,将有机物中的化学能转化成细胞所需要的能量。4、动植物细胞都有线粒体。植物细胞有叶绿体,而动物细胞没有。
5、遗传信息:受精卵内具有指导身体发育的全部信息,这些信息是由父母传下来的。
6、细胞核控制着生物的发育和遗传。细胞核是细胞的控制中心。
7、遗传物质:脱氧核糖核酸,简称 DNA,DNA 上有指导生物发育的全部信息。除细胞核有 DNA 外,叶绿体和线粒体内也有少量的 DNA。
8、DNA 和蛋白质构成染色体,染色体存在于细胞核中,细胞核位于细胞中。
9、细胞是物质、能量和信息的统一整体。
第三章
第一节 细胞通过分裂产生新细胞
1、生物体由小变大是与细胞的生长、分裂和分化分不开的。
2、分裂过程:细胞核先由一个分成两个 → 细胞质分为两份,每一份各含有一个细胞核。
3、区别:动物细胞的细胞膜从细胞的物中部向内凹陷,缢裂为两个细胞; 植物细胞在原来的细胞中央,形成新的细胞膜和新的细胞壁。
4、染色体是由 DNA 和蛋白质两种物质组成的。
DNA 是遗传物质,因此可以说染色体是遗传物质的载体。
5、在细胞分裂过程中,染色体的变化最明显,在细胞分裂的各个时期的形态不同。两个新细胞的染色体形态和数目相同,新细胞与原细胞的染色体形态和数目也相同。新细胞与原细胞所含的遗传物质一样。
6、染色体变化过程:复制加倍(分裂准备期间)→均等分配(分裂过程中)
第二节 动物体的结构层次
1、分化:一个或种细胞 通过分裂产生的后代,在形态、结构和生理功能上发生差异性的变化。
2、动物体的结构层次:细胞组织器官系统动物体
3、动物体的四大组织及其功能
①上皮组织:保护、分泌(例:皮肤上皮、小肠腺上皮)
②结缔组织:支撑、保护、连接、营养(例:血液、骨组织)
③肌肉组织:收缩和舒张(例:平滑肌、骨骼肌、心肌)
④神经组织:调节和控制(例:脑神经、脊神经)
第三节 植物体的结构层次
1、植物体的结构层次:细胞组织器官植物体
2、植物体的五大组织及其功能:
①分生组织:不断分裂产生新细胞
②保护组织:保护
③机械组织:支撑和保护
④输导组织:导管从下到上运输水和无机盐,筛管从上到下运输有机物
⑤薄壁组织:储藏营养
3、绿色开花植物的的六大器官:根、茎、叶、花、果实、种子。
第四节 单细胞生物
1、常见的单细胞生物:眼虫、大肠杆菌、酵母菌、草履虫、变形虫、疟原虫、衣藻等。
2、单细胞生物与人类的关系:①有益:为鱼类提供饵料,如浮游生物;酵母菌可制作食品,可净化污水如草履虫;可监测水质,如眼虫。②有害:有些单细胞生物能寄生在人或动物体内,造成危害, 如疟原虫;海水中某些单细胞生物大量繁殖可造成赤潮、水华等。
3、草履虫的结构和功能:
①纤毛:草履虫靠纤毛的摆动在水中旋转前进。
②表膜:氧的摄入、二氧化碳的排出都通过表膜。
③口沟:细菌和微小浮游植物等食物通过口沟进入体内。
④食物泡:食物泡随细胞质的流动,其中的食物逐渐被消化。
⑤胞肛:不能消化的食物残渣从胞肛排出。
⑥收集管、伸缩泡:把体内的多余的水分和废物
收集起来,排到体外。
⑦细胞核:小核控制遗传,大核与营养有关。
4、草履虫的趋性:有趋向有利刺激,逃避有害刺激的特征。
(食盐:不利刺激;肉汁:有利刺激) 如草履虫有趋氧性、趋光性,
平时一般聚集在培养液的表层。5、草履虫的生殖方式:分裂生殖
6、在低倍镜下观察草履虫的形态和运动时,
若草履虫运动过快,可在载玻片培养液的液滴上放几丝棉花纤维以限制其运动范围。
第二单元 多种多样的生物
第一章
第一、二节 藻类、苔藓植物和蕨类植物+种子植物
藻类
苔藓植物
蕨类植物
种子植物
不同点
单细胞/
多细胞
既有单细胞
又有多细胞
多细胞
多细胞
多细胞
生活环境
淡水、海水
潮湿环境
阴湿环境
各种环境
形态结构特点
没有根茎叶的分化
具有类似茎和叶的分化,但茎中没有导管, 叶中没有叶脉,根非
常简单,称为假根
有根茎叶的分化,有输导组织
有根茎叶的分化,有输导组织
相同点
繁殖方式
孢子(生殖细胞)繁殖
种子(生殖器官)繁殖
1、异同
类型
裸子植物
被子植物
单子叶植物双子叶植物
种子的基本结构和功能
种子裸露; 组成:种皮+胚
种皮(和果皮)
种皮
胚乳【储存营养】
胚
子叶(1 片)【转运营养】
胚
子叶(2 片)
【储存并转运营养】
胚芽
胚芽
胚轴
胚轴
胚根
胚根
常见植物
松、杉、柏、银杏
小麦、玉米、水稻
花生、大豆、菜豆、桃
器官
根、茎、叶、种子
根、茎、叶、花、果实、种子
适应陆地生活的特点
1、根茎叶发达, 有输导组织
2、产生种子
1、输导组织非常发达,保证了体内水分和营养物质的运输
2、开花结果,果实能保护和传播种子
2、种子植物的类型
第二章
第一节 无脊椎动物
无脊椎动物
脊椎动物
定义
体内没有由脊椎骨组成的脊柱
体内有由脊椎骨组成的脊柱
主要类群
刺胞动物、扁形动物、线虫动物、环节动物、
节肢动物、软体动物、棘皮动物
鱼、两栖动物、爬行动物、鸟、哺乳动物
1、无脊椎动物和脊椎动物
代表动物
主要特征
其他
刺胞动物
水螅、海葵、海蜇等
辐射对称,体表有刺细胞,
有口无肛门
水螅生活在淡水中,大多数刺胞动物生活在海洋中。
扁形动物
自由生活:涡虫
寄生:血吸虫、绦虫
两侧对称,背腹扁平,有口
无肛门
大多数扁形动物寄生在人或动物体内,如血吸虫、绦虫,它们消化
器官简单,生殖器官发达。
线虫动物
蛔虫,蛲虫,钩虫, 丝虫,线虫
身体细长,圆柱形,体表有角质层,有口
有肛门
蛔虫主要寄生在人的小肠里,体表有角质层,起保护作用,避免消化液侵蚀,适于寄生生活。消化器官
简单,生殖器官发达。
环节动物
蚯蚓、沙蚕、蛭
身体圆筒形, 由许多相似 的体节构成, 多靠刚毛或 疣足辅助运 动
1、蚯蚓身体分节是蚯蚓的躯体运动灵活的重要原因。
2、蚯蚓的体壁有发达的肌肉,肌肉与刚毛配合完成运动。蚯蚓没有专门的运动器官。
3、蚯蚓的呼吸结构:湿润的体壁。蚯蚓的体壁可分泌黏液且密布毛
细血管,利于进行气体交换。
节肢动物
(种类最多的类群)
昆虫:蝗虫、蜜蜂、蝉、蝴蝶、蚊、蝇
其他:蜘蛛、蜈蚣、虾
体表有坚韧的外骨骼,身体和附肢都分节
1、蝗虫身体分为头部、胸部、腹部三部分。蝗虫触角、足等附肢分节,头部有用于摄食的口器。
2、蝗虫体表有坚韧的外骨骼,外骨骼能保护和防止体内水分蒸发的作用。
3、外骨骼会限制身体的发育和长大,所以蝗虫在发育过程中蜕皮。4、“金蝉脱壳”这里的“蝉蜕”
和“壳”是指昆虫的外骨骼。
软体动物
河蚌、鲍鱼、枪乌贼、
扇贝、蜗牛等
身体柔软,大
多有贝壳
棘皮动物
海星、海蛇尾、海胆、
海参等
体表有棘
2、无脊椎动物的主要类群
第二节 脊椎动物
1、鱼
鱼是脊椎动物中种类最多的一个类群。水中“四大家鱼”从下至上是青鱼、草鱼、鳙鱼、鲢鱼。
鱼能在水中生活,能靠游泳获取食物和避害;能用鳃在水中呼吸。
鱼呼吸时口和鳃盖后缘交替张合。水流入鱼口后,顺着鳃盖后缘流出。
鱼的呼吸器官是鳃,鳃的主要部分是鳃丝,鳃丝中密布毛细血管。
水从鱼口流进,氧进入鳃丝中的毛细血管;血液里的二氧化碳随水从鳃盖后缘排出。
气体变化:流出的水与流入的水比较,氧气含量减少,二氧化碳含量增加。
鱼在水中频繁出现“浮头”现象,主要原因是氧气不足。
鱼的身体分为头部、躯干部、尾部,大多呈流线型,有利于减小阻力。
鱼的鳞片的表面有滑滑的黏液,能保护身体和减小阻力。侧线能感知水流、测定方向。鳍起协调作用。胸鳍、腹鳍、背鳍和臀鳍维持身体平衡,尾鳍控制前进方向。
躯干部和尾部可以通过摆动,提供动力。
鱼的主要特征:生活在水中;体表常有鳞片覆盖;用鳃呼吸;通过尾部和躯干部的摆动以及鳍的协调作用游泳。
2、两栖动物和爬行动物
青蛙属于两栖动物;乌龟属于爬行动物。青蛙由蝌蚪发育而来。蝌蚪有尾,用鳃呼吸。
青蛙的眼大而圆,鼓膜可感知声波;鼻孔是呼吸时气体进出的通道;
青蛙的前肢较短,可支撑身体;后肢发达,趾间有蹼,能跳跃划水。
青蛙的形态结构特征:①鼻孔、②眼、③鼓膜、④前肢、⑤后肢
青蛙的肺结构简单不发达。青蛙的呼吸器官是肺和皮肤(缺一不可)。青蛙的皮肤裸露能分泌黏液,湿润的皮肤里密布毛细血管,也可进行气体交换,辅助呼吸。
青蛙水中产卵,其受精方式是:体外受精。
常见的两栖动物:蛙、蟾蜍、大鲵(又叫娃娃鱼)、蝾螈。
两栖动物的主要特征:幼体生活在水中,用鳃呼吸;成体大多生活在陆地上,也可在水中游泳,用肺呼吸,皮肤可辅助呼吸。
与两栖动物相比,爬行动物是真正适应陆地环境的脊椎动物。
蜥蜴是常见的爬行动物。蜥蜴一生都生活在陆地上。
蜥蜴的头部后面有颈,使头可灵活转动,便于寻找食物和发现敌害。四肢短小能贴地面爬行。
蜥蜴的肺发达,气体交换能力较强,只靠肺的呼吸,就能满足蜥蜴在陆地上对氧气的需求。
蜥蜴皮肤干燥,表面覆盖角质的鳞片,鳞片可保护身体又能减少体内水分蒸发。
蜥蜴为体内受精,将受精卵产在陆地上。受精卵较大,卵内养料较多并含有一定的水分,卵表面有坚韧的卵壳保护。
蜥蜴的生殖和发育可以摆脱对水环境的依赖,这也是蜥蜴能终生生活在陆地上的重要原因。
常见的爬行动物:龟、鳖、蛇、鳄。
爬行动物主要特征:体表覆盖角质的鳞片或甲;用肺呼吸;大多数种类在陆地上产卵,卵表面有坚韧的卵壳。
(5)爬行动物相对于两栖动物更高等的主要原因:生殖和发育可以摆脱对水环境的依赖。
3、鸟和哺乳动物
鱼、两栖动物和爬行动物,体温会随环境温度的变化而改变,它们是变温动物。鸟和哺乳动物的体温不会随着环境温度的变化而改变,是恒温动物。
鸟是陆地生活的脊椎动物种类最多的一个类群。除鸵鸟、企鹅等不能飞,绝大多数鸟善于飞行。
项目
特点或作用
外部
形态
体形
身体呈流线型,可减小阻力
体表
体表覆羽,可保温;前肢变翼,可搏击空气
内部
结构
骨骼
骨骼轻、薄,可减轻体重;胸骨上有龙骨突,可更好附着胸肌
肌肉
胸肌发达,为飞行提供强劲动力
生理特点
视觉
视觉发达,有些鸟能在疾飞中看清并捕食猎物
消化
消化能力强,食物经消化吸收后,残渣很快就形成粪便排出
呼吸
双重呼吸:用肺呼吸,气囊辅助呼吸
(鸟呼吸时进行气体交换的场所是肺,气囊不能进行气体交换,只能暂时储存气体)
循环
心跳频率高,体温高而恒定
鸟适于飞行的特点:
鸟的生殖方式:卵生。卵表面有坚硬的卵壳,起保护作用。
鸟的主要特征是:体温恒定;体表覆羽;前肢变成翼;有喙无齿;有气囊辅助肺呼吸。
绝大多数哺乳动物的的生殖方式:胎生。胎生哺乳提高了后代的成活率。
鸟、哺乳动物的生殖和发育摆脱了对水环境的依赖。
哺乳动物用牙齿撕咬、切断和咀嚼食物。
门齿切断食物;犬齿撕咬食物;臼齿咀嚼食物。
哺乳动物具有高度发达的神经系统和感觉器官, 能灵敏感知外界环境的变化,及时作出反应。
哺乳动物主要特征:体表被毛,体温恒定;
胎生,哺乳;牙齿有门齿、犬齿和臼齿等的分化。
第三章
第一节 微生物的分布
1、微生物:个体微小、结构简单的生物,它们统称为微生物。 微生物主要包括细菌、真菌、病毒等。
2、菌落
定义:由一个或多个细菌或真菌繁殖后形成的肉眼可见的子细胞群体。
大小
形态
颜色
细菌菌落
较小
表面或光滑黏稠,或粗糙干燥
白、黄、红等
真菌菌落
较大
霉菌形成的菌落常呈绒毛状、絮状、蜘蛛网状
白、红、褐、绿、黑、黄等
细菌菌落与真菌菌落的比较
3、培养细菌和真菌的方法
(1)配制培养基:提供水和有机物(2)高温灭菌:杀灭杂菌,排除干扰
(3)冷却:防止高温杀死目的菌种(4)接种:引入目的菌种
(5)恒温培养:提供适宜温度,使其快速繁殖4、实验原则:
(1)单一变量原则:控制单一变量(2)对照原则:实验组与对照组形成对照
(3)重复原则:避免偶然性,减小实验误差
5、细菌和真菌是广泛分布的生物。细菌和真菌的生存条件:水、适宜的温度、有机物。
6、①无氧:乳酸菌、破伤风杆菌、甲烷菌。②有氧:醋酸菌。③有氧无氧都可以:酵母菌。
第二节 细菌
1、大小:十分微小,需要用高倍显微镜或电子显微镜观察。
2、种类:根据外部形态不同,可分为球菌、杆菌、螺旋菌。
3、结构:细菌都是单细胞的,每个细菌都能独立生活。
A 是 DNA,B 细胞膜,C 细胞壁,D 荚膜,E 细胞质,F 鞭毛
①基本结构:细胞壁、细胞膜、细胞质、DNA;②特殊结构:菌毛(黏附)、鞭毛(游动)、荚膜(保护) 4、芽孢:是细菌的休眠体,具有细胞壁厚、含水量少等特点,对不良环境有很强的抵抗能力。
(芽孢不是生殖细胞) 5、细菌与人类的关系
有利方面:①用醋酸菌制醋;用乳酸菌制作酸奶、泡菜;用棒状杆菌生产味精;②运用转基因技术,利用大肠杆菌生产胰岛素;③污水处理厂可利用细菌净化污水。甲烷菌可利用农作物秸秆、人畜粪便生产沼气;④人的肠道中大部分属于正常菌群,对人体没有危害,有些细菌能合成维生素。
有害方面:①引起传染性疾病;
②使食物腐败变质:巴斯德鹅颈瓶实验作出假设,腐败是由外界空气中的细菌进入鹅颈瓶导致的。巴斯德证实了细菌不是自然发生的,而是由原来已经存在的细菌产生的。
第三节 真菌
1、种类:
(1)多细胞:①小型:霉菌,②大型:蘑菇、木耳等;(2)单细胞:酵母菌2、酵母菌:(1)形态结构:呈椭圆形,单细胞,其中有液泡、线粒体
(2)生殖方式:环境适宜——出芽生殖;环境不利——孢子生殖
3、霉菌:
在营养基质表面向空中生长的叫气生菌丝;深入营养基质内部的叫营养菌丝。
营养菌丝能从营养基质中吸收有机物。4、蘑菇的菌体由菌丝构成,
地下部分的菌丝能吸收水和有机物; 蘑菇的地上部分由菌柄和菌盖组成, 叫子实体。
6、真菌与人类的关系:
有利方面:①食用;②有些真菌产生的抗生素可用来治疗细菌感染引起的疾病,流行性感冒不能用抗生素治疗;③利用真菌能生产乙醇、甘油、蛋白质等。
有害方面:①有毒;②使人或动植物患病。
细胞核
营养方式
生殖方式
共同点
细菌
原核生物:无成形的细胞核
自养(蓝细菌)、异养
分裂
都有细胞结构,
没有叶绿体
真菌
真核生物:有成形的细胞核
异养
出芽(酵母菌)、孢子
*比较细菌与真菌:
第四节 病毒
1、发现:伊万诺夫斯基实验表明,烟草花叶病是比细菌还小的微生物引起的,这种微生物称为病毒。
2、大小:比细胞小得多,需要用电子显微镜观察。
3、种类:根据病毒感染细胞的不同,病毒分为,动物病毒、植物病毒、噬菌体。
4、结构:病毒由蛋白质外壳和内部的遗传物质组成。病毒没有细胞结构,结构简单。
5、生活方式:寄生在活细胞内。病毒离开活细胞以病毒颗粒的形式存在,侵入活细胞生命活动重新开始。
6、生殖方式:自我复制。依靠病毒自己的遗传物质中的遗传信息,利用细胞内的物质,制造出新的病毒。
7、病毒与人类的关系:(1)有害方面:引起人和动植物患病;
(2)有利方面:①制作疫苗;②用噬菌体治疗超级细菌引起的感染。用病毒生物防治;③运用转基因技术让某些病毒携带动物或微生物的基因进入受体细胞,达到转基因或基因治疗的目的。
第四章
第一节 尝试对生物进行分类
1、植物的分类:
依据植物的形态结构,如根茎叶(蕨类/苔藓植物)、花与果实(被子/裸子植物)、种子(种子/孢子植物)。2、动物、微生物的分类:要比较形态结构、生理功能、生殖方式。
第二节 从种到界
1、生物分类的意义是弄清不同类群之间的亲缘关系和进化关系。
2、生物分类的等级由高到低依次为:界、门、纲、目、科、属、种。
3、分类单位等级越高,其中生物共同特征就越少,亲缘关系越远,物种数目越少。分类单位等级越低,其中生物共同特征就越多,亲缘关系越近,物种数目越多。
4、种是最基本的分类单位。同种生物的共同特征最多,同种生物的亲缘关系最近。
5、生物命名:林奈的双名法,由属名和种加词组成。种加词后面常附有命名者姓名(可省)。
6、调查是科学研究常用的方法之一。森林资源清查,人口普查等都是调查。
常见易错字:
粗(细)准焦螺旋、碘液、气泡、液泡、细胞、结缔组织、薄壁组织、草履虫、孢子、脊椎、辐射、外骨骼、鳃、鳍、鳞、蹼、鳃、肺、卵、气囊、喙、肺、荚膜、噬菌体
相关学案
这是一份人教版(2024)七年级上册生物期末复习全册实验总结讲义,共25页。学案主要包含了显微镜的结构与功能,显微镜的使用步骤,显微镜成像特点,放大倍数与视野关系,实验中常见问题及解决方法等内容,欢迎下载使用。
这是一份人教版(2024)七年级上册生物期末复习全册必背知识点详细版 讲义,共66页。学案主要包含了刺胞动物,扁形动物,线虫动物,环节动物,节肢动物,软体动物,棘皮动物,无脊椎动物与人类生活的关系总结等内容,欢迎下载使用。
这是一份人教版(2024)七年级上册生物期末复习全册知识点梳理讲义,共40页。
相关学案 更多
- 1.电子资料成功下载后不支持退换,如发现资料有内容错误问题请联系客服,如若属实,我们会补偿您的损失
- 2.压缩包下载后请先用软件解压,再使用对应软件打开;软件版本较低时请及时更新
- 3.资料下载成功后可在60天以内免费重复下载
免费领取教师福利

