所属成套资源:人教版(2024)七年级上册生物期末复习:考点知识点资料含答题技巧练习题测试卷及答案等汇编
人教版(2024)七年级上册生物期末复习知识点清单 讲义
展开
这是一份人教版(2024)七年级上册生物期末复习知识点清单 讲义,共19页。
第一章 认识生物
第一节 生物的特征
生物的共同特征:
第二节 科学探究的基本方法
观察法:
概念:科学探究的基本方法,用感官和辅助工具观察研究对象
方式:直接观察(肉眼、耳、鼻等)、间接观察(放大镜、显微镜等)
步骤:确定目的 → 明确对象 → 做好记录 → 交流结果
顺序:空间顺序、时间顺序
第二章 认识细胞
第一节 学习使用显微镜
显微镜的结构:
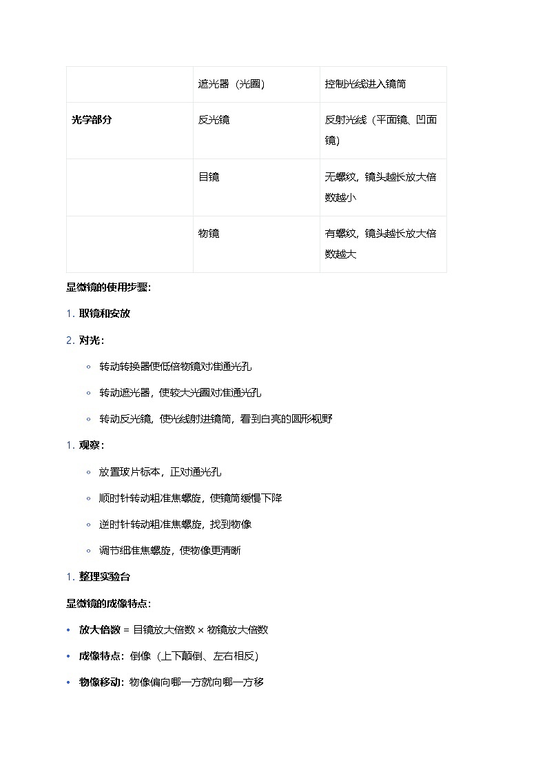
显微镜的使用步骤:
取镜和安放
对光:
转动转换器使低倍物镜对准通光孔
转动遮光器,使较大光圈对准通光孔
转动反光镜,使光线射进镜筒,看到白亮的圆形视野
观察:
放置玻片标本,正对通光孔
顺时针转动粗准焦螺旋,使镜筒缓慢下降
逆时针转动粗准焦螺旋,找到物像
调节细准焦螺旋,使物像更清晰
整理实验台
显微镜的成像特点:
放大倍数 = 目镜放大倍数 × 物镜放大倍数
成像特点:倒像(上下颠倒、左右相反)
物像移动:物像偏向哪一方就向哪一方移
低倍镜与高倍镜的比较:
第二节 植物细胞
玻片标本的种类:
按制作方法:切片、涂片、装片
按保存时间:永久玻片、临时玻片
制作植物细胞临时装片的步骤:
擦:用洁净的纱布擦拭载玻片和盖玻片
滴:在载玻片中央滴一滴清水
撕:撕取洋葱鳞片叶内表皮
展:将表皮展平在水滴中
盖:盖盖玻片(避免产生气泡)
染:滴加碘液染色
吸:用吸水纸吸引
植物细胞的基本结构:
第三节 动物细胞
动物细胞的基本结构:
细胞膜
细胞质
细胞核
线粒体
动植物细胞的比较:
第四节 细胞的生活
细胞中的物质:
有机物:分子大,含碳,能燃烧(糖类、脂质、蛋白质、核酸)
无机物:分子小,不含碳,不能燃烧(水、无机盐、氧气)
细胞膜控制物质的进出:
细胞膜将细胞内部与外界环境分隔开
能够控制物质的进出,保持细胞内部环境的相对稳定
细胞中的能量转换器:
细胞核是控制中心:
细胞核控制着生物的生长、发育和遗传
细胞核中储存着遗传物质 DNA
第三章 从细胞到生物体
第一节 细胞通过分裂产生新细胞
细胞的生长:
概念:细胞不断从周围环境中吸收营养物质,体积逐渐增大
结果:细胞体积增大
限制:细胞不能无限制地长大
细胞的分裂:
概念:一个细胞分成两个细胞的过程
结果:细胞数量增加
过程:
动物细胞:细胞核分裂 → 细胞质分裂 → 细胞膜向内凹陷
植物细胞:细胞核分裂 → 细胞质分裂 → 形成新的细胞膜和细胞壁
染色体的变化:
染色体由 DNA 和蛋白质组成
细胞分裂时,染色体先复制加倍,再平均分配到两个新细胞中
新细胞与原细胞的染色体形态和数目相同
第二节 动物体的结构层次
细胞分化:
概念:在个体发育过程中,一个或一种细胞通过分裂产生的后代,在形态、结构和生理功能上发生差异性的变化
结果:形成不同的组织
人体的四种基本组织:
器官:
由不同的组织按照一定的次序结合在一起构成的行使一定功能的结构
如:胃(由上皮组织、肌肉组织、结缔组织、神经组织构成)
系统:
能够共同完成一种或几种生理功能的多个器官按照一定的次序组合在一起
人体有八大系统:运动、消化、呼吸、循环、泌尿、神经、内分泌、生殖系统
动物体的结构层次:
细胞 → 组织 → 器官 → 系统 → 动物体
第三节 植物体的结构层次
植物的主要组织:
绿色开花植物的六大器官:
营养器官:根、茎、叶
生殖器官:花、果实、种子
植物体的结构层次:
细胞 → 组织 → 器官 → 植物体
第四节 单细胞生物
单细胞生物的概念:
身体只有一个细胞的生物
如:大肠杆菌、酵母菌、衣藻、变形虫、草履虫等
草履虫的结构和功能:
单细胞生物与人类的关系:
有益:鱼类的天然饵料,草履虫能净化污水
有害:疟原虫、痢疾内变形虫等寄生在人体内引发疾病
第二单元 多种多样的生物
第一章 藻类与植物的类群
第一节 藻类、苔藓植物和蕨类植物
藻类植物:
生活环境:大多生活在水中
形态结构:单细胞或多细胞,无根茎叶的分化
代表植物:衣藻、水绵、海带、紫菜等
生殖方式:孢子生殖
与人类的关系:释放氧,作鱼饵,制碘酒、褐藻胶、琼脂,食用
苔藓植物:
生活环境:阴湿的陆地环境
形态结构:植株矮小,有茎、叶的分化,根为假根,无输导组织
代表植物:墙藓、地钱、青苔、葫芦藓
生殖方式:孢子生殖
与人类的关系:检测空气污染程度的指示植物(叶只由一层细胞构成),形成泥炭
蕨类植物:
生活环境:阴湿的陆地环境
形态结构:有根、茎、叶的分化,有输导组织
代表植物:卷柏、贯众、铁线蕨、满江红、桫椤等
生殖方式:孢子生殖
与人类的关系:形成煤,药用、食用、作绿肥和饲料
第二节 种子植物
种子的结构:
裸子植物和被子植物:
双子叶植物和单子叶植物:
第二章 动物的类群
第一节 无脊椎动物
动物的分类:
脊椎动物:体内有由脊椎骨组成的脊柱
无脊椎动物:体内没有由脊椎骨组成的脊柱
无脊椎动物的主要类群:
蛔虫适应寄生生活的特点:
体表有一层角质层,起保护作用
消化管的结构简单,肠仅由一层细胞构成
生殖器官发达,生殖能力强
寄生在人的小肠里
第二节 脊椎动物
鱼类:
代表动物:中华鲟、草鱼、青鱼、鲢鱼、鳙鱼(四大家鱼)、鲫鱼、鲤鱼、鲨鱼、带鱼等
主要特征:生活在水中;体表常有鳞片覆盖;用鳃呼吸;通过尾部和躯干部的摆动以及鳍的协调作用游泳
鱼鳍的作用:背鳍(1 个)、胸鳍(2 个)、腹鳍(2 个)、臀鳍(1 个)、尾鳍(1 个)
鱼鳃的特点:鳃丝既多又细,内含丰富的毛细血管,扩大了与水的接触面积
两栖动物:
代表动物:青蛙、蟾蜍、大鲵(娃娃鱼)、蝾螈等
主要特征:幼体生活在水中,用鳃呼吸;成体大多生活在陆地上,也可在水中游泳,用肺呼吸,皮肤可辅助呼吸
青蛙的特点:
体色:绿色,保护色
体表:皮肤裸露且能分泌黏液
四肢:前肢短小,后肢发达,趾间有蹼
呼吸:用肺呼吸,皮肤辅助呼吸
爬行动物:
代表动物:蜥蜴、龟、鳖、蛇、鳄、避役(变色龙)等
主要特征:体表覆盖角质的鳞片或甲;用肺呼吸;在陆地上产卵,卵表面有坚韧的卵壳
适应陆地生活的特点:生殖和发育摆脱了对水环境的依赖
鸟类:
代表动物:麻雀、鸽子、老鹰、孔雀等
主要特征:体表覆羽;前肢变成翼;有喙无齿;有气囊辅助呼吸;体温恒定
适于飞行的特点:
外部形态:身体呈流线型,体表覆羽,前肢变成翼
内部结构:骨骼轻薄,长骨中空,胸骨有龙骨突,胸肌发达
生理特征:食量大,消化能力强,直肠短,双重呼吸
哺乳动物:
代表动物:家兔、猫、狗、牛、羊、鲸等
主要特征:体表被毛;胎生、哺乳;牙齿有门齿、犬齿、臼齿的分化;体温恒定
牙齿的分化:
门齿:切断食物
犬齿:撕裂食物(肉食性动物)
臼齿:磨碎食物
第三章 微生物
第一节 微生物的分布
微生物的概念:
个体微小,结构简单的生物
主要包括细菌、真菌和病毒等
菌落:
由一个或多个细菌或真菌繁殖后形成的肉眼可见的子细胞群体
细菌菌落和真菌菌落的比较:
培养细菌真菌的一般方法:
配制培养基:提供水、无机盐、有机物等
高温灭菌:杀死培养基和培养皿上原有的细菌和真菌
冷却、接种:防止高温杀死接种的细菌或真菌
恒温培养:提供适宜的温度
细菌和真菌的生存条件:
水
适宜的温度
有机物
一定的生存空间
第二节 细菌
细菌的发现:
列文・虎克:第一个观察到细菌
巴斯德:第一个发现细菌的科学家,被称为 "微生物学之父"
细菌的形态:
球菌:球状
杆菌:杆状
螺旋菌:螺旋状
细菌的结构:
基本结构:细胞壁、细胞膜、细胞质、DNA 集中区域(无成形的细胞核)
特殊结构:荚膜(保护作用)、鞭毛(运动)、菌毛(吸附)
原核生物:没有成形的细胞核
细菌的营养方式:
大多数细菌为异养(腐生或寄生)
少数细菌为自养(如蓝细菌)
细菌的生殖:
分裂生殖:一个细菌分裂成两个细菌
芽孢:细菌的休眠体,对不良环境有较强的抵抗力
细菌与人类的关系:
有益:制醋、制作酸奶泡菜、生产胰岛素、污水处理、生产沼气
有害:使食物腐败变质、引起传染性疾病
第三节 真菌
常见的真菌:
酵母菌:单细胞真菌
霉菌:多细胞真菌(青霉、曲霉等)
大型真菌:蘑菇、木耳、灵芝等
真菌的结构:
细胞壁、细胞膜、细胞质、细胞核
真核生物:有成形的细胞核
真菌的营养方式:
异养(腐生或寄生)
没有叶绿体,不能进行光合作用
真菌的生殖:
酵母菌:出芽生殖(环境适宜时)、孢子生殖(不良环境时)
霉菌、蘑菇:孢子生殖
真菌与人类的关系:
有益:制作馒头面包、酿酒、制作腐乳、生产抗生素
有害:引起植物病害(棉花枯萎病、水稻稻瘟病等)、引起人类疾病(手癣、足癣等)
第四节 病毒
病毒的发现:
伊万诺夫斯基:研究烟草花叶病时发现了 "滤过性病毒"
病毒的大小:
比细菌小得多,只能用纳米表示大小
必须用电子显微镜观察
病毒的种类:
动物病毒:寄生在动物细胞内
植物病毒:寄生在植物细胞内
细菌病毒(噬菌体):寄生在细菌细胞内
病毒的结构:
没有细胞结构
由蛋白质外壳和内部的遗传物质组成
病毒的增殖:
必须寄生在活细胞内
依靠自己遗传物质中的遗传信息,利用细胞内的物质,制造出新的病毒
增殖方式:自我复制
病毒与人类的关系:
有害:引起人类疾病(流感、艾滋病、乙肝等)、引起动植物疾病
有益:制作疫苗、基因工程的载体
第四章 生物分类的方法
第一节 尝试对生物进行分类
生物分类的依据:
植物分类:依据形态结构特征,花、果实、种子是被子植物分类的重要依据
动物分类:依据形态结构、生理功能
微生物分类:依据形态结构特征
生物分类的等级:
从大到小:界、门、纲、目、科、属、种
种:最基本的分类单位,同种生物的亲缘关系最密切
分类的意义:
弄清生物之间的亲缘关系
更好地研究、保护和利用生物
第二节 从种到界
分类实例:
狼:狼种 → 犬属 → 犬科 → 食肉目 → 哺乳纲 → 脊椎动物亚门 → 动物界
苹果:苹果种 → 苹果属 → 蔷薇科 → 蔷薇目 → 双子叶植物纲 → 被子植物亚门 → 植物界
双名法:
提出者:林奈
命名方法:属名 + 种加词(+ 命名者姓名)
学名为拉丁文,斜体字书写
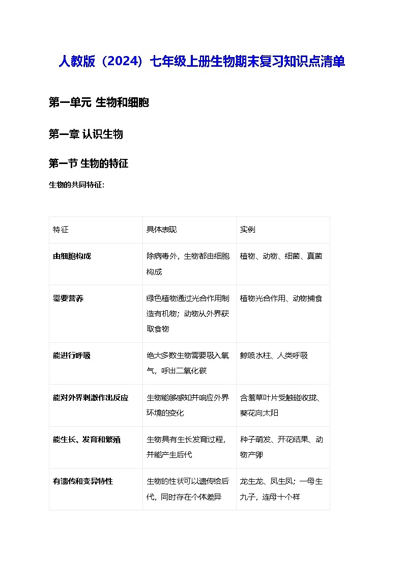
特征
具体表现
实例
由细胞构成
除病毒外,生物都由细胞构成
植物、动物、细菌、真菌
需要营养
绿色植物通过光合作用制造有机物;动物从外界获取食物
植物光合作用、动物捕食
能进行呼吸
绝大多数生物需要吸入氧气,呼出二氧化碳
鲸喷水柱、人类呼吸
能对外界刺激作出反应
生物能够感知并响应外界环境的变化
含羞草叶片受触碰收拢、葵花向太阳
能生长、发育和繁殖
生物具有生长发育过程,并能产生后代
种子萌发、开花结果、动物产卵
有遗传和变异特性
生物的性状可以遗传给后代,同时存在个体差异
龙生龙、凤生凤;一母生九子,连母十个样
能排出体内废物
生物能够排出新陈代谢产生的废物
落叶、动物排汗、排尿、呼气
部分
结构名称
作用
机械部分
镜筒
安放目镜
转换器
安装并转换物镜
载物台
放置玻片标本
压片夹
固定玻片标本
调节部分
粗准焦螺旋
升降镜筒幅度大
细准焦螺旋
使物像更清晰
遮光器(光圈)
控制光线进入镜筒
光学部分
反光镜
反射光线(平面镜、凹面镜)
目镜
无螺纹,镜头越长放大倍数越小
物镜
有螺纹,镜头越长放大倍数越大
比较项目
低倍镜
高倍镜
放大倍数
小
大
视野范围
大
小
细胞体积
小
大
细胞数量
多
少
视野亮度
亮
暗
与载玻片距离
远
近
结构
功能
特点
细胞壁
保护和支持细胞
植物细胞特有
细胞膜
控制物质进出细胞
非常薄,光学显微镜下不易看清
细胞核
内含遗传物质,控制中心
近似球形
细胞质
新陈代谢的主要场所
能缓缓流动
液泡
含细胞液,溶解多种物质
内有细胞液
叶绿体
光合作用的场所
植物绿色部分细胞特有
线粒体
呼吸作用的场所
为细胞生命活动提供能量
比较项目
植物细胞
动物细胞
相同点
都有细胞膜、细胞质、细胞核、线粒体
不同点
有细胞壁、叶绿体、液泡
没有细胞壁、叶绿体、液泡
转换器
作用
存在位置
叶绿体
将光能转变成化学能,储存在有机物中
植物绿色部分细胞
线粒体
将有机物中的化学能释放出来,供细胞利用
动植物细胞都有
组织类型
构成细胞
功能
分布
上皮组织
上皮细胞
保护、分泌
皮肤、小肠腺上皮
肌肉组织
肌细胞
收缩、舒张
平滑肌、心肌、骨骼肌
神经组织
神经细胞
产生和传导兴奋
脑、脊髓
结缔组织
多种细胞
支持、连接、保护、营养
血液、骨组织、关节囊
组织类型
细胞特点
功能
分布
分生组织
细胞小、细胞壁薄、细胞核大、细胞质浓
分裂产生新细胞
芽、茎尖、根尖、茎内形成层
保护组织
细胞排列紧密,细胞壁厚
保护内部柔嫩部分
根、茎、叶等器官的表面
薄壁组织
细胞壁薄、液泡较大
储存营养物质
根、茎、叶、花、果实、种子
输导组织
有导管、筛管等结构
运输营养物质
根、茎、叶、花、果实
机械组织
细胞壁增厚
支撑和保护作用
叶柄、茎、花柄
结构
功能
纤毛
运动(旋转前进)
表膜
呼吸(氧的摄入、二氧化碳的排出)
口沟
摄食
食物泡
消化食物
收集管和伸缩泡
排泄废物
胞肛
排出食物残渣
细胞核
内含遗传信息,控制生命活动
结构
菜豆种子
玉米种子
种皮
有
有
胚
胚芽、胚轴、胚根、子叶(2 片)
胚芽、胚轴、胚根、子叶(1 片)
胚乳
无
有
营养储存
子叶
胚乳
比较项目
裸子植物
被子植物
种子特点
种子裸露,无果皮包被
种子外有果皮包被
代表植物
松树、杉树、银杏、苏铁
刺槐、毛白杨、槟榔、玉米、小麦等
适应性
适应陆地环境
更适应陆地环境
比较项目
双子叶植物
单子叶植物
子叶数目
2 片
1 片
根系
直根系
须根系
叶脉
网状叶脉
平行叶脉
代表植物
白菜、桃树、花生、大豆
葱、蒜、竹子、水稻、小麦
类群
主要特征
代表动物
刺胞动物
身体呈辐射对称;体表有刺细胞;有口无肛门
水螅、海蜇、海葵、珊瑚虫
扁形动物
身体呈两侧对称;背腹扁平;有口无肛门
涡虫、血吸虫、绦虫
线虫动物
身体细长,呈圆柱形;体表有角质层;有口有肛门
蛔虫、蛲虫、钩虫、丝虫
环节动物
身体呈圆筒形,由许多相似的体节组成;靠刚毛或疣足辅助运动
蚯蚓、沙蚕、水蛭
软体动物
柔软的身体表面有外套膜,大多具有贝壳;运动器官是足
河蚌、扇贝、蜗牛、乌贼、章鱼
节肢动物
体表有坚韧的外骨骼;身体和附肢都分节
蝗虫、蜜蜂、蜘蛛、虾、蟹、蜈蚣
棘皮动物
生活在海洋中,体表有棘;成体五辐射对称
海星、海胆、海参、海蛇尾
比较项目
细菌菌落
真菌菌落
大小
较小
较大
形态
表面光滑粘稠或粗糙干燥
绒毛状、絮状、蜘蛛网状
颜色
多为白色、黄色
红、绿、黄、褐、黑等多种颜色
相关学案
这是一份人教版(2024)七年级上册生物期末复习知识点 讲义,共14页。学案主要包含了二节 藻类等内容,欢迎下载使用。
这是一份人教版(2024)七年级上册生物期末复习知识点提纲精简版 讲义,共11页。
这是一份苏科版(2024)七年级上册生物期末复习必背考点清单 讲义,共15页。学案主要包含了生物,生物的特征,生物科技成果,显微镜基本结构和作用,粗准焦螺旋和细准焦螺旋,显微镜的使用步骤,巴斯德的肉汤变质探究过程等内容,欢迎下载使用。
相关学案 更多
- 1.电子资料成功下载后不支持退换,如发现资料有内容错误问题请联系客服,如若属实,我们会补偿您的损失
- 2.压缩包下载后请先用软件解压,再使用对应软件打开;软件版本较低时请及时更新
- 3.资料下载成功后可在60天以内免费重复下载
免费领取教师福利

