七年级上册(2024)音乐开启心灵之窗教案及反思
展开
这是一份七年级上册(2024)音乐开启心灵之窗教案及反思,共2页。教案主要包含了教学目标,教学过程,板书设计等内容,欢迎下载使用。
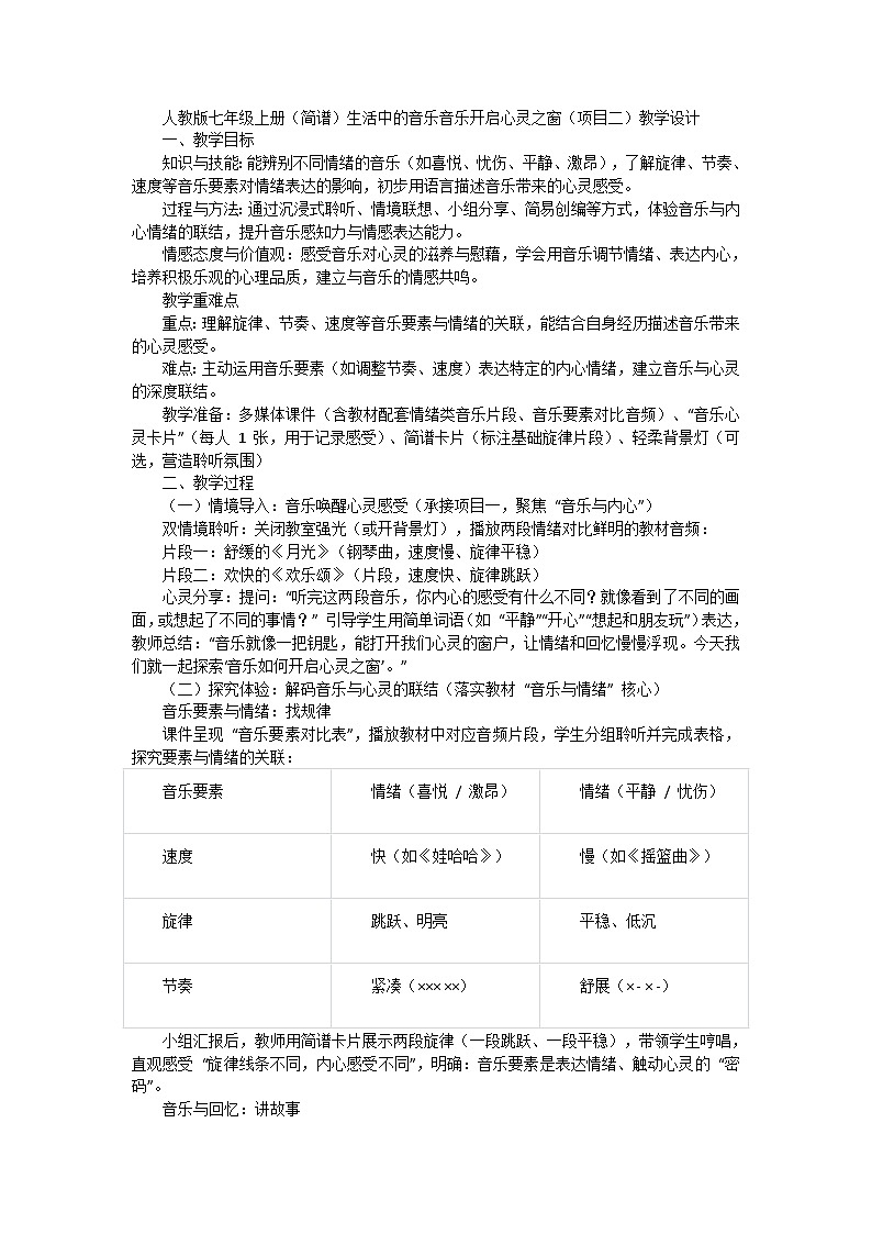
知识与技能:能辨别不同情绪的音乐(如喜悦、忧伤、平静、激昂),了解旋律、节奏、速度等音乐要素对情绪表达的影响,初步用语言描述音乐带来的心灵感受。
过程与方法:通过沉浸式聆听、情境联想、小组分享、简易创编等方式,体验音乐与内心情绪的联结,提升音乐感知力与情感表达能力。
情感态度与价值观:感受音乐对心灵的滋养与慰藉,学会用音乐调节情绪、表达内心,培养积极乐观的心理品质,建立与音乐的情感共鸣。
教学重难点
重点:理解旋律、节奏、速度等音乐要素与情绪的关联,能结合自身经历描述音乐带来的心灵感受。
难点:主动运用音乐要素(如调整节奏、速度)表达特定的内心情绪,建立音乐与心灵的深度联结。
教学准备:多媒体课件(含教材配套情绪类音乐片段、音乐要素对比音频)、“音乐心灵卡片”(每人 1 张,用于记录感受)、简谱卡片(标注基础旋律片段)、轻柔背景灯(可选,营造聆听氛围)
二、教学过程
(一)情境导入:音乐唤醒心灵感受(承接项目一,聚焦 “音乐与内心”)
双情境聆听:关闭教室强光(或开背景灯),播放两段情绪对比鲜明的教材音频:
片段一:舒缓的《月光》(钢琴曲,速度慢、旋律平稳)
片段二:欢快的《欢乐颂》(片段,速度快、旋律跳跃)
心灵分享:提问:“听完这两段音乐,你内心的感受有什么不同?就像看到了不同的画面,或想起了不同的事情?” 引导学生用简单词语(如 “平静”“开心”“想起和朋友玩”)表达,教师总结:“音乐就像一把钥匙,能打开我们心灵的窗户,让情绪和回忆慢慢浮现。今天我们就一起探索‘音乐如何开启心灵之窗’。”
(二)探究体验:解码音乐与心灵的联结(落实教材 “音乐与情绪” 核心)
音乐要素与情绪:找规律
课件呈现 “音乐要素对比表”,播放教材中对应音频片段,学生分组聆听并完成表格,探究要素与情绪的关联:
小组汇报后,教师用简谱卡片展示两段旋律(一段跳跃、一段平稳),带领学生哼唱,直观感受 “旋律线条不同,内心感受不同”,明确:音乐要素是表达情绪、触动心灵的 “密码”。
音乐与回忆:讲故事
播放教材中具有 “回忆感” 的音乐片段(如《童年》简谱片段伴奏),提问:“这段音乐让你想起了生活中的哪件小事?是和家人的温暖时光,还是和同学的快乐瞬间?”
“音乐心灵卡片” 活动:学生在卡片上写下 “音乐 + 回忆 + 感受”(如 “《童年》+ 和妈妈放风筝 + 开心”),自愿分享,教师引导:“音乐能帮我们留住心灵里珍贵的回忆,这就是音乐开启心灵之窗的魔力。”
音乐与情绪调节:学方法
情境讨论:“当你考试紧张时,听什么音乐能让心灵平静?当你难过时,听什么音乐能让心情变好?” 结合教材中 “音乐与生活” 的拓展内容,举例:紧张时听舒缓的民乐,难过时听轻快的儿歌。
体验活动:播放一段 “紧张感” 的音乐(如节奏快、旋律急促的片段),让学生说说内心感受;再切换到舒缓的音乐(如《渔舟唱晚》片段),对比感受 “音乐如何调节心灵情绪”,总结:音乐是心灵的 “情绪小管家”。
(三)实践创作:用音乐表达心灵之声(强化教材 “音乐与自我表达”)
小组任务:“我的心灵音乐” 小创作
任务要求:以小组为单位,选择一种内心情绪(如 “开心”“平静”“想念家人”),运用学到的音乐要素(速度、节奏、简单旋律),创作一段 10-15 秒的 “心灵音乐”,可通过哼唱、拍手、打击乐器(可选)表现。
创作支持:教师提供简谱基础旋律模板(如平静情绪:5 3 | 2 - |;开心情绪:1 2 3 | 5 5 |),鼓励小组结合情绪调整速度和节奏。
心灵展示会:各小组上台展示,先说明 “要表达的情绪”,再呈现创作成果;其他同学闭眼聆听,说说 “从音乐中感受到了什么,像心灵在和你对话吗”,教师从 “情绪表达准确性、要素运用合理性” 给予鼓励性点评。
(四)总结拓展:让音乐成为心灵的伙伴(升华教材内涵)
课堂总结:师生共同回顾,提问:“今天我们发现,音乐如何开启心灵之窗?(表达情绪、唤起回忆、调节心情)” 教师总结:“音乐能听懂我们的开心与难过,能帮我们留住美好,也能给我们力量。希望今后,当你需要的时候,能让音乐成为陪伴心灵的好朋友。”
课后拓展
任务一:回家后,为家人播放一段能传递 “温暖” 情绪的音乐(从教材推荐或自己熟悉的音乐中选择),和家人分享 “这段音乐让你想起了什么”。
任务二:在 “音乐心灵卡片” 上补充一段简谱(可摘抄教材中的简单旋律),标注 “这段旋律适合表达______情绪”,下节课交流。
三、板书设计(突出 “音乐 — 心灵” 联结)
音乐开启心灵之窗
音乐密码→ 速度(快 / 慢)、旋律(跳跃 / 平稳)、节奏(紧凑 / 舒展)
心灵魔法→ 表达情绪、唤起回忆、调节心情
我们的约定→ 用音乐陪伴心灵,用心灵感受音乐
音乐要素
情绪(喜悦 / 激昂)
情绪(平静 / 忧伤)
速度
快(如《娃哈哈》)
慢(如《摇篮曲》)
旋律
跳跃、明亮
平稳、低沉
节奏
紧凑(××× ××)
舒展(× - × -)
相关教案
这是一份初中音乐人教版(2024)七年级下册(2024)学习项目一 音乐从振动开始教案,共2页。教案主要包含了核心素养目标,教学重难点,教学准备,教学过程,板书设计等内容,欢迎下载使用。
这是一份初中音乐人教版(2024)七年级下册(2024)第一单元 声·音·乐学习项目二 建设舒适听觉环境教案及反思,共3页。教案主要包含了核心素养目标,教学重难点,教学准备,教学过程,板书设计等内容,欢迎下载使用。
这是一份人教版(2024)七年级下册(2024)学习项目三 音乐是自由想象的艺术教案及反思,共3页。教案主要包含了核心素养目标,教学重难点,教学准备,教学过程,板书设计等内容,欢迎下载使用。
相关教案 更多
- 1.电子资料成功下载后不支持退换,如发现资料有内容错误问题请联系客服,如若属实,我们会补偿您的损失
- 2.压缩包下载后请先用软件解压,再使用对应软件打开;软件版本较低时请及时更新
- 3.资料下载成功后可在60天以内免费重复下载
免费领取教师福利

