搜索
      上传资料 赚现金

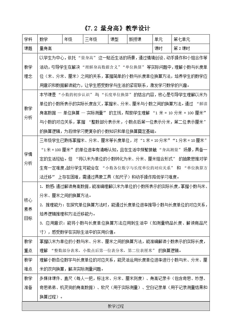
      7.2《量身高》(教案)-2025-2026学年三年级上册数学 北师大版

      • 1.24 MB
      • 2025-12-09 23:15:55
      • 33
      • 0
      • 教习网会员1064954
      加入资料篮
      立即下载
      7.2《量身高》(教案)-2025-2026学年三年级上册数学 北师大版第1页
      1/7
      7.2《量身高》(教案)-2025-2026学年三年级上册数学 北师大版第2页
      2/7
      7.2《量身高》(教案)-2025-2026学年三年级上册数学 北师大版第3页
      3/7
      还剩4页未读, 继续阅读

      北师大版(2024)三年级上册(2024)第七单元 认识小数量身高教案设计

      展开

      这是一份北师大版(2024)三年级上册(2024)第七单元 认识小数量身高教案设计,共7页。

      学科
      数学
      年级
      三年级
      课型
      新授课
      单元
      第七单元
      课题
      量身高
      课时
      第2课时
      教学理念
      以学生为中心,依托 “量身高” 这一贴近生活的场景,通过情境创设、动手操作和小组合作等活动,引导学生在解决 “理解身高数据含义”“单位换算” 等实际问题中,理解小数与长度单位(米、分米、厘米)之间的关系,掌握简单的小数与长度单位换算方法,培养学生的数学应用意识和数据解读能力,让学生感受数学与生活的紧密联系,激发学习数学的兴趣。
      教学分析
      本节课是 “小数的初步认识” 与 “长度单位换算” 的结合内容,核心是引导学生理解以米为单位的小数所表示的实际长度含义,掌握米、分米、厘米与小数之间的换算方法。通过 “解读身高数据 — 单位换算 — 实际测量” 的主线,帮助学生理解 “1 米 = 10 分米 = 100 厘米” 与小数的对应关系,掌握 “整数部分表示米,小数点后第一位表示分米,第二位表示厘米” 的换算逻辑,为后续学习更复杂的小数知识和单位换算奠定基础。
      学情
      分析
      三年级学生已熟练掌握米、分米、厘米等长度单位,对 “1 米 = 10 分米”“1 分米 = 10 厘米”“1 米 = 100 厘米” 的单位进率有清晰认知,且在生活中频繁接触 “身高测量” 场景,具备一定的生活经验。但 “将以米为单位的小数转化为米、分米、厘米组合形式” 的抽象思维对学生有一定难度,部分学生可能会在 “小数各位数字与长度单位的对应关系” 和 “单位换算方法迁移” 上存在困难,需通过具象工具(如尺子)和动手操作降低学习难度。
      核心素养目标
      1. 数感:通过解读身高数据,能准确理解以米为单位的小数所表示的实际长度,掌握小数与米、分米、厘米之间的换算方法。
      2. 推理能力:在探究单位换算方法时,能通过长度单位进率推导小数与长度单位的对应关系,培养逻辑推理和方法迁移能力。
      3. 应用意识:能将小数与长度单位换算方法应用到生活中(如测量物品长度、解读商品尺寸),感受数学在实际生活中的实用价值。
      教学重点
      掌握以米为单位的小数与米、分米、厘米之间的换算方法,能准确解读小数表示的实际长度,理解 “整数部分表米,小数点后第一位表分米,第二位表厘米” 的换算逻辑。
      教学难点
      理解小数各位数字与长度单位的对应关系,能灵活运用长度单位进率进行小数与米、分米、厘米的双向换算,解决实际测量问题。
      教学
      准备
      多媒体课件、直尺(每人一把,标注米、分米、厘米刻度)、身高记录卡(包含奇思、妙想、奇思弟弟、机灵狗的身高数据)、软尺(用于实际测量)、空白记录单(用于记录测量结果和换算过程)。
      教学过程
      教学环节
      教师活动
      学生活动
      设计意图
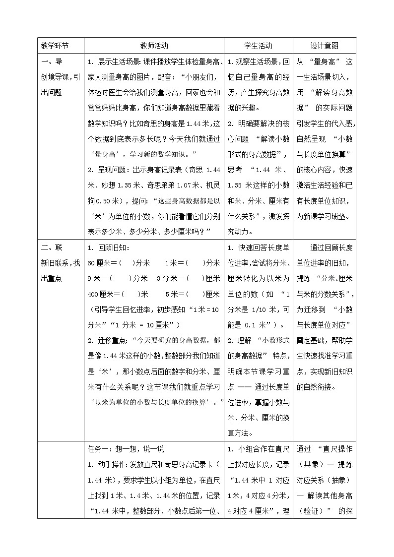
      一、导
      创境导课,引出问题
      1. 展示生活场景:课件播放学生体检量身高、家人测量身高的图片,配音:“小朋友们,体检时医生会给我们测量身高,回家也会和爸爸妈妈比身高,你们知道身高数据里藏着数学知识吗?比如奇思的身高是 1.44 米,这个数据到底表示多长呢?今天我们就通过‘量身高’,学习新的数学知识。”
      2. 呈现问题:出示身高记录表(奇思 1.44 米、妙想 1.35 米、奇思弟弟 1.07 米、机灵狗 0.50 米),提问:“这些身高数据都是以‘米’为单位的小数,你们能看懂它们分别表示多少米、多少分米、多少厘米吗?”
      1. 观察生活场景,回忆自己量身高的经历,产生探究身高数据的兴趣。
      2. 明确要解决的核心问题 “解读小数形式的身高数据”,思考 “1.44 米、1.35 米这样的小数和米、分米、厘米有什么关系”,激发探究动力。
      从 “量身高” 这一生活场景切入,用 “解读身高数据” 的实际问题引发学生的代入感,自然呈现 “小数与长度单位换算” 的核心内容,快速激活生活经验和已有长度单位知识,为新课学习铺垫。
      二、联
      新旧联系,找出重点
      1. 回顾旧知:
      60厘米=( )分米 1米=( )分米 9米=( )分米 3分米=( )厘米 400厘米=( )米 5米=( )厘米
      (引导学生回忆进率,初步感知 “1 米 = 10分米”“1 分米 = 10厘米”)
      2. 迁移重点:“今天要研究的身高数据,都是像 1.44 米这样的小数,整数部分我们知道是‘米’,那小数点后面的数字和分米、厘米有什么关系呢?这节课我们就重点学习‘以米为单位的小数与长度单位的换算’。”
      1. 快速回答长度单位进率,尝试将分米、厘米转化为以米为单位的数(如 “1 分米是 1/10 米,可能是 0.1 米”)。
      2. 理解 “小数形式的身高数据” 特点,明确本节课学习重点 —— 通过长度单位进率,掌握小数与米、分米、厘米的换算方法。
      通过回顾长度单位进率的旧知,提炼 “分米、厘米与米的分数关系”,为迁移到 “小数与长度单位对应” 奠定基础,帮助学生快速找准学习重点,实现新旧知识的自然衔接。
      三、探
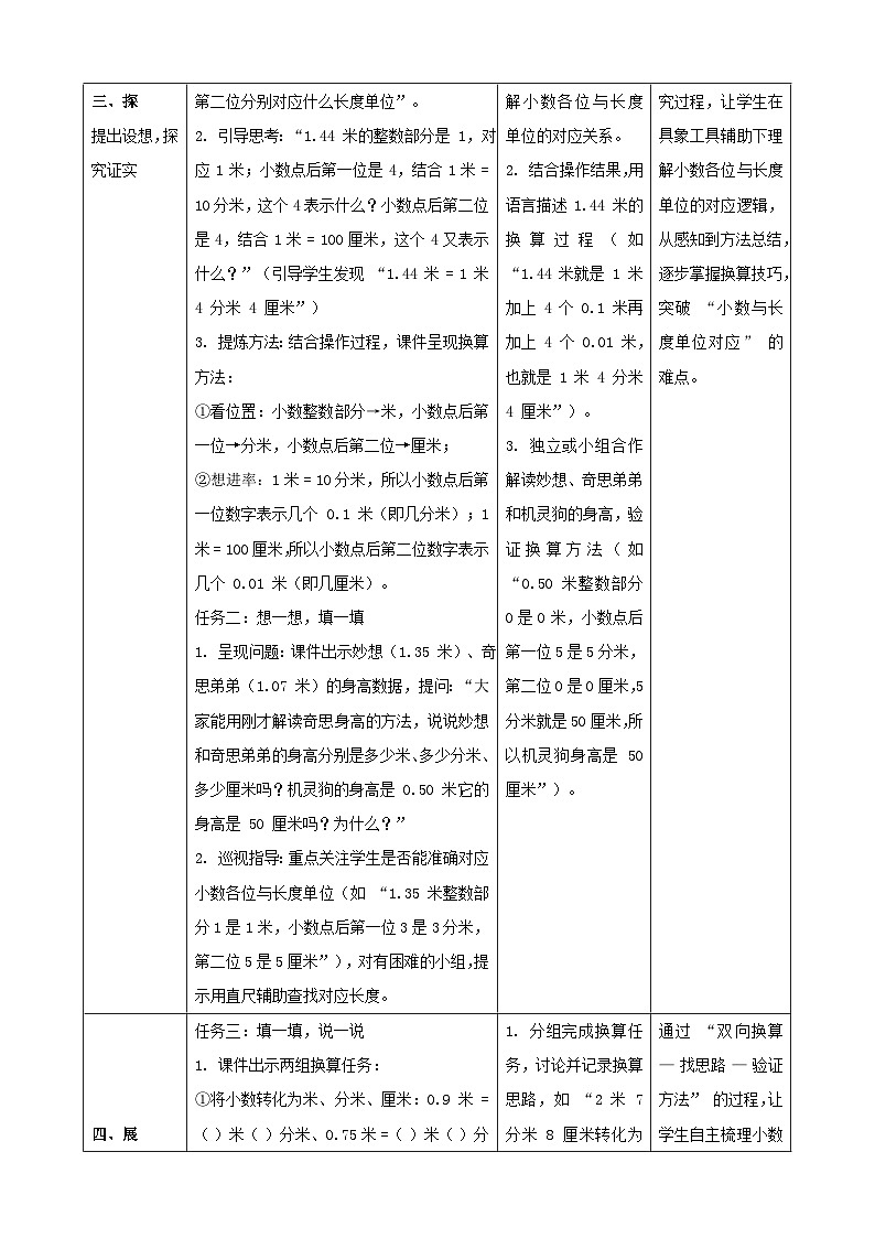
      提出设想,探究证实
      任务一:想一想,说一说
      1. 动手操作:发放直尺和奇思身高记录卡(1.44 米),要求学生以小组为单位,在直尺上找到 1 米、1.4 米、1.44 米的位置,记录 “1.44 米中,整数部分、小数点后第一位、第二位分别对应什么长度单位”。
      2. 引导思考:“1.44 米的整数部分是 1,对应 1 米;小数点后第一位是 4,结合 1 米 = 10 分米,这个 4 表示什么?小数点后第二位是 4,结合 1 米 = 100 厘米,这个 4 又表示什么?”(引导学生发现 “1.44 米 = 1 米 4 分米 4 厘米”)
      3. 提炼方法:结合操作过程,课件呈现换算方法:
      ①看位置:小数整数部分→米,小数点后第一位→分米,小数点后第二位→厘米;
      ②想进率:1 米 = 10 分米,所以小数点后第一位数字表示几个 0.1 米(即几分米);1 米 = 100 厘米,所以小数点后第二位数字表示几个 0.01 米(即几厘米)。
      任务二:想一想,填一填
      1. 呈现问题:课件出示妙想(1.35 米)、奇思弟弟(1.07 米)的身高数据,提问:“大家能用刚才解读奇思身高的方法,说说妙想和奇思弟弟的身高分别是多少米、多少分米、多少厘米吗?机灵狗的身高是 0.50 米,它的身高是 50 厘米吗?为什么?”
      2. 巡视指导:重点关注学生是否能准确对应小数各位与长度单位(如 “1.35 米整数部分 1 是 1 米,小数点后第一位 3 是 3 分米,第二位 5 是 5 厘米”),对有困难的小组,提示用直尺辅助查找对应长度。
      1. 小组合作在直尺上找对应长度,记录 “1.44 米中 1 对应 1 米,4 对应 4 分米,4 对应 4 厘米”,理解小数各位与长度单位的对应关系。
      2. 结合操作结果,用语言描述 1.44 米的换算过程(如 “1.44 米就是 1 米加上 4 个 0.1 米再加上 4 个 0.01 米,也就是 1 米 4 分米 4 厘米”)。
      3. 独立或小组合作解读妙想、奇思弟弟和机灵狗的身高,验证换算方法(如 “0.50 米整数部分 0 是 0 米,小数点后第一位 5 是 5 分米,第二位 0 是 0 厘米,5 分米就是 50 厘米,所以机灵狗身高是 50 厘米”)。
      通过 “直尺操作(具象)— 提炼对应关系(抽象)— 解读其他身高(验证)” 的探究过程,让学生在具象工具辅助下理解小数各位与长度单位的对应逻辑,从感知到方法总结,逐步掌握换算技巧,突破 “小数与长度单位对应” 的难点。
      四、展
      展示结果,解决问题
      任务三:填一填,说一说
      1. 课件出示两组换算任务:
      ①将小数转化为米、分米、厘米:0.9 米 =( )米( )分米、0.75 米 =( )米( )分米( )厘米、1.23 米 =( )米( )分米( )厘米;
      ②将米、分米、厘米转化为小数:3 米 5 分米 =( )米、2 米 7 分米 8 厘米 =( )米、5 分米 =( )米。
      2. 分组任务:每组选择一组任务,先完成换算,再讨论 “小数转化为长度单位组合” 和 “长度单位组合转化为小数” 的不同思路。
      3. 展示交流:邀请每组代表上台,展示换算结果(如 0.9 米 = 0 米 9 分米、3 米 5 分米 = 3.5 米),分享换算思路(如 “小数转长度单位,看各位对应;长度单位转小数,分米写在小数点后第一位,厘米写在第二位”),其他小组补充或质疑(如 “0.75 米为什么是 0 米 7 分米 5 厘米,不是 7 米 5 厘米”)。
      1. 分组完成换算任务,讨论并记录换算思路,如 “2 米 7 分米 8 厘米转化为小数,2 是整数部分,7 写在小数点后第一位,8 写在第二位,就是 2.78 米”。
      2. 上台展示结果和思路,质疑并验证换算方法(如 “5 分米是 0.5 米,因为 5 分米是 5 个 0.1 米,所以是 0.5 米,符合换算思路”),深化对双向换算的理解。
      通过 “双向换算 — 找思路 — 验证方法” 的过程,让学生自主梳理小数与长度单位的双向换算逻辑,实现方法从 “单一解读” 到 “灵活换算” 的迁移,同时锻炼语言表达和逻辑推理能力,检验知识掌握程度。
      五、建
      总结认知,建构模型
      1. 梳理方法:“刚才我们解读了身高数据,还完成了单位换算,谁能总结一下以米为单位的小数与米、分米、厘米之间的换算方法?”(引导学生结合例子说出双向换算方法)
      2. 课件出示换算模型:
      ①小数→米、分米、厘米:
      看:整数部分→米,小数点后第一位→分米,小数点后第二位→厘米;
      转:将各位数字与对应单位结合(如 1.44 米 = 1 米 + 4 分米 + 4 厘米)。
      ②米、分米、厘米→小数:
      定:“米” 的数量→整数部分;
      填:“分米” 的数量→小数点后第一位,“厘米” 的数量→小数点后第二位(如 2 米 3 分米 6 厘米 = 2.36 米)。
      3. 生活拓展:“生活中还有哪些地方会用到小数与长度单位的换算?”(如 “黑板长 3.2 米,是 3 米 2 分米”“课本宽 1.8 分米,是 0.18 米”),邀请学生分享生活中的例子。
      1. 尝试用自己的话总结双向换算方法,跟随教师梳理出 “看 — 转” 和 “定 — 填” 的换算模型,并用笔记记录。
      2. 联系生活实际,分享 “测量黑板长度”“解读商品尺寸” 等例子,用换算方法解决生活中的问题,感受数学的实用性。
      通过梳理 “换算模型”,将零散的方法转化为结构化的思路,帮助学生形成清晰的换算逻辑;生活拓展环节让学生意识到知识的应用价值,强化数学应用意识,实现 “从课堂到生活” 的延伸。
      六、提
      实践应用,评价提升
      课堂练习:
      1. 小熊锯木头盖房子。
      2. 想一想,填一填。

      车长4米5分米7厘米 桌子高70厘米
      ( ) 米 ( ) 米

      绳长2米5厘米 橡皮长4厘米
      ( ) 米 ( ) 米
      3. 收集生活中的小数,和同伴分享。
      4. 连一连。
      5. 填空。
      0.3米 =( )分米 1.25米 =( )米( )分米( )厘米 5米3分米 =( )米 2米4厘米 =( )米
      6. 小丽高1.30米,奇奇比小丽高5厘米,林林比奇奇矮2厘米,林林的身高是多少米?
      1. 独立完成基础题,同桌互查纠错;小组合作测量物品长度,准确记录并完成换算,展示测量过程(如 “课桌高 7 分米 5 厘米,转化为小数是 0.75 米”);独立设计拓展题,参与小组内解答和评选。
      2. 接受多元评价,针对错误及时改正(如 “将 1 米 9 厘米错写成 1.9 米,改正为 1.09 米”),吸收他人的优秀思路(如设计 “比较不同小数长度” 的问题)。
      通过 “基础 — 提升 — 拓展” 三层练习,逐步加大难度,既巩固换算方法,又挑战 “实际测量”“自主设计问题” 的高阶能力;多元评价能及时反馈学习效果,激发学生的竞争意识和探究热情,帮助学生查漏补缺。
      课堂小结
      1. 提问:“这节课你学会了什么?有什么收获?”(引导学生从 “知识、方法、应用” 三方面总结,如 “学会了以米为单位的小数和米、分米、厘米的换算,方法是看小数各位对应不同单位,还能测量物品并换算长度”)。
      2. 教师补充:“希望大家以后在生活中遇到‘长度测量’和‘数据解读’的问题时,能主动用今天学的换算方法解决,做生活中的‘数学测量小能手’。”
      积极发言,从知识(小数与长度单位换算)、方法(双向换算模型)、应用(实际测量和生活解读)等方面分享收获,梳理本节课核心内容。
      帮助学生梳理知识脉络,形成完整的认知体系,同时通过 “数学测量小能手” 的角色定位,激发学生持续运用数学知识解决生活问题的兴趣。
      板书设计
      简洁清晰的板书呈现核心进率、换算方法和示例,帮助学生直观理解换算逻辑,便于课后复习回顾,形成结构化记忆。
      作业设计
      (课外练习)
      基础达标:
      1. 换算练习:0.3 米 =( )分米、1.25 米 =( )米( )分米( )厘米、5 米 3 分米 =( )米、2 米 4 厘米 =( )米。
      2. 解决问题:“妈妈买了一块布,长 2.8 米,这块布长多少米多少分米?如果做衣服用去 1 米 5 分米,还剩多少米(用小数表示)?”(写出换算过程)。
      能力提升:
      1. 填空:( )米 = 6 米 7 分米、0.48 米 =( )厘米、( )分米 = 0.9 米(说一说解题思路)。
      2. 和家长一起玩 “长度换算接龙” 游戏:家长说 “3 米 2 分米”,学生接 “3.2 米”;家长说 “0.65 米”,学生接 “0 米 6 分米 5 厘米”,轮流进行。
      拓展迁移:
      1. 思考:“如果长度单位是千米、米,比如 1.5 千米,它表示多少千米多少米?”(尝试写出换算过程:1.5 千米 = 1 千米 + 0.5 千米,0.5 千米 = 500 米,所以 1.5 千米 = 1 千米 500 米)。
      2. 观察生活中的 “小数长度数据”(如路边指示牌、商品包装),自己编一道换算解决问题,明天带到学校和同学分享。
      教学反思
      本节课以 “量身高” 生活场景为载体,通过 “解读身高数据 — 单位换算 — 实际测量” 的流程,帮助学生掌握以米为单位的小数与长度单位的换算方法,多数学生能准确换算并理解对应关系,达成核心素养目标。但教学中也存在不足:一是部分学生在 “将米、厘米直接转化为小数” 时仍有困难(如 2 米 4 厘米错写成 2.4 米),需增加 “厘米对应小数点后第二位” 的专项演示(如用直尺标注 2 米 4 厘米的位置,对应 2.04 米);二是拓展环节 “千米与米的小数换算” 引导不够充分,部分学生难以自主迁移长度单位对应逻辑。后续教学中,可增加 “不同长度单位组合换算” 的专项练习,提供更多具象工具(如不同刻度的尺子)辅助理解,同时加强跨单位换算的引导,帮助学生突破思维障碍,进一步提升教学实效。

      相关教案

      小学数学北师大版(2024)三年级上册(2024)量身高教案设计:

      这是一份小学数学北师大版(2024)三年级上册(2024)量身高教案设计,共3页。

      小学数学北师大版(2024)三年级上册(2024)量身高第二课时教学设计:

      这是一份小学数学北师大版(2024)三年级上册(2024)量身高第二课时教学设计,共2页。教案主要包含了教学内容,教学目标,教学重点,教学难点,教学过程等内容,欢迎下载使用。

      资料下载及使用帮助
      版权申诉
      • 1.电子资料成功下载后不支持退换,如发现资料有内容错误问题请联系客服,如若属实,我们会补偿您的损失
      • 2.压缩包下载后请先用软件解压,再使用对应软件打开;软件版本较低时请及时更新
      • 3.资料下载成功后可在60天以内免费重复下载
      版权申诉
      若您为此资料的原创作者,认为该资料内容侵犯了您的知识产权,请扫码添加我们的相关工作人员,我们尽可能的保护您的合法权益。
      入驻教习网,可获得资源免费推广曝光,还可获得多重现金奖励,申请 精品资源制作, 工作室入驻。
      版权申诉二维码
      小学数学北师大版(2024)三年级上册(2024)电子课本 新教材

      量身高

      版本: 北师大版(2024)

      年级: 三年级上册(2024)

      切换课文
      • 同课精品
      • 所属专辑20份
      欢迎来到教习网
      • 900万优选资源,让备课更轻松
      • 600万优选试题,支持自由组卷
      • 高质量可编辑,日均更新2000+
      • 百万教师选择,专业更值得信赖
      微信扫码注册
      手机号注册
      手机号码

      手机号格式错误

      手机验证码 获取验证码 获取验证码

      手机验证码已经成功发送,5分钟内有效

      设置密码

      6-20个字符,数字、字母或符号

      注册即视为同意教习网「注册协议」「隐私条款」
      QQ注册
      手机号注册
      微信注册

      注册成功

      返回
      顶部
      精选专题 初中月考 教师福利
      添加客服微信 获取1对1服务
      微信扫描添加客服
      Baidu
      map