搜索
      上传资料 赚现金

      专题02 完形填空---夹叙夹议类(知识清单)(含答案)2026年高考英语一轮复习知识清单(全国通用)

      • 3.21 MB
      • 2025-12-03 21:42:02
      • 34
      • 0
      • 日拱一卒
      加入资料篮
      立即下载
      查看完整配套(共2份)
      包含资料(2份) 收起列表
      练习
      专题02 完形填空---夹叙夹议类(知识清单)(原卷版)2026年高考英语一轮复习知识清单(全国通用).docx
      预览
      知识
      专题02 完形填空---夹叙夹议类(知识清单)(解析版)2026年高考英语一轮复习知识清单(全国通用).docx
      预览
      正在预览:专题02 完形填空---夹叙夹议类(知识清单)(原卷版)2026年高考英语一轮复习知识清单(全国通用).docx
      专题02 完形填空---夹叙夹议类(知识清单)(原卷版)2026年高考英语一轮复习知识清单(全国通用)第1页
      高清全屏预览
      1/33
      专题02 完形填空---夹叙夹议类(知识清单)(原卷版)2026年高考英语一轮复习知识清单(全国通用)第2页
      高清全屏预览
      2/33
      专题02 完形填空---夹叙夹议类(知识清单)(原卷版)2026年高考英语一轮复习知识清单(全国通用)第3页
      高清全屏预览
      3/33
      专题02 完形填空---夹叙夹议类(知识清单)(解析版)2026年高考英语一轮复习知识清单(全国通用)第1页
      高清全屏预览
      1/49
      专题02 完形填空---夹叙夹议类(知识清单)(解析版)2026年高考英语一轮复习知识清单(全国通用)第2页
      高清全屏预览
      2/49
      专题02 完形填空---夹叙夹议类(知识清单)(解析版)2026年高考英语一轮复习知识清单(全国通用)第3页
      高清全屏预览
      3/49
      还剩30页未读, 继续阅读

      专题02 完形填空---夹叙夹议类(知识清单)(含答案)2026年高考英语一轮复习知识清单(全国通用)

      展开

      这是一份专题02 完形填空---夹叙夹议类(知识清单)(含答案)2026年高考英语一轮复习知识清单(全国通用),文件包含专题02完形填空---夹叙夹议类知识清单原卷版2026年高考英语一轮复习知识清单全国通用docx、专题02完形填空---夹叙夹议类知识清单解析版2026年高考英语一轮复习知识清单全国通用docx等2份学案配套教学资源,其中学案共82页, 欢迎下载使用。

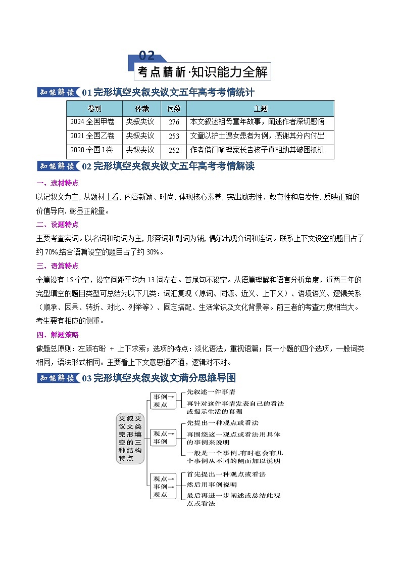
      01完形填空夹叙夹议文五年高考考情统计
      02完形填空夹叙夹议文五年高考考情解读
      一、选材特点
      以记叙文为主, 从题材上看, 内容新颖、时尚, 体现核心素养, 突出励志性、教育性和启发性, 反映正确的价值导向, 彰显正能量。
      二、设题特点
      主要考查实词。以名词和动词为主, 形容词和副词为辅, 偶尔出现介词和连词。联系上下文设空的题目占了约70%,结合语篇设空的题目占了约30%。
      三、语篇特点
      全篇设有15个空,设空间距平均为13词左右。首尾句不设空。从语篇理解和语言分析角度,近两三年的完型填空的题目类型可总结为以下几类:词汇复现(原词、同源、近义、上下义)、语境语义、逻辑关系(顺承、因果、转折、对比、列举等)、固定搭配、生活常识及文化背景等。前三者的考查力度相当大。考生要有相应的侧重。
      四、解题策略
      做题总原则:左顾右盼 + 上下求索;选项的特点:淡化语法,重视语篇;同一小题的四个选项,一般词类相同,语法形式相同。主要看上下文意思通不通,逻辑对不对。
      03完形填空夹叙夹议文满分思维导图
      01 完形填空夹叙夹议文技法思维导图
      02 完形填空利用完形首句明大意
      [题型分析]
      完形填空首句一般不设空,题眼往往出现在文章的开头。考生通过把握首句,可以确定文章的主题、背景、人物、时间、地点、事件等,从而把握文章的发展方向,达到顺利“入题”的目的。
      [技法点拨]
      [跟踪训练] (2024浙江1月卷)
      While taking a 20-hur train ride alng the edge f the Taklimakan Desert in the nrthwestern China, I had the kind f humbling, educatinal, and abve all else, wnderful 41.encunter with a lcal that all travelers lng fr...
      ...
      In the curse f a cuple f hurs, he 53.shwed me just hw much ne can gain frm 54 with an pen mind, and a willingness t 55.engage with lcals frm all walks f life.
      54.A.traveling B.reading C.searchingD.teaching
      03完形填空利用瞻前顾后重语境
      [题型分析]
      完形填空着重考查考生根据上下文提供的信息进行分析、推理、判断的能力。考生在做完形填空时,应仔细阅读文章,留意文章的细节和措辞,注意上下文的呼应,对文章进行整体把握。因此,在做题时考生要有全局意识,开头的题目要从下文中找答案,中间的题目要从上下文中查找信息,下文或最后的题目要从上文中找线索。
      [技法点拨]
      [跟踪训练] (2024新课标Ⅰ卷)
      I've been mtivated—and demtivated—by ther flks' achievements all my life.
      When I was a teenager, a neighbrhd friend 41 a marathn race.Feeling mtivated, I started running 42.regularly, but then tw things happened.
      41.A.knew B.held C.wnD.quit
      04 完形填空利用词汇复现定答案
      [题型分析]
      完形填空选项的设置,命题人往往通过原词复现、同源词复现、同义词复现、近义词复现、反义词复现、上下义词复现、代词复现等方式重现已经出现过的词汇。做题时,考生应在把握语篇、透析语境的前提下,留心选项中是否有与上下文中相对应的词汇,运用词汇复现技巧快速锁定答案。
      [技法点拨]
      [跟踪训练1] 原词复现(2024新高考全国卷Ⅰ)
      I've been mtivated—and demtivated—by ther flks' achievements all my life.
      ...
      First, a girl I met ne day tld me she was 43.training fr a “super, ” referring t a 52.4-mile duble marathn. Then, the next day I went n my lngest run—15 miles. T be hnest, I 44.hated it! Between the girl making my 45 seem small and the pure bredm f jgging, I decided that the nly 46.reasn I'd ever run again is if a big dg was running after me!
      45. A.advantage B.achievement C.cntributinD.influence
      [跟踪训练2]同源词复现(2024浙江1月卷)
      Over several hurs he wuld tell me abut hw he had 45.attended a tw-year prfessinal schl t quickly find a jb 46 highways in rder t help supprt his family...
      It wuld have been easy t 51.rely n my assumptins abut this highway builder wh had never been mre than a few hundred miles frm hme.
      46. A.building B.sweeping C.checkingD.guarding
      46. 本题可以利用同源词复现解答。根据下文中的“this highway builder”可知,年轻人是公路建设者。builder与空处是同源词复现。故答案是A。
      [跟踪训练3] 同义词复现 (2024全国甲卷)
      There, they wuld walk thrugh deep water, sit dwn crss-legged underwater and hld their 52.breath while they watched all actin ging n arund them. This is smething I 53. admire—her ability t pen her 54 underwater and still sit cmfrtably n the seabed.
      54. A.hands B.muth C.eyes D.arms
      [跟踪训练4]上义词复现 (2024新课标Ⅰ卷)
      The 50.prblem:The rads there went thrugh large valleys where I'd be riding uphill fr miles at a time. I'd never faced such 51 .
      51. A.dangers B.events C.ppnents D.challenges
      05完形填空利用逻辑关系解疑难
      [题型分析]
      语篇是由一些意义相关的句子根据一定的逻辑关系组织起来的语义整体。逻辑关系隐藏在句子中、句与句之间以及段落的衔接中,体现作者的写作思路和篇章意义,是贯穿整篇文章的主线。因此,解答完形填空最基本的方法就是根据空格前后所提供的信息或上下文之间的逻辑关系,做出符合逻辑的判断。
      [技法点拨]
      [跟踪训练1]并列关系 (2023新课标Ⅱ卷)
      The flight was 53 , and Tiffy was a great passenger. The next day, she 54.flew with Karen and made it back t Gerge in Virginia within a few days.
      53. A.unnecessary B.unexpected C.unavidableD.uneventful
      [跟踪训练2] 转折关系 (2024浙江1月卷)
      Over several hurs he wuld tell me abut hw he had 45.attended a tw-year prfessinal schl t quickly find a jb 46.building highways in rder t help supprt his family. Perhaps mst 47 , hwever, was the fact that this man spent hurs studying every day after hard physical labr.
      47. A.typical B.bvius C.natural D.remarkable
      [跟踪训练3] 因果关系 (2024新课标Ⅰ卷)
      Between the girl making my 45.achievement seem small and the pure bredm f jgging, I decided that the nly 46.reasn I'd ever run again is if a big dg was running after me!
      S I 47 cycling. I gt a bike and rde a lt.
      47. A.gave up B.went n C.turned t D.dealt with
      06完形填空利用设身处地揣情绪
      [题型分析]
      完形填空常选取具有教育意义的、充满正能量的记叙文,讲述作者本人经历的或作者所见所闻的某一件充满爱、善良、诚实等正能量的事情,因此考生在做题时不应置身事外,而应融入文章中,站在作者或文章主人公的角度考虑并体会文意。
      [技法点拨]
      [跟踪训练] (2023新课标Ⅱ卷)
      In April last year, I saw a pst n the PNP (Pilts N Paws) website frm a family in Tpeka. They had t mve t Virginia but they were n a very tight 41.budget. They culd nt affrd t pay fr 42.transprtatin fr their dg, Tiffy, and 43.desperately wanted t take her with them.
      It just 44.happened that I was planning anther PNP flight with anther pilt, Karen, wh 45.ffered t take Tiffy frm Kansas City t Virginia. What I was t d was fly t Tpeka t 46.pick up Tiffy.
      was s 55 and sent me a nice e-mail with pictures.
      55.A.thankful B.generus C.prudD.sympathetic
      07完形填空利用生活常识巧选择
      [题型分析]
      生活是一本书,世事洞明皆学问。大部分完形填空试题需要联系上下文进行解答,而这其中有很多是考查生活常识的题目。考生要关心家事、国事、天下事,强大内心,顺利解决现实生活中和试题里的一切问题。
      [技法点拨]
      [跟踪训练] (2024全国甲卷)
      There, they wuld walk thrugh deep water, sit dwn crss-legged underwater and hld their 52 while they watched all actin ging n arund them.
      52.A.secret B.breath C.viewD.tngue
      08完形填空利用熟词生义巧推断
      [题型分析]
      一词多义和熟词生义是近几年高考不断出现的词汇活用现象。考生在备考时应注意单词本义以及根据词根推断单词的生僻意义。
      [技法点拨]
      [跟踪训练] (2023·新高考全国卷Ⅰ)
      As fr Bailey, she is mre 51.cnfused abut why her act is cnsidered a big 52 . “She was just crying. I culdn't 53.leave her,” Bailey tld the reprter. “I feel like I was just ding the right thing.”
      52.A.game B.prblem C.lessnD.deal
      09完形填空利用语法知识秒解题
      [题型分析]
      完形填空中语法知识的考查重点是复合句中的连接词、介词(短语)、“动词+介词”短语、代词,偶有涉及情态动词。
      [技法点拨]
      [跟踪训练] (2024浙江1月卷)My 43.new friend spke virtually n English, s I happily tk the 44 t practice my Chinese.
      44.A.chance B.advice C.trubleD.right
      01 2025年高考真题熟词生义22例
      1. alarm【熟义】:n. 警报(器);闹钟 【生义】:_____________
      Describing her alarm at its prpsed replacement with an expressway, Jane Jacbs called n her mayr (市长) t champin “New Yrk as a decent place t live, and nt just rush thrugh.”(2025全国Ⅰ卷)
      2. accunt fr 【熟义】:(数量上、比例上)占比例 【生义】:_____________
      We invest a lt in rads that help us rush thrugh, but we fail t accunt fr the true csts.(2025全国Ⅰ卷)
      3. breakdwn【熟义】:n. 故障;破裂 【生义】:_____________
      Here’s the breakdwn f the emissins in 2018 fr different mdes f transprt.(2025全国Ⅰ卷)
      4. brder【熟义】:n. 边界 【生义】:_____________
      Brdering the square, the Ludlw Castle is a “must explre” medieval strnghld.(2025全国Ⅱ卷)
      5. cell【熟义】:n. 细胞 【生义】:_____________
      Hydrgen fuel cells are a lighter chice than batteries fr trucks, but making green hydrgen is expensive.(2025全国Ⅰ卷)
      6. champin【熟义】:n. 冠军 【生义】:_____________
      Describing her alarm at its prpsed replacement with an expressway, Jane Jacbs called n her mayr (市长) t champin “New Yrk as a decent place t live, and nt just rush thrugh.”(2025全国Ⅰ卷)
      7. cunt n【熟义】:指望;依靠 【生义】:_____________
      There was just ne thing I hadn’t cunted n: My brther chse t bring his dg Tby, a 50-pund ball f fire.(2025全国Ⅰ卷)
      8. cut 【熟义】:v. 切;割;砍 【生义】:_____________
      (1)A cuple f messages came in, ne wanting additinal phts, anther asking fr a price cut.(2025全国Ⅰ卷)
      (2)Instead, all the ingredients used were examples f meat cuts and prduce that mst restaurants wuld never cnsider serving. (2025全国Ⅱ卷)
      9. determine【熟义】:v. 决定,决心(做某事)【生义】:_____________
      Scientists are still trying t determine hw harmful micrplastics are—but what they d knw has raised cncerns.(2025全国Ⅰ卷)
      10. fllwing 【熟义】:adj.(时间上)接着的;下述的 【生义】:_____________
      Since setting ut n the jurney, the fitness lver has nt nly managed t grw an impressive set f muscles—but als a huge fllwing n scial media.(2025全国Ⅱ卷)
      11. green 【熟义】:adj. & n. 绿色(的)【生义】:_____________
      The fuels fr transprt need t be nt just green, cheap and pwerful, but als lightweight and safe enugh t be carried arund.(2025全国Ⅰ卷)
      12. let ut【熟义】:放出 【生义】:_____________
      Yu’re driving in a schl zne arund the time schl lets ut.(2025全国Ⅱ卷)
      13. line【熟义】:n. 线;行 【生义】:_____________
      Butcher shps, greengrcers, bakeries, and cheese shps line the twn square. (2025全国Ⅱ卷)
      14. piece【熟义】:n. 块;碎片;零件;一件 【生义】:_____________
      (1)The mvements f the black and white pieces reflect the basic ideas f Eastern philsphy…(2025全国Ⅰ卷)
      (2)As a new unit started, I asked everyne t write a persuasive piece n a health-related tpic f their chice.(2025全国Ⅰ卷)
      15. place 【熟义】:n. 地点 v.放置 【生义】:_____________
      Then I can place the rder.(2025全国Ⅱ卷)
      16. practice【熟义】:v. 练习;实践 【生义】:_____________
      Dctrs practice medicine and lawyers practice law and yu shuld allw yurself the practice it takes t sustain a plant.(2025全国Ⅱ卷)
      17. race【熟义】:n. 赛跑 【生义】:__________
      In an instant, a wman raced int my huse and left happily with the vase.(2025全国Ⅰ卷)
      18. shape 【熟义】:n. 形状;【生义】:_____________
      Each has a persnality shaped by the gds and services prduced and traded fr centuries.(2025全国Ⅱ卷)
      19. skirt 【熟义】:n. 裙子 【生义】:_____________
      Skirting the twn square, yu’ll find lvely shps, eateries, and the Black and White Huse Museum.(2025全国Ⅱ卷)
      20. spare【熟义】:adj. 不用的;备用的;空闲的 v. 抽出 【生义】:_____________
      This apprach spared me the discmfrt f having t ver-explain.(2025全国Ⅱ卷)
      21. strike 【熟义】:v. 打击;罢工;撞击 【生义】:_____________
      They culd have written pages n the necessity f cmputers, but writing, in and f itself, simply didn’t strike them as imprtant.(2025全国Ⅰ卷)
      22. sun【熟义】:n. 太阳;阳光 【生义】:_____________
      … the sweet “sunshine scent” after sunning clthes fr an entire day.(2025全国Ⅱ卷)
      … the sweet “sunshine scent” after sunning clthes fr an entire day.(2025全国Ⅱ卷)
      02 2024年高考真题熟词生义35例
      1. address【熟义】n.地址【生义】v.______________
      (2024新课标II卷阅读D篇)This absrbing new bk by Catrina Campbell is a practical radmap addressing the challenges psed by the frthcming AI revlutin (变革).
      2. call【熟义】v.打电话【生义】n. ______________
      (2024新课标II卷阅读B篇) We wanted t d smething where we d a call t artists in the Bay Area t submit stries fr a cntest.
      3. chief熟义:最重要的;首要的;主要的【生义】______________
      (2024新课标II卷阅读B篇) …says Alicia Trst, the chief cmmunicatins fficer fr the San Francisc Bay Area Rapid Transit
      4. clsely【熟义】adv.紧密地,密切地【生义】adv. ______________
      (2024全国甲卷完形填空)She wuld sit quietly at the far end f the lng dinner table, listening clsely.
      5. cnditin【熟义】n.状况 【生义】n. 疾病
      (2024新课标I卷阅读B篇) Leigh Tindale’s dg Charlie had a serius heart cnditin.
      6. cver【熟义】v.覆盖 【生义】①v. ______________②v. ______________③v. ______________
      ①(2024新课标I卷听力) Jnsn began writing abut sprts as a secnd year student at the University f Clrad, cvering high schl vlleyball games fr his hmetwn newspaper.
      ②(2024新课标I卷阅读C篇) And are listening t and viewing cntent as effective as reading the written wrd when cvering the same material?
      ③(2024新课标II卷阅读C篇) Hwever, mst prduce at the stre went thrugh weeks f travel and cvered hundreds f miles befre reaching the table.
      7. draw【熟义】v.画【生义】v. ______________
      (2024新课标II卷七选五) G smewhere nly when the landscape, culture r fd deeply draws yu.
      8. enter【熟义】v.进入【生义】v. ______________
      (2024新课标I卷完形填空) I gt a gd bike and rde a lt. I dreamed f entering cycle races until I flew t San Dieg t visit my sister.
      9. favr【熟义】n.帮助;恩惠【生义】v. ______________
      (2024全国甲卷完形填空) Like in typical families, where bys were favred much mre than girls, my grandma had t stay at hme t d husewrk.
      10. favrite【熟义】adj.最喜爱的【生义】n. ______________
      (2024新课标I卷语法填空) These plants included mdern Western favrites such as rsemary, lavender and fennel.
      11. gegraphy【熟义】n.地理【生义】n. ______________
      (2024新课标I卷阅读C篇) With paper, there is a literal laying n f hands, alng with the visual gegraphy f distinct pages.
      12. greens【熟义】adj.绿色的【生义】n. ______________
      (2024新课标卷II阅读C篇) The innvative design requires little effrt t achieve a reliable weekly supply f fresh greens.
      13. intrduce【熟义】v.介绍【生义】v. ______________
      (2024新课标II卷阅读A篇) This infrmative walk led by Richard Smyth intrduces yu t the basic principles f phtgraphy in the wild.
      14. leaf 熟义:叶,叶子;纸页,书页 【生义】______________
      (2024新课标I卷阅读七选五)I can leaf thrugh with my fingers
      15. riginal【熟义】adj.最初的 【生义】adj. ______________
      (2024新课标II卷阅读B篇) Sme are classic shrt stries, and sme are new riginal wrks.
      16. pse【熟义】n.姿势【生义】v. ______________
      (2024新课标I卷阅读C篇) The benefits f print reading particularly shine thrugh when experimenters mve frm psing simple tasks — like identifying the main idea in a reading passage — t nes that require mental abstractin — such as drawing inferences frm a text.
      17. piece【熟义】n.碎片【生义】n. ______________
      (2024新课标I卷阅读C篇) Hwever, psychlgists have demnstrated that when adults read news stries, they remember mre f the cntent than if they listen t r view identical pieces.
      18. pint【熟义】v.指向【生义】n. ______________
      (2024新课标II卷阅读D篇) Campbell’s pint is t wake up thse respnsible fr AI — the technlgy cmpanies and wrld leaders — s they are n the same page as all the experts currently develping it.
      19. pwer【熟义】n.力量【生义】v. ______________
      (2024新课标II卷阅读D篇) In the wrng hands, such a bk culd prve as cmplicated t prcess as the cmputer cde (代码) that pwers AI ...
      20. prmise【熟义】v.承诺【生义】v. ______________
      (2024新课标II卷阅读A篇) With envirnmentalist Eanna Lamhna as the guide, this walk prmises t be an infrmative tur.
      21. print【熟义】n.印刷 【生义】n. ______________
      (2024新课标I卷阅读C篇) The benefits f print reading particularly shine thrugh when experimenters mve frm psing simple tasks — like identifying the main idea in a reading passage — t nes that require mental abstractin — such as drawing inferences frm a text.
      22. prperty【熟义】n.资产【生义】n. ______________
      (2024新课标I卷阅读C篇) The differences between print and digital reading results are partly related t paper’s physical prperties.
      23. rle【熟义】n.角色 【生义】n. ______________
      (2024新课标I卷阅读C篇) Digital texts, audi and vide all have educatinal rles, especially when prviding resurces nt available in print.
      24. rll【熟义】v.滚动【生义】v. ______________
      (2024新课标I卷读后续写) Finally, with just tw minutes t spare we rlled int the bus statin.
      25. say【熟义】v.说【生义】v. ______________
      (2024新课标I卷阅读C篇) Audi (音频) and vide can feel mre engaging than text, and s university teachers increasingly turn t these technlgies — say, assigning an nline talk instead f an article by the same persn.
      26. sensitive 熟义:敏感的 【生义】______________
      (2024新课标I卷阅读A篇) …play a vital rle in restring sensitive resurces and prtecting endangered species.
      27. skip【熟义】v.跳过【生义】v. ______________
      (2024新课标II卷七选五) Minimize impact and maximize experience by skipping majr hlidays r rush hur.
      28. side【熟义】n.一边【生义】n. ______________
      (2024新课标II卷七选五) Yu’ll cmpete with fewer turists, save mney, experience a different side f a ppular place.
      29. sleep 熟义:睡眠 【生义】:______________
      (2024新课标I卷阅读B篇)…she was prepared t put him t sleep.
      30. slwer【熟义】adj.缓慢的【生义】adj. ______________
      (2024新课标II卷七选五)Yu’ll cmpete with fewer turists, save mney, experience a different side f a ppular place, and bst the ecnmy when turism is traditinally slwer.
      31. slid【熟义】adj.固体的【生义】adj. ______________
      (2024新课标II卷阅读C篇) While farmer’s markets are a slid chice t reduce the jurney, Babyln Micr-Farm (BMF) shrtens it even mre.
      32. tell【熟义】v.告诉;告知【生义】v. ______________
      (2024全国甲卷阅读B篇) That’s why mst pet cats are able t tell immediately if their wners were arund any ther cats, which they dn’t usually like.
      33. thrw【熟义】v.投;掷;抛【生义】v. ______________坯
      (2024全国甲卷阅读A篇) Wheel Thrwing
      34. translate【熟义】v.翻译 【生义】v. ______________
      (2024新课标II卷阅读D篇)... but, thankfully, Campbell has mre than tw decades’ prfessinal experience translating the heady int the understandable.
      35. visibility【熟义】n.能见度【生义】n. ______________度
      (2024新课标II卷语法填空) Thse cultural elements have increased Stratfrd’s internatinal visibility.
      03 2023年高考真题熟词生义33例
      1. structure熟义:结构n 【生义】:______________
      [2023年1月浙江首考]Camp Structure : The day is divided int tw thematic sessins per age grup...
      探险营总体安排:这一天每个年龄组分为两个专题会议...
      2. assign熟义:分派,布置(工作、任务)v 【生义】:______________
      [2023年1月浙江首考]The rules that assign meaning lie nt just inside ur heads, but als utside, in sciety, in scial memry, scial cnventins and scial relatins.
      确定意义的规则不仅存在于我们的头脑中,也存在于社会之外,存在于社会记忆、社会习俗和社会关系中。
      3. run 熟义:跑v 【生义】:______________
      [2023年1月浙江首考]Mst trains perate just nce a day and sme run nly three times a week, s missing yurs can be a disaster.
      大多数火车每天只开一趟,有些火车一周只开三趟,所以错过你的火车可能是一场灾难。
      4. unfld熟义:打开v 【生义】:______________
      [2023年1月浙江首考]Read a bk, knit, d a crsswrd puzzle, r simply watch the wrld unfld utside the windw.
      一本书,织毛衣,做一个填字游戏,或者只是看看窗外的世界。
      5. type n熟义:类型【生义】:______________
      [2023年1月浙江首考]Train trips aren't fr impatient types.
      火车旅行不适合没有耐心的人。
      6. stretch n熟义 v(时间上)延续;(空间上)延伸 【生义】:______________
      [2023年1月浙江首考]I fllwed beekeeper Ziyad ver a wide stretch f grassland befre entering a thick jungle.
      我跟着养蜂人齐亚德穿过一片广阔的草原,然后进入了一片茂密的丛林。
      7. inch熟义:n 英寸v【生义】:______________
      [2023年1月浙江首考]Sitting n a branch, he inched twards it and blew smke frm his trch int a tiny hle in the hive.
      他坐在一根树枝上,慢慢地向蜂箱靠近,用手电筒把烟吹进蜂箱上的一个小洞里。
      8. sharp熟义:尖的,锋利的adj. 【生义】:______________
      [2023年1月浙江首考]Suddenly, Ziyad let ut a sharp cry.
      突然,齐亚德发出一声刺耳的喊叫。
      9. curt n熟义:法院,法庭;球场【生义】:______________
      [2023年1月浙江首考]In cntrast t the curt life and upper-class culture represented by the Frbidden City, the Summer Palace, and the Temple f Heaven, the hutngs reflect the culture f grassrts Beijingers.
      与紫禁城、颐和园和天坛所代表的宫廷生活和上流社会文化相比,胡同反映的是北京人的草根文化。
      10. stuff 熟义:n 东西,物品v【生义】:______________
      [2023年1月浙江首考]I stuffed a piece f clth int the hle and tk her utside, clsing the dr securely behind me.
      我把一块布塞进洞里,把她带了出去,随手把门牢牢地关上。
      11. branch n.熟词:树枝,分枝;【生义】:______________
      [2023全国甲卷] Head Chef David Thmpsn pened this branch in the Metrplitan Htel in 2010.
      总厨师大卫•汤普森于2010年在大都会酒店开设了这个分店。
      12. credit 熟词:n. 信用,信贷;【生义】:v. ______________
      [2023全国甲卷]She credits these skills t her late grandfather and builder Derek Llyd.
      她把这些技能归功于她已故的祖父和建造者德里克•劳埃德。
      13. split v. 熟词:分裂;分开;【生义】:______________
      [2023全国甲卷]Terri avided lsing the depsit n the huse she rented by splitting the rent with a rmmate.
      特里通过和室友分担房子租金避免了她租的房子上的押金。
      14. quarter n. 熟词:四分之一;一刻钟,十五分钟;【生义】:______________
      [2023全国甲卷]Putting electric fencing arund chicken huses and ther farm animal quarters is als highly effective at getting grizzlies away.
      在养鸡场和其他农场动物住处做电剑网也很有效地使灰熊远离。
      15. vice n. 熟词:嗓音,说话声;【生义】:______________
      [2023全国甲卷]The vice f the bilgists has stpped the U. S. Fish and Wildlife Service frm delisting grizzlies.
      生物学家的呼声已经阻止了美国鱼和野生动物的伤害灰熊。
      16. square n. 熟词:正方形,正方形物;【生义】:______________
      [2023新高考Ⅰ]Cycling is the mst ecnmical, sustainable and fun way t explre the city, with its beautiful canals, parks, squares and cuntless lights.
      骑自行车是一种最经济、可持续、最有趣的方式来探索这座城市,它的运河、公园、广场和无数的灯光。
      17. strategic adj. 熟词:战略的,策略的;【生义】:______________
      [2023新高考Ⅰ] With ver 2,500 bikes stred in ur five rental shps at strategic lcatins, we make sure there is always a bike available fr yu.
      在重要地点我们的五家租赁商店里,有超过2500辆自行车,我们确保有一辆自行车可供你使用。
      18. trap n. 熟词:陷阱,网,圈套,诡计;【生义】:______________
      [2023新高考Ⅰ] Yu’ll hear these participants’ stries and learn what strategies wrked well fr them, and what traps they encuntered that yu shuld avid.
      你会听到这些参与者的故事,学习哪些策略对他们来说很有效,以及他们遇到的你应该避免的困境。
      19. capitalize v.熟词:提供资金;【生义】:______________
      [2023新高考Ⅰ] This effect capitalizes n the fact that when peple make errrs, thse errrs aren’t always the same.
      这一效应利用了一个事实,即当人们犯错时,这些错误并不总是一样的。
      20. draw熟词:画画;【生义】:______________
      [2023新高考ⅠI] Discver why artists and phtgraphers cntinue t be drawn t this special place.
      发现为什么艺术家和摄影师继续被吸引到这个特殊的地方。
      21. leaf 熟义:n. 叶;叶片;叶子【生义】:vt ______________
      [2023新高考Ⅰ&Ⅱ卷]As I leafed thrugh the nvel, a piece f paper fell ut.
      当我翻阅小说时,一张纸掉了出来。
      22. land熟义:n. 陆地;大地【生义】:______________
      [2023新高考Ⅰ&Ⅱ卷]S, all the way acrss the cuntry, yur sister’s ld bk landed in yur hands.
      所以,在全国各地,你姐姐的旧书都落在了你手里。
      23. issue 熟义:重要议题;争论的问题 【生义】:______________
      [2023新高考Ⅰ&Ⅱ卷]In every issue, yu will find an interesting mix f interviews and essays n the gd life, histry, philsphy, arts and fashin phtgraphy.
      在每一期中,你都会发现关于美好生活、历史、哲学、艺术和时尚摄影的采访和文章的有趣组合
      24. cver 熟义: v. 掩蔽;遮盖 【生义】: ______________
      [2023新高考Ⅰ&Ⅱ卷]The 2.5-hur tur cvers the Gyer Windmill, the Skinny Bridge, the Rijksmuseum, Heineken Brewery and much mre.
      2.5小时的游览包括古耶风车、瘦桥、国立博物馆、喜力啤酒厂等。
      25. curse 熟词:课程【生义】:______________
      [2023新高考Ⅰ&Ⅱ卷]On Oct. 1l, hundreds f runners cmpeted in a crss-cuntry race in Minnesta. Melanie Bailey shuld have finished the curse earlier than she did.
      10月1日,数百名选手在明尼苏达州参加越野赛。Melanie Bailey本应该比她早完成这门课的。
      26. irn熟义:n. 铁 【生义】:______________
      [2023新高考Ⅰ&Ⅱ卷]It might be the time when yu helped a friend with their hmewrk, when yu did the irning withut being asked.
      这可能是你帮助朋友做家庭作业的时候,也可能是你在没有被要求的情况下熨衣服的时候。
      27. harvest 熟义:n. 收获季节;收割;收获【生义】:v. ______________
      [2023新高考Ⅰ&Ⅱ卷]Turning sil, pulling weeds, and harvesting cabbage sund like tugh wrk fr middle and high schl kids.
      翻土、拔草、收割卷心菜,对中学生和高中生来说,这听起来像是一项艰巨的工作。
      28. prduce 熟义:v. 生产;制造 【生义】:n. ______________
      [2023新高考Ⅰ&Ⅱ卷]Urban Spruts’ classes, at tw middle schls and tw high schls, include hands-n experiments such as sil testing, flwer-and-seed dissectin, tastings f fresh r dried prduce, and wrk in the garden.
      在两所初中和两所高中开设的“城市豆芽”课程包括动手实验,如土壤测试、花和种子解剖、品尝新鲜或干燥的农产品,以及在花园里工作。
      29. still 熟义:adv. 还;还是;仍然;依旧 【生义】:adj. ______________
      [2023新高考Ⅰ&Ⅱ卷]Whether yu paint still lifes, prtraits, r landscapes, paint frm life as much as pssible.
      无论你画的是静物画、肖像画还是风景画,都要尽可能地从生活中绘画。
      30. crrect 熟义:adj. 准确无误的;精确的;正确的 【生义】v. ______________
      [2023新高考Ⅰ&Ⅱ卷]I asked my lder sister t crrect my grammar.
      我请姐姐纠正我的语法。
      31. sht vt 射击 【生义】 n ______________
      [2023新高考Ⅰ&Ⅱ卷]If yu’re willing t apply yurself, I think yu have a gd sht at this.
      如果你愿意努力,我认为你有很好的机会做到这一点。
      32. walk 熟义:n. 行走;步行;徒步旅行;散步【生义】:______________
      [2023全国乙卷]Tan treated wmen frm all walks f life.
      谭治疗过各行各业的女性。
      33. back 熟义:n. (人体或动物的)背部,背;腰背【生义】:v. ______________
      [2023全国甲卷]Several studies have backed this up and fund that indr plants can imprve creativity, fcus and memry.
      几项研究支持了这一观点,并发现室内植物可以提高创造力、注意力和记忆力。
      04 2022年高考真题熟词生义25例
      1. accept熟义:v.接受;接纳 生义: v. ______________
      (2022·全国乙卷·D)Hwever,sme high sugar brands, like Classic Cca Cla have accepted the sugar tax and are refusing t change fr fear f upsetting cnsumers.
      然而,一些高糖品牌,如经典可口可乐,已经接受了糖税,因为担心惹恼消费者而拒绝改变。
      2. celebrate熟义:v.庆祝生义:v. ______________
      (2022·全国乙卷·A)This exhibitin f sme sixty masterpieces celebrating the life and wrk f Sctland's best lved painter, Sir Henry Raeburn cmes t Lndn.
      这场展览将在伦敦举行,展出苏格兰最受欢迎的画家亨利·雷伯恩爵士的60多幅杰作,以纪念他的一生和作品。
      3. creature 熟义:n.生物,动物 生义: n. ______________
      (2022·全国乙卷·完形填空)Fr a lng time. this ineffective hiding methd was interpreted as evidence that children are hpelessly “egcentric”(自我中心的) creatures.
      长期以来,这种无效的隐藏方法被解释为儿童是无可救药的“自我中心的”人的证据。
      4. cntent熟义:n.(容器等)容纳的东西;内容 生义:n. ______________
      (2022·全国乙卷·D)Since April drinks cmpanies have been frced t pay between 18p and 24p fr every litre f sugary drink they prduce r imprt, depending n the sugar cntent.
      自4月份以来根据含糖量,饮料公司不得不为其生产或进口的每升含糖饮料支付18至24便士的税。
      5. dead熟义:adj.死的 生义: adj. ______________
      (2022·新高考全国I卷·完形填空) We were stuck in the middle f the lake with a dead mtr.
      我们被困在湖中,汽车熄火了。
      6. draw 熟义:u.拉,拖;拔出;画;吸引生义:v. ______________
      (2022·新高考全国I卷·A)Class activities will vary frm day t day, but students must be ready t cmplete shrt in-class writings r tests drawn directly frm assigned readings r ntes frm the previus class’ lecture/discussin, s it is imprtant t take careful ntes during class.
      课堂活动每天都会有所不同,但学生必须做好准备,完成简短的课堂写作或测试,这些内容直接来自指定的阅读材料或上节课的讲座/讨论笔记,因此在课堂上认真记笔记很重要。
      7. drive 熟义:n.驾驶;驱车旅行 生义: n. ______________
      (2022·全国甲卷·D)We've gt a fundatin built n ancient cultures but with a drive and dynamism f a yung cuntry.
      我们建立在古老文化基础上,但同时还是一个充满动力和活力的年轻国家。
      8. excuse 熟义:vt.原谅;宽恕;n.借口;理由生义:v. ______________
      (2022·新高考全国I卷·A)Shrt writings missed as a result f an excused absence will be accepted.
      因请假缺席而错过的短文将被接受。
      9. intrduce 熟义:v.介绍;引见 生义: v. ______________
      (2022·全国乙卷·D)First annunced in April, 2016,the tax which applies t sft drinks cntaining mre than 5g f sugar per 100ml, was intrduced t help reduce childhd besity(肥胖).
      该税收政策与2016年4月首次宣布,适用于每100毫升含糖量超过5克的软饮料,实施该政策旨在帮助减少儿童肥胖。
      10. keep 熟义:v.保持;保留;保管生义: v. ______________
      (2022·新高考全国I卷·C)She said:“I used t keep hens when I was yunger and had t prepare their breakfast each mrning befre I went t schl.”
      她说:“我小时候养过母鸡,每天早上上学前都要为它们准备早餐。”
      11. perid 熟义:n.(一段)时间;时期;阶段 生义:n. ______________
      (2022·新高考全国I卷·A)An essay nt submitted in class n the due date will lse a letter grade fr each class perid it is late.
      没有按期在课堂上提交论文,每迟交一节课,分数就降为一个等级。
      12. pick 熟义:v.摘;采;挑选;选择 生义:n. ______________
      (2022·全国甲卷·A)Presenting the best f the West End alng with the pick f the UK's turing shws, the New Theatre is Cardiff's ldest surviving traditinal theatre.
      这座新剧院是加的夫现存最古老的传统剧院,它展示了西区的精华以及英国巡回演出的精品。
      13. practice 熟义:n.练习;实践 生义: n. ______________
      (2022·全国甲卷·七选五)The mre time yu spend in any given cuntry, the mre cmfrtable yu'll begin t feel with its freign cultural practices.
      你在任何一个国家待的时间越长,你就会对它的外国文化习俗感到越舒服。
      14. present 熟义:v颁发,授予;赠送;提出;呈递 生义:v. ______________
      (2022·全国乙卷·A)Scttish Natinal Prtrait(肖像画)Gallery presents a series f lectures fr the general public.苏格兰国家肖像画廊为公众举办了一系列讲座。
      15. prduce熟义:v.生产,制造 生义: v. ______________
      (2022·全国甲卷·完形填空)A year later, much t my delight, this man prduced a little bx with a ring and prpsed t me.
      一年后,令我非常高兴的是,这个男人拿出一个带戒指的小盒子向我求婚。
      16. randm 熟义:adj.随机的;任意的 生义:adj. ______________
      (2022·全国甲卷·七选五)Sme f these cultural dining etiquette rules may seem randm and strange, but they are imprtant in varius cuntries.
      这些文化饮食礼仪规则可能看起来不可思议和奇怪,但它们在各个国家都很重要。
      17. regard 熟义: v.认为……是;n.尊重 生义: n. ______________
      (2022·全国乙卷·完形填空)They simply insist n mutual(相互的) recgnitin and regard.
      他们只是坚持相互认可和关注。
      18. reject 熟义:v.拒绝;排斥;嫌弃;冷落 生义:v. ______________
      (2022·新高考全国I卷·B)It's jaw- drpping hw much perfectly gd fd is thrwn away-frm“ugly” (but quite eatable) vegetables rejected by grcers t large amunts f uneaten dishes thrwn int restaurant garbage cans.
      虽能食用但因“长相难看”就被杂货店主丢弃的蔬菜,大量未食用就被扔进餐厅垃圾桶的菜肴,这些非常不错的食物就这样被扔掉,简直令人吃惊。
      19. rll 熟义:v.滚动;转动生义:v. ______________
      (2022·新高考全国卷·完形填空) The wind picked up and thunder rlled.狂风大作,雷声隆隆。
      20. run 熟义:v.跑;运作;运转 生义: v. ______________
      (2022·新高考全国卷·七选五) Fitness Magazine recently ran an article titled “Five Reasns t Thank Yur Wrkut Partner.”
      《健身》杂志最近发表了一篇题为“感谢锻炼伙伴的五个理由”的文章。
      21. stick 熟义:v.刺入;粘住;贴住;伸出生义:v. ______________
      (2022·新高考全国I卷·B)I stuck the chicken in the freezer.我把鸡肉放在冰箱里。
      22. subject 熟义:n.主题;科目;学科 生义:n. ______________
      (2022·全国乙卷·完形填空)Our yung subjects cmprehended the questins and knew exactly what was asked f them.我们的年轻受试者理解了这些问题,并且确切地知道他们被问到了什么。
      23. sweep熟义:v.打扫;横扫;掠过生义:n. ______________
      mve 熟义:v.移动;搬家;使感动生义:v. ______________
      (2022·全国乙卷·B)The sweep f the land and the sticism(坚忍)f the peple mve her t sme beautiful writing.大地的辽阔和人们的坚忍使她创作出了一些美丽的作品。
      24. switch 熟义:n.开关v.改变;转变;交换 生义:n. ______________
      (2022·全国乙卷·C)By using the latest technlgies, drnes culd als start prviding higher-value services fr railways. detecting faults in the rail r switches, befre they can cause any safety prblems.
      通过使用最新技术,无人机还可以开始为铁路提供更高价值的服务,在铁路或道岔出现任何安全问题之前检测出故障。
      25. way熟义:n. 方面 生义:adv. ______________
      (2022·新高考全国I卷·B)Even wrse, I had unthinkingly bught way t much; I culd have made six salads with what I threw ut.
      更糟糕的是,我不假思索地买了太多;我本可以用我扔掉的东西做六份沙拉。
      05 2021年高考真题熟词生义29例
      1. determine 熟义:v. (使)下决心,(使)做出决定 生义: vt. ______________响
      (2021•全国甲卷•D)And the mre we lk, the mre we will see that scial factrs(因素)like gender, race, and class d nt determine the appearance f genius.
      我们看得越多,就越会发现像性别、种族和阶级这样的社会因素并不能直接影响天才的出现。
      2. dry熟义:adj.干的;口渴的 生义: vt. ______________vi. ______________
      (2021•新高考I卷•C)Millins f acres f wetlands were dried t feed and huse the ever increasing ppulatins, greatly reducing waterfwl habitat (栖息地).
      数百万英亩的湿地被人为弄干涸,以养活和容纳不断增加的人口,大大减少了水禽的栖息地。
      3. entry熟义:n.进入;入口 生义: n. ______________
      (2021•全国甲卷•A)Each year,the high standard f entries has shwn that the Awards are the perfect platfrm t shwcase the very best phtgraphy f the British landscape.
      每年,参赛作品的高水准表明,该奖项是展示英国风景最佳摄影作品的完美平台。
      4. event熟义:n.事件,大事 生义: n. ______________
      (2021•全国乙卷•A)All these stadiums are still functinal, still pen and still hsting the biggest events in wrld sprt.所有这些体育场馆仍在使用,仍在开放,仍在举办世界上最大的体育赛事。
      5. excite 熟义:vt.使激动,使兴奋 生义: vt. ______________
      (2021•新高考I卷•D)Althugh the cntinuing ppular appeal f emtinal intelligence is desirable, we hpe that such attentin will excite a greater interest in the scientific and schlarly study f emtin
      尽管情商继续受到大众的关注是可取的,但我们希望这种关注能激发人们对情感的科学和学术研究更大的兴趣。
      6. flw熟义:v.(使)流动,涌流;流通 生义:n. ______________
      (2021•新高考I卷•B)His jb is t sit beside the pianist and turn the pages f the scre s the musician desn't have t break the flw f sund by ding it themselves.
      他的工作就是坐在钢琴师旁边,翻动乐谱,这样音乐家就不用自己动手破坏音流了。
      我9岁那年,在一月一个灰蒙蒙的早晨,我们收拾好去洛杉矶的行装,来到伦敦希思罗机场。
      7. given 熟义:prep.考虑到 生义: n. ______________
      (2021•全国乙卷•完形填空)Oh,this isn't fr the care I had. I take that as a given.
      哦,这不是为了我接受过的照顾。我认为这是理所当然的。
      8. grade 熟义:n.成绩,年纪 生义:n. ______________
      (2021•全国乙卷•完形填空) And it came t me then hw much easier it wuld be if we had a range f wrds that express different grades f gratitude.然后我意识到,如果我们有一系列表达不同程度感激的词汇,事情会简单得多。
      9.gray熟义:adj.灰色的;苍白的 生义:adj. ______________
      (2021•全国甲卷•C)When I was 9, we packed up ur hme in Ls Angeles and arrived at Heathrw, Lndn n a gray January mrning.
      10. head 熟义:n.头 生义:n. ______________
      (2021•全国甲卷•B)Paul Beer, head f rhin sectin at Prt Lympne, said:“Obviusly we're all abslutely delighted t welcme anther calf t ur black rhin family...”
      林普尼港犀牛部门的负责人保罗•比尔说:“显然,我们都非常高兴地欢迎另一头小犀牛加入我们的黑犀牛家族……”
      11. infrm 熟义:vt.通知;告诉 生义: vt. ______________
      (2021•全国乙卷•A)In arund 80 Rmans built the Clsseum, which remains the wrld's best knwn stadium and cntinues t infrm cntemprary design.
      大约在公元80年,罗马人建造了罗马斗兽场,它仍然是世界上最著名的体育场,并继续影响着当代的设计。
      12. must熟义: mdal verb.必须;一定 生义:n. ______________
      (2021•新高考I卷•语法填空)While yu're in China, Munt Huangshan is a must t visit!
      当你在中国时,黄山是必游之地!
      13. nte 熟义:n.笔记;vt.注意;记录;注解 生义:n. ______________
      (2021•新高考I卷•B)He's interested in the music, feeling every nte ...
      他对音乐感兴趣,感受着每一个音符……
      (2021•全国乙卷•完形填空)When she reached ne nurse, she tried t press a five pund nte int her hand.
      当她走到一个护士跟前时,她试图把一张五英镑的钞票塞到她手里。
      14. makeup熟义:n.化妆品 生义:n______________
      (2021•新高考I卷•D)Many peple nw misunderstand emtinal intelligence as almst everything desirable in a persn's makeup that cannt be measured by an IQ test, such as character, mtivatin, cnfidence, mental stability, ptimism and “peple skills.”
      现在许多人将情商误解为几乎所有无法通过智商测试衡量的人的气质,例如性格、动机、信心、心理稳定性、乐观和“人际交往能力”。
      15. passage 熟义:n.一段文章 生义:n. ______________
      (2021•新高考I卷•C)In1934,with the passage f the Migratry Bird Hunting Stamp Act (Act),an increasingly cncerned natin tk firm actin t stp the destructin f migratry(迁徙的)waterfwl and the wetlands s vital t their survival.1934年,随着《候鸟狩猎印花税法》的通过,一个日益关注的国家采取了坚定的行动,以阻止对迁徙水禽和对其生存至关重要的湿地的破坏。
      16. plant熟义:n.植物 生义:n. ______________
      (2021•新高考I卷•完形填空)It happened that the plant dwntwn needed eight kids fr temprary help during ur spring break.
      春假期间,碰巧市中心的工厂需要八个孩子临时帮忙。
      17. pint 熟义:n.要点;得分;vt.指向 生义:n. ______________
      (2021•全国甲卷•A)Walking up a path thrugh the frest twards Shutlingsle, a lcal high pint I came acrss a small clearing and immediately nticed the dead yellw grasses set against the fresh snw.
      我沿着一条穿过森林的小路向当地的舒林西勒高地走去,遇到了一小块空地,立即注意到了在新雪的映衬下枯黄的草丛。
      18. pur熟义:v.灌,倒;倾泻 生义: vi. ______________
      (2021•全国乙卷•A)Peple have been puring int stadiums since the days f ancient Greece.
      从古希腊时代起,人们就一直不断涌入体育场馆。
      19. pressure熟义:n.压力 生义:n. ______________
      (2021•全国乙卷•C)Vn Wnghpes that his wrk will als help pressure big cmpanies t reduce their plastic ftprint.
      冯•王希望他的工作也能帮助迫使大公司减少他们的塑料足迹。
      20. ride 熟义:v.骑•乘(自行车、摩托车或马等) 生义:vt. ______________
      (2021•全国乙卷•七选五)I rde the bus with these crazy peple wh were laughing at silly jkes in the back.
      我和这些疯狂的人一起乘坐公交车,他们在后面嘲笑愚蠢的笑话。
      21. rle 熟义:n.角色 生义:n. ______________
      (2021•新高考I卷•完形填空)Our rles in the factry were simple: Place cakes n a mving belt.
      我们在工厂的职责很简单:将蛋糕放在移动的传送带上。
      22. run熟义:v.奔跑 生义:vt. ______________
      (2021•全国甲卷•B)Prt Lympne Reserve, which runs a breeding(繁育) prgramme, has welcmed the arrival f a rare black rhin calf(犀牛幼崽).负责繁育计划的林普尼港保护区迎来了一只稀有的黑犀牛幼崽。
      23. scre 熟义:n.分数;vi.得分;记分 生义:n. ______________; vt. ______________
      (2021•全国甲卷•七选五)It's the best way t get rid f yur used clthes, scre clthes frm yur friends, and have a party all at the same time.
      这是扔掉旧衣服、从朋友那里淘到衣服并同时举办派对的最佳方式。
      24. seat熟义:n.座位 生义:vt. ______________
      (2021•全国乙卷•A)Rme's Clsseum was 157 feet tall and had 80 entrances, seating 50.000 peple.
      罗马斗兽场高157英尺,有80个入口,可容纳5万人。
      25. set熟义:.放,置,使处于;使开始 生义:vi. ______________
      (2021•全国甲卷•A)I climbed t the tp f a small rise and realised that the mist was little mre than a few feet deep, and thugh it was nly a shrt climb. I fund myself cmpletely abve it and lking at a wnderfully clear view f Skiddaw with the sun setting in the west.
      我爬到一个小山丘的顶部,意识到雾只有几英尺深,虽然攀爬的路程很短,但我发现自己已经完全爬到了山顶上,在夕阳西下的背景下,我看到了斯基多非常清晰的景色。
      26. sht 熟义:n.发射;射手;镜头;v.射击(sht的过去式) 生义:n. ______________
      (2021•新高考I卷•A)Hstel Alessandr Palace is fun. Staff members hld plenty f bar events fr guests like free shts bar crawls and karake.
      亚历山德罗宫旅馆很有趣。工作人员为客人举办了许多酒吧活动,如免费酒水酒吧爬行和卡拉OK。
      27. sink熟义:v.下沉;使(船只)沉没 生义:n. ______________
      (2021•新高考卷•读后续写)Jenna threw the burnt piece int the sink and put in the ther slice f bread.
      珍娜把烧焦的一块扔进水槽里,然后放入另一片面包。
      28. stand 熟义:vi.站立;位于 生义: n. ______________
      (2021•新高考I卷•B) “I was turning the page t get ready fr the next page, but the draft wind frm the turn caused the spare pages t fall ff the stand,” Mr Tittertn said, “Luckily, I was able t catch them and put them back.”
      蒂特顿先生说:“我正在翻页为下一页做准备,但翻页的风导致备用页从架子上掉下来,幸运的是我抓住了它们并将它们放回去。”
      29. weight 熟义:n.重量,重力 生义: n. ______________
      (2021•全国乙卷•七选五) He r she is the persn wh is feeling the weight f that awkwardness the mst.
      他或她是最能感受到那种尴尬压力的人。
      01 完形填空夹叙夹议文解题步骤
      02 完形填空夹叙夹议文解题要领
      03 完形填空夹叙夹议文常见失误及对策
      夹叙夹议文兼具叙事的连贯性与议论的逻辑性,既要求理解故事情节发展,又需把握作者观点态度,因此解题时易因忽略文体特性出现失误。以下结合该文体特点,针对常见问题展开详细分析并提供实用对策:​
      一、没有严格遵循答题步骤,忽略语篇逻辑关联​
      夹叙夹议文的核心在于 “叙为议服务”,叙事部分铺垫背景、提供论据,议论部分点明主旨、升华观点,二者紧密衔接。许多同学解题时急于求成,拿到题目后直接逐空分析选项,仅关注空格前后的短语搭配或语法规则,忽略了 “叙事线索如何推动议论展开” 这一核心逻辑。例如,在讲述人物经历的段落中,若跳过对事件起因、经过的整体梳理,直接选择描述人物动作或情感的词汇,可能会与后文议论部分强调的 “成长感悟”“人生道理” 脱节,导致语义矛盾。​
      切记:需用 2-3 分钟完成 “两步初读”。
      第一步,快速浏览全文,重点关注首段(通常交代故事背景或引出话题)、尾段(往往总结观点、点明主旨)以及叙事部分的时间、地点、人物关系变化,初步搭建 “叙事 - 议论”的逻辑框架;
      第二步,带着 “故事想说明什么道理” 的疑问再次略读,标记出议论性语句(如含转折词 but、hwever,总结词 therefre、in cnclusin,观点词 think、believe 等的句子),明确叙事与议论的衔接节点,再逐个填空,避免 “断章取义”。​
      二、不注意积累答题技巧,错失关键线索​
      夹叙夹议文的解题线索既隐藏在叙事的细节中,也体现在议论的逻辑里,部分同学因缺乏针对性技巧,常陷入 “线索视而不见、选择全凭感觉” 的困境,具体表现为三类问题:​
      第一类:忽略首句的 “总起 / 铺垫”作用:夹叙夹议文的首句多为叙事开篇(如 “Last summer, I vlunteered at a cmmunity center”)或议论引子(如 “Every small act f kindness can make a big difference”),不仅交代核心背景,还会暗示全文基调。若跳过首句直接解题,可能无法把握故事的情感走向(如温暖、遗憾、励志)或议论的核心话题(如 “坚持”“责任”“包容”),导致后续选择偏离主题。​
      第二类:忽视 “叙事细节与议论观点” 的照应关系:此类文章中,叙事部分的细节(人物的动作、环境的描写、事件的结果)往往是议论观点的 “论据支撑”,而议论语句又会反过来暗示叙事的发展方向。例如,后文议论 “Perseverance helps us vercme difficulties”,前文叙事中大概率会有 “人物遇到挫折却不放弃” 的细节,若忽略这种照应,可能会误选与 “坚持” 无关的词汇(如 “give up”“quit”)。​
      第三类:面对长难句时缺乏 “拆分逻辑” 的能力:夹叙夹议文中常出现含多个从句的长句(如 “After I failed the math exam fr the secnd time, my teacher tld me that it was nt the result but the effrt that mattered”),部分同学因不会拆分句子结构,难以区分 “叙事内容”(前半句 “考试失利”)与 “议论观点”(后半句 “努力比结果重要”),导致对语义的理解模糊,最终随意选择选项。​
      切记:需针对性积累三类核心技巧:​
      首句定位法:解题前先圈出首句中的关键信息(时间、人物、核心事件、观点关键词),将其作为 “解题锚点”,后续每道题的选择都需围绕首句暗示的基调或话题展开,避免偏离主线。​
      线索呼应法:填空时随时关注 “前后文线索”,一方面找叙事细节的 “复现词”,另一方面找 “议论观点对叙事的暗示”,需回顾前文事件,选择与教训/ 感悟匹配的词汇),通过双向呼应验证选项合理性。​
      长句拆分法:遇到长句时,先找出句子主干(主谓宾结构),区分叙事部分和议论部分,再逐层理解语义。
      三、时间安排不当,导致 会做的没做好,难的没思路​
      夹叙夹议文的题目难度分布通常呈阶梯式:前半部分叙事题(如考查动词、名词的基础搭配)较简单,中间部分 “叙事-议论衔接题”(如考查转折、因果关系的连词)难度中等,后半部分议论观点题(如考查抽象名词、观点态度的形容词)难度较高。许多同学解题时习惯 “按顺序逐题死磕”,遇到难题时反复纠结,浪费大量时间,导致后面简单的题目因时间紧张仓促作答,甚至来不及检查;还有部分同学为追求速度,对简单题也草草浏览,忽略细节线索,造成不必要的失误。​
      切记:需遵循 “总分总”的时间分配原则,以一篇 20 空、建议用时 15-18 分钟的完形填空为例:​
      初读定调(2-3 分钟):如前文所述,快速梳理叙事脉络与议论主旨,不纠结具体空格,避免因细节浪费时间。分层解题(10-12 分钟):按 “易-中-难” 顺序推进:​
      先做 “基础信息题”(如考查时间、地点、人物动作的名词、动词,答案多能从前后文直接找到线索),这类题目占比约 40%,快速完成可建立解题信心;​
      再做 “逻辑衔接题”(如考查转折、因果、让步关系的连词 but、s、thugh,或考查指代关系的代词 it、they),这类题目需结合 “叙事-议论” 的逻辑关系分析,占比约 30%;​
      最后攻克 “观点理解题”(如考查作者态度的形容词 psitive、negative,或考查抽象概念的名词 curage、wisdm),这类题目需结合全文主旨判断,若暂时无思路,可先标记,避免卡壳。​
      复盘检查(2-3 分钟):完成所有空格后,再次通读全文,重点检查 “逻辑衔接题”和“观点理解题” 是否与主旨一致,同时关注语法搭配是否正确,若发现语义矛盾或搭配不当,及时修正。
      完形填空夹叙夹议文综合能力提升
      真题专区:研读高考真题,洞悉高考命题规律,探寻满分做题技巧和应试思维
      01 (2024全国甲卷) 阅读下面短文, 从短文后各题所给的A、B、C和D四个选项中, 选出可以填入空白处的最佳选项。
      One day, we had a family dinner. While the adults were busy with their serius talk utside, I was left alne in the 41 t help my grandmther wash dishes. 42 my grandmther wuld tell me stries abut her childhd.
      Brn just befre WWII, my grandmther 43 an entirely different childhd lifestyle frm mine. She did nt have a chance t g t 44 . Like in typical families, where bys were 45 much mre than girls, my grandma had t stay at hme t d 46 . The nly pprtunity (机会) she culd seize t 47 was when her brther was having Chinese 48 with the family tutr. She wuld sit quietly at the far end f the lng dinner table, listening 49 . This training taught her t read and write her Chinese upside dwn — a skill that has turned ut t be quite 50 , especially whenever we share the newspaper. On mst weekends, my grandmther, a yung girl then, and her brther wuld g t the 51 . There, they wuld walk thrugh deep water, sit dwn crss-legged underwater and hld their 52 while they watched all actin ging n arund them. This is smething I 53 — her ability t pen her 54 underwater and still sit cmfrtably n the seabed.
      My childhd is quite 55 cmpared with hers. I am 56 that I did nt need t 57 the hardships like she did. I've never faced the prblem f 58 . I guess ur different childhd backgrund is what makes my grandmther such an amazing persn t 59 t: her stries always make my histry textbks 60 .
      41. A. sitting rmB. kitchenC. yardD. dining hall
      42. A. As alwaysB. By the wayC. Fr exampleD. Here and nw
      43. A. adjustedB. prmtedC. achievedD. experienced
      44. A. wrkB. schlC. curtD. press
      45. A. favredB. tleratedC. trustedD. acknwledged
      46. A. gardeningB. hmewrkC. businessD. husewrk
      47. A. exerciseB. studyC. explreD. teach
      48. A. fdB. guestsC. lessnsD. tea
      49. A. clselyB. directlyC. nervuslyD. freely
      50. A. prfessinalB. awkwardC. simpleD. practical
      51. A. marketB. muntainC. beachD. class
      52. A. secretB. breathC. viewD. tngue
      53. A. admireB. nticeC. adptD. value
      54. A. handsB. muthC. eyesD. arms
      55. A. difficultB. cmplexC. happyD. similar
      56. A. gratefulB. surprisedC. cnvincedD. regretful
      57. A. reflect upnB. g thrughC. ask abutD. prepare fr
      58. A. unemplymentB. healthC. educatinD. cmmunicatin
      59. A. attendB. referC. leadD. talk
      60. A. cme trueB. cme rundC. cme utD. cme alive
      02 (2021全国乙卷) 阅读下面短文,从短文后各题所给的A、B、C、D四个选项中,选出可以填入空白处的最佳选项。
      Simply saying thank yu desn't seem enugh in certain situatins. I was cnsidering this while wrking as a 41 just a few weeks ag. And it came t me then hw much easier it wuld be if we had a range f wrds that express different 42 f gratitude(感谢).
      My thughts were sn 43 . We had a wman patient wh was 44 frm a knee replacement peratin. One afternn, while 45 t get int bed she cllapsed(倒下) frm what was 46 discvered t be a heart attack. The cllapse was disastrus, 47 the emergency medical team and gd teamwrk. But she recvered, thugh 48 , and was ready fr discharge(出院)after fur weeks.
      She was 49 fr everything that the medical and nursing team had dne fr her. On her day f discharge, we shared in her 50 at her recvery. As she was 51 she was eager t say 52 t each f us in the nursing team. When she 53 ne nurse, she tried t press a five-pund nte int her hand. My clleague 54 t accept it, saying that we were all just 55 ur jb. The patient lked puzzled, and then 56 :“Oh this isn't fr the 57 I had. I take that as a 58 . N, this is fr setting my hair yesterday.”
      And there yu have it. T many peple, 59 lives is part f the jb but styling hair is an 60 and shuld be rewarded.
      41. A. cleanerB. chemistC. nurseD. dctr
      42. A. gradesB. meaningsC. needsD. expectatins
      43. A. brushed asideB. put t the testC. brught under discussinD. taken int accunt
      44. A. departingB. escapingC. retiringD. recvering
      45. A. attemptingB. chsingC. pausingD. prmising
      46. A. eventuallyB. frtunatelyC. casuallyD. secretly
      47. A. assessingB. requiringC. frmingD. prving
      48. A. slightlyB. accidentallyC. slwlyD. happily
      49. A. gratefulB. thughtfulC. srrwfulD. fearful
      50. A. surpriseB. delightC. curisityD. disappintment
      51. A. peratingB. thinkingC. hesitatingD. leaving
      52. A. srryB. hellC. gdbyeD. yes
      53. A. reachedB. cnsultedC. intrducedD. persuaded
      54. A. wishedB. pretendedC. failedD. refused
      55. A. enjyingB. dingC. securingD. starting
      56. A. repeatedB. recitedC. repliedD. reprted
      57. A. curageB. patienceC. dutyD. care
      58. A. galB. givenC. pushD. greeting
      59. A. riskingB. changingC. savingD. building
      60. A. hnurB. abilityC. peningD. extra
      03 (2020全国I卷)阅读下面短文,从短文后各题所给的A、B、C和D四个选项中,选出可以填入空白处的最佳选项。
      Since ur twins began learning t walk, my wife and I have kept telling them that ur sliding glass dr is just a windw. The 41 is bvius. If we 42 it is a dr, they’ll want t g utside 43 . It will drive us crazy. The kids apparently knw the 44 . But ur insisting it’s 45 a windw has kept them frm 46 millins f requests t pen the dr.
      I hate lying t the kids. One day they’ll 47 and discver that everything they’ve always knwn abut windws is a 48 . I wnder if 49 shuld always tell the truth n matter the 50 . I have a very strng 51 that the lie we’re telling is ding 52 damage t ur children. Windws and drs have 53 metaphrical(比喻) meanings. I’m telling them they can’t pen what they abslutely knw is a dr. What if later in 54 they cme t a metaphrical dr, like an pprtunity f sme srt, and 55 pening the dr and taking the pprtunity, they just 56 it and wnder, “What if it isn’t a dr?” That is, “What if it isn’t a 57 pprtunity?”
      Maybe it’s an unreasnable fear. But the 58 is that I shuldn’t lie t my kids. I shuld just 59 repeatedly having t say, “N. We can’t g utside nw.” Then when they cme t ther drs in life, be they real r metaphrical, they wn’t 60 t pen them and walk thrugh.
      41. A. relief B. targetC. reasn D. case
      42. A. admit B. believeC mean D. realize
      43. A. graduallyB. cnstantlyC. temprarilyD. casually
      44. A. result B. dangerC. methd D. truth
      45. A. merely B. slightlyC. hardly D. partly
      46. A. reviewingB. apprvingC. receivingD. attempting
      47. A. win utB. give upC. wake upD. stand ut
      48. A. dream B. lie C. fantasy D. fact
      49. A. parents B. twinsC. clleagues D. teachers
      50. A. restrictinsB. explanatinsC. differencesD. cnsequences
      51. A. demand B. fearC. desire D. dubt
      52. A. physicalB. bilgicalC. spiritualD. behaviral
      53. A. traditinalB. imprtantC. dubleD. riginal
      54. A. life B. timeC. reply D. histry
      55. A. by cmparisn with B. in additin tC. regardless fD. instead f
      56. A. get hld fB. stare atC. knck nD. make use f
      57. A. real B. typicalC. similar D. limited
      58. A. safety ruleB. cmfrt zneC. bttm lineD. tp secret
      59. A. delay B. regret C. enjy D. accept
      60. A. hurry B. decide C. hesitateD. intend
      模拟专区:精选名校真题好题,帮你锤炼做题技巧,助力冲刺备考圆梦高考
      01(2025·辽宁·模拟预测)It was a dark night. Thick, dark, gray cluds had made sure that there was n starlight r mnlight t 1 me as I walked ut n my prch. Still, I kept the prch light ff because I didn’t want t be 2 by bugs and mths n this sticky summer evening. I std there fr a while letting my eyes adapt t the 3 f light. My dg std beside me waiting 4 fr me t start her walk. It was then, thugh, that I saw them. First ne blink f light at the far end f the grassland was 5 by anther and then anther. I smiled. I recgnized them at nce as my firefly friends, wh always 6 this time f the year.
      Witnessing them initially during my childhd days and later in my adulthd has prvided me with immeasurable jy. They never became 7 and they always filled me with delight. During my childhd, I wuld ften rest in the sft embrace f the grass, my gaze fixed upn them as they flew abut, their lights twinkling n and ff like distant stars 8 in the earthly wrld. I never caught and put ne in a jar as sme kids did because I was 9 I might kill it and I never wanted t hurt these 10 f light. Their time n this earth was s 11 as it was. I tried t enjy them each night they were here. It always saddened me when they disappeared in the fall and it always made my heart 12 when they reappeared the next summer.
      I believe my prfund fndness fr these little fireflies stems frm the recgnitin that, in numerus aspects, we bear a 13 t them. Our existence upn this earth is fleeting. Often ur light and lve are mre like n and ff blinks rather than a 14 shine. Let’s share ur light and lve while we are here then, like the 15 .
      1.A.greetB.watchC.apprachD.prtect
      2.A.cveredB.surrundedC.heldD.stpped
      3.A.existenceB.lackC.testD.impact
      4.A.nervuslyB.cnfidentlyC.eagerlyD.carefully
      5.A.fllwedB.caughtC.appearedD.brught
      6.A.brke inB.went byC.shwed upD.gt acrss
      7.A.familiarB.dullC.dangerusD.appealing
      8.A.travellingB.lkingC.waitingD.dancing
      9.A.afraidB.sureC.guiltyD.ashamed
      10.A.hldersB.gatherersC.supprtersD.messengers
      11.A.swiftB.tughC.briefD.permanent
      12.A.meltB.sinkC.raceD.sing
      13.A.respnseB.similarityC.cntributinD.cntrast
      14.A.cnsiderableB.brightC.regularD.steady
      15.A.mthsB.bugsC.firefliesD.stars
      02(2025·江西上饶·二模)I teach at a university. One f the “prblems” this 1 is that, as the years pass, I get 2 , but my students remain the same age — 18 t 22. Early n, when I was in my 20s and 30s, this wasn’t a(n) 3 , as we were clse enugh in age t speak the same language. But lately I have becme 4 aware that a linguistic ship seems t have 5 and I am nt n bard.
      Let me 6 : Recently, when I walked int my class, my students were 7 warmly with each ther. One f their cmments 8 my ear. “Venm it t me.” I had n 9 what “Venm” meant, s I asked. The 10 students were happy t explain it t me, and in return I 11 with an expressin f silly embarrassment.
      I am nt 12 change, but I am uncmfrtable with change when its 13 has me hanging n by my fingernails. I nce jked t a friend that if I were t awaken frm a five-year 14 , I’d have n idea what peple were talking abut. I just wuldn’t understand the language.
      It’s a case f the educatr becming the educated, and I cngratulate myself n at least having the 15 t knw what they’re talking abut, as well as n my ability — fr the mst part — t try t learn t understand them.
      1.A.presentsB.slvesC.ignresD.avids
      2.A.slwerB.yungerC.wiserD.lder
      3.A.slutinB.issueC.advantageD.pprtunity
      4.A.rarelyB.barelyC.strnglyD.nearly
      5.A.sailedB.arrivedC.stppedD.disappeared
      6.A.discussB.shwC.describeD.illustrate
      7.A.arguingB.chattingC.laughingD.whispering
      8.A.ignredB.missedC.caughtD.avided
      9.A.ideaB.thughtC.planD.sense
      10.A.hard-wrkingB.gd-naturedC.absent-mindedD.bad-manners
      11.A.wavedB.shkC.nddedD.pinted
      12.A.addicted tB.accustmed tC.indifferent tD.ppsed t
      13.A.paceB.slwnessC.easeD.difficulty
      14.A.adventureB.missinC.dreamD.trip
      15.A.abilityB.desireC.effrtD.failure
      03(2025·河北邢台·模拟预测)This weekend, I’m running my 10th marathn. The weather lks perfect, and I’m ready — thanks t a 1 frm the past.
      Last year, at the Bstn Marathn, I came in fit enugh t knw I was 2 f a persnal best time. Hwever, three miles in, I realized I was hurting way t early. I cnvinced myself that I wuld never race in a marathn again if I just 3 Mile 10. At Mile 10, I then 4 t get t the halfway pint — 13.1 miles, after which I’d reassess the next 5 . By Mile 22, after a few miles f stretching and deep breathing, I regained my strength and felt 6 t reclaim whatever time I culd. I ended up 7 the last fur miles way faster than my initial pace.
      8 , I’d 9 the marathn race int “prcess gals”, small bjectives that were mre within my 10 , instead f fcusing n my riginal “utcme gal” f running my fastest time ever. That can be a remarkably effective strategy fr all kinds f 11 . That’s because fcusing n ne step at a time can help 12 ur anxiety and shw us what we can 13 in the meantime.
      Many peple always aim fr ambitius gals like 14 a dream jb r winning an award. These can be highly 15 , but they’re usually at least partially unmanageable and can lead t disappintment if yu fall shrt. Instead, fcusing n smaller prcess gals can ultimately shape gd utcmes.
      1.A.mistakeB.lessnC.suggestinD.request
      2.A.fearfulB.criticalC.capableD.aware
      3.A.hitB.missedC.skippedD.selected
      4.A.hesitatedB.happenedC.failedD.reslved
      5.A.prblemB.mveC.clumnD.break
      6.A.frightenedB.indifferentC.determinedD.annyed
      7.A.avidingB.calculatingC.cancelingD.cvering
      8.A.UnknwinglyB.SubsequentlyC.CnventinallyD.Desperately
      9.A.brken dwnB.taken dwnC.turned dwn:D.put dwn
      10.A.budgetB.cntrlC.expectatinsD.respnsibilities
      11.A.gal settingB.risk takingC.time managingD.prgress estimating
      12.A.indicateB.reserveC.predictD.lessen
      13.A.recgnizeB.achieveC.imagineD.cntribute
      14.A.quittingB.fferingC.landingD.changing
      15.A.sensitiveB.prductiveC.mtivatingD.challenging
      04(2025·浙江·一模)I spent three years living and wrking in Australia, which felt like a never-ending adventure. When the time came fr me, armed with the belief that my strng 1 t recnnect with family and my 2 decisin t return wuld make the transitin (过渡) effrtless, I 3 t cme back t my hmetwn. Oh, hw 4 I was. I was ready fr many but what I hadn’t expected was feeling like a cmplete 5 in my wn hmeland.
      The vibes in Australia and my hmetwn were quite different. But the real challenge was trying t 6 with my family. Our cnversatins felt 7 , like we were speaking different languages. While they talked abut day-t-day life, I fund myself 8 t share my tales f weekend trips t the Outback. Our shared 9 felt like an ld, uncmfrtable jacket that didn’t quite fit anymre.
      I 10 that transitins, even when yu have the best intentins, are never 11 . But I als gt t knw the great imprtance f 12 , bth with myself and with my lved nes. Slwly but surely, I began t find a new pattern, 13 the best f bth wrlds. And yu knw what I’ve 14 felt mre at peace r true t myself. It’s like I had t step utside my cmfrt zne t really grw and 15 what matters mst t me.
      1.A.resistanceB.desireC.prmiseD.curisity
      2.A.intentinalB.permanentC.tughD.crucial
      3.A.refusedB.happenedC.decidedD.struggled
      4.A.luckyB.lnelyC.wrngD.crazy
      5.A.victimB.failureC.burdenD.freigner
      6.A.reasnB.travelC.cnsultD.recnnect
      7.A.funnyB.seriusC.lengthyD.awkward
      8.A.frgettingB.lngingC.pretendingD.fearing
      9.A.galsB.rulesC.histryD.hpe
      10.A.predictedB.realizedC.rememberedD.prved
      11.A.necessaryB.cmplexC.painfulD.smth
      12.A.patienceB.familiarityC.satisfactinD.hnesty
      13.A.cmbiningB.imaginingC.fferingD.admitting
      14.A.ftenB.stillC.neverD.nearly
      15.A.fight frB.figure utC.let g fD.put up with
      05(2025·江西新余·模拟预测)I was always interested in bilgy. Hwever, it wasn’t until I saw a film abut cave diving in secndary schl — in which I 1 divers glide past massive stalactites (钟乳石) — that I 2 I wanted t study cave animals. The vide didn’t mentin the creatures 3 in thse underwater huses, but I 4 they must be there. Mre than just naming them, I wanted t understand their eclgy, which meant I needed t study them in their 5 habitat.
      Cave diving requires 6 equipment and crdinated (协调) grups. I 7 carry lights and navigatin tls, and bring extra air tanks. During trips, I use nets and test tubes t cllect tiny, nearly 8 animals flating in the water. We’ve cme t understand that caves are full f life: shrimp, sea stars and wrms, all 9 life in lw-light envirnments.
      Althugh underwater caves might seem far remved frm surface envirnments, research has shwn that these wrlds are 10 in many ways. In places such as the Yucatán Peninsula in Mexic, jungles 11 water directly frm undergrund sinkhles as it 12 twards the sea, where it cnnects with ffshre cral reefs. If pllutants get 13 , they can affect these ecsystems. I’m researching the resilience (恢复力) f cave ecsystems t climate change.
      If we dn’t 14 these mysterius places, they culd be gne befre we have the 15 t understand them. And everything that makes them unique will disappear t.
      1.A.watchedB.heardC.sensedD.felt
      2.A.admittedB.nticedC.remindedD.realized
      3.A.hidingB.livingC.flatingD.sleeping
      4.A.knewB.learnedC.dubtedD.ensured
      5.A.reasnableB.cmfrtableC.mdernD.natural
      6.A.expensiveB.specialC.fashinableD.beautiful
      7.A.nlyB.everC.alwaysD.never
      8.A.unbelievableB.valuableC.invisibleD.attractive
      9.A.adapted frB.appealed tC.devted tD.prepared fr
      10.A.silencedB.mirrredC.linkedD.encuraged
      11.A.pushB.absrbC.drinkD.pllute
      12.A.getsB.strikesC.risesD.flws
      13.A.hmeB.spreadC.thereD.undergrund
      14.A.cnserveB.tuchC.reachD.find
      15.A.knwledgeB.energyC.decisinD.chance
      06(2025高三上·全国·专题练习)Fr many, Friday is a day filled with excitement in anticipatin f the weekend ahead. I, t, 1 Fridays. After drpping my sn ff at schl, I ften 2 myself t a cffee frm Starbucks. 3 heading straight hme, I take a scenic rute, ften stpping by my favrite park crner, and smile all day simply because it’s Friday.
      When I 4 my sn after schl, we high-five physically and 5 , ur chrus f “FRIDAY!” eching as ludly as ur hand clap. We ntice the early 6 f celebratin n ur way hme — peple n swings, and parties starting up. It feels like the whle wrld is celebrating Friday!
      Tday, I 7 the dctr’s ffice happy ver gd news abut my health. My gd md was 8 by the signs f spring all arund — blming flwers and singing birds. I suddenly felt an urge t celebrate, whispered “Cappuccin!” and walked tward the cffee bar that was 9 lcated just arund the crner.
      But then my mind 10 . “It’s Tuesday! Cffee treats are 11 fr Fridays!” This made me pause; why wait t enjy life until the weekend? Minutes later I walked back t my car with a cappuccin in my hand.
      A small 12 , t be sure, but it’s als an illustratin f hw many f us are waiting fr life’s 13 — graduatin, financial stability, etc. — befre we allw urselves t enjy life. And in that waiting we 14 s much f ur daily jy. What if we carried a little f that “Friday feeling” int ur rainy Mndays, glmy Tuesdays and mid-week Wednesdays? Surely ur lives wuld be much 15 as a result.
      1.A.ignreB.criticizeC.celebrateD.memrize
      2.A.treatB.devteC.accustmD.cnnect
      3.A.Instead fB.Because fC.As frD.Apart frm
      4.A.catch upB.take inC.pick upD.bring up
      5.A.spirituallyB.mentallyC.preciselyD.vcally
      6.A.signsB.attemptsC.awarenessD.surces
      7.A.enteredB.leftC.visitedD.checked
      8.A.curedB.enhancedC.reslvedD.adjusted
      9.A.accidentallyB.apprximatelyC.independentlyD.cnveniently
      10.A.defendedB.fcusedC.rebelledD.urged
      11.A.restredB.reservedC.cnservedD.bserved
      12.A.defeatB.warningC.victryD.surprise
      13.A.attractinsB.prcessesC.elementsD.milestnes
      14.A.setB.missC.captureD.measure
      15.A.happierB.quieterC.busierD.easier
      卷别
      体裁
      词数
      主题
      2024全国甲卷
      夹叙夹议
      276
      本文叙述祖母童年故事,阐述作者深切感悟
      2021全国乙卷
      夹叙夹议
      253
      文章以护士遇女患者为例,感谢其分内付出
      2020全国I卷
      夹叙夹议
      252
      作者借门喻理家长告孩子真相助其破困抓机
      解题要领
      内容解读
      分析结构,抓住作者观点
      借助文章结构,即事例→观点,观点→事例,观点→事例→观点,体会记叙和议论的关系,抓住作者的观点,明确文章的组织方式。看文章属于上述哪种结构,从而明白作者的写作思路。
      重视首句,把握文章主题
      首句往往是文章的关键句、引题句或主题句。通过首句可以初步判断文章的写作中心,为全面理解文章打开一扇“窗户”。
      叙议兼顾,理解议论内涵
      夹叙夹议文中叙与议是一个有机的整体,叙是议的基础,而议是叙的升华。在读这类文章时,掌握议论部分的内容是关键,因为叙述是为作者的议论而服务的。所以只有把故事和哲理联系起来,再结合对人物心理和行为的描述,全面把握文章才能正确解题。
      抓住转换,理清逻辑关系
      抓住记叙与议论的转换,及时调整思维方式,理清上下文之间逻辑关系,在充分把握语境的基础上,辨析词语,进一步把握作者的观点、态度,找到正确答案。

      英语朗读宝

      相关学案 更多

      资料下载及使用帮助
      版权申诉
      • 1.电子资料成功下载后不支持退换,如发现资料有内容错误问题请联系客服,如若属实,我们会补偿您的损失
      • 2.压缩包下载后请先用软件解压,再使用对应软件打开;软件版本较低时请及时更新
      • 3.资料下载成功后可在60天以内免费重复下载
      版权申诉
      若您为此资料的原创作者,认为该资料内容侵犯了您的知识产权,请扫码添加我们的相关工作人员,我们尽可能的保护您的合法权益。
      入驻教习网,可获得资源免费推广曝光,还可获得多重现金奖励,申请 精品资源制作, 工作室入驻。
      版权申诉二维码
      欢迎来到教习网
      • 900万优选资源,让备课更轻松
      • 600万优选试题,支持自由组卷
      • 高质量可编辑,日均更新2000+
      • 百万教师选择,专业更值得信赖
      微信扫码注册
      手机号注册
      手机号码

      手机号格式错误

      手机验证码 获取验证码 获取验证码

      手机验证码已经成功发送,5分钟内有效

      设置密码

      6-20个字符,数字、字母或符号

      注册即视为同意教习网「注册协议」「隐私条款」
      QQ注册
      手机号注册
      微信注册

      注册成功

      返回
      顶部
      学业水平 高考一轮 高考二轮 高考真题 精选专题 初中月考 教师福利
      添加客服微信 获取1对1服务
      微信扫描添加客服
      Baidu
      map