搜索
      上传资料 赚现金

      六年级小升初数学--专题04式与方程--复习提升培优专题讲义教案教师版+学生版

      • 741.71 KB
      • 2025-11-18 15:40:23
      • 80
      • 0
      • 教习网9292306
      加入资料篮
      立即下载
      查看完整配套(共2份)
      包含资料(2份) 收起列表
      教师
      专题04 式与方程(教师版)安徽专版.docx
      预览
      学生
      专题04 式与方程(学生版)安徽专版.docx
      预览
      正在预览:专题04 式与方程(教师版)安徽专版.docx
      专题04 式与方程(教师版)安徽专版第1页
      高清全屏预览
      1/15
      专题04 式与方程(教师版)安徽专版第2页
      高清全屏预览
      2/15
      专题04 式与方程(教师版)安徽专版第3页
      高清全屏预览
      3/15
      专题04 式与方程(学生版)安徽专版第1页
      高清全屏预览
      1/6
      专题04 式与方程(学生版)安徽专版第2页
      高清全屏预览
      2/6
      专题04 式与方程(学生版)安徽专版第3页
      高清全屏预览
      3/6
      还剩12页未读, 继续阅读

      六年级小升初数学--专题04式与方程--复习提升培优专题讲义教案教师版+学生版

      展开

      这是一份六年级小升初数学--专题04式与方程--复习提升培优专题讲义教案教师版+学生版,文件包含专题04式与方程教师版安徽专版docx、专题04式与方程学生版安徽专版docx等2份教案配套教学资源,其中教案共21页, 欢迎下载使用。
      (思维导图+知识梳理+安徽真题重组培优卷)
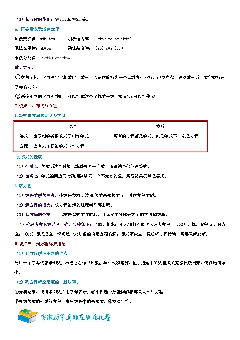
      知识点一:用字母表示数、数量关系、计算公式和运算定律
      1.用字母表示数
      (1)一班有男生a人,有女生b人,一共有(a+b)人;
      (2)每袋面粉重25千克,x袋面粉一共重25x干克
      2.用字母表示数量关系
      (1)路程=速度×时间,用字母表示为s=vt;
      (2)正比例关系: QUOTE yx=k yx=k(一定),反比例关系:x×y=k(一定)等。
      3.用字母表示计算公式
      (1)长方形的周长:C=2(a+b);
      (2)长方形的面积:S=ab;
      (3)长方体的体积:V=abh或V=Sh等。
      4.用字母表示运算定律
      加法交换律:a+b=b+a 加法结合律:(a+b)+c=a+(b+c)
      乘法交换律:ab=ba 乘法结合律:(ab)c=a(bc)
      乘法分配律:(a+b)c-ac+b
      重点提示:
      eq \\ac(○,1)数与字母、字母与字母相乘时,乘号可以记作简写为一个点或省略不写,但要注意,省略乘号后,数字要写在字母的前面。
      eq \\ac(○,2)两个相同的字母相乘时,可以写成这个字母的平方,如a×a可以写作a2
      知识点二:等式与方程
      1.等式与方程的意义及关系
      2.等式的性质
      (1)性质1:等式两边同时加上或减去同一个数,所得结果仍然是等式。
      (2)性质2:等式的两边同时乘或除以同一个不为0的数,所得结果仍然是等式。
      3.解方程
      (1)方程的解的概念:使方程左右两边相等的未知数的值,叫作方程的解。
      (2)解方程的概念:求方程的解的过程叫作解方程。
      (3)解方程的依据:可以根据等式的性质和四则运算中各部分之间的关系解方程。
      (4)检验方程的解是否正确,步骤如下:(01)把求出的未知数的值代入原方程中;(02)计算,看等式是否成立;(03)等式成立,说明这个未知数的值是方程的解,等式不成立,说明解方程错误,需要重新求解。
      知识点三:列方程解应用题
      (1)列方程解应用题的优点。
      先用一个字母代替未知数,再把它看作已知数参与列式和运算,便于把题中的数量关系直接反映出来,使问题简单化。
      (2)列方程解应用题的一般步骤。
      ①弄清题意,找出未知数并用字母表示;②根据题中数量间的相等关系列出方程;
      ③根据等式的性质解方程,求出方程中的未知数;④检验写答。
      检测时间:90分钟 试题满分:100分 难度系数:0.54(较难)
      一.选择题(共4小题,满分8分,每小题2分)
      1.(2分)(2021•迎江区)甲乙两地间的铁路长360千米,客车和货车同时从两地相对开出,经过3小时相遇。已知客车每小时行70千米,货车每小时行x千米。不正确的方程是( )
      A.70×3+3x=360B.70+3x=360
      C.3x=360﹣70×3
      试题思路分析:根据题意,利用公式:路程=速度×时间找到符合题意的选项即可。
      详细规范解答:解:根据题意,货车每小时行x千米。
      70×3+3x=360,客车行驶的路程+货车行驶的路程=总路程,所以选项A正确;
      那么由此可得选项B不正确;
      3x=360﹣70×3,货车行驶的路程=总路程﹣客车行驶的路程,所以选项C正确。
      故选:B。
      考察易错点与重难点:本题主要考查列方程解应用题,关键利用路程、速度和时间的关系做题。
      2.(2分)(2023•谯城区)若a﹣b=8,b﹣c=3,则a﹣c=( )
      A.5B.8C.11D.无法确定
      试题思路分析:根据被减数﹣减数=差的关系,由a﹣b=8,得:a=b+8,由b﹣c=3,得:c=b﹣3,然后把a=b+8,c=b﹣3代入a﹣c,计算即可。
      详细规范解答:解:由a﹣b=8,得:a=b+8,由b﹣c=3,得:c=b﹣3
      所以a﹣c
      =b+8﹣(b﹣3)
      =b+8﹣b+3
      =11
      故选:C。
      考察易错点与重难点:熟练掌握被减数、减数、差的关系以及代入求值法是解题的关键。
      3.(2分)(2023•芜湖)(如图)将一个正方形的边长增加1.3cm,得到一个新的正方形。用含有字母a的式子表示“增加的面积”,其中错误的是( )
      A.1.3a×2+1.32B.(a+1.3)2﹣a2
      C.1.3×(a+1.3)×2D.(2a+1.3)×1.3
      试题思路分析:增加的面积是两个长方形面积,根据长方形面积=长×宽即可解答。
      详细规范解答:解:(a+1.3×1.3+a×1.3
      =a×1.3+1.3×1.3+a×1.3
      =1.3×(a+1.3+a)
      =(2a+1.3)×1.3
      A:1.3a×2+1.32=(2a+1.3)×1.3
      故答案正确。
      B:(a+1.3)2﹣a2
      =2a×1.3+1.32
      =(2a+1.3)×1.3
      故答案正确。
      C:1.3×(a+1)×2
      =(2a+2)×1.3
      ≠(2a+1.3)×1.3
      故答案错误。
      D:(2a+1.3)×1.3
      故答案正确。
      故选:C。
      考察易错点与重难点:本题考查的是用字母表示数,把字母看作数是解答关键。
      4.(2分)(2023•怀宁县)下列关系式与此图线段图不相符的是( )
      A.B.x﹣()=180
      C.x(1﹣﹣)=180D.=180
      试题思路分析:通过观察线段图可知,把一本书的页数看作单位“1”,由线段图可知,一本书的页数﹣一本书的﹣一本书的=180页,设这本书有x页,据此列方程解答。
      详细规范解答:解:设这本书有x页,
      列方程为:
      ①x﹣x﹣x=180
      ②x﹣()=180
      ③x(1﹣﹣)=180
      所以与此图线段图不相符的是=180。
      故选:D。
      考察易错点与重难点:此题考查的目的是理解掌握列方程解决问题的方法及应用,关键找出等量关系,设出未知数,列方程解答。
      二.填空题(共9小题,满分18分,每小题2分)
      5.(2分)(2022•包河区)学校买来3个足球和2个篮球,共用去222元,每个足球比每个篮球便宜6元,每个足球 42 元,每个篮球 48 元.
      试题思路分析:设每个篮球x元,则每个足球(x﹣6)元,根据等量关系:每个足球的价钱×足球个数+每个篮球的价钱×篮球个数=共用去222元,列方程解答即可.
      详细规范解答:解:设每个篮球x元,则每个足球(x﹣6)元
      3(x﹣6)+2x=222
      3x﹣18+2x=222
      5x=240
      x=48,
      48﹣6=42(元),
      答:每个足球42元,每个篮球48元.
      故答案为:42,48.
      考察易错点与重难点:本题考查了含有两个未知数的应用题,这类题用方程解答比较容易,关键是找准数量间的相等关系,设一个未知数为x,另一个未知数用含x的式子来表示,进而列并解方程即可.
      6.(2分)(2023•裕安区)一件玩具去年售价x元,今年售价比去年上涨了25%.用含有字母的式子表示今年的售价是 1.25x 元.如果今年的售价是200元,那么去年的售价是 160 元.
      试题思路分析:把这件玩具去年的售价看作单位“1”,今年的售价相当于去年的(1+25%),根据百分数除法除法的意义,用去年的售价(x元)乘(1+25%)就是今年的售价.前由一步可知,今年的售价是1.25x元,又知今年的售价是200元,据此即可列方程解答求出去年的售价.
      详细规范解答:解:x×(1+25%)=1.25x(元)
      1.25x=200
      1.25x÷1.25=200÷1.25
      x=160
      答:用含有字母的式子表示今年的售价1.25x元.如果今年的售价是200元,那么去年的售价是160元.
      故答案为:1.25x,160.
      考察易错点与重难点:此题是考查学生在现实情景中理解用字母表示数的意义,初步掌握用字母表示数的方法;会用含有字母的式子表示数量;使学生在理解含有字母式子的具体意义的基础上,会根据字母的取值,求含有字母式子的值.
      7.(2分)(2023•宿州)小明带x元钱,买每千克b元的桃子,买了3千克,还剩 (x﹣3b) 元;如果x=30,b=4时,小明剩下 18 元。
      试题思路分析:先用b乘3,求出3千克桃子的总价;再用x减去3千克桃子的总价,求出剩下的钱数;最后利用代入法将x=30,b=4代入表示剩下的钱数的算式,求出剩下的钱数即可。
      详细规范解答:解:x﹣b×3
      =(x﹣3b)(元)
      当=30,b=4时,x﹣3b=30﹣3×4=30﹣12=18
      答:还剩元(x﹣3b)元;如果x=30,b=4时,小明剩下18元。
      故答案为:(x﹣3b),18。
      考察易错点与重难点:解答本题需熟练掌握用字母表示数的方法,灵活利用代入法求值。
      8.(2分)(2023•蚌山区)a、b两个自然数相除。在学习整数除法时,商可以这样表示:a÷b=5……4。在学习小数除法时,商这样表示:a÷b=5.25。根据两种不同的表示方法,可知b是 16 。
      试题思路分析:根据被除数=除数×商+余数,被除数=除数×商,解答此题即可。
      详细规范解答:解:因为a÷b=5……4
      所以a=5b+4
      因为a÷b=5.25
      所以a=5.25b
      5.25b=5b+4
      0.25b=4
      b=16
      故答案为:16。
      考察易错点与重难点:熟练掌握被除数、除数、商、余数的关系,是解答此题的关键。
      9.(2分)(2023•宜秀区)三个相邻的奇数,最小的是a,最大的可以表示为 (a+4) ,这三个奇数的平均数可以表示为 (a+2) 。
      试题思路分析:因为相邻的两个奇数相差2,最小的一个奇数是a,则中间的奇数为(a+2),最大的奇数为(a+2)+2=(a+4);据此解答即可。
      详细规范解答:解:[a+(a+2)+(a+4)]÷3
      =(3a+6)÷3
      =(a+2)
      答:这三个奇数的平均数是(a+2)。
      故答案为:(a+4);(a+2)。
      考察易错点与重难点:本题考查了用字母表示数,关键是理解3个相邻奇数的特征。
      10.(2分)(2023•滁州)陈爷爷准备将一块近似长方形的鱼塘进行扩大(如图),他将鱼塘的长、宽分别增加x米,面积将增加 (96x+x2) 平方米;如果x=15,则面积增加 1665 平方米。
      试题思路分析:根据长方形的面积=长×宽,解答此题即可。
      详细规范解答:解:(60+x)×(36+x)﹣60×36
      =2160+96x+x2﹣2160
      =96x+x2
      96×15+15×15
      =1440+225
      =1665(平方米)
      答:面积将增加(96x+x2)平方米;如果x=15,则面积增加1665平方米。
      故答案为:(96x+x2);1665平方米。
      考察易错点与重难点:熟练掌握长方形的面积公式,是解答此题的关键。
      11.(2分)(2023•凤阳县)端午节妈妈买了a个粽子,每个12元,付给售货员100元,应找回 (100﹣12a) 元,a的值最大可以是 8 。
      试题思路分析:根据单价×数量=总价,解答此题即可。
      详细规范解答:解:(100﹣12a)元
      100÷12=8(个)(元)
      答:应找回(100﹣12a)元,a的值最大可以是8。
      故答案为:(100﹣12a);8。
      考察易错点与重难点:熟练掌握单价、数量和总价的关系,是解答此题的关键。
      12.(2分)(2023•利辛县)利民蔬菜公司运来a车菠菜,每车装6吨,供应给菜场45吨,还剩 (6a﹣45) 吨。当a=13时,还剩下 33 吨。
      试题思路分析:先表示出运来的总吨数,再减去45吨即可。
      详细规范解答:解:13×6﹣45
      =78﹣45
      =33(吨)
      答:还剩(6a﹣45)吨。当a=13时,还剩下33吨。
      故答案为:(6a﹣45);33。
      考察易错点与重难点:能用字母表示数量关系,是解答此题的关键。
      13.(2分)(2023•芜湖)一根绳子全长a米,如果用去米,还剩 (a﹣) 米;如果用去全长的,还剩 a m。
      试题思路分析:米是具体数量,所以用绳长减去用去的就是剩下的长度;如果用去它的米,则是把绳长看作单位“1”,还剩它的(1﹣),用乘法计算即可。
      详细规范解答:解:如果用去米,还剩(a﹣)米;
      如果用去它的,还剩:a×(1﹣)=a(米)
      答:如果用去米,还剩(a﹣)米;如果用去全长的,还剩am。
      故答案为:(a﹣),a。
      考察易错点与重难点:完成本题要注意前后两个分数的不同,前一个表示具体数量,后一个表示占全长的分率。
      三.判断题(共1小题,满分2分,每小题2分)
      14.(2分)(2023•南陵县)小明今年比小红大a岁,10年后,小红比小明小a岁。 √ (判断对错)
      试题思路分析:根据两人的年龄差永远不变,解答此题即可。
      详细规范解答:解:小明今年比小红大a岁,10年后,小红比小明小a岁,这句话是正确的。
      故答案为:√。
      考察易错点与重难点:知道两人的年龄差永远不变,是解答此题的关键。
      四.计算题(共1小题,满分9分,每小题9分)
      15.(9分)(2023•蚌山区)解方程。
      x+x=18
      =x:32
      16+4x=40
      试题思路分析:(1)先计算x+x=x,根据等式的性质,方程的两边同时除以求解;
      (2)根据比例的基本性质的性质,把原式化为0.25x=1.25×32,然后方程的两边同时除以0.25求解;
      (3)根据等式的性质,方程的两边同时减16,然后方程的两边同时除以4求解。
      详细规范解答:解:(1)x+x=18
      x=18
      x÷=18÷
      x=20
      (2)=x:32
      0.25x=1.25×32
      0.25x÷0.25=1.25×32÷0.25
      x=160
      (3)16+4x=40
      16+4x﹣16=40﹣16
      4x=24
      4x÷4=24÷4
      x=6
      考察易错点与重难点:本题考查解方程和解比例,解题的关键是掌握等式的性质与比例的基本性质:方程两边同时加上或减去相同的数,等式仍然成立;方程两边同时乘(或除以)相同的数(0除外),等式仍然成立;两个外项的积等于两个内项的积。
      五.应用题(共14小题,满分63分)
      16.(4分)(2022•泾县)北京2022年冬奥会共设7个大项和109个小项,如果冬奥会的小项再增加47个就是北京2022年残奥会小项的2倍,2022年残奥会设多少个小项?(用方程解)
      试题思路分析:根据题意可得数量关系式:北京2022年残奥会小项的个数×2=冬奥会小项的个数+47,2022年残奥会设x个小项,由此解答即可。
      详细规范解答:解:2022年残奥会设x个小项,
      2x=109+47
      2x=156
      x=78
      答:2022年残奥会设78个小项。
      考察易错点与重难点:此题考查列方程解应用题,关键是根据题意找出基本数量关系,设未知数为x,由此列方程解决问题。
      17.(4分)(2021•庐江县)张叔叔家的果园里梨树和桃树共有120棵,其中梨树的棵数是桃树的25%。桃树有多少棵?(用方程解)
      试题思路分析:设桃树有x棵,则梨树有25%x棵,根据等量关系式:桃树棵数+梨树棵数=120,列出方程求解即可。
      详细规范解答:解:设桃树有x棵,则梨树有25%x棵。
      x+25%x=120
      x=120
      x÷=120÷
      x=96
      答:桃树有96棵。
      考察易错点与重难点:解决本题的关键在于能够根据题干找到本题的等量关系式:桃树棵数+梨树棵数=120,再据此列出方程求解。
      18.(4分)(2023•凤台县)6月5日是“世界环境日”。在这一天,六(1)班同学收集塑料瓶和易拉罐共210个,其中塑料瓶的个数是易拉罐的2.5倍。塑料瓶和易拉罐各收集了多少个?(列方程解答)
      试题思路分析:设收集了x个易拉罐,则塑料瓶收集了2.5x个,合起来共210个。根据这个等量关系列方程解答。
      详细规范解答:解:设收集了x个易拉罐,则塑料瓶收集了2.5x个。
      x+2.5x=210
      3.5x÷3.5=210÷3.5
      x=60
      当x=60时,2.5x=2.5×60=150
      答:塑料瓶收集了150个,易拉罐收集了60个。
      考察易错点与重难点:列方程解决问题的关键是找准题目中的等量关系。
      19.(4分)(2021•滁州)黄岩岛隶属于中国海南省三沙市,是中沙群岛中唯一露出水面的岛礁。黄岩岛环礁岩(低潮距水面三米之内)的面积约44平方千米,比礁盘总面积(包括瀉湖)的少6平方千米。黄岩岛礁盘总面积约多少平方千米?(列方程解答)
      试题思路分析:根据题意,这道题的等量关系是:礁盘总面积×﹣6平方千米=黄岩岛环礁岩的面积,根据这个等量关系,列方程解答。
      详细规范解答:解:设黄岩岛礁盘总面积约x平方千米。
      x﹣6=44
      x﹣6+6=44+6
      =50
      ÷=
      x=150
      答:黄岩岛礁盘总面积约150平方千米。
      考察易错点与重难点:本题考查列方程解应用题,解题关键是找出题目中的等量关系:礁盘总面积×﹣6平方千米=黄岩岛环礁岩的面积,列方程解答。
      20.(5分)(2023•宣城)两地相距120千米,甲、乙两人骑自行车同时从两地相对出发,甲车每小时行14千米,经过4小时后与乙车相遇,乙车每小时行多少千米?(列方程解)
      试题思路分析:根据题意可知:甲车行驶的路程+乙车行驶的路程=120千米,再根据“路程=时间×速度”,设乙车行驶的速度为x千米,分别求出甲乙两车行驶的路程,根据路程和是120,求出x即可解答本题。
      详细规范解答:解:设乙车每小时行x千米。
      14×4+4x=120
      56+4x=120
      56﹣56+4x=120﹣56
      4x=64
      4x÷4=64÷4
      x=16
      答:乙车每小时行16千米。
      考察易错点与重难点:此题主要考查相遇问题中的基本数量关系:速度和×相遇时间=总路程或甲车所行的路程+乙车所行的路程=两地之间的距离;再由关系式列方程解决问题。
      21.(5分)(2023•湾沚区)学校组织同学们为灾区小朋友捐书其中同学们捐的故事书占捐书总量的45%,科技书占捐书总量的30%,科技书比故事书少60本,同学们一共捐了多少本书?(列方程解答)
      试题思路分析:根据题意可知,捐故事书的本数﹣捐科技书的本数=60本,设同学们一共捐了x本书,据此列方程解答。
      详细规范解答:解:设同学们一共捐了x本书。
      45%x﹣30%x=60
      15%x=60
      0.15x÷0.15=60÷0.15
      x=400
      答:同学们一共捐了400本书。
      考察易错点与重难点:解答此题,首先弄清题意,分清已知与所求,再找出基本等量关系,设出未知数,由此列方程解答。
      22.(4分)(2022•金安区)红星小学共有学生1690人,女生人数是男生人数的,红星小学男生和女生各有多少人?(用方程解答)
      试题思路分析:根据题意,设男生人数有x人,那么女生人数有x;根据男生人数+女生人数=1690人,列出方程进行解答。
      详细规范解答:解:设男生人数有x人,那么女生人数有x;根据题意可得:
      x+x=1690
      x=1690
      x=910
      910×=780(人)
      答:红星小学男生有910人,女生有780人。
      考察易错点与重难点:考查了运用方程的方法解决实际问题的能力。
      23.(4分)(2023•裕安区)在学校举办的“我最喜爱的课外书“活动中,淘气第一天看了一本故事书的20%,第二天看了这本书的,这时还剩88页没有看。这本书一共有多少页?(用方程解)
      试题思路分析:设这本书一共有x页,根据等量关系:全书的总页数﹣第一天看的页数﹣第二天看的页数=还剩的页数,列方程解答。
      详细规范解答:解:设这本书一共有x页。
      x﹣20%x﹣=88
      0.55x=88
      0.55x÷0.55=88÷0.55
      x=160
      答:这本书一共有160页。
      考察易错点与重难点:本题考查列方程解应用题,解题关键是找出题目中的等量关系列方程解答。
      24.(4分)(2021•埇桥区)张老师和李老师今年的年龄和是80岁,李老师的年龄是张老师的,李老师和张老师今年各多少岁?
      (1)画图分析题意。
      (2)列方程解答。
      试题思路分析:(1)画线段图分析题中的已知条件和所求问题。
      (2)根据题意,这道题的等量关系是:张老师的年龄+李老师的年龄=80岁,根据这个等量关系,列方程解答。
      详细规范解答:解:(1)
      (2)设张老师今年x岁。

      x=48
      80﹣48=32(岁)
      答:李老师今年32岁,张老师今年48岁。
      考察易错点与重难点:本题考查列方程解应用题,解题关键是找出题目中的等量关系:张老师的年龄+李老师的年龄=80岁,列方程解答。
      25.(5分)(2023•巢湖市)学校图书室有故事书和自然科学书共1200本,故事书的本数是自然科学书的,两类书各有多少本?(用方程解答)
      试题思路分析:设自然科学书有x本,则故事书有x本,等量关系为:故事书的本数+自然科学书的本数=1200,列出方程并解答即可。
      详细规范解答:解:设自然科学书有x本,则故事书有x本。
      x+x=1200
      (1+)x=1200
      x=1200
      x=720
      故事书:1200﹣720=480(本)
      答:故事书有480本,自然科学书有720本。
      考察易错点与重难点:解决这类问题主要找出题里面蕴含的数量关系,由此列出方程解决问题。
      26.(5分)(2020•怀远县)张星从图书馆借了一本小说书,如果每天看30页,18天可以看完;但图书馆规定的最长借阅期限是12天,要在规定的时间内把这本小说书看完,他平均每天要多看多少页?(用方程解)
      试题思路分析:要在规定的时间内把这本小说书看完,也就是要在12天内看完这本书,先依据工作总量=工作时间×工作效率,求出这本书总页数,因此可得到等量关系式:18天×每天看的30页=12天×每天看的页数,可设每天看x页,把未知数代入等量关系式进行解答即可得到答案.
      详细规范解答:解:设每天看x页,
      12x=18×30
      12x=540
      x=45
      45﹣30=15(页)
      答:他平均每天要多看15页.
      考察易错点与重难点:解答此题的关键找准等量关系式,然后再列方程解答即可.
      27.(5分)(2020•铜官区)一次数学测验,李峰的成绩是王敏的,如果李峰多考16分就和王敏的成绩相同。王敏和李峰各考了多少分?(列方程解答)
      试题思路分析:李峰的成绩是王敏的,把王敏的成绩看作单位“1”,设为x分,则李峰的成绩是x分,如果李峰多考16分就和王敏的成绩相同,则李峰的成绩加上16就等于王敏的成绩,据此列出方程即可求出王敏的成绩,再用王敏的成绩王减去16就是李峰考了多少分。
      详细规范解答:解:设王敏的成绩为x分,则李峰的成绩是x分,
      x=x+16
      x=16
      x=96
      96﹣16=80(分)
      答:王敏考了96分,李峰考了80分。
      考察易错点与重难点:此题考查列方程解应用题,关键是根据题意找出基本数量关系,设未知数为x,由此列方程解决问题。
      28.(5分)(2020•潜山市)一批零件,第一天做了800个,这时还剩下总数的未做。这批零件共有多少个?(列方程解答)
      试题思路分析:根据题意可知,把“零件的总数”看作单位“1”,设这批零件共有x个,则这批零件还剩x个没有做,根据:零件的总数﹣没有做的零件数量=第一天做的800个,列方程解答即可。
      详细规范解答:解:这批零件共有x个。
      x﹣x=800
      x=800
      x=1000
      答:这批零件共有1000个。
      考察易错点与重难点:本题考查方程的实际应用,根据题意,找出相关的量,列方程,解方程。
      29.(5分)(2021•含山县)学校买4张办公桌和9把椅子一共用去2520元.已知一把椅子的价钱正好是一张办公桌的.一把椅子和一张办公桌分别是多少元?
      试题思路分析:根据题意知本题的数量关系:买办公桌用的钱数+买椅子的钱数=一共用的总钱数,可设买一张办公桌X元,则买一把椅子需要X元,买办公桌的钱数就是4X元,买椅子的钱数就是X×9元,一共用的钱数是2520元.据此解答.
      详细规范解答:解:设买一张办公桌X元,则买一把椅子需要X,根据题意得:
      4X+X×9=2520
      4X+3X=2520
      7X=2520
      X=2520÷7
      X=360
      X=×360=120
      答:一把椅子120元,一张办公桌360元.
      考察易错点与重难点:本题的关键是找出题目中的数量关系再列方程进行解答
      意义
      关系
      等式
      表示相等关系的式子叫作等式
      所有的方程都是等式,但是等式不一定是方程
      方程
      含有未知数的等式叫作方程

      相关教案

      六年级小升初数学--专题04式与方程--复习提升培优专题讲义教案教师版+学生版:

      这是一份六年级小升初数学--专题04式与方程--复习提升培优专题讲义教案教师版+学生版,文件包含专题04式与方程教师版安徽专版docx、专题04式与方程学生版安徽专版docx等2份教案配套教学资源,其中教案共21页, 欢迎下载使用。

      六年级小升初数学--数的运算--复习提升培优专题讲义教案教师版+学生版:

      这是一份六年级小升初数学--数的运算--复习提升培优专题讲义教案教师版+学生版,文件包含专题02数的运算教师版安徽专版docx、专题02数的运算学生版安徽专版docx等2份教案配套教学资源,其中教案共20页, 欢迎下载使用。

      六年级小升初数学--常见的量--复习提升培优专题讲义教案教师版+学生版:

      这是一份六年级小升初数学--常见的量--复习提升培优专题讲义教案教师版+学生版,文件包含专题03常见的量教师版安徽专版docx、专题03常见的量学生版安徽专版docx等2份教案配套教学资源,其中教案共20页, 欢迎下载使用。

      资料下载及使用帮助
      版权申诉
      • 1.电子资料成功下载后不支持退换,如发现资料有内容错误问题请联系客服,如若属实,我们会补偿您的损失
      • 2.压缩包下载后请先用软件解压,再使用对应软件打开;软件版本较低时请及时更新
      • 3.资料下载成功后可在60天以内免费重复下载
      版权申诉
      若您为此资料的原创作者,认为该资料内容侵犯了您的知识产权,请扫码添加我们的相关工作人员,我们尽可能的保护您的合法权益。
      入驻教习网,可获得资源免费推广曝光,还可获得多重现金奖励,申请 精品资源制作, 工作室入驻。
      版权申诉二维码
      欢迎来到教习网
      • 900万优选资源,让备课更轻松
      • 600万优选试题,支持自由组卷
      • 高质量可编辑,日均更新2000+
      • 百万教师选择,专业更值得信赖
      微信扫码注册
      手机号注册
      手机号码

      手机号格式错误

      手机验证码 获取验证码 获取验证码

      手机验证码已经成功发送,5分钟内有效

      设置密码

      6-20个字符,数字、字母或符号

      注册即视为同意教习网「注册协议」「隐私条款」
      QQ注册
      手机号注册
      微信注册

      注册成功

      返回
      顶部
      精选专题 初中月考 教师福利
      添加客服微信 获取1对1服务
      微信扫描添加客服
      Baidu
      map