所属成套资源:人教版2024九年级化学上册 单元测试卷专题
人教版2024九年级化学上册 第七单元 能源的合理利用与开发 单元测试卷(含答案)
展开
这是一份人教版2024九年级化学上册 第七单元 能源的合理利用与开发 单元测试卷(含答案),共9页。
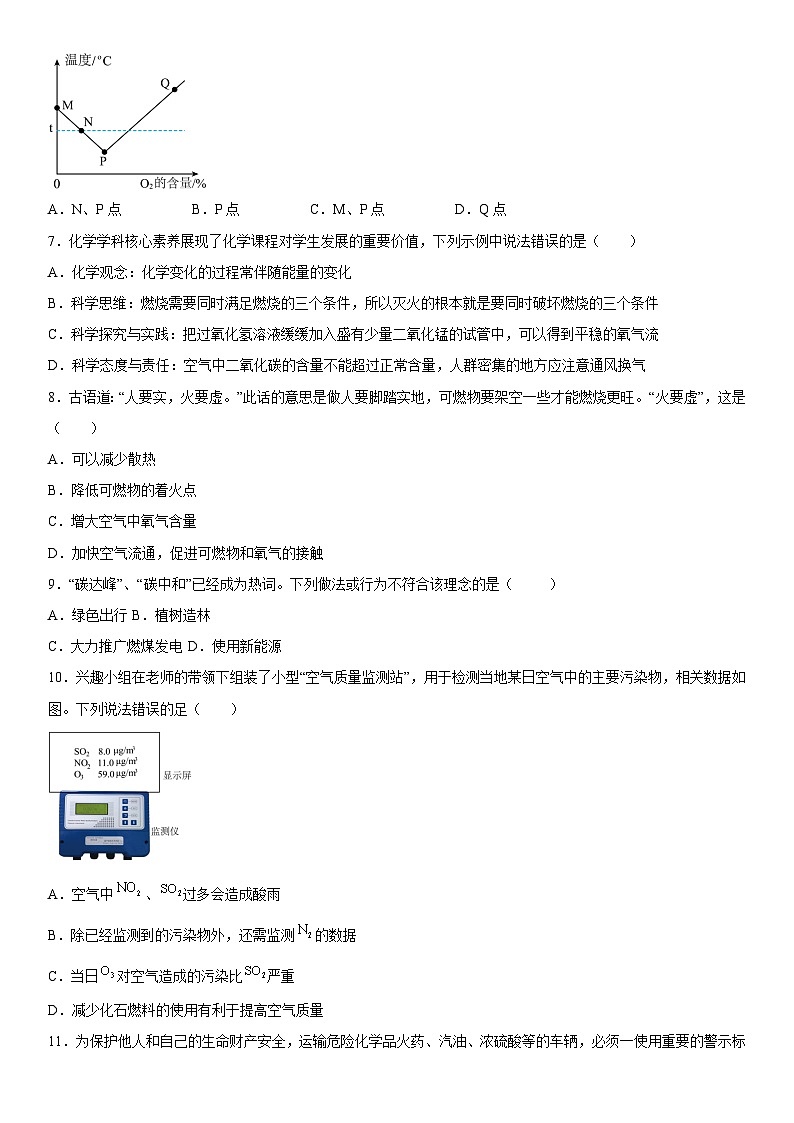
第七单元 能源的合理利用与开发(时间:40分钟 分值:70分)可能用到的相对原子质量:H-1 C-12 N-14 O-16 S 32 Zn-65 一、选择题(每小题2分,共40分)1.为探究燃烧的条件,向粘有蜡烛的烧杯中加入水并点燃蜡烛,装置如图。蜡烛燃烧至水面处时熄灭,其主要原因是( ) A.蜡烛与氧气隔绝 B.蜡烛的着火点降低 C.蜡烛没有可燃性 D.燃烧产生二氧化碳2.以“创新、国际化、跨越周期”为主题的2023—2024中国新能源国际投资大会于2024年1月23日在北京举办。能源、环境与人类的生活及社会发展密切相关,下列说法不正确的是( )A.煤燃烧时产生的一氧化碳是形成酸雨的主要气体之一B.汽油是石油加工的产品,是常用的汽车燃料C.汽车化油器将汽油进行雾化,目的是增大汽油与氧气的接触面积D.开发和利用新能源可以部分解决化石能源面临耗尽的问题3.在设计探究实验的过程中,经常用到控制变量法,对照组和实验组中( )A.所有的变量都要相同 B.所有的变量都不相同C.实验变量不相同 D.除实验变量外,其他变量均相同4.生物柴油是以植物油和动物油等为原材料制成的燃料。研究表明,生物柴油燃烧后,二氧化硫和颗粒物质的排放很少,一氧化碳等有害气体的排放量比化石燃料低11%~53%。使用生物柴油的优点是( )①减少空气污染 ②不可再生 ③减少酸雨危害A.①②③ B.①② C.①③ D.②③5.下列有关燃烧与灭火的说法错误的是( )A.高楼发生火灾,用高压水枪灭火,其原理是降低可燃物的着火点B.图书、档案等物品着火,可以使用二氧化碳灭火器灭火C.油锅着火迅速盖上锅盖,应用了隔绝空气灭火的原理D.同时满足燃烧的三个条件,燃烧才能发生6.某物质的着火点为t℃,图中表示该物质一定不能燃烧的点是 ( )A.N、P点 B.P点 C.M、P点 D.Q点7.化学学科核心素养展现了化学课程对学生发展的重要价值,下列示例中说法错误的是( )A.化学观念:化学变化的过程常伴随能量的变化B.科学思维:燃烧需要同时满足燃烧的三个条件,所以灭火的根本就是要同时破坏燃烧的三个条件C.科学探究与实践:把过氧化氢溶液缓缓加入盛有少量二氧化锰的试管中,可以得到平稳的氧气流D.科学态度与责任:空气中二氧化碳的含量不能超过正常含量,人群密集的地方应注意通风换气8.古语道:“人要实,火要虚。”此话的意思是做人要脚踏实地,可燃物要架空一些才能燃烧更旺。“火要虚”,这是( )A.可以减少散热B.降低可燃物的着火点C.增大空气中氧气含量D.加快空气流通,促进可燃物和氧气的接触9.“碳达峰”、“碳中和”已经成为热词。下列做法或行为不符合该理念的是( )A.绿色出行 B.植树造林C.大力推广燃煤发电 D.使用新能源10.兴趣小组在老师的带领下组装了小型“空气质量监测站”,用于检测当地某日空气中的主要污染物,相关数据如图。下列说法错误的足( )A.空气中、过多会造成酸雨B.除已经监测到的污染物外,还需监测的数据C.当日对空气造成的污染比严重D.减少化石燃料的使用有利于提高空气质量11.为保护他人和自己的生命财产安全,运输危险化学品火药、汽油、浓硫酸等的车辆,必须一使用重要的警示标志,其中在运输汽油的车辆上应该张贴的是( )A.腐蚀品 B.易燃液体C.爆炸品 D.自燃物品12.下列不属于煤综合利用产物的是( )A.煤气 B.煤油 C.煤焦油 D.焦炭13.用如图所示装置进行“探究燃烧条件”的对比实验:a处通入氧气,管①中白磷未燃烧,b处通入氧气,管②中白磷燃烧。下列叙述错误的是( )A.生料带起隔离作用B.实验推知燃烧只需要氧气C.实验推知白磷着火点(T)的范围:20℃
- 1.电子资料成功下载后不支持退换,如发现资料有内容错误问题请联系客服,如若属实,我们会补偿您的损失
- 2.压缩包下载后请先用软件解压,再使用对应软件打开;软件版本较低时请及时更新
- 3.资料下载成功后可在60天以内免费重复下载
免费领取教师福利

