搜索
      上传资料 赚现金

      (人教A版)必修一高一数学上学期期末考点训练常考题型14 函数奇偶性的判断、证明与应用(2份,原卷版+解析版)

      • 1.11 MB
      • 2025-11-12 23:22:03
      • 19
      • 0
      • 夏天MOSS
      加入资料篮
      立即下载
      查看完整配套(共2份)
      包含资料(2份) 收起列表
      原卷
      (人教A版)必修一高一数学上学期期末考点训练常考题型14 函数奇偶性的判断、证明与应用(原卷版).docx
      预览
      解析
      (人教A版)必修一高一数学上学期期末考点训练常考题型14 函数奇偶性的判断、证明与应用(解析版).docx
      预览
      正在预览:(人教A版)必修一高一数学上学期期末考点训练常考题型14 函数奇偶性的判断、证明与应用(原卷版).docx
      (人教A版)必修一高一数学上学期期末考点训练常考题型14 函数奇偶性的判断、证明与应用(原卷版)第1页
      高清全屏预览
      1/6
      (人教A版)必修一高一数学上学期期末考点训练常考题型14 函数奇偶性的判断、证明与应用(原卷版)第2页
      高清全屏预览
      2/6
      (人教A版)必修一高一数学上学期期末考点训练常考题型14 函数奇偶性的判断、证明与应用(原卷版)第3页
      高清全屏预览
      3/6
      (人教A版)必修一高一数学上学期期末考点训练常考题型14 函数奇偶性的判断、证明与应用(解析版)第1页
      高清全屏预览
      1/15
      (人教A版)必修一高一数学上学期期末考点训练常考题型14 函数奇偶性的判断、证明与应用(解析版)第2页
      高清全屏预览
      2/15
      (人教A版)必修一高一数学上学期期末考点训练常考题型14 函数奇偶性的判断、证明与应用(解析版)第3页
      高清全屏预览
      3/15
      还剩3页未读, 继续阅读

      (人教A版)必修一高一数学上学期期末考点训练常考题型14 函数奇偶性的判断、证明与应用(2份,原卷版+解析版)

      展开

      这是一份(人教A版)必修一高一数学上学期期末考点训练常考题型14 函数奇偶性的判断、证明与应用(2份,原卷版+解析版),文件包含人教A版必修一高一数学上学期期末考点训练常考题型14函数奇偶性的判断证明与应用原卷版docx、人教A版必修一高一数学上学期期末考点训练常考题型14函数奇偶性的判断证明与应用解析版docx等2份试卷配套教学资源,其中试卷共21页, 欢迎下载使用。

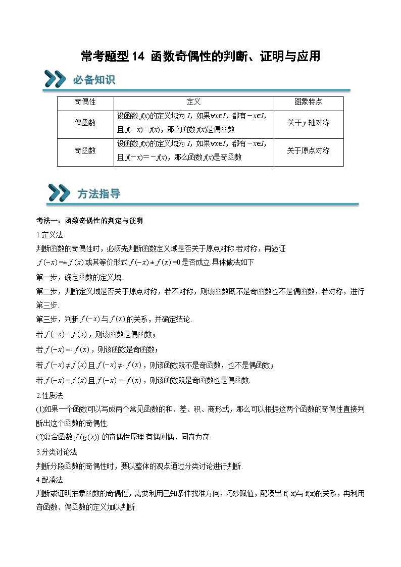
      考法一:函数奇偶性的判定与证明
      1.定义法
      判断函数的奇偶性时,必须先判断函数定义域是否关于原点对称.若对称,再验证
      =±或其等价形式±=0是否成立.具体做法如下
      第一步,确定函数的定义域.
      第二步,判断定义域是否关于原点对称,若不对称,则该函数既不是奇函数也不是偶函数,若对称,进行第三步.
      第三步,判断与的关系,并确定结论.
      若=,则该函数是偶函数;
      若=-,则该函数是奇函数;
      若≠且≠-,则该函数既不是奇函数,也不是偶函数;
      若=且=-,则该函数既是奇函数也是偶函数.
      2.性质法
      (1)如果一个函数可以写成两个常见函数的和、差、积、商形式,那么可以根据这两个函数的奇偶性直接判断出这个函数的奇偶性.
      (2)复合函数的奇偶性原理:有偶则偶,同奇为奇.
      3.分类讨论法
      判断分段函数的奇偶性时,要以整体的观点通过分类讨论进行判断.
      4.配凑法
      判断或证明抽象函数的奇偶性,需要利用已知条件找准方向,巧妙赋值,配凑出f(-x)与f(x)的关系,再利用奇函数、偶函数的定义加以判断.
      考法二:函数的奇偶性的应用
      1.求函数值
      利用函数的奇偶性求函数值时,要注意:若函数是奇函数,则=-;若函数是偶函数,则==.
      2.求函数解析式
      利用函数的奇偶性求函数解析式的步骤
      (1)将所求解析式自变量的范围转化为已知解析式中自变量的范围.
      (2)将转化后的自变量代入已知解析式.
      (3)利用函数的奇偶性求出解析式.
      3.求参数
      在定义域关于原点对称的前提下,根据奇函数满足=-或偶函数满足=列等式,根据等式两侧对应项相等确定参数的值.
      4.求不等式的解集
      已知函数的奇偶性以及它的部分图象求解有关不等式的解集时,可以根据奇函数的图象关于原点对称,偶函数的图象关于y轴对称,画出函数的图象,结合图象求解相关不等式的解集.
      5.比较函数值的大小
      根据函数奇偶性的定义知,函数的奇偶性主要体现为与的相等或相反关系,体现的是一种对称关系,而函数的单调性体现的是函数值随自变量变化而变化的规律,因此,在解题时,往往需借助函数的奇偶性来确定函数在另一区间上的单调性,即实现区间的转换,再利用单调性来解决相关问题.
      探究一:利用函数奇偶性求函数解析式
      已知是奇函数,当时,,则当时,( )
      A.B.C.D.
      【变式练习】
      1.已知是定义在上的奇函数,且当时,,则当时,( )
      A.B.
      C.D.
      2.定义在上的奇函数,当时,,则在时的( )
      A.B.C.D.
      探究二:利用函数奇偶性求参数
      若函数为奇函数,则( )
      A.B.C.D.1
      【变式练习】
      1.已知函数为定义在上的偶函数,在上单调递减,并且,则实数的取值范围是( )
      A.B.
      C.D.
      2.已知定义在R上的偶函数.若正实数a,b满足,则的最小值为( )
      A.9B.5C.25D.
      探究三:利用函数奇偶性解不等式
      已知,若,则实数m的取值范围是( )
      A.B.C.D.
      【变式练习】
      1.已知为定义在上的偶函数,,且当时,单调递增,则不等式的解集为( )
      A.B.C.D.
      2.若定义在上的偶函数在区间上单调递增,且,则满足的的取值范围为( )
      A.B.
      C.D.
      探究四:利用函数奇偶性比较大小
      定义在上的偶函数满足:对任意的有则( )
      A.B.
      C.D.
      【变式练习】
      1.已知定义在上的奇函数满足,且在区间上是增函数,则( )
      A.B.
      C.D.
      2.设函数是定义在实数集上的奇函数,在区间上是增函数,且,则有( )
      A.B.
      C.D.
      一、单选题
      1.下列函数是偶函数的是( )
      A.B.C.D.,
      2.已知对任意都有,且与都是奇函数,则在上有( )
      A.最大值B.最小值
      C.最大值D.最小值
      3.下列函数是奇函数的是( )
      A.B.C.D.
      4.若函数是定义在上的奇函数,且满足,当时,,则当时,函数的解析式为( )
      A.B.C.D.
      5.某同学在研究函数时,分别给出下面四个结论,其中正确的结论是( )
      A.函数是奇函数B.函数的值域是
      C.函数在R上是增函数D.方程有实根
      6.设函数的定义域为,且是奇函数,是偶函数,则一定有( )
      A.B.C.D.
      7.已知定义在R上的奇函数在上单调递减,若,则满足的的取值范围是( )
      A.B.
      C.D.
      8.已知函数是偶函数,且函数的图像关于点对称,当时,,则( )
      A.B.C.0D.2
      二、填空题
      9.已知函数的定义域为R,为偶函数,为奇函数,且当时,.若,则______.
      10.函数是定义在上的奇函数,,当时,,不等式的解集为__________.
      11.已知偶函数的定义域为,且图象是连续不断的,若,,当时,有,则满足不等式的实数a的取值范围是________.
      12.若是定义在上的奇函数,且.若对任意的两个正数,都有,则的解集为__________
      三、解答题
      13.已知是奇函数,且.
      (1)求实数的值.
      (2)判断函数在上的单调性,并加以证明.
      (3)求的最大值.
      14.设函数,.
      (1)某同学认为,无论实数a取何值,都不可能是奇函数,该同学的观点正确吗?请说明你的理由.
      (2)若是偶函数,求实数a的值.
      (3)在(2)的情况下,恒成立,求实数m的取值范围.
      15.设函数,,令函数.
      (1)若函数为偶函数,求实数a的值;
      (2)若,求函数在区间上的最大值;
      (3)试判断:是否存在实数a,b,使得当时,恒成立,若存在,请求出实数b的取值范围;若不存在,请说明理由.
      16.定义在上的函数满足对任意的x,,都有,且当时,.
      (1)求证:函数是奇函数;
      (2)求证:在上是减函数;
      (3)若,对任意,恒成立,求实数t的取值范围.
      奇偶性
      定义
      图象特点
      偶函数
      设函数f(x)的定义域为I,如果∀x∈I,都有-x∈I,且f(-x)=f(x),那么函数f(x)是偶函数
      关于y轴对称
      奇函数
      设函数f(x)的定义域为I,如果∀x∈I,都有-x∈I,且f(-x)=-f(x),那么函数f(x)是奇函数
      关于原点对称

      相关试卷 更多

      资料下载及使用帮助
      版权申诉
      • 1.电子资料成功下载后不支持退换,如发现资料有内容错误问题请联系客服,如若属实,我们会补偿您的损失
      • 2.压缩包下载后请先用软件解压,再使用对应软件打开;软件版本较低时请及时更新
      • 3.资料下载成功后可在60天以内免费重复下载
      版权申诉
      若您为此资料的原创作者,认为该资料内容侵犯了您的知识产权,请扫码添加我们的相关工作人员,我们尽可能的保护您的合法权益。
      入驻教习网,可获得资源免费推广曝光,还可获得多重现金奖励,申请 精品资源制作, 工作室入驻。
      版权申诉二维码
      期末专区
      • 精品推荐
      • 所属专辑26份
      欢迎来到教习网
      • 900万优选资源,让备课更轻松
      • 600万优选试题,支持自由组卷
      • 高质量可编辑,日均更新2000+
      • 百万教师选择,专业更值得信赖
      微信扫码注册
      手机号注册
      手机号码

      手机号格式错误

      手机验证码 获取验证码 获取验证码

      手机验证码已经成功发送,5分钟内有效

      设置密码

      6-20个字符,数字、字母或符号

      注册即视为同意教习网「注册协议」「隐私条款」
      QQ注册
      手机号注册
      微信注册

      注册成功

      返回
      顶部
      学业水平 高考一轮 高考二轮 高考真题 精选专题 初中月考 教师福利
      添加客服微信 获取1对1服务
      微信扫描添加客服
      Baidu
      map