搜索
      上传资料 赚现金
      点击图片退出全屏预览

      复习专题05 一元一次方程(4重点串讲+13考点提升+过关检测)-【寒假自学课】2025年七年级数学寒假提升精品讲义(人教版2024)

      • 2.36 MB
      • 2025-10-20 15:19:48
      • 38
      • 1
      • ID1169986
      加入资料篮
      立即下载
      查看完整配套(共2份)
      包含资料(2份) 收起列表
      原卷
      专题05 一元一次方程(4重点串讲+13考点提升+过关检测)(原卷版).docx
      预览
      解析
      专题05 一元一次方程(4重点串讲+13考点提升+过关检测)(解析版).docx
      预览
      正在预览:专题05 一元一次方程(4重点串讲+13考点提升+过关检测)(原卷版).docx
      专题05 一元一次方程(4重点串讲+13考点提升+过关检测)(原卷版)第1页
      点击全屏预览
      1/17
      专题05 一元一次方程(4重点串讲+13考点提升+过关检测)(原卷版)第2页
      点击全屏预览
      2/17
      专题05 一元一次方程(4重点串讲+13考点提升+过关检测)(原卷版)第3页
      点击全屏预览
      3/17
      专题05 一元一次方程(4重点串讲+13考点提升+过关检测)(解析版)第1页
      点击全屏预览
      1/53
      专题05 一元一次方程(4重点串讲+13考点提升+过关检测)(解析版)第2页
      点击全屏预览
      2/53
      专题05 一元一次方程(4重点串讲+13考点提升+过关检测)(解析版)第3页
      点击全屏预览
      3/53
      还剩14页未读, 继续阅读

      复习专题05 一元一次方程(4重点串讲+13考点提升+过关检测)-【寒假自学课】2025年七年级数学寒假提升精品讲义(人教版2024)

      展开

      这是一份复习专题05 一元一次方程(4重点串讲+13考点提升+过关检测)-【寒假自学课】2025年七年级数学寒假提升精品讲义(人教版2024),文件包含专题05一元一次方程4重点串讲+13考点提升+过关检测原卷版docx、专题05一元一次方程4重点串讲+13考点提升+过关检测解析版docx等2份试卷配套教学资源,其中试卷共70页, 欢迎下载使用。

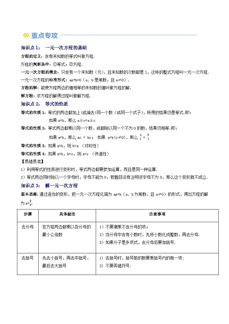
      知识点1: 一元一次方程的基础
      方程的定义:含有未知数的等式叫做方程.
      方程的判断条件:①等式;②方程.
      一元一次方程的概念:只含有一个未知数(元),且未知数的次数都是1,这样的整式方程叫一元一次方程.
      一元一次方程的标准形式:ax+b=0(a、b是常数,且a≠0).
      方程的解:能使方程两边的值相等的未知数的值叫做方程的解.
      解方程:求方程的解得过程叫做解方程.
      知识点2: 等式的性质
      等式的性质1:等式的两边都加上(或减去)同一个数(或同一个式子),所得的结果仍是等式.即:
      如果a=b,那么a±c=a±c
      等式的性质2:等式两边都乘以同一个数,或都除以同一个不为0的数,结果仍相等.即:
      如果a=b,那么ac = bc; 如果 a=b(c≠0),那么 ac = bc
      等式的性质3:如果a=b,则b=a (对称性)
      等式的性质4:如果a=b,b=c,则a=c (传递性)
      【易错易混】
      1)利用等式的性质进行变形时,等式两边都要参加运算,而且是同一种运算.
      2)等式两边同时除以一个字母时,字母不能为0,若题目没有注明该字母不为0,那么这个变形就不成立.
      知识点3: 解一元一次方程
      基本思路:通过适当的变形,把一元一次方程化简为ax=b(a、b为常数,且a≠0)的形式,得出方程的解为x=ba.
      【补充说明】
      1)解具体的一元一次方程时,要根据方程的特点灵活安排解题步骤,甚至可以省略某些步骤,有分母的去分母,有括号的去括号.
      2) 对于分母中含有小数的一元一次方程.当分母中含有一位小数时,含分母项的分子、分母都乘10,化分母中的小数为整数;当分母中含有两位小数时,含分母项的分子、分母都乘100.
      知识点4: 一元一次方程与实际应用
      用一元一次方程解决实际问题的一般步骤:
      审:审清题意(注意关键词),找出题中的等量关系,理清题中的已知量与未知量;
      设:设未知数,并用含未知数的代数式表示其他未知量;
      ①设直接未知数:一般情况下,题中问什么就设什么;
      ②设间接未知数:特殊情况下,设直接未知数难以列出方程时,可设另一个相关的量为未知数;
      ③设辅助未知数:在某些问题中,为了便于列方程,可以设辅助未知数.
      列:根据题中相等关系,列出一元一次方程;
      解:解所列出的一元一次方程;
      验:检验所得的解是不是所列方程的解、是否符合实际意义(这一步可在草稿纸上完成);
      答:写出答案,包括单位.
      考点剖析
      【考点1】一元一次方程的定义
      1.(2024七年级上·全国·专题练习)下列方程:①x−2=1x;②3x=11;③x2=5x−1;④y2−4y=3;⑤x+2y=1,其中是一元一次方程的有( )
      A.1个B.2个C.3个D.4个
      2.(24-25七年级上·河北邢台·阶段练习)已知x=3是关于x的方程2x+a=0的一个解,则a的值是( )
      A.−4B.−5C.−6D.−7
      【考点2】已知一元一次方程的解求参数或代数式的值
      3.(24-25七年级上·广东东莞·期中)若方程a−3xa−3−7=0是关于x的一元一次方程,则a等于
      4.(24-25七年级上·江苏扬州·期中)已知x=2是关于x的方程3x−m=x+2n的解,则式子12m+n+2022的值为 .
      5.(2024七年级上·全国·专题练习)已知3am−1b2与4a2bn−1是同类项,判断x=m+n2是否是方程2x−6=0的解.
      【考点3】等式的性质
      6.(2024七年级上·浙江·专题练习)利用等式的基本性质解方程:
      (1)−2x=−3x+53;
      (2)56=3x+32−2x;
      (3)3x+4=x;
      (4)23m−7=1;
      (5)3y−7−6y=−8;
      (6)7.9x+1.58+2x=7.9x−8.42.
      7.(2024七年级上·浙江·专题练习)在下列各题的横线上填上适当的数或整式,使所得结果仍是等式,并说明变形是根据等式的哪一条性质以及是怎样变形的.
      (1)如果−x10=y5,那么x= ,根据 ;
      (2)如果−2x=2y,那么x= ,根据 ;
      (3)如果23x=4,那么x= ,根据 ;
      (4)如果 x=3x+2,那么x= ,根据 .
      【考点4】解一元一次方程
      8.(24-25七年级上·江苏泰州·阶段练习)解方程:
      (1)x−3x+1−1=2x
      (2)5x+43+x−14=2−5x−512
      9.(24-25七年级上·山东潍坊·阶段练习)解下列方程
      (1)4x−32−4x=26
      (2)x+x−32=3−2x−13
      (3)x−10.2−2x+10.5=1
      10.(23-24七年级上·贵州遵义·阶段练习)方程3(2x−1)+2(1−2x)=2(2x−1)+3可以有多种不同的解法,观察此方程,设2x−1=y.
      (1)原方程可变形为3y−2y=2y+3,解方程得:y= ,从而可得 x= .
      (2)上述解法所用到的数学思想是 .
      (3)利用上述方法解方程:2x−2−23x−2=52−x−3x+2
      11.(2024七年级上·全国·专题练习)若单项式2a3bm+1与−3anb3是同类项,求关于x的方程3mx−2n3−2x=mn的解.
      【考点5】以注重过程性学习的形式考查一元一次方程
      12.(2024·浙江杭州·一模)某同学解方程−的过程如下框:
      请写出解答过程中最早出现错误的步骤序号,并写出正确的解答过程.
      13.(2024七年级上·全国·专题练习)同学们,你们知道怎样解“绝对值方程4x=5”吗?我们可以这样考虑:因为5=5,−5=5,所以有4x=5或4x=−5,分别解得x=54或x=−54,根据以上解法,求方程−3x+2=8的解.
      14.(24-25七年级上·福建福州·期中)在学习《求解一元一次方程》之后,老师在黑板上出了一道解方程的题,下面是小乐同学的解
      题过程,请仔细阅读并完成相应的任务.
      填空:
      (1)以上解题过程中,第一步的变形的依据是__________;第二步去括号时依据的运算律是__________;
      (2)以上解题过程中从第_________步开始出现错误,这一步错误的原因是__________;
      (3)求该方程的正确解.
      15.(24-25七年级上·广西贺州·期中)下面是小明解方程2x−14=1−3−x8的过程:
      解:去分母,得2(2x−1)=8−(3−x),(第一步)
      去括号,得4x−2=8−3+x,(第二步)
      移项,得4x+x=8−3−2,(第三步)
      全并同类项,得5x=3,(第四步)
      系数化为1,得x=35.(第五步)
      根据解答过程完成下列任务.
      任务一:①上述解答过程中,第一步的变形依据是________________;
      ②第________步开始出现错误,这一步错误的原因是________________;
      任务二:请你根据平时解一元一次方程的经验,再给其他同学提一条建议:________________;
      任务三:请你写出解该方程的正确解题过程.
      【考点6】同解方程
      16.(24-25七年级上·安徽合肥·期中)若m−4x2|m|−7−4m=0是关于x的一元一次方程.
      (1)求m的值;
      (2)若该方程与关于x的方程6−2k=2x+3的解相同,求k的值.
      17.(24-25七年级上·浙江杭州·期中)已知关于x的方程m−x2+m−33=x和32−x=2x+1的解相同,求m的值.
      18.(2024七年级上·全国·专题练习)已知关于x的两个方程4x−a5=5x2+4与1−2x=7−5x,如果两个方程的解相同,求a的值.
      【考点7】根据一元一次方程解的情况求参数
      19.(2024七年级上·浙江·专题练习)(1)已知关于x的方程2(x+1)=3m+1的解与方程5x+3=−7的解互为相反数,求m的值.
      (2)已知关于x的方程5m+3x=x+1的解比关于x的方程m+2x=3m的解大2,求m的值.
      20.(2024七年级上·全国·专题练习)已知关于x的方程3x−m2−x+m3=56.
      (1)若m=−1,求该方程的解;
      (2)若x=5是方程的解,求12m2+2m的值;
      (3)若该方程的解与方程x+12=3+x−64的解相同,求m的值;
      (4)某同学在解该方程时,误将“56”看成了“65”,得到方程的解为x=1,求m的值;
      (5)若该方程有正整数解,求整数m的最小值.
      21.(2024七年级上·全国·专题练习)已知方程x3+a=a3x−13x−6.
      (1)当a取何值时,方程无解?
      (2)当a取何值时,方程有无穷多个解?
      (3)当a取何值时,方程有唯一解x=−9?
      【考点8】与解一元一次方程有关的遮挡/污染问题
      22.(24-25七年级上·山东·期末)小明在做解方程作业时,不小心将方程中的一个常数污染了,导致其看不清楚,被污染的方程是2x−⊗=12x+1,怎么办呢?
      (1)小明猜想“⊗”部分是2,请你算一算x的值;
      (2)小明翻看了书后的答案,此方程的解是x=1.请你算一算这个常数应是多少.
      23.(24-25七年级上·北京·期中)小涵在解关于x的一元一次方程3x−12+□=3时,发现正整数“□”被污染了,于是就去问同学小李,小李也记不清“□”的具体值了,只记得这个方程的解是正整数.小涵经过深入思考,想出了一个好办法,她将“□”设为m,通过计算,很快得到了□的值.你知道她是怎么计算的吗?请你求出□的值.
      24.(23-24七年级上·河北承德·期末)嘉淇在解关于x的一元一次方程x+12+⊙=2+2−x4时,发现常数⊙被污染了;
      (1)嘉淇猜⊙是−1,请解一元一次方程x+12−1=2+2−x4;
      (2)老师告诉嘉淇这个方程的解为x=−4,求被污染的常数⊙.
      25.(23-24七年级上·河北廊坊·期中)嘉淇在进行解一元一次方程的练习时,发现有一个方程“3x+7=■−x”中的常数被“■”遮挡.
      (1)嘉淇猜想“■”遮挡的常数是1,请你算一算x的值;
      (2)老师说此方程的解与方程2x−12=12x+4的解相同,请你算一算“■”遮挡的常数是多少?
      【考点9】与解一元一次方程有关的新定义问题
      26.(24-25七年级上·全国·期末)定义一种有理数的新运算“£”其运算方式如下∶
      2£1=4×2−3×1=5∶
      1£−3=4×1−3×−3=13;
      −5£−2=4×−5−3×−2=−14;

      观察上面的运算方式,请解决下列问题
      (1)对于任意有理数m,n,m£n= (用含m,n的式子表示)∶
      (2)解方程∶3£2£x=4−3x;
      (3)若关于x的方程3£ax−1=6a≠0的解为整数,求整数a的值.
      27.(24-25七年级上·北京海淀·期中)给定有理数a,b,对整式A,B,定义新运算“⊕”:A⊕B=aA+bB;对正整数nn≥2和整式A,定义新运算“ “⊗”n⊗A=A⊕A⊕⋅⋅⋅⊕An个A(按从左到右的顺序依次做“⊕”运算).特别地,1⊗A=A.
      例如,当a=1,b=2时,若A=x,B=−y,则A⊕B=A+2B=x−2y,2⊗A=A⊕A=3x.
      (1)当a=2,b=1时,若A=x+y,B=x−2y,则A⊕B=______,3⊗A=______;
      (2)写出一组a,b的值,使得对每一个正整数n和整式A,均有n⊗A=A,并说明理由;
      (3)当a=2,b=1时,若A=3x2+7xy,B=2x2−30xy−y2,p,q是正整数,令P=p⊗A,Q=q⊗B,且P⊕Q不含xy项,直接写出p和q的值.
      28.(2024七年级上·浙江·专题练习)定义:如果两个一元一次方程的解互为相反数,我们就称这两个方程为“兄弟方程”.如:方程2x=4和3x+6=0为“兄弟方程”.
      (1)若关于x的方程5x+m=0与方程2x−4=6是“兄弟方程”,求m的值;
      (2)若某“兄弟方程”的两个解的差为8,其中一个解为n,求n的值.
      【考点10】一元一次方程与数轴综合
      29.(24-25七年级上·重庆·阶段练习)数学实验室:点A、B在数轴上分别表示有理数a、b,A、B两点之间的距离表示为AB,在数轴上A、B两点之间的距离AB=a−b.利用数形结合思想回答下列问题:
      (1)数轴上数x到原点的距为为4,x可能在原点左边4个单位,此时x的值为______,x也可能在原点右边4个单位,此时x的值为______.
      (2)x与3之间的距离表示为______,结合上面的理解,若x−3=2,则x=______.
      (3)当x是______时,代数式x−5+|x−2|=7.
      (4)当x+3−x−5取最大值时,x的取值范围是______,最大值为______.
      (5)若点A表示的数−1,点B与点A的距离是5,且点B在点A的右测,动点P、Q分别从A、B同时出发沿数轴正方向运动,点P的速度是每秒3个单位长度,点Q的速度是每秒1个单位长度,求运动几秒后,PQ=1?(请写出必要的求解过程)
      30.(24-25七年级上·广东韶关·期中)已知数轴上A,B,C三点对应的数分别为−2、1、5,点P为数轴上任意一点,其对应的数为x.点A与点P之间的距离表示为AP,点B与点P之间的距离表示为BP.
      (1)若AP=BP,则x=________;
      (2)若AP+BP=8,求x的值;
      (3)若点P从点C出发,以每秒2个单位的速度向右运动,点A以每秒1个单位的速度向左运动,点B以每秒3个单位的速度向右运动,三点同时出发.运动过程中,当其中一个点与另外两个点的距离相等时,求这时三个点表示的数各是多少?
      31.(24-25七年级上·四川成都·期中)如图,在以点O为原点的数轴上,点A表示的数是6,点B在原点的左侧,且AB=5AO(点A与点B之间的距离记作AB)
      (1)则B点表示的数为 ;点C到点A、点B的距离相等,则C点表示的数为 ;
      (2)若动点P从O点出发,以每秒3个单位长度的速度匀速向左运动,问经过几秒钟后2PA=3PB,并求出此时P点在数轴上对应的数;
      (3)若动点M从A出发,以2个单位长度/秒的速度向B点匀速运动,同时点N从B点出发,以3个单位长度/秒的速度向A点运动;当点M到达B点后,立即以原速返回,到达A点停止运动,当点N到达A点立即以原速返回,到达B点停止运动,设M点的运动时间为t秒,求t为多少时,点M和点N之间的距离是18个长度单位.
      32.(24-25七年级上·重庆渝北·期中)如图:在数轴上点A表示数−2,点B表示数1,点C表示数8,点A,点B和点C分别以每秒2个单位长度、1个单位长度和4个单位长度的速度在数轴上同时向左运动,设运动时间为t秒(t>0).
      (1)请利用上述结论,结合数轴,完成下列问题:AC表示点A到点C之间的距离,运动之前,AC的距离为____________,运动t秒后,点A表示的数为____________(用含t的式子表示);
      (2)若t秒钟过后,点C在线段AB之间,且AC−2BC=0,求t值;
      (3)当点C在点B右侧时,是否存在常数m,使m⋅BC−AB的值为定值?若存在,求出m和m⋅BC−AB的值;若不存在,请说明理由.
      【考点11】列方程
      33.(24-25七年级上·江苏南京·阶段练习)一根铁丝,第一次用去它的一半少1米,第二次用去剩下的一半多1米,结果还剩下3米.求这根铁丝原来有多长?设这根铁丝原来的长度为x,可列出方程( )
      A.x−x2−1−12×x2−1+1=3B.x−x2−1−12×x2+1+1=3
      C.x−x2−1−12×x2+1−1=3D.x−x2−1−12×x2−1−1=3
      34.(2024七年级上·全国·专题练习)惠怡妈妈在商场购买了x元的东西,结账时发现商场推出一种优惠卡,优惠方案:卡售价50元,购物打八折,惠怡妈妈掐指一算,发现使用优惠卡后可以少付10元.则下面所列方程正确的是( )
      A.50+0.8x=x−10B.50+0.8x+x=10
      C.0.850+x=x−10D.50−0.8x=10x
      35.(23-24七年级上·河北石家庄·期末)如图,两根铁棒直立于圆柱形水桶的桶底.一根露出水面的长度是它的13,另一根露出水面的长度是它的15,两根铁棒长度之和为55cm,如果设此时水桶中水的深度是xcm,下列方程符合题意的是( )
      A.13x+15x=55B.23x+45x=55
      C.32x+54x=55D.55−2x=13x+15x
      36.(2024七年级上·河南·专题练习)在做科学实验时,老师将第一个量筒(圆柱)中的水全部倒入第二个量筒中,如图所示,根据图中给出的信息,可得正确的方程是( )
      A.π⋅822⋅x=π⋅622⋅x+5B.π⋅8⋅x=π⋅6⋅x+5
      C.π⋅822⋅x=π⋅622⋅x−5D.π⋅82⋅x=π⋅62⋅x−5
      37.(24-25七年级上·黑龙江哈尔滨·期中)某车间有90名工人生产螺丝与螺母,平均每人每天生产50个螺丝或80个螺母,要使每天生产的螺丝和螺母按1:2配套,如果有m人生产螺丝,根据题意可列方程为( )
      A.80m=2×50×90−mB.2×50m=80×90−m
      C.2×80m=50×90−mD.50m=2×80×90−m
      【考点12】一元一次方程与实际问题
      38.(24-25七年级上·江苏南京·阶段练习)(列一元一次方程解决问题)甲、乙两个车站相距240km,一列货车从甲站开出,每小时行驶48km,一列客车从乙站开出,每小时行驶72km.
      (1)两列火车同时开出,相向而行,多少小时后两车相遇?
      (2)货车从甲站开出1h后,客车从乙站开出,两车同向行驶,客车开出几小时后两车相距48km?
      39.(24-25七年级上·陕西西安·阶段练习)某校新进了一批课桌椅,七年级(2)班的学生利用活动课时间帮助学校搬运部分课桌椅,已知七年级(2)班共有学生45人,其中男生人数比女生人数的2倍少24人,要求每个学生搬运6张桌子或者搬运15把椅子.请解答下列问题:
      (1)七年级(2)班男生、女生分别有多少人?
      (2)一张桌子配两把椅子,为了使搬运的桌子和椅子刚好配套,应该分配多少个学生搬运桌子,多少个学生搬运椅子?
      40.(24-25七年级上·辽宁沈阳·期末)某公司为迎接新年,计划定购一批礼品,现有甲、乙两个工厂可以生产这批礼品,若这两个工厂单独生产这批礼品,则甲工厂比乙工厂多用5天完成,已知甲工厂每天生产240件,乙工厂每天生产360件.
      (1)求这批礼品共有多少件?
      (2)在礼品生产过程中,该公司每天支付给甲工厂的费用是5000元,每天支付给乙工厂的费用是9000元,公司有两种方案可选择,方案一:由乙工厂单独生产;方案二:甲、乙两个工厂共同生产.请计算两种方案的费用差.
      41.(24-25七年级上·江苏淮安·阶段练习)(1)【情境导入】某服装成本为100元,售价为120元,则利润为 元.
      (2)【课本再现】下面是苏教版初中数学教科书七年级上册第129页的部分内容(销售中的盈亏).
      某商店以240元的相同售价卖出两件不同的衬衫,其中一件盈利25%,另一件亏损25%,商店卖出这两件衬衫是盈利,还是亏损?回答: (填“盈利”、“亏损”或“不赢不亏”).
      (3)【解决问题】七年级实践小组去商场调查,了解到某款羽绒服以每件80元的价格购进了200件,并以每件120元的价格销售了一部分,为回笼资金,商场将剩下的羽绒服在原售价的基础上每件降价40%销售,并全部销售完毕.已知这批羽绒服总利润是5600元,请你算一算降价前共售出多少件?
      42.(24-25七年级上·河北邯郸·阶段练习)某电视台组织知识竞赛,共设20道选择题,各题分值相同,每题必答.下表记录了3个参赛者的得分情况:
      (1)由表可知:答对1题得______分,答错1题得______分;
      (2)参赛者丁得了88分,他答对了几道题?
      (3)参赛者戊说他得了80分,你认为可能吗?为什么?
      43.(24-25七年级上·吉林·阶段练习)七年级准备组织学生到某社会实践基地参加社会实践活动,门票为每人20元,由各班班长负责买票.下面是1班班长与售票员咨询的对话:
      (1)已知1班学生人数为44,选择了方案一购票,求1班购票需要多少元?
      (2)若2班选择了方案二,购票费用为702元,求2班有多少人?
      (3)求当人数为多少时,两种方案所需钱数一样.
      44.(24-25七年级上·湖北宜昌·期中)将连续的奇数1,3,5;7,9,……排成如图所示:
      (1)十字框中5个数之和是41的几倍?
      (2)设十字框中间的数为a,用式子分别表示十字框中其它四个数,并求出这五个数的和.
      (3)十字框中的五个数之和能等于2000吗?若能,请写出这五个数,若不能,请说明理由.
      45.(24-25七年级上·广东江门·期中)把若干宣纸分给七年级优秀绘画爱好者,若每人分3张,则剩余12本,若每人分5张,则缺10张,绘画爱好者有几人?这批宣纸有多少张.
      46.(2024七年级上·全国·专题练习)为了倡导节约用水,某市自去年开始实行阶梯水价.具体收费标准如下:每户每月用水量不超过12吨,每吨3.2元;超过12吨的部分,每吨4.6元.
      (1)林敏家今年5月用水15吨,他家应付多少元水费?
      (2)马老师家5月份共交了84.4元水费,马老师家5月份一共用水多少吨?
      47.(24-25七年级上·辽宁沈阳·阶段练习)列一元一次方程解决实际问题.
      《九章算术》是我国第一部自成体系的数学专著,其中“盈不足术”记载:今有共买金,人出四百,盈三千四百;人出三百,盈一百.问人数几何?译文:今有人合伙买金,每人出400钱,剩余3400钱;每人出300钱,剩余100钱.问合伙人数是多少?
      48.(2024七年级上·全国·专题练习)《孙子算经》中有一道阐述“盈不足术”的问题,原文如下:今有木,不知长短,引绳度之,余绳四尺五寸;屈绳量之,不足一尺.问:几何?译文为:现在有一根木头,不知道有多长,用一段绳子去测量,拉直后绳子还多四尺五寸;将绳子对折后去量木头,木头还剩一尺.问:木头多长?(一尺等于十寸)
      【考点13】一元一次方程与几何综合
      49.(24-25七年级上·辽宁沈阳·期末)【定义】若0°

      相关试卷

      复习专题05 一元一次方程(4重点串讲+13考点提升+过关检测)-【寒假自学课】2025年七年级数学寒假提升精品讲义(人教版2024):

      这是一份复习专题05 一元一次方程(4重点串讲+13考点提升+过关检测)-【寒假自学课】2025年七年级数学寒假提升精品讲义(人教版2024),文件包含专题05一元一次方程4重点串讲+13考点提升+过关检测原卷版docx、专题05一元一次方程4重点串讲+13考点提升+过关检测解析版docx等2份试卷配套教学资源,其中试卷共70页, 欢迎下载使用。

      专题04 一元一次方程(5个知识回顾+15种重点题型归纳+过关检测)-【寒假自学课】2025年七年级数学寒假提升精品讲义(浙教版2024):

      这是一份专题04 一元一次方程(5个知识回顾+15种重点题型归纳+过关检测)-【寒假自学课】2025年七年级数学寒假提升精品讲义(浙教版2024),文件包含专题04一元一次方程5个知识回顾+15种重点题型归纳+过关检测原卷版docx、专题04一元一次方程5个知识回顾+15种重点题型归纳+过关检测解析版docx等2份试卷配套教学资源,其中试卷共78页, 欢迎下载使用。

      第15讲 二元一次方程组【考点卷】(18大核心考点)-【寒假自学课】2025年七年级数学寒假提升精品讲义(浙教版2024):

      这是一份第15讲 二元一次方程组【考点卷】(18大核心考点)-【寒假自学课】2025年七年级数学寒假提升精品讲义(浙教版2024),文件包含第15讲二元一次方程组考点卷18大核心考点原卷版docx、第15讲二元一次方程组考点卷18大核心考点解析版docx等2份试卷配套教学资源,其中试卷共70页, 欢迎下载使用。

      资料下载及使用帮助
      版权申诉
      • 1.电子资料成功下载后不支持退换,如发现资料有内容错误问题请联系客服,如若属实,我们会补偿您的损失
      • 2.压缩包下载后请先用软件解压,再使用对应软件打开;软件版本较低时请及时更新
      • 3.资料下载成功后可在60天以内免费重复下载
      版权申诉
      若您为此资料的原创作者,认为该资料内容侵犯了您的知识产权,请扫码添加我们的相关工作人员,我们尽可能的保护您的合法权益。
      入驻教习网,可获得资源免费推广曝光,还可获得多重现金奖励,申请 精品资源制作, 工作室入驻。
      版权申诉二维码
      寒假专区
      • 精品推荐
      • 所属专辑17份
      欢迎来到教习网
      • 900万优选资源,让备课更轻松
      • 600万优选试题,支持自由组卷
      • 高质量可编辑,日均更新2000+
      • 百万教师选择,专业更值得信赖
      微信扫码注册
      手机号注册
      手机号码

      手机号格式错误

      手机验证码 获取验证码 获取验证码

      手机验证码已经成功发送,5分钟内有效

      设置密码

      6-20个字符,数字、字母或符号

      注册即视为同意教习网「注册协议」「隐私条款」
      QQ注册
      手机号注册
      微信注册

      注册成功

      返回
      顶部
      添加客服微信 获取1对1服务
      微信扫描添加客服
      Baidu
      map