若您为此资料的原创作者,认为该资料内容侵犯了您的知识产权,请扫码添加我们的相关工作人员,我们尽可能的保护您的合法权益。
还剩25页未读,
继续阅读
所属成套资源:【新教材新课标】译林版英语八年级上册教学课件+课时教案(表格式含反思)+大单元教学设计
成套系列资料,整套一键下载
- 【新教材新课标】译林版英语八上Unit 2 School life 第3课时Grammar 课件+课时教案(表格式含反思)+大单元教学设计 课件 0 次下载
- 【新教材新课标】译林版英语八上Unit 2 School life 第4课时Word power 课件+课时教案(表格式含反思)+大单元教学设计 课件 0 次下载
- 【新教材新课标】译林版英语八上Unit 3 To be a good learner 第1课时Welcome to the unit 课件+课时教案(表格式含反思)+大单元教学设计 课件 1 次下载
- 【新教材新课标】译林版英语八上Unit 3 To be a good learner 第2课时Reading 课件+课时教案(表格式含反思)+大单元教学设计 课件 1 次下载
- 【新教材新课标】译林版英语八上Unit 3 To be a good learner 第3课时Grammar 课件+课时教案(表格式含反思)+大单元教学设计 课件 1 次下载
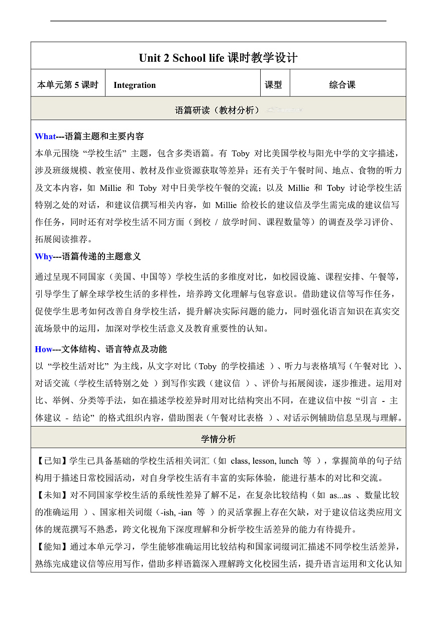
【新教材新课标】译林版英语八上Unit 2 School life 第5课时Integration 课件+课时教案(表格式含反思)+大单元教学设计
展开相关资料
更多
资料下载及使用帮助
版权申诉
- 1.电子资料成功下载后不支持退换,如发现资料有内容错误问题请联系客服,如若属实,我们会补偿您的损失
- 2.压缩包下载后请先用软件解压,再使用对应软件打开;软件版本较低时请及时更新
- 3.资料下载成功后可在60天以内免费重复下载
版权申诉
免费领取教师福利

