搜索
      上传资料 赚现金

      第一章 运动的描述 导学案 -高中物理人教版(2019)必修第一册

      • 95.64 KB
      • 2025-09-01 17:51:39
      • 40
      • 0
      • 如果我是DJ
      加入资料篮
      立即下载
      第一章 运动的描述 导学案 -高中物理人教版(2019)必修第一册第1页
      1/14
      第一章 运动的描述 导学案 -高中物理人教版(2019)必修第一册第2页
      2/14
      第一章 运动的描述 导学案 -高中物理人教版(2019)必修第一册第3页
      3/14
      还剩11页未读, 继续阅读

      第一章 运动的描述 导学案 -高中物理人教版(2019)必修第一册

      展开

      这是一份第一章 运动的描述 导学案 -高中物理人教版(2019)必修第一册,共14页。
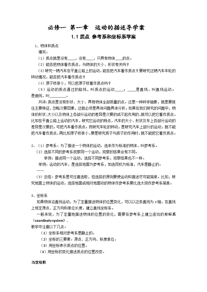
      必修一 第一章 运动的描述导学案1.1质点 参考系和坐标系学案1、物体和质点 填写: (1)质点就是没有 ,没有 ,只具有物体 的点。 (2)能否把物体看作质点,与物体的大小、形状有关吗? (3)研究一辆汽车在平直公路上的运动,能否把汽车看作质点?要研究这辆汽车车轮的转动情况,能否把汽车看作质点? (4)原子核很小,可以把原子核看作质点吗? (5)运动的质点通过的路线,叫质点的运动 ; 是直线,叫直线运动; 是曲线,叫 。共评:质点是没有形状、大小、具有物体全部质量的点。这是一种科学抽象,就是要抓住主要特征,忽略次要因素,这就必须是具体问题具体分析。如果在我们研究的问题中,物体的形状、大小以及物体上各部分运动的差异是次要的或不起作用的,就可以把它看作质点。比如在平直公路上运动的汽车,研究它运动的特点,汽车的大小、形状及车上各部分运动的差异是次要的,可把汽车看作质点。而研究车轮的转动,是研究汽车上部分的运动,就不能把汽车看作质点,再比如原子核很小,要是研究质子与质子的作用时,就不能把它看作质点。2、(1)参考系:为了描述一个物体的运动,选来作为标准的物体,叫参考系。(2)选择不同的参考系观察同一个运动,观察的结果会有不同。 举例:描述同一个运动,选择不同参考系,观察结果也不一样。 举例:运动的汽车,是选择地面为参考系,如选司机为标准,汽车是静止的。 …… (3)总结:参考系是可任意选取,但选择的原则要使运动和描述尽可能简单。比如,研究地面上物体的运动,选择地面或相对地面动的物体作参考系要比选太阳作参考系简单。3、坐标系 如果物体沿直线运动,为了定量描述物体的位置变化,可以以这条直线为轴,在直线上规定原点、正方向和单位长度,建立直线坐标系。 一般来说,为了定量地描述物体的位置的变化,需要在参考系上建立适当的坐标系(coordinate system).教学中注意以下几点:(1)坐标系相对参考系是静止的。(2)坐标的三要素:原点、正方向、标度单位。(3)用坐标表示质点的位置。 (4)用坐标的变化描述质点的位置改变。当堂检测1.下列情况中的物体,哪些可以看成质点( ) A.研究绕地球飞行时的航天飞机。 B.研究汽车后轮上一点的运动情况的车轮。 C.研究从北京开往上海的一列火车。D.研究在水平推力作用下沿水平地面运动的木箱。2.人坐在运动的火车中,以窗外树木为参考系,人是_运动__的。以车厢为参考系,人是___静止___的。3.对于参考系,下列说法正确的是( )A.参考系必须选择地面。 B.研究物体的运动,参考系选择任意物体其运动情况是一样的。C.选择不同的参考系,物体的运动情况可能不同。D.研究物体的运动,必须选定参考系。课后练习与提高1.下述情况中的物体,可视为质点的是( ) A.研究小孩沿滑梯下滑。 B.研究地球自转运动的规律。 C.研究手榴弹被抛出后的运动轨迹。 D.研究人造地球卫星绕地球做圆周运动。2.下列各种情况中,可以把研究对象(加点者)看作质点的是(  )研究小木块的翻倒过程。  B.研究从桥上通过的一列队伍。C.研究在水平推力作用下沿水平面运动的木箱。 D.汽车后轮,在研究牵引力来源的时。3.关于机械运动和参照物,以下说法正确的有( ) A. 研究和描述一个物体的运动时,必须选定参照物。 B. 由于运动是绝对的,描述运动时,无需选定参照物。 C. 一定要选固定不动的物体为参照物。 D. 研究地面上物体的运动时,必须选地球为参照物。必修一 1.2时间和位移 学案时刻:指某一瞬时,是事物运动发展变化所经历的各个状态先后顺序的标志。时间:是两个时刻之间的间隔,时间用来表示事物运动发展变化所经历的过程长短的量度012345768我们可以用一个时间轴来表示理解记忆:时刻对应于时间轴上一个点,时间对就于时间轴上两点之间的线段 时间=末时刻-初时刻例1、下列说法正确的是( )时刻表示时间极短,时间表示时间很长。某人跑步成绩13秒是时间。作息时间表上的数字均表示。时刻1min只能分成60个时刻。例2、正确的是( )物体在5秒时指的是物体在5秒末时,指的是时刻物体在5秒内指的是在4秒末到5秒末这1秒的时间物体在第5秒内指的是在4秒末到5秒末这1秒的时间第4秒末就是第5秒初,指的是时刻位移 :从初位置指向末位置的有向线段。用S表示。单位:米(m)位移与路程的比较:标量与矢量 物理学中把有大小又有方向的量(如位移)叫做矢量,以前我们学过的有大小无方向的量叫做标量。举例:矢量:力、位移 标量:长度、时间、质量、温度等不同点: 矢量有方向而标量没有。运算法则不同写出法则并举例:先正东走3米,再向正北走4米,求整个过程的位移(作图得以此说明运算法则不同)例3、正确的是( )物体沿直线向某一方向运动,通过的路程就是位移物体沿直线向某一方向运动,通过的路程等于位移的大小物体通过一段路程,其位移可能为零物体通过的路程不等,但其位移可能相同 例4、一支队伍前进时,通信兵从队尾赶到队首又立即返回,当通信兵回到队尾时队伍已经前进了200m,求整个过程中通信兵的位移。 一维坐标系中如何描述位移 123-1-2ABCA B C 位移分别为SAB=4m,方向与正方向相同 SBC=2m,方向与正方向相反仔细观察发现 :位移=末位置坐标-初位置坐标SAB=XB-XA=3-(-1)=4mSBC=XC-XB=1-3=-2m大家可以看到,算下来结果有正负之分如果是正的就表示跟正方向相同,如果是负就表示跟正方向相反。例5:一质点沿东西方向做直线运动,先从A运动到B,位移大小为30m,方向向东;接着由B运动到C,位移为40m,方向向西,求从A到C过程中质点的位移和路程。解:小球的位移可以直接根据概念来看出发点和终点,也可以用矢量相加法则加。五、一维坐标中矢量加减的等效简便法:大家可能觉得矢量相加也未免太麻烦了吧!是不是我们以后解题都得这样画图啊?大家不必担心,我们高中阶段学习的大部分是直线运动,对于同一直线上的矢量相加减我们有一个等效简便的方法一、向东的5加向东的3等于向东的8二、向西的5加向西的3等于向西的8三、向东的5加向西的2等于向东的3四、向西的5加向东的2等于向西的3发现规律:同向相加,和的大小为前两个矢量大小之和,方向不变;反向相加,和的大小为前两个矢量大小之差,方向与大小较大的那一个矢量方向相同。这样运算法则看起来是不是很熟悉?对,它就跟初中学过的带正负号的加减法法则类似(符号相同的相加,符号不变,大小为两加数绝对值之和;符号相反的相加,大小为两加数绝对值之差,符号与绝对值大的那个数的符号相同)。同向vs同号?反向vs异号?灵感:如果用正负号来表示方向,同号表示同向,异号表示反向,那计算是不是简单多了。怎样实现刚才的想法呢?很简单:直线运动不是有两个方向吗?设其中一个为正方向,同向为正,异向为负,将复杂的矢量运算变成简单的带正负号的数学加减法。得到的结果如果为正,说明跟正方向同向,如果为负,说明跟正方向反向。于是上题的解法为:一、向东为正。则+5加+3等于+8,结果为正表示方向与正方向相同,向东。二、向东为正。则-5加-3等于-8,结果为负表示方向与正方向相反,向西。三、向东为正。则+5加-2等于+3,结果为正表示方向与正方向相同,向东。四、向东为正。则-5加+2等于-3,结果为负表示方向与正方向相反,向西。注意:正方向的选择是任意的。切记只适用于直线运动。课后练习与提高1、学习了时间与时刻,蓝仔、红孩、紫珠和黑柱发表了如下一些说法,正确的是…( )A. 蓝仔说,下午2点上课,2点是我们上课的时刻B.红孩说,下午2点上课,2点是我们上课的时间C.紫珠说,下午2点上课,2点45分下课,上课的时刻是45分钟D.黑柱说,2点45分下课,2点45分是我们下课的时间2、下列关于位移和路程关系的正确说法是 ( )A、物体沿直线向某一方向运动,通过的路程就是位移B、物体沿直线运动,通过的路程等于位移的大小C、物体通过的路程不等,位移可能相同D、物体通过一段路程,位移不可能为零3、小球从3m高处落下,被地板弹回,在1m高处被接住.那么,小球通过的路程和位移的大小分别是( ) A、4m,3m B、3m,1m C、3m,2m D、4m,2m 必修一 1.3运动快慢的描述---速度(学案)速度  1.定义:位移跟发生这段位移所用时间的比值,用v表示。  2.物理意义:速度是表示运动快慢的物理量  2.定义式:。  3.单位:国际单位:m/s(或m·s-1)。  常用单位:km/h(或km·h-1)、cm/s(或cm·s-1)。  4.方向:与物体运动方向相同。  说明:速度有大小和方向,是矢量。平均速度和瞬时速度1.平均速度 (1)定义:在某段时间的位移△x与发生这段位移所用的时间△t的比值,叫做这段时间(或位移)内的平均速度. (2)公式:v=△x/△t (3)平均速度只能粗略地描述运动的快慢,即平均快慢程度. (4)描述平均速度时,必须指明是哪一段位移上的平均速度;或是哪一段时间间隔内的平均速度. 2.瞬时速度 (1)定义:物体在某一时刻(或通过某一位置时)的速度,叫做瞬时速度. (2)物理意义:精确地描述物体的运动快慢. (3)方向:与物体经过某一位置的运动方向相同.(4)物体在从t到t+△t时间间隔内,若△t非常小,以至于△t 0,则可以认为表示的是物体在t时刻的瞬时速度三、速度和速率1.速率:瞬时速度的大小叫做速率.2.日常生活和物理学中说到“速度”,有时是指速率.【当堂检测】1、下列说法中正确的是( )A.平均速度就是速度的平均值B.瞬时速率是指瞬时速度的大小C.火车以速度v经过某一段路,v是指瞬时速度D.子弹以速度v从枪口射,v是平均速度2、下列说法正确的是( )若物体在某段时间内每个时刻的速度都等于零,则它在这段时间内任意一段时间的平均速度一定等于零。若物体在某段时间内平均速度为零,则它在这段时间内任一时刻的速度一定等于零。匀速直线运动中,物体任意一段时间内的平均速度都等于它任一时刻的瞬时速度。D.变速直线运动中一段时间内的平均速度一定不等于它某一时刻的瞬时速度3.一质点做变速直线运动,若前t/3 内的平均速度为6m/s,后2t/3时间的平均速度为9m/s,则这段时间t内的平均速度为______m/s .若质点前一半位移的平均速度为3m/s,后一半位移的平均速度为6m/s,则这段位移的平均速度为_______m/s.一汽艇在相距2km的甲乙两码头之间往返航行,逆水时用1.5h,顺水时用1h,则往返一次的平均速度为________,平均速率为_________。5、短跑运动员在100m竞赛中,测得7s末的速度是9m/s,10s末到达终点的速度是10.2m/s,则运动员登程中的平均速度是多少?【课后练习与提高】1.下列说法错误的是 [   ]A.变速直线运动的速度是变化的  B.平均速度即为速度的平均值C.瞬时速度是物体在某一时刻或在某一位置时的速度D.瞬时速度可看作时间趋于无穷小时的平均速度2、一个物体沿平直路运动,由静止起在10s内加速到20m/s,共运动了80m,该物体在10s内平均速度是 [ ]  A.20m/s B.10m/s C.8m/s D.都不对3.一质点在x轴上并只朝着x轴的正方向运动,各个时刻的位置坐标如下表,则质点开始运动后:(1)质点在前10 s内的位移、路程各为多大?(2)质点在8s末的瞬时速度为多大?(3)质点在0到18s这段时间内的平均速度多大?4、一辆汽车以20m/s的速度沿平直公路从甲地运动到乙地,又以30m/s的速度从乙地运动到丙地。已知甲、乙两地间的距离与乙、丙两地间的距离相等,求汽车从甲地开往丙地的过程中的平均速度。变题:如果问题改成“物体在前半段时间和后半段时间内的速度分别为20m/s和30m/s,求它在整个时间内的平均速度?5.一起重机在竖直向上吊运重物时的速度变化如下表所示:在表格中所列时间内,哪段时间内重物在做加速运动?哪段时间内重物做匀速运动?哪段时间内重物在做减速运动?答案:【当堂检测】1.B 2.AC 3. 8 4 4. 0 1.6km/h 5. 10m/s 【课后练习与提高】1.B 2.C 3. (1)6m 6m (2)0 (3)1.2m/s 4 . 24m/s 25m/s 5. 0---5s 5---8s 8---10s 必修一 1.4 实验:用打点计时器测速度(学案)电磁打点计时器:是一种使用交流电的计时仪器.工作电压为4—6V.当电源频率为50Hz时, 打点计时器每隔0.02s打一个点. 通电前把纸带穿过限位孔并压在复写纸的下面.通电时,线圈产生的交变磁场使振动片磁化,振动片的一端位于永久磁铁的磁场中,由于振动片的磁极随着电流方向的改变而不断变化,在永久磁铁的作用下,振动片将上下振动.其振动周期与线圈中交流电的周期一致,即为0.02s.如果纸带运动振动片一端的振针就会在纸带上打出一系列的点.电火花打点计时器: 电火花打点计时器的工作电压是220V的交流电.用墨粉和电火花打点.墨粉盘夹在两条纸带之间,当按下脉冲输出开关时会产生高温电火花,高温电火花可以使墨粉汽化在纸带上.当输入交流电的频率是50Hz时,电火花打点计时器也每隔0.02s打一个点.用打点计时器测量瞬时速度:用某段时间内的平均速度来粗略的代替这段时间内的某点的瞬时速度.所取的时间间隔越接近该点计算出的瞬时速度就越精确.用图象表示速度:1、建立坐标系,设定合适的刻度,注明单位。2、严格按实验数据描点,根据点的分布分析速度的变化特点。3、描出的点是不连续的,之所以要用平滑曲线来“拟合”实验中描出的点,是因为各个时刻都有速度,速度随时间是连续变化的,而实验中又不可能把所有时刻的速度都测出来。反思总结:1、电磁打点计时器和电火花计时器都是记录运动物体在一定时间间隔内位移的仪器.2、用v—t图象表示做直线运动物体的速度随时间变化的规律.练习使用电磁打点计时器.(1)把电磁打点计时器固定在桌子上面。(2)接通10V以下交流电源, 用手水平拉动纸带,纸带上就打出一行小点,立即关闭电源。(3)取下纸带,从能够看清的某个点开始,往后数出若干个点,如果数出n个点, 点之间的间隔数为(n-1)个,用Δt = 0.02(n-1) s, 计算出纸带从第一个点到第n点的运动时间。(4)用刻度尺测量出从第一个点到第n个点的距离Δχ。利用公式v=Δχ/Δt计算出纸带在这段时间内的平均速度,把测量和计算的结果填入表1中。当堂检测:1.根据打点计时器打出的纸带,我们可以从纸带上直接得到的物理量是  ( )A.时间间隔 B.平均速度 C.位移 D.瞬时速度2.某同学将纸带穿过限位孔,接通打点计时器的电源,拉动纸带,但在纸带上打不上点,其可能原因是 ( )A.复写纸放反 B.使用了直流电源 C.振针过短 D.纸带运动过快3.打点计时器打点的周期,决定于 ( )A.交流电压的高低 B. 交流电的频率;C.永久磁铁的磁性强弱; D. 振针与复写纸间的距离.4. 在“练习使用打点计时器”的实验中,下列操作正确的是 ( )A.打点前,小车应靠近打点计时器,要先接通电源,待计时器开始打点再释放小车;B.要舍去纸带上密集点,然后选取计数点。C.打点频率为50Hz,每四个点取一个计数点,则计数点之间的时间间隔为0.01S。D.实验中应使小车速度尽量小些。5. 一学生在练习使用电磁打点计时器时,纸带上打出的不是圆点,而是一些短线,这可能是因为 ( )A.打点计时器错接在直流电源上;B.电源电压不稳定;C.打点计时器使用的电压频率不稳定;D.振针到复写纸片的距离太小课后练习与提高:6.在练习使用打点计时器的实验中,某同学操作中有以下实验步骤,步骤顺序排列正确的是 ( )①把计时器上的电源插头插在交流220 V电源插座上,按下脉冲输出开关,用手水平的拉动两条纸带,纸带上就打下一列小点②把电火花计时器固定在桌子上③将纸带穿过打点计时器的限位孔,检查墨粉纸盘是否已经正确的套在纸盘轴上,检查两条白纸带是否已经正确的穿好,墨粉纸盘是否已经夹在两条白纸带之间④用刻度尺测量纸带通过的距离x ⑤取下纸带数一下纸带上共有多少个点,记为N,则点子的间隔数为(N -1),纸带的运动时间为(N -1)0.02 s ⑥计算纸带运动的平均速度: v=Δx/Δt,把结果填入下表: A.①②③④⑤⑥ B. ②③①④⑤⑥ C. ②③①⑤④⑥ D. ②①③⑤④⑥7. 质量都是m的物体在水平面上沿直线运动,图1-4中,A、B、C、D是它的运动图象,由图象可知 ( ) A.图B表明物体做匀速运动B.图C表明物体做减速直线运动C.图D表明物体做加速直线运动D.图A表明物体做匀速运动8.如图1 -5所示是用打点计时器测瞬时速度实验时得到的一条纸带的一部分,从0点开始依照打点的先后依次标为0、1、2、3、4、5、6,现在量得0、1间的距离x1=5.18 cm,1、2间的距离x2=4.40 cm,2、3间的距离x3=3.62 cm, 3、4间的距离x4=2.78 cm,4、5间的距离x5=2.00 cm,5、6间的距离x6=1.22 cm (f=50Hz) ⑴根据上面记录,计算打点计时器在打1、2、3、4、5点时的速度并填在下表中。⑵根据(1)中表格,在图1-6中画出小车的速度时间图象。并说明小车速度变化特点。 参考答案1.AC 2.ABC3.B 4.AB 5.D 6.C 7.BCD8.(1)如下表(2)如图-3 必修一 1.5速度变化快慢的描述—加速度(学案)加速度1、定义:加速度是速度的变化量跟发生这一改变所用时间的比值。2.表达式 :a =(vt-v0)/t 3.物理意义:指速度变化的快慢和方向4、加速度单位 : “米每二次方秒” ,符号m/s2 (或m · s-2 )。还有 cm/s2 等5、加速度是矢量:方向与速度变化的方向相同。① 加速直线运动,加速度的方向与速度方向相同② 减速直线运动与速度方向相反例1、下列说法正确的是:A.加速度是物体增加的速度B.加速度反映速度变化的大小C.加速度反映速度变化的快慢D.加速度的方向不能由速度方向确定,要由速度变化的方向来确定例2、足球以水平速度v=10m/s击中球门横梁后以v/=8m/s的速度水平弹回,与横梁接触的时间为0.1s,求足球在此过程中的平均加速度【当堂检测】1关于速度和加速度的关系,下列说法中正确的是( )A.速度越大,速度的变化就越大,加速度就越大B.速度变化越快,加速度就越大C.加速度方向保持不变,速度方向也保持不变(举例:竖直上抛运动)D.加速度大小不断变小,速度大小也不断变小2关于速度、速度变化量和加速度,正确的说法是( )A.物体运动的速度改变量越大,它的加速度一定越大。B.速度很大的物体,其加速度可以很小,可以为零。C.某时刻物体速度为零,其加速度不可能很大。D.加速度很大时,运动物体的速度一定很快变大。3物体做匀加速运动的加速度为2m/s2,那么( )A.在任意时间内,物体的末速度一定等于初速度的2倍B.在任意时间内,物体的末速度一定比初速度大2m/sC.在任意一秒内,物体的末速度一定比初速度大2m/sD.第ns的初速度一定比第(n-1)s的末速度大2m/s4如图所示是一个物体运动的速度图象。由图可知在0~10s内物体的加速度大小是 ,方向是 ;在10~40s内物体的加速度为 ,在40~60s内物体的加速度大小是 ,方向是 。5做匀加速运动的火车,在40s内速度从10m/s增加到20m/s,求火车加速度的大小。汽车紧急刹车时做匀减速运动,在2s内速度从10m/s减小到零,求汽车的加速度【课后练习与提高】1.一物体的加速度为—7m/s2,下列说法正确的是( )A.未速度比初速度小7m/s B.物体每经1s速度减小7m/sC.未速度与初速度反向 D. 以上说法都不对2.根据给出的速度和加速度的正负,对下列运动性质的判断中,正确的是( )A.v0>0,a

      资料下载及使用帮助
      版权申诉
      • 1.电子资料成功下载后不支持退换,如发现资料有内容错误问题请联系客服,如若属实,我们会补偿您的损失
      • 2.压缩包下载后请先用软件解压,再使用对应软件打开;软件版本较低时请及时更新
      • 3.资料下载成功后可在60天以内免费重复下载
      版权申诉
      若您为此资料的原创作者,认为该资料内容侵犯了您的知识产权,请扫码添加我们的相关工作人员,我们尽可能的保护您的合法权益。
      入驻教习网,可获得资源免费推广曝光,还可获得多重现金奖励,申请 精品资源制作, 工作室入驻。
      版权申诉二维码
      高中物理人教版 (2019)必修 第一册电子课本

      章节综合与测试

      版本: 人教版 (2019)

      年级: 必修 第一册

      切换课文
      • 课件
      • 教案
      • 试卷
      • 学案
      • 更多
      欢迎来到教习网
      • 900万优选资源,让备课更轻松
      • 600万优选试题,支持自由组卷
      • 高质量可编辑,日均更新2000+
      • 百万教师选择,专业更值得信赖
      微信扫码注册
      手机号注册
      手机号码

      手机号格式错误

      手机验证码 获取验证码 获取验证码

      手机验证码已经成功发送,5分钟内有效

      设置密码

      6-20个字符,数字、字母或符号

      注册即视为同意教习网「注册协议」「隐私条款」
      QQ注册
      手机号注册
      微信注册

      注册成功

      返回
      顶部
      学业水平 高考一轮 高考二轮 高考真题 精选专题 初中月考 教师福利
      添加客服微信 获取1对1服务
      微信扫描添加客服
      Baidu
      map