搜索
      上传资料 赚现金

      实验专题1.1研究匀变速直线运动原型实验分析导学案 高中物理人教版(2019)必修第一册 有答案

      • 111.63 KB
      • 2025-07-02 21:25:23
      • 31
      • 0
      加入资料篮
      立即下载
      实验专题1.1研究匀变速直线运动原型实验分析导学案 高中物理人教版(2019)必修第一册 有答案第1页
      1/5
      实验专题1.1研究匀变速直线运动原型实验分析导学案 高中物理人教版(2019)必修第一册 有答案第2页
      2/5
      还剩3页未读, 继续阅读

      实验专题1.1研究匀变速直线运动原型实验分析导学案 高中物理人教版(2019)必修第一册 有答案

      展开

      这是一份实验专题1.1研究匀变速直线运动原型实验分析导学案 高中物理人教版(2019)必修第一册 有答案,共5页。
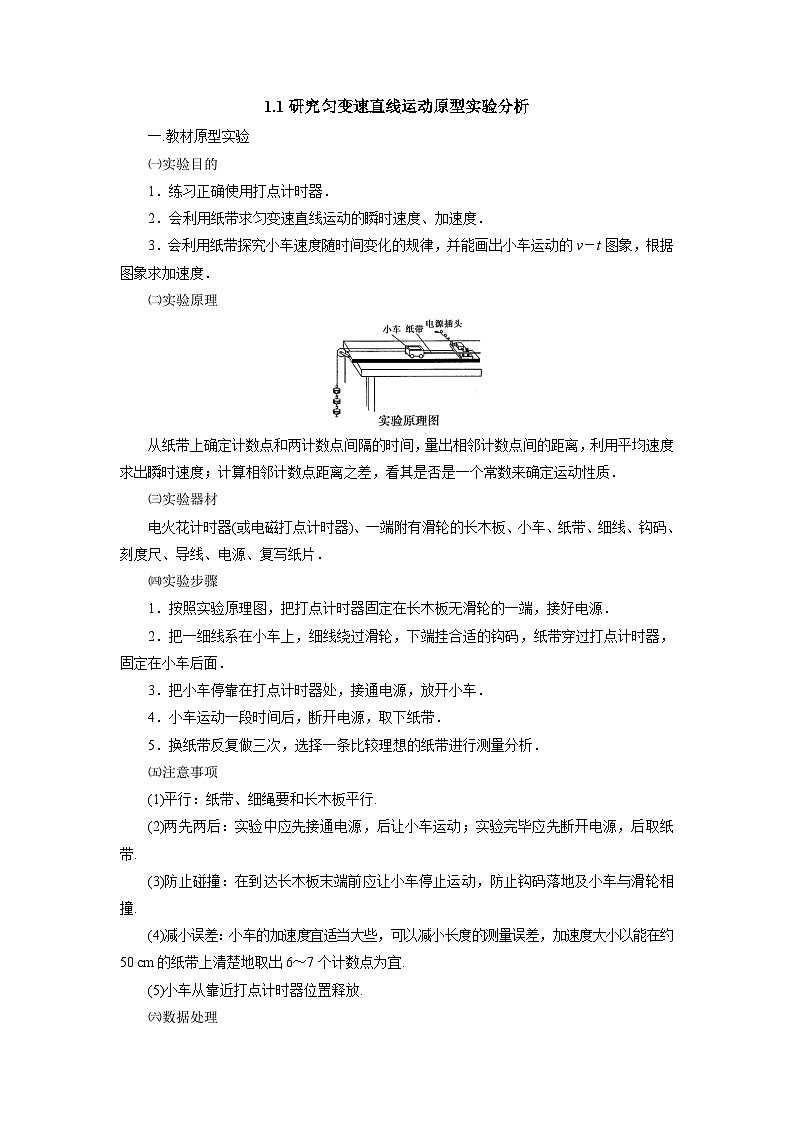
      1.1研究匀变速直线运动原型实验分析一.教材原型实验㈠实验目的1.练习正确使用打点计时器.2.会利用纸带求匀变速直线运动的瞬时速度、加速度.3.会利用纸带探究小车速度随时间变化的规律,并能画出小车运动的v-t图象,根据图象求加速度.㈡实验原理从纸带上确定计数点和两计数点间隔的时间,量出相邻计数点间的距离,利用平均速度求出瞬时速度;计算相邻计数点距离之差,看其是否是一个常数来确定运动性质.㈢实验器材电火花计时器(或电磁打点计时器)、一端附有滑轮的长木板、小车、纸带、细线、钩码、刻度尺、导线、电源、复写纸片.㈣实验步骤1.按照实验原理图,把打点计时器固定在长木板无滑轮的一端,接好电源.2.把一细线系在小车上,细线绕过滑轮,下端挂合适的钩码,纸带穿过打点计时器,固定在小车后面.3.把小车停靠在打点计时器处,接通电源,放开小车.4.小车运动一段时间后,断开电源,取下纸带.5.换纸带反复做三次,选择一条比较理想的纸带进行测量分析.㈤注意事项(1)平行:纸带、细绳要和长木板平行.(2)两先两后:实验中应先接通电源,后让小车运动;实验完毕应先断开电源,后取纸带.(3)防止碰撞:在到达长木板末端前应让小车停止运动,防止钩码落地及小车与滑轮相撞.(4)减小误差:小车的加速度宜适当大些,可以减小长度的测量误差,加速度大小以能在约50 cm的纸带上清楚地取出6~7个计数点为宜.(5)小车从靠近打点计时器位置释放.㈥数据处理(1)目的通过纸带求解运动的加速度和瞬时速度,确定物体的运动性质等.(2)方法①分析物体的运动性质——测量相邻计数点间的距离,计算相邻计数点距离之差,看其是否为常数,从而确定物体的运动性质.②利用逐差法求解平均加速度a1=eq \f(x4-x1,3T2),a2=eq \f(x5-x2,3T2),a3=eq \f(x6-x3,3T2)⇒a=eq \f(a1+a2+a3,3)=eq \f(x4+x5+x6-x1+x2+x3,9T2)③利用平均速度求瞬时速度:vn=eq \f(xn+xn+1,2T)=eq \f(dn+1-dn-1,2T)④利用速度—时间图象求加速度a.作出速度—时间图象,通过图象的斜率求解物体的加速度;b.剪下相邻计数点的纸带紧排在一起求解加速度.依据纸带判断物体是否做匀变速直线运动(1)x1、x2、x3…xn是相邻两计数点间的距离.(2)Δx是两个连续相等的时间里的位移差:Δx1=x2-x1,Δx2=x3-x2….(3)T是相邻两计数点间的时间间隔:T=0.02n(打点计时器的频率为50 Hz,n为两计数点间计时点的间隔数).(4)Δx=aT2,只要小车做匀变速直线运动,它在任意两个连续相等的时间间隔内的位移之差就一定相等.例1.某同学用如图甲所示的实验装置研究匀变速直线运动.甲           乙实验步骤如下:A.安装好实验器材;B.让小车拖着纸带运动,打点计时器在纸带上打下一系列小点,重复几次,选出一条点迹比较清晰的纸带,从便于测量的点开始,每五个点取一个计数点,如图乙中a、b、c、d等点;C.测出x1、x2、x3、…结合上述实验步骤,请你继续完成下列任务:(1)实验中,除打点计时器(含纸带、复写纸)、小车、一端附有滑轮的长木板、细绳、钩码、导线及开关外,在下列的仪器和器材中,必须使用的有________.(填选项代号)A.电压合适的50 Hz交流电源B.电压可调的直流电源C.秒表D.刻度尺E.天平F.重锤G.弹簧测力计H.滑动变阻器(2)如果小车做匀加速运动,所得纸带如图乙所示,则x1、x2、x3的关系是________________,已知打点计时器打点的时间间隔是t,则打c点时小车的速度大小是____________.(3)如果小车做匀加速直线运动,测出前六段相等时间内的位移分别为x1、x2、x3、x4、x5、x6,已知打点计时器打点的时间间隔是t,则小车的加速度a的表达式为:____________.跟踪训练1.某同学利用如图所示装置研究小车的匀变速直线运动。(1)实验中,必须的措施是________。A.细线必须与长木板平行B.先接通电源再释放小车C.小车的质量远大于钩码的质量D.平衡小车与长木板间的摩擦力(2)他实验时将打点计时器接到频率为50 Hz的交流电源上,得到一条纸带,打出的部分计数点如图所示(每相邻两个计数点间还有4个点,图中未画出)。s1=3.59 cm,s2=4.41 cm,s3=5.19 cm,s4=5.97 cm,s5=6.78 cm,s6=7.64 cm。则小车的加速度a=________ m/s2(要求充分利用测量的数据),打点计时器在打B点时小车的速度vB=________ m/s。(结果均保留两位有效数字)拓展训练1.某同学用打点计时器研究小车的匀变速直线运动,他将打点计时器接到频率为50 Hz的交流电源上,实验时得到一条纸带如图所示,他在纸带上便于测量的地方选取第一个计数点,在这点下标明A,第六个点下标明B,第十一个点下标明C,第十六个点下标明D,第二十一个点下标明E。测量时发现B点已模糊不清,他只测得AC长为14.56 cm,CD长为11.15 cm,DE长为13.73 cm。(1)为了探究匀变速直线运动的规律,该同学所取的计数点个数________。(填字母序号)A.偏少   B.偏多   C.合适(2)若小车是做匀变速直线运动,由该同学所测的实验数据,请你帮他求出:打C点时小车的瞬时速度vC=________m/s,小车的加速度a=________m/s2,AB的距离应为________ cm,打A点时小车的瞬时速度vA=________m/s。(计算结果保留三位有效数字) 参考答案例1答案 (1)A、D (2)x3-x2=x2-x1 eq \f(x2+x3,10t)(3)a=eq \f(x4+x5+x6-x1+x2+x3,225t2)跟踪训练答案(1)AB (2)0.80 0.40拓展训练(1)A(2) vC=0.986 m/sa=2.58 m/s2xAB=5.99 cmvA=0.470 m/s。

      资料下载及使用帮助
      版权申诉
      • 1.电子资料成功下载后不支持退换,如发现资料有内容错误问题请联系客服,如若属实,我们会补偿您的损失
      • 2.压缩包下载后请先用软件解压,再使用对应软件打开;软件版本较低时请及时更新
      • 3.资料下载成功后可在60天以内免费重复下载
      版权申诉
      若您为此资料的原创作者,认为该资料内容侵犯了您的知识产权,请扫码添加我们的相关工作人员,我们尽可能的保护您的合法权益。
      入驻教习网,可获得资源免费推广曝光,还可获得多重现金奖励,申请 精品资源制作, 工作室入驻。
      版权申诉二维码
      高中物理人教版 (2019)必修 第一册电子课本

      章节综合与测试

      版本: 人教版 (2019)

      年级: 必修 第一册

      切换课文
      • 课件
      • 教案
      • 试卷
      • 学案
      • 更多
      欢迎来到教习网
      • 900万优选资源,让备课更轻松
      • 600万优选试题,支持自由组卷
      • 高质量可编辑,日均更新2000+
      • 百万教师选择,专业更值得信赖
      微信扫码注册
      手机号注册
      手机号码

      手机号格式错误

      手机验证码 获取验证码 获取验证码

      手机验证码已经成功发送,5分钟内有效

      设置密码

      6-20个字符,数字、字母或符号

      注册即视为同意教习网「注册协议」「隐私条款」
      QQ注册
      手机号注册
      微信注册

      注册成功

      返回
      顶部
      学业水平 高考一轮 高考二轮 高考真题 精选专题 初中月考 教师福利
      添加客服微信 获取1对1服务
      微信扫描添加客服
      Baidu
      map