搜索
      上传资料 赚现金

      高中物理人教版必修第一册培优教案03B匀变速直线运动的规律中档版

      • 672.86 KB
      • 2025-05-15 22:01:17
      • 65
      • 0
      • 教习网3275309
      加入资料篮
      立即下载
      高中物理人教版必修第一册培优教案03B匀变速直线运动的规律中档版第1页
      1/42
      高中物理人教版必修第一册培优教案03B匀变速直线运动的规律中档版第2页
      2/42
      高中物理人教版必修第一册培优教案03B匀变速直线运动的规律中档版第3页
      3/42
      还剩39页未读, 继续阅读

      高中物理人教版必修第一册培优教案03B匀变速直线运动的规律中档版

      展开

      这是一份高中物理人教版必修第一册培优教案03B匀变速直线运动的规律中档版,共42页。
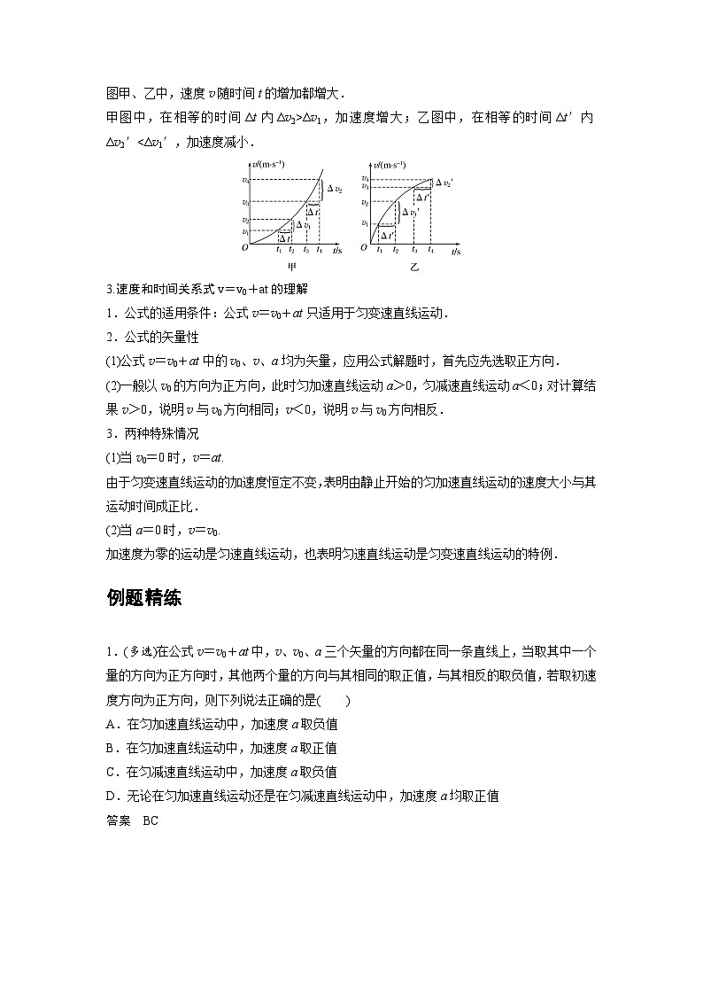
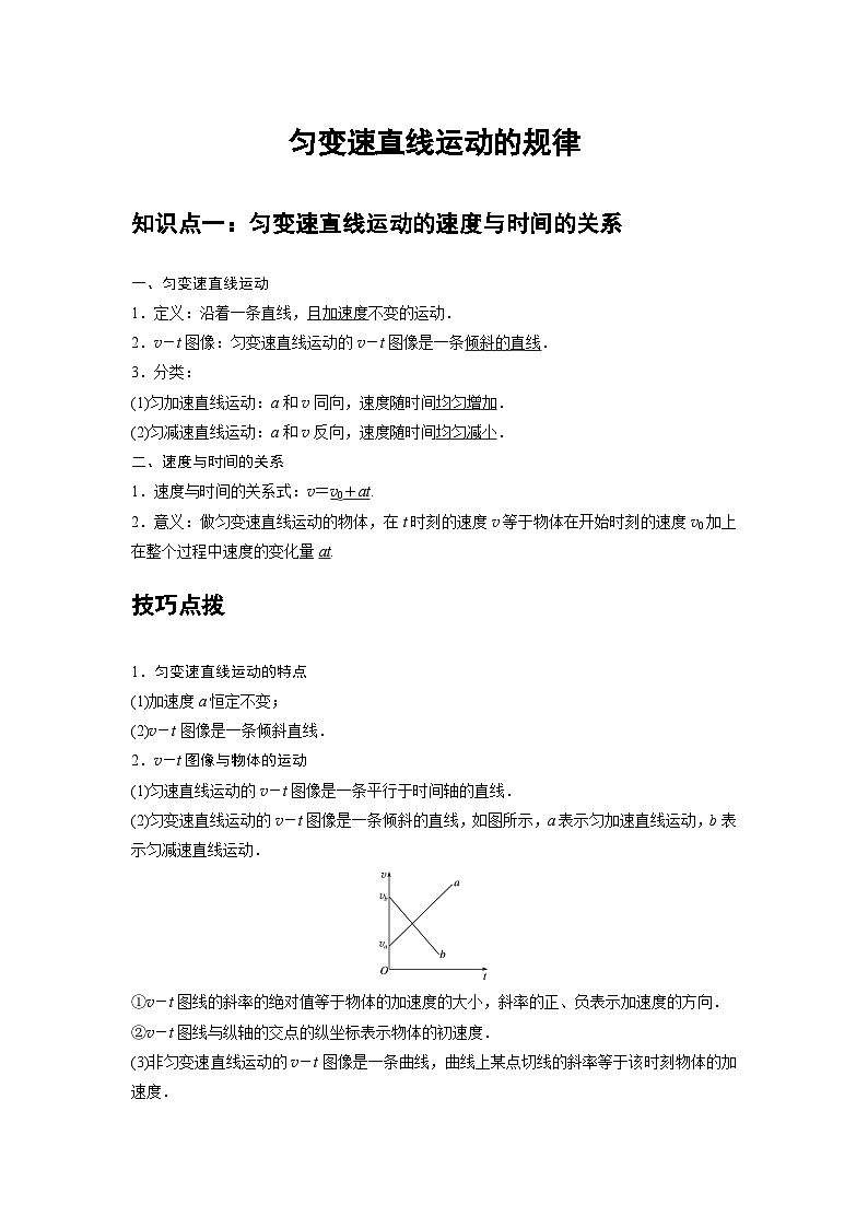
      匀变速直线运动的规律知识点一:匀变速直线运动的速度与时间的关系一、匀变速直线运动1.定义:沿着一条直线,且加速度不变的运动.2.v-t图像:匀变速直线运动的v-t图像是一条倾斜的直线.3.分类:(1)匀加速直线运动:a和v同向,速度随时间均匀增加.(2)匀减速直线运动:a和v反向,速度随时间均匀减小.二、速度与时间的关系1.速度与时间的关系式:v=v0+at.2.意义:做匀变速直线运动的物体,在t时刻的速度v等于物体在开始时刻的速度v0加上在整个过程中速度的变化量at.技巧点拨1.匀变速直线运动的特点(1)加速度a恒定不变;(2)v-t图像是一条倾斜直线.2.v-t图像与物体的运动(1)匀速直线运动的v-t图像是一条平行于时间轴的直线.(2)匀变速直线运动的v-t图像是一条倾斜的直线,如图所示,a表示匀加速直线运动,b表示匀减速直线运动.①v-t图线的斜率的绝对值等于物体的加速度的大小,斜率的正、负表示加速度的方向.②v-t图线与纵轴的交点的纵坐标表示物体的初速度.(3)非匀变速直线运动的v-t图像是一条曲线,曲线上某点切线的斜率等于该时刻物体的加速度.图甲、乙中,速度v随时间t的增加都增大.甲图中,在相等的时间Δt内Δv2>Δv1,加速度增大;乙图中,在相等的时间Δt′内Δv2′

      资料下载及使用帮助
      版权申诉
      • 1.电子资料成功下载后不支持退换,如发现资料有内容错误问题请联系客服,如若属实,我们会补偿您的损失
      • 2.压缩包下载后请先用软件解压,再使用对应软件打开;软件版本较低时请及时更新
      • 3.资料下载成功后可在60天以内免费重复下载
      版权申诉
      若您为此资料的原创作者,认为该资料内容侵犯了您的知识产权,请扫码添加我们的相关工作人员,我们尽可能的保护您的合法权益。
      入驻教习网,可获得资源免费推广曝光,还可获得多重现金奖励,申请 精品资源制作, 工作室入驻。
      版权申诉二维码
      高中物理人教版 (2019)必修 第一册电子课本

      章节综合与测试

      版本: 人教版 (2019)

      年级: 必修 第一册

      切换课文
      • 同课精品
      • 所属专辑36份
      • 课件
      • 教案
      • 试卷
      • 学案
      • 更多
      欢迎来到教习网
      • 900万优选资源,让备课更轻松
      • 600万优选试题,支持自由组卷
      • 高质量可编辑,日均更新2000+
      • 百万教师选择,专业更值得信赖
      微信扫码注册
      手机号注册
      手机号码

      手机号格式错误

      手机验证码 获取验证码 获取验证码

      手机验证码已经成功发送,5分钟内有效

      设置密码

      6-20个字符,数字、字母或符号

      注册即视为同意教习网「注册协议」「隐私条款」
      QQ注册
      手机号注册
      微信注册

      注册成功

      返回
      顶部
      学业水平 高考一轮 高考二轮 高考真题 精选专题 初中月考 教师福利
      添加客服微信 获取1对1服务
      微信扫描添加客服
      Baidu
      map