所属成套资源:【暑假自学课】2025年新七年级数学暑假提升精品讲义(原卷版+解析版)(华东师大版2024)
- 第2章 整式及其加减测试卷-【暑假自学课】2025年新七年级数学暑假提升精品讲义(原卷版+解析版)(华东师大版) 试卷 0 次下载
- 第03讲 有理数的加法和减法-【暑假自学课】2025年新七年级数学暑假提升精品讲义(原卷版+解析版)(华东师大版) 试卷 0 次下载
- 第04讲 有理数的乘法和除法-【暑假自学课】2025年新七年级数学暑假提升精品讲义(原卷版+解析版)(华东师大版) 试卷 0 次下载
- 第05讲 有理数的乘方-【暑假自学课】2025年新七年级数学暑假提升精品讲义(原卷版+解析版)(华东师大版) 试卷 0 次下载
- 第1章 有理数单元复习-【暑假自学课】2025年新七年级数学暑假提升精品讲义(原卷版+解析版)(华东师大版) 试卷 0 次下载
第01讲 有理数与数轴-【暑假自学课】2025年新七年级数学暑假提升精品讲义(原卷版+解析版)(华东师大版)
展开
这是一份第01讲 有理数与数轴-【暑假自学课】2025年新七年级数学暑假提升精品讲义(原卷版+解析版)(华东师大版),文件包含第01讲有理数与数轴原卷版docx、第01讲有理数与数轴解析版docx等2份试卷配套教学资源,其中试卷共34页, 欢迎下载使用。
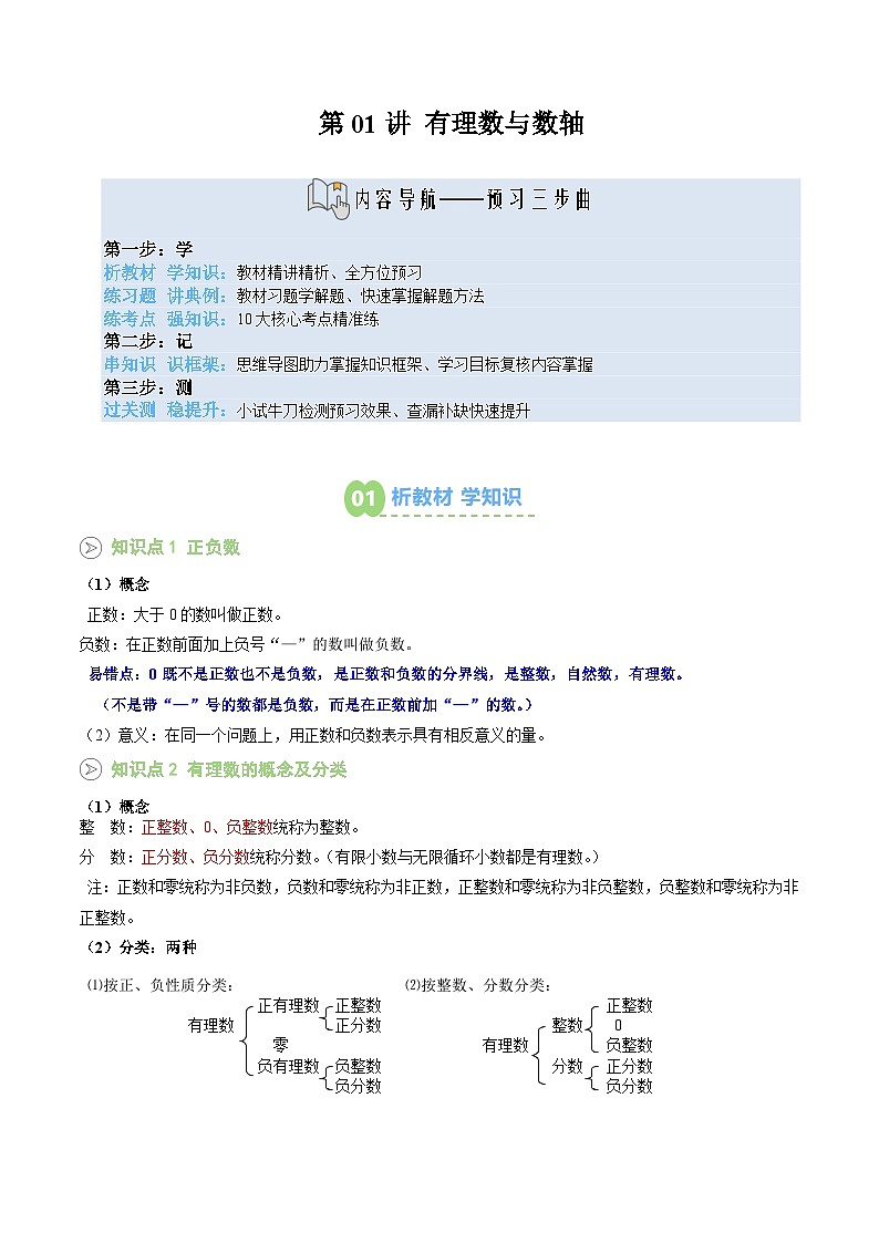
第一步:学
析教材 学知识:教材精讲精析、全方位预习
练习题 讲典例:教材习题学解题、快速掌握解题方法
练考点 强知识:10大核心考点精准练
第二步:记
串知识 识框架:思维导图助力掌握知识框架、学习目标复核内容掌握
第三步:测
过关测 稳提升:小试牛刀检测预习效果、查漏补缺快速提升
知识点1 正负数
(1)概念
正数:大于0的数叫做正数。
负数:在正数前面加上负号“—”的数叫做负数。
易错点:0既不是正数也不是负数,是正数和负数的分界线,是整数,自然数,有理数。
(不是带“—”号的数都是负数,而是在正数前加“—”的数。)
(2)意义:在同一个问题上,用正数和负数表示具有相反意义的量。
知识点2 有理数的概念及分类
(1)概念
整 数:正整数、0、负整数统称为整数。
分 数:正分数、负分数统称分数。(有限小数与无限循环小数都是有理数。)
注:正数和零统称为非负数,负数和零统称为非正数,正整数和零统称为非负整数,负整数和零统称为非正整数。
(2)分类:两种
⑴按正、负性质分类: ⑵按整数、分数分类:
正有理数 正整数 正整数
有理数 正分数 整数 0
零 有理数 负整数
负有理数 负整数 分数 正分数
负分数 负分数
知识点3 数轴
(1)概念:规定了原点、正方向、单位长度的直线叫做数轴。
三要素:原点、正方向、单位长度
(2)对应关系:数轴上的点和有理数是一一对应的。
比较大小:在数轴上,右边的数总比左边的数大 。
(3)应用 求两点之间的距离:两点在原点的同侧作减法,在原点的两侧作加法。
(注意不带“+”“—”号)
/
考点一 正负数的定义
1.(24-25七年级上·河北邢台·期中)下列四个数中,属于负数的是( )
A.1.2B.1C.−2D.0
【答案】C
【分析】本题考查负数的概念,解题的关键是明确负数的定义,即小于0的数是负数.
明确正数,负数和0的性质,逐一分析选项中的数与0的大小关系.
【详解】A、1.2是正数,A项错误;
B、1是正数,B项错误;
C、−2小于0,根据负数的定义:小于0的数是负数,所以−2是负数,C项正确;
D、0既不是正数也不是负数,D项错误.
故选:C.
2.(24-25七年级上·新疆和田·阶段练习)下列各数0,−5,−312,+3.1,−2.4,2024,−20%中负数有( )
A.2个B.3个C.4个D.5个
【答案】C
【分析】本题考查了负数的定义,小于0的数为负数,据此进行逐个分析,即可作答.
【详解】解:依题意,−5,−312,−2.4,−20%都是负数,
∴负数有4个,
故选:C.
3.(24-25七年级上·云南大理·期末)有五个数:2,0,−5,13,−14,其中正数有( )
A.1个B.2个C.3个D.4个
【答案】B
【分析】本题考查了对正数和负数定义的理解,难度不大,注意0既不是正数也不是负数.
根据正数和负数的定义判断即可,注意:0既不是负数也不是正数.
【详解】解:2是正数,0既不是负数也不是正数,−5是负数,13是正数,−14是负数,
∴正数有2个,
故选B.
考点二 相反意义的量
1.(24-25七年级下·甘肃兰州·期中)中国古代数学著作《九章算术》在世界数学史上首次正式引入负数,如果盈利100元记作+100元,那么−90元表示( )
A.盈利10元B.盈利90元
C.亏损−90元D.亏损90元
【答案】D
【分析】本题考查了相反意义的量,如果盈利用正数表示,那么亏损就用负数表示,据此求解即可.
【详解】解:如果盈利100元记作+100元,那么−90元表示亏损90元,
故选:D.
2.(24-25七年级上·广东广州·期中)下面两个量中,不具有相反意义的是( )
A.盈利400和亏损400元B.浪费1t水和节约1t水
C.进三个球和输三场比赛D.上升50m和下降50m
【答案】C
【分析】此题考查了相反意义的量.根据相反意义的量的定义进行判断即可.
【详解】解:A、盈利400和亏损400元,是互为相反意义的量,故选项不符合题意;
B、浪费1t水和节约1t水,是互为相反意义的量,故选项不符合题意;
C、进三个球和输三场比赛,不是互为相反意义的量,故选项符合题意;
D、上升50m和下降50m,是互为相反意义的量,故选项不符合题意;
故选:C.
3.(24-25七年级上·福建福州·阶段练习)如果小明体重增加2kg记作+2kg,那么小华体重减少1kg应记作( )
A.−1kgB.+1kgC.+3kgD.−3kg
【答案】A
【分析】本题主要考查了相反意义的量,正负数是一对具有相反意义的量,若体重增加用“+”表示,那么体重下降就用“−”表示,据此求解即可.
【详解】解:如果小明体重增加2kg记作+2kg,那么小华体重减少1kg应记作−1kg,
故选:A.
4.(24-25七年级上·广西桂林·阶段练习)如图所示,如果把张明前面第二个同学李利记作+2,那么−1表示张明周围的( )同学.
A.甲B.乙C.丙D.丁
【答案】C
【分析】此题主要考查了正负数的意义,解题关键是理解“正”和“负”的相对性,确定一对具有相反意义的量.根据在一对具有相反意义的量中,先规定其中一个为正,则另一个就用负表示来判断.
【详解】解:∵张明前面的第2个同学李利记作+2,
∴−1表示张明后面的第一个同学丙,
故选:C.
5.(24-25七年级上·浙江台州·期末)《九章算术》是我国古代数学经典著作,其中“方程术”中明确引进了“负数”,用正、负数来表示具有相反意义的量,说明我国是世界上最早使用负数的国家.如果在一次数学测试中,以70分为基准,80分记作+10分,那么60分应记作( )
A.−60分B.+60分C.+10分D.−10分
【答案】D
【分析】本题考查了正数和负数,根据正数和负数的定义解答即可.掌握正负数的意义是解答本题的关键.
【详解】解:以70分为基准,大于70分为正数,则小于70分为负数,即60分可记为−10分.
故选:D.
考点三 有理数的定义及分类
1.(24-25七年级上·宁夏中卫·期中)把下列各数填入相应的大括号中:
5,−20,−0.1415,98%,1,−0.10,58,−789,−13,325,0,10.10,1000.1,−0.12,−51%.
正数:{ …};
负数:{ …};
非负整数:{ …};
负分数:{ …}.
【答案】 5,98%,1,58,325,10.10,1000.1 −20,−0.1415,−0.10, −789,−13,−0.12,−51% 5,1,325,0 −0.1415,−0.10,−13,−0.12,−51%
【分析】本题考查有理数的意义及有理数的分类,理解有理数的意义和分类方法是正确判断的前提.根据正数、负数、非负整数、负分数的意义逐个进行判断即可.
【详解】解:正数:{5,98%,1,58,325,10.10,1000.1…};
负数:{−20,−0.1415,−0.10, −789,−13,−0.12,−51%…};
非负整数:{5,1,325,0…};
负分数:{−0.1415,−0.10,−13,−0.12,−51%…}.
故答案为:5,98%,1,58,325,10.10,1000.1;−20,−0.1415,−0.10, −789,−13,−0.12,−51%;5,1,325,0;−0.1415,−0.10,−13,−0.12,−51%
2.(24-25七年级上·山东济宁·期中)把下列各数填在相应的括号里.
−3,213,0,−π2,0.1010010001,−12%,6,−0.3,3.14,−27
整数集合:{ …}
负分数集合:{ …}
非负有理数集合:{ …}
【答案】见解析
【分析】本题主要考查了有理数分类,熟练掌握有理数的相关概念和分类,是解答本题的关键.根据整数、分数、正数、负数以及非负有理数的定义解答即可.
【详解】解:−3,213,0,−π2,0.1010010001,−12%,6,−0.3,3.14,−27.
整数集合:{ −3,0,6};
负分数集合:{ −12%,−0.3,−27};
非负有理数集合:{ 213,0,0.1010010001,6,3.14}.
3.(24-25七年级上·四川乐山·期中)把下列各数对应的序号填在相应的大括号内.
①−9.3,②3100,③−20,④0,⑤0.01,⑥−1,⑦−72,⑧3.14,⑨100.
正数集合{ };
整数集合{ };
负分数集合{ };
非负整数集合{ }.
【答案】正数集合{②⑤⑧⑨};
整数集合{③④⑥⑨};
负分数集合{①⑦};
非负整数集合{④⑨}
【分析】本题考查有理数的分类,此为基础且重要知识点,必须熟练掌握;根据有理数的分类进行分类即可.
【详解】解:正数集合{②⑤⑧⑨};
整数集合{③④⑥⑨};
负分数集合{①⑦};
非负整数集合{④⑨}.
4.(24-25七年级上·福建漳州·期中)把下列各数填入相应的集合中:
6,0.75,−3,0,19,−1.2,245,−13.
正分数集合:{_______…};
正整数集合:{_______…};
负分数集合:{_______…};
非正整数集合:{_______…}.
【答案】0.75,245;6,19;−1.2,−13;−3,0;
【分析】本题考查的是有理数的概念与分类;根据正分数,正整数,负分数,非正整数的概念作答即可.
【详解】解:正分数集合:{0.75,245,…};
正整数集合:{6,19,…};
负分数集合:{ −1.2,−13,…};
非正整数集合:{ −3,0,…}.
故答案为:0.75,245;6,19;−1.2,−13;−3,0;
考点四 数轴的三要素及其画法
1.(24-25七年级上·广西南宁·期中)下列所画数轴完全正确的是( )
A.B.
C.D.
【答案】C
【分析】本题主要考查了数轴,分析各选项图形是否是直线、是否有方向、单位长度是否统一,即可解答题目.
【详解】解:A.没有规定正方向,故此选项错误,不符合题意;
B.没有原点,故此选项错误,不符合题意;
C.规定了原点、单位长度、正方向,故此选项正确,符合题意;
D.各单位长度之间的距离不统一,故此选项错误,不符合题意;
故选:C.
2.(24-25七年级上·福建莆田·期中)以下是四位同学画的数轴,其中正确的是( )
A.B.
C.D.
【答案】D
【分析】本题考查了数轴的三要素,根据数轴的“三要素”,原点,正方向,单位长度逐一判断即可,正确理解数轴的“三要素”是解题的关键.
【详解】解:A、正方向反了,不符合题意;
B、单位长度不统一,不符合题意;
C、没有正方向,不符合题意;
D、满足数轴的“三要素”,原点,正方向,单位长度,符合题意;
故选:D.
3.(24-25七年级上·云南昭通·期中)下列数轴正确的是( )
A. B.
C. D.
【答案】B
【分析】本题考查的是数轴三要素,根据数轴的三要素:原点、正方向、单位长度且单位长度要统一,解答即可.
【详解】A、单位长度不统一,故该选项不正确,不符合题意;
B、数轴的三要素:原点、正方向与单位长度且单位长度统一,故该选项正确,符合题意;
C、没有正方向,故该选项不正确,不符合题意;
D、 单位刻度的数值标错了,故该选项是错误的;故该选项不正确,不符合题意;
故选:B.
考点五 用数轴上的点表示有理数
1.(24-25七年级上·江西赣州·期中)在图中将数轴补充完整,并将下列各数在数轴上表示出来:+3,−4,−2.5,1,52,−412.
【答案】数轴见解析
【分析】本题考查了在数轴上表示有理数,数轴有三要素:原点、正方向,单位长度;正数在原点的右边,负数在原点的左边,再结合数轴上右边的点表示的数比左边的点表示的数大即可作答.
【详解】根据数轴上的点所表示数的特征,先把数轴补充完整再用数轴上的点表示出所给各数即可.
解:如图所示,
2.(24-25七年级上·广西桂林·阶段练习)在图中将数轴补充完整,并将下列各数在数轴上表示出来:
+3,−4,−2.5,0,1,52,−412
【答案】见详解
【分析】本题考查了在数轴上表示有理数,数轴有三要素:原点、正方向,单位长度;正数在原点的右边,负数在原点的左边,再结合正数大于0,0大于负数进行逐个表示,即可作答.
【详解】解:如图所示:
3.(22-23七年级上·全国·课后作业)画一条数轴,并在数轴上标出下列各数.
−3,212,−1.5,0,+3.5,4
【答案】作图见解析
【分析】本题考查用数轴上的点表示有理数,根据正数在原点右边,负数在原点左边即得.解题的关键是在数轴上正确找出各个点.
【详解】解:如图所示,
4.(24-25七年级上·广东阳江·期中)将下列各数在给出的数轴上表示出来,并按从小到大的顺序用“
相关试卷
这是一份专题06 数轴-【暑假自学课】2025年新七年级数学暑假提升精品讲义(原卷版+解析版)(北师大版2024),文件包含专题06数轴3知识点+7大题型+思维导图+过关测原卷版docx、专题06数轴3知识点+7大题型+思维导图+过关测解析版docx等2份试卷配套教学资源,其中试卷共29页, 欢迎下载使用。
这是一份第09讲 有理数章复习-【暑假自学课】2025年新七年级数学暑假提升精品讲义(苏科版2024)(原卷版+解析版),文件包含第09讲有理数章复习暑假自学课2025年新七年级数学暑假提升精品讲义苏科版2024原卷版docx、第09讲有理数章复习暑假自学课2025年新七年级数学暑假提升精品讲义苏科版2024解析版docx等2份试卷配套教学资源,其中试卷共51页, 欢迎下载使用。
这是一份第08讲 有理数的混合运算-【暑假自学课】2025年新七年级数学暑假提升精品讲义(苏科版2024)(原卷版+解析版),文件包含第08讲有理数的混合运算暑假自学课2025年新七年级数学暑假提升精品讲义苏科版2024原卷版docx、第08讲有理数的混合运算暑假自学课2025年新七年级数学暑假提升精品讲义苏科版2024解析版docx等2份试卷配套教学资源,其中试卷共49页, 欢迎下载使用。
相关试卷 更多
- 1.电子资料成功下载后不支持退换,如发现资料有内容错误问题请联系客服,如若属实,我们会补偿您的损失
- 2.压缩包下载后请先用软件解压,再使用对应软件打开;软件版本较低时请及时更新
- 3.资料下载成功后可在60天以内免费重复下载
免费领取教师福利

