所属成套资源:【核心素养公开课】人教版七年级下册音乐教学课件+同步教案+素材
- 【核心素养公开课】人教版七年级下册音乐第3单元项目二第2课时《感受音乐的每个层次》(课件+同步教案+素材) 课件 0 次下载
- 【核心素养公开课】人教版七年级下册音乐第3单元项目三第1课时《感受音乐的铺垫与高潮》(课件+同步教案+素材) 课件 0 次下载
- 【核心素养公开课】人教版七年级下册音乐第3单元项目三第2课时《感受音乐的铺垫与高潮》(课件+同步教案+素材) 课件 0 次下载
- 【核心素养公开课】人教版七年级下册音乐第4单元项目一《音乐中的“高难度”》(课件+同步教案+素材) 课件 1 次下载
- 【核心素养公开课】人教版七年级下册音乐第4单元项目二 音乐表演的 “二度创作”-《大鱼》(课件+同步教案+素材) 课件 1 次下载
初中音乐人教版(2024)七年级下册(2024)学习项目二 表演艺术家的二度创作优秀ppt课件
展开
这是一份初中音乐人教版(2024)七年级下册(2024)学习项目二 表演艺术家的二度创作优秀ppt课件,文件包含102分子动理论的初步知识课件pptx、102分子动理论的初步知识教学设计表格式docx等2份课件配套教学资源,其中PPT共28页, 欢迎下载使用。
这两段歌曲有什么不同?为什么同一首歌曲会有如此大的差异?
周杰伦版《菊花台》旋律婉转,嗓音独特,充满了细腻的情感和浓郁的古风韵味;合唱版则气势磅礴,以合唱的形式展现出宏大的场面和豪迈的气质。
差异原因在于演唱主体不同,周杰伦注重个人风格和情感表达,合唱强调集体力量和庄重感,且二者对歌曲的理解与表现意图也有所不同。
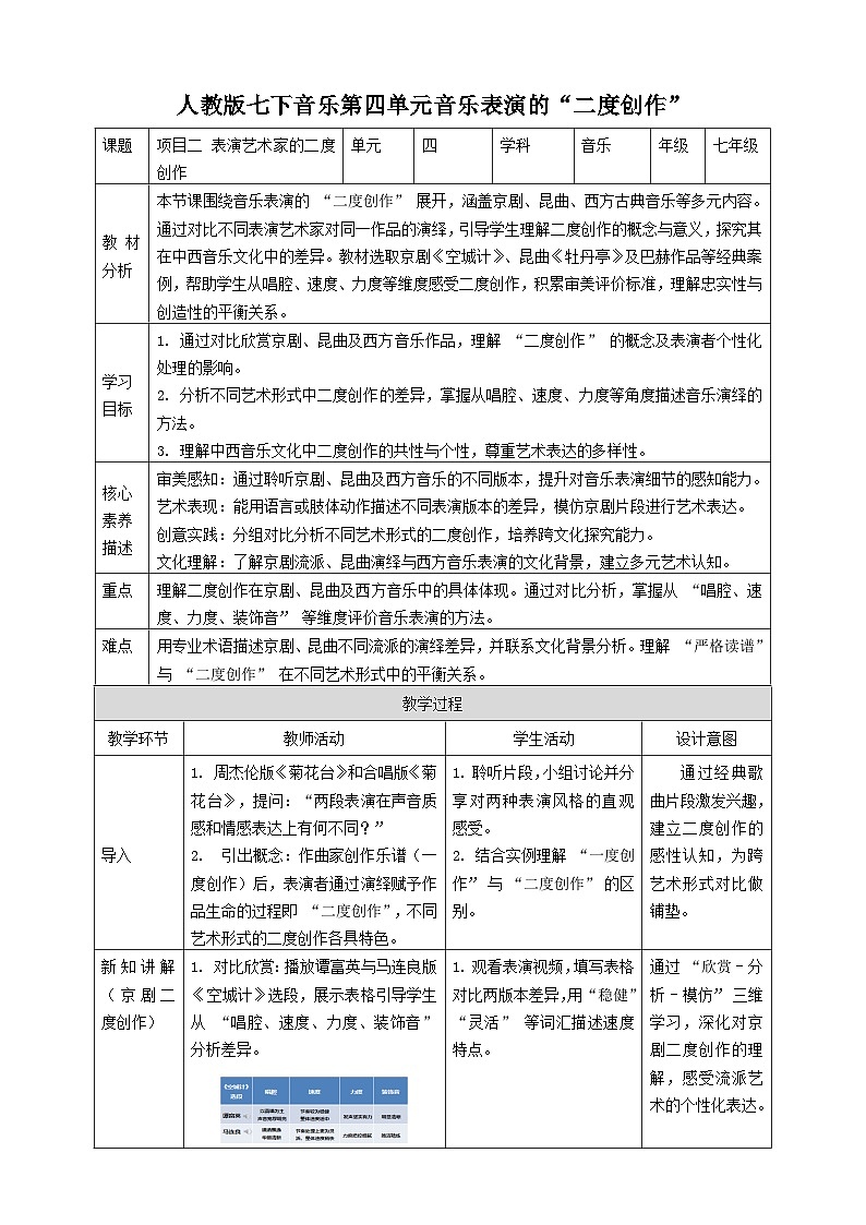
用“唱腔、速度、力度和装饰音”等术语描述两个版本的差异,结合课本内容总结京剧流派的个性化表达。
以真嗓为主声音宽厚明亮
节奏处理上更为灵活,整体速度稍快
节奏较为稳健整体速度适中
谭富英:京剧“谭派”代表人物,嗓音高亢嘹亮,表演风格以刚劲质朴著称,注重人物气节的刻画。
马连良:京剧“马派”创始人,嗓音圆润清亮,表演细腻婉转,擅长通过细节展现人物内心活动。
(1901年2月28日-1966年12月16日)
在昆曲《牡丹亭》“原来姹紫嫣红开遍” 这一经典唱段中,张继青与华文漪在唱腔处理、情感表达及舞台表现等方面存在诸多差异,那么请从这三个维度出发,详细阐述他们各自的演绎特色,并分析这些差异如何塑造出不同的杜丽娘形象,你认为哪种演绎更能打动你,原因是什么?
西方古典音乐中的二度创作
聆听音乐,为你喜欢的演奏版本投票,并说明你的理由。
格伦·古尔德1932年9月25日-1982年10月4日加拿大钢琴演奏家。他以演奏约翰·塞巴斯蒂安·巴赫乐曲闻名于世。1964年以后停止公开演奏,转向录音。
同一位演奏家在不同时期,也会对同一首作品做出不同的处理。说说他的演奏有什么不同。
1955年版迅猛、激昂、意气风发,强弱对比明显,触键干脆、清晰;当时的古尔德年仅23岁,年少气盛,充满着年轻人的朝气、自信和活力。
1981年版速度放慢了很多,全曲趋于平静、有序地进行,音乐表现更加沉稳、深刻。当时的古尔德已年近半百,没有了年少时的个性张扬,多了许多内敛。
对比观察肖邦同一首作品《前奏曲》乐谱的不同编订版本,找出其中的差异。
不同编订版本的谱面差异
1.一个力度记号2.左手有指法,右手无指法3.速度记号
1.一个力度记号2.左右手有指法3.速度记号
1.左手有指法,右手无指法2.三个力度记号3.三个渐弱符号4.一个表情符号5.脚踏板符号6.精确的速度记号
尝试二度创作:选择《空城计》或《牡丹亭》的一句唱词,尝试用不同语气、速度演唱,体会个性化处理。上台表演,全班点评其创意亮点。
在艺术领域中,京剧、昆曲及西方音乐的二度创作案例皆表明:表演者如同桥梁,既需深入理解原作内涵,又要融入个人艺术诠释,将文本符号转化为鲜活的听觉体验,让听众与原作产生情感共鸣,凸显表演者在艺术传达中不可替代的中介作用。
相关课件
这是一份音乐七年级下册(2024)学习项目二 表演艺术家的二度创作精品ppt课件,文件包含学习项目二音乐表演的“二度创作”-《大鱼》课件pptx、学习项目二音乐表演的“二度创作”-《大鱼》教案--人音版七下doc、大鱼第二声部旋律mp3、大鱼海棠《大鱼》周深mp3、合唱《大鱼mp4、合唱指挥的基本姿势mp4、大鱼海棠《大鱼》MVmp4等7份课件配套教学资源,其中PPT共19页, 欢迎下载使用。
这是一份七年级下册(2024)学习项目一 音乐中的“高难度”精品ppt课件,文件包含快乐读书吧《读读童谣和儿歌》教学课件pptx、快乐读书吧《读读童谣和儿歌》教学设计docx、快乐读书吧《读读童谣和儿歌》学习任务单docx等3份课件配套教学资源,其中PPT共18页, 欢迎下载使用。
这是一份初中音乐人教版(2024)七年级下册(2024)学习项目三 记谱法与二度创作的空间优质课件ppt,文件包含快乐读书吧《读读童谣和儿歌》教学课件pptx、快乐读书吧《读读童谣和儿歌》教学设计docx、快乐读书吧《读读童谣和儿歌》学习任务单docx等3份课件配套教学资源,其中PPT共18页, 欢迎下载使用。
相关课件 更多
- 1.电子资料成功下载后不支持退换,如发现资料有内容错误问题请联系客服,如若属实,我们会补偿您的损失
- 2.压缩包下载后请先用软件解压,再使用对应软件打开;软件版本较低时请及时更新
- 3.资料下载成功后可在60天以内免费重复下载
免费领取教师福利

