所属成套资源:新人教版部编初中语文七年级上册
新人教部编版语文七上 第六单元【单元检测】(B卷 原卷版 无答案)
展开
这是一份新人教部编版语文七上 第六单元【单元检测】(B卷 原卷版 无答案),共8页。
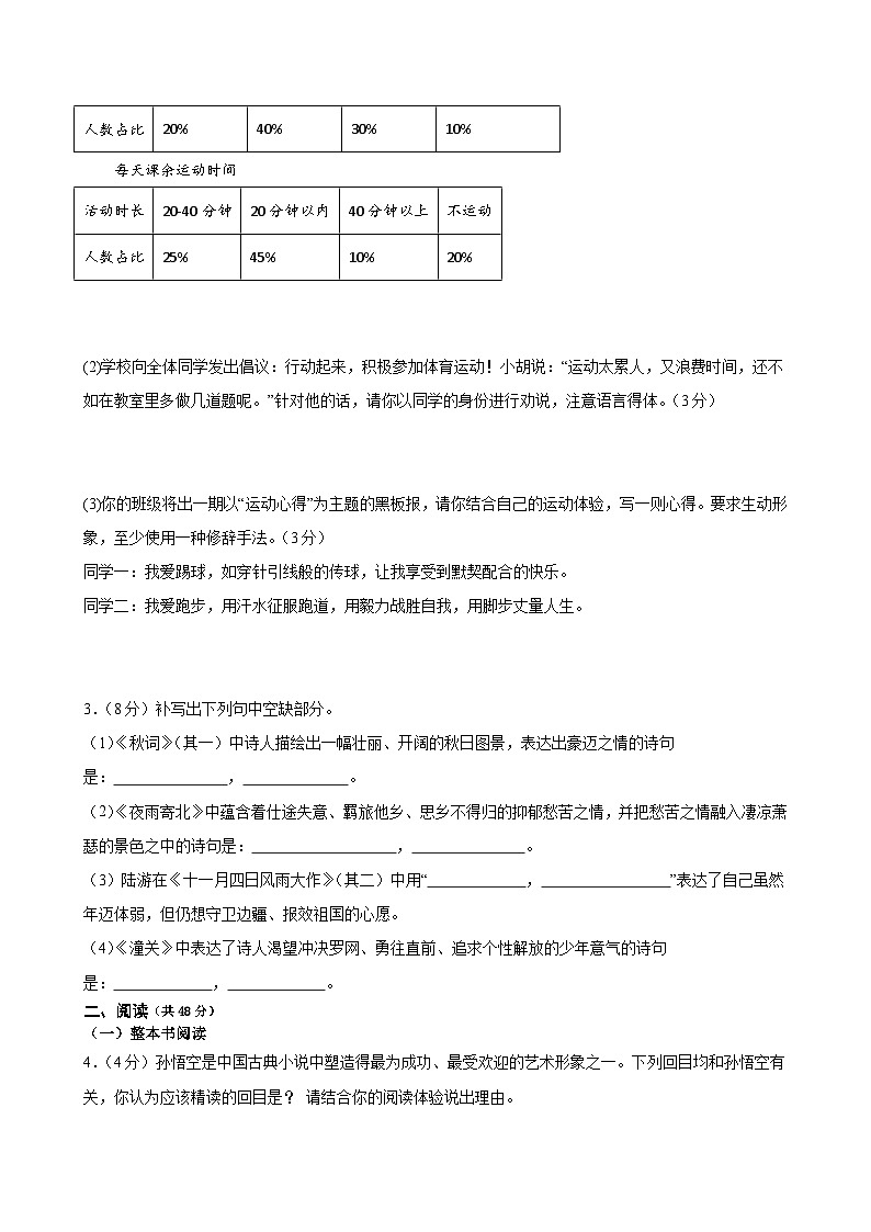
班级 姓名 学号 分数 第六单元【单元检测】(B卷•能力提升练)(时间:120分钟,满分:120分)注意事项:1.答卷前,考生务必用黑色字迹的钢笔或签字笔将自己的准考证号、姓名、考场号和座位号填写在答题卡上。用2B铅笔在“考场号”和“座位号”栏相应位置填涂自己的考场号和座位号。将条形码粘贴在答题卡“条形码粘贴处”。2.作答选择题时,选出每小题答案后,用 2B 铅笔把答题卡上对应题目选项的答案信息点涂黑;如需改动,用橡皮擦干净后,再选涂其他答案,答案不能答在试卷上。3.非选择题必须用黑色字迹的钢笔或签字笔作答,答案必须写在答题卡各题目指定区域内相应位置上;如需改动,先划掉原来的答案,然后再写上新的答案;不准使用铅笔和涂改液。不按以上要求作答的答案无效。4.考生必须保持答题卡的整洁。考试结束后,将试卷和答题卡一并交回。一、积累与运用(共22分)1.(6分)讨论会开始之前,班长对课文内容进行了复述。下面是他的复述稿,请你阅读并完成练习。从前有一个愚蠢的皇帝,他特别喜欢好看的新衣服。除了 A (夸耀 炫耀)自己的新衣服,他什么也不关心。这一天城里来了两个骗子,他们自称是织工,说他们能织出世上最美丽的布,这种布缝出来的衣服还有一种特性:任何不称职的或者愚蠢得 B (不可救药 无药可救)的人,都看不见这衣服。皇帝为了尽快得到新衣服,答应了两个骗子的所有请求,给他们每人一个jüé士的头xián和一枚可以挂在扣眼上的勋章,还封他们为“御骋织师”。两个骗子在空织布机上忙活了很多天,然后将不存在的新衣服给皇帝“穿上”了。而皇帝在众人的附和声中,穿着并不存在的新衣服举行游行大典。大臣、侍卫、全城的百姓没有人敢说真话,只有一个小孩道出了真相:皇帝什么都没穿。(1)给加点的字注音,或根据拼音写汉字。(4分)称职( ) 附和( ) jüé( )士 头xián( )(2)请给A、B两处选择恰当的词语写在下面的横线上。(2分)A. B. 2.(8分)学校开展以“我爱运动”为主题的综合性活动,请你根据要求,完成下列相关任务。(1)校学生会调查全校同学课余运动情况,下面是两幅相关调查数据的统计图。请你结合两图,用简洁的语言写出你的发现。(2分)课余活动情况每天课余运动时间(2)学校向全体同学发出倡议:行动起来,积极参加体育运动!小胡说:“运动太累人,又浪费时间,还不如在教室里多做几道题呢。”针对他的话,请你以同学的身份进行劝说,注意语言得体。(3分)(3)你的班级将出一期以“运动心得”为主题的黑板报,请你结合自己的运动体验,写一则心得。要求生动形象,至少使用一种修辞手法。(3分)同学一:我爱踢球,如穿针引线般的传球,让我享受到默契配合的快乐。同学二:我爱跑步,用汗水征服跑道,用毅力战胜自我,用脚步丈量人生。3.(8分)补写出下列句中空缺部分。(1)《秋词》(其一)中诗人描绘出一幅壮丽、开阔的秋日图景,表达出豪迈之情的诗句是: , 。(2)《夜雨寄北》中蕴含着仕途失意、羁旅他乡、思乡不得归的抑郁愁苦之情,并把愁苦之情融入凄凉萧瑟的景色之中的诗句是: , 。(3)陆游在《十一月四日风雨大作》(其二)中用“ , ”表达了自己虽然年迈体弱,但仍想守卫边疆、报效祖国的心愿。(4)《潼关》中表达了诗人渴望冲决罗网、勇往直前、追求个性解放的少年意气的诗句是: , 。二、阅读(共48分)(一)整本书阅读4.(4分)孙悟空是中国古典小说中塑造得最为成功、最受欢迎的艺术形象之一。下列回目均和孙悟空有关,你认为应该精读的回目是? 请结合你的阅读体验说出理由。 第一回 灵根育孕源流出 心性修持大道生第七回 八卦炉中逃大圣 五行山下定心猿第二十七回 尸魔三戏唐三藏 圣僧恨逐美猴王第九十八回 猿熟马驯方脱壳 功成行满见(二)诗歌鉴赏(4分)阅读下面的唐诗,完成下面小题。邯郸①冬至②夜思家【唐】 白居易邯郸驿③里逢冬至,抱膝灯前影伴身。想得家中夜深坐,还应说着远行人。【注】①邯郸:地名,今河北省邯郸市。②冬至:农历二十四节气之一。古代冬至有全家团聚的习俗。③驿:驿站,古代传递公文,转运官物或出差官员途中的歇息的地方。5.(2分)下列对这首诗的理解和分析,不正确的一项是( )A.这首诗语言朴素自然,道出了旅人常有的一种生活体验,感情真挚动人。B.诗歌首句叙写冬至佳节,原本团圆的日子,诗人却远在邯郸,无法归家。C.“抱膝灯前影伴身”,这句诗写诗人在客店里过节朋友陪伴的温馨情景。D.整首诗歌构思精巧,全诗无一“思”字,只平平叙来,却处处含着“思情”。6.(2分)请写出本诗中与“何当共剪西窗烛,却话巴山夜雨时”(《夜雨寄北》)有异曲同工之妙的诗句,并体会其中的情感。(三)文言文阅读(12分)阅读下面的文言文,完成下面小题。【甲】宋之丁氏,家无井而出溉汲,常一人居外。及其家穿井,告人曰:“吾穿井得一人。”有闻而传之者:“丁氏穿井得一人。”国人道之,闻之于宋君。宋君令人问之于丁氏,丁氏对曰:“得一人之使,非得一人于井中也。”求闻之若此,不若无闻也。【乙】子禽①问曰:“多言有益乎?”墨子②曰:“虾蟆、蛙黾③日夜恒鸣口干舌擗④然而不听。今观晨鸡,时夜⑤而鸣,天下振动。多言何益?唯其言之时也。”(选自《墨子·墨子后语》)【注释】①子禽:春秋时人,姓陈名亢,字子禽。②墨子:名翟,春秋末期战国初期宋国人,墨家学派创始人。③蛙黾(měng):青蛙。黾,蛙的一种。④擗(pǐ):同“敝”,困,疲劳。⑤夜:在黑夜结束的时候。7.(4分)解释下列加点字在文中的意思。(1)丁氏对曰 对: (2)及其家穿井 及: (3)多言有益乎 益: (4)时夜而鸣 时: 8.(2分)乙文中画波浪线部分朗读停顿正确的一项是( )A.虾蟆、蛙黾日/夜恒鸣口干/舌擗然而/不听B.虾蟆、蛙/黾日夜恒鸣/口干舌擗然/而不听C.虾蟆、蛙黾日夜/恒鸣口干/舌擗/然而不听D.虾蟆、蛙黾/日夜恒鸣/口干舌擗/然而不听9.(4分)把文中画横线的句子翻译成现代汉语。(1)国人道之,闻之于宋君。(2)多言何益?唯其言之时也。10.(2分)甲、乙两篇寓言都从说话者的角度告诉我们说话应注意的问题,请分别概述。(三)现代文阅读(共28分)阅读下文,完成下面小题。放学①安安上小学了。半年之后,妈妈觉得他可以自己走回家,不必再接了,毕竟只是十五分钟、拐三个弯的路程。②十五分钟过去了,又过了一个十五分钟。妈妈开始不安。③一个小时零十分之后,妈妈拎起汽车钥匙,准备出门找安安。门铃响了,安安进门,看见妈妈生气的面孔,惊讶地问:“怎么啦?”妈妈生气地说:“怎么啦?还问怎么啦!你过来给我坐下!”安安卸下背上的书包,嘟着嘴在妈妈指定的沙发角坐下。他的球鞋一层泥,裤膝上一团灰,指甲里全是黑的。“你到哪里去了?”审问开始。“没有呀。”安安睁大眼睛。“只要十五分钟的路,你走了一小时零十分,你做什么了?”“真的没有呀!”安安渐渐生气起来,声音开始急促,“我跟米夏儿、克利斯、史提方一起走,就这样一路走回家,哪里都没去,什么都没做呀!”他气愤地站了起来。看样子孩子没说谎。“安安,妈妈只是担心,怕你被车子撞了,被坏人拐了,懂吗?”安安点点头:“我知道,可是我真的哪里都没有去。”④以后的日子里,妈妈又紧张过好几次,用电话追踪来追踪去,然后安安又一脸无辜地出现在门口。⑤妈妈决定亲眼看看孩子怎么走那十五分钟、三个拐弯的路程。⑥11点半,放学了。孩子们像满天麻雀似的冲出来,叽叽喳喳吵得像一锅滚水。孩子往千百个不同的方向奔跑跳跃,坐在长凳上的妈妈好不容易才盯住了安安,还有安安的“死党”。四个小男生在前头走,妈妈在后头跟着,隔着一段距离。⑦经过一截短墙,小男生一个接一个爬上去,惊险地走几步,跳下来;再爬上去,惊险地走几步,跳下来……11点45分。⑧经过一个大铁门,里头传出威武的狼狗叫声。米夏儿已经转弯,现在只有三个男生了。三个男生蹑手蹑脚地走向大铁门,一接近铁门,狼狗扑过来,小男生尖叫着撤退,尖叫声中混着刺激的狂喜。狼狗安静下来,小男生又开始蹑手蹑脚地摸向大铁门……狂喜尖叫着撤退。妈妈看看手腕,12点整。⑨克利斯转弯,这已到了板栗街。安安和史提方突然四肢着地,肩并肩,头颅依着头颅在研究地面上的什么东西。他们跪趴在地上,背上突出着正方形的书包,像乌龟背着硬壳。地面上有一只黑色的蚂蚁,蚂蚁正用它的细手细脚,试图将一只死掉的金头绿眼苍蝇拖走。死苍蝇的体积比蚂蚁起码大上20倍,蚂蚁工作得非常辛苦。妈妈很辛苦地等着。12点15分。⑩史提方转弯。安安踽踽独行,背着他花花绿绿的书包,两只手插在裤袋里,嘴里吹着不成调子的口哨。差不多了吧!妈妈想,再转弯就是咱们的麦河街。安安停下来。他看见了一片美好的远景:一块工地。他奔跑过去。妈妈心一沉。工地上乱七八糟,木板、油漆桶、铁钉、扫把、刷子……安安用脚踢来翻去,聚精会神地搜索宝藏。他终于看中了什么——一根约两米长的木条。他握住木条中段,继续往前走。12点25分。⑪在离家还有三个门的地方,安安停在一株大松树下,仰头往上张望。这一回,妈妈知道他在等什么。松树上住着两只红毛松鼠,它们经常在树干上来来去去地追逐。有时候,它们一动也不动的,就贴在那树干上,瞪着晶亮的圆眼看来来往往的路人。现在,两只松鼠就这么定在树干上,安安仰首立在树下,他们彼此用晶亮滚圆的眼睛瞅着对方,安静得好像可以听到彼此的心跳。⑫在距离放学时间一个小时零五分之后,七岁半的安安抵达了家门口。他把一根两米来长的木条搁在地上,腾出手来按了门铃。11.(3分)放学回家的路程,妈妈认为只需十五分钟,安安却走了一小时零十分。为什么会有这样的时间差?12.(4分)照示例,用三字语概括⑦-⑪段的内容。 、逗狼狗、 、 和 。13.(3分)下面语句,结合加点词句体会当时的情境,说说作者是如何描绘出安安的特点的。现在,两只松鼠就这么定在树干上,安安仰首立在矮篱外,他们彼此用晶亮圆滚的眼睛瞅着对方,安静得好像可以听到彼此的心跳。14.(4分)教育是一门爱与智慧共存的艺术。儿童和成人在认知、行为、情感方面有很大差异,需要互相理解和有效沟通。下面是小文和父母一起阅读这篇文章后的交流情境。请你完善他们的对话。妈妈:文中妈妈好有爱呀。安安放学回家晚了,妈妈很着急,担心他的安全;妈妈对安安回家晚有疑问,却没有轻易下结论,而是亲眼看看孩子究竟在做什么。这都是妈妈对孩子的爱。小文:文中的安安 爸爸:孩子的成长 (14分)阅读下文,完成下面小题。母亲的百家碗①姐能把白胖萝卜切得细如丝线,哥手里的大圆勺能调理出一桌子美味佳肴,我呢,笨人干苦活——没得说,烧火洗碗。洗来洗去,我发现母亲家里的碗,品种花色是越来越多了。②20世纪80年代,父亲在村里开了家代销店,还科学种田,培植杂交水稻种子,我们家最先成了村里的“万元户”。父亲去县城受表彰回来,从供销社批发了五桌饭碗、五桌菜碗和五桌筷子,虽然只是些白底蓝边的粗瓷碗,但在数量和齐整上真是大手笔,白亮亮蓝圈圈的碗和用一品红煮过的竹筷往桌上一摆,邻人羡慕不已,细声细气地对我母亲说,家里有喜事时要借去一用。母亲是最惜物的,邻人要借,母亲觉得有面子,但又担忧碗搞混了、摔破了。③父亲自然比母亲胸怀开阔,开导说,农家用物十八样,犁耙锄箕,谁家能样样置办齐整?还不是你办风车我办禾桶,邻里之间相互借用。碗怕搞混,这个好办,给它们做个记号不就行了?“碗又不是鸡鸭,怎么做记号?”母亲为难地说。父亲笑而不答。④晚上,父亲拿回来一个小凿子和锤子,要哥哥双手扶好碗沿,父亲轻轻地在碗底打点,一点一点组成横竖撇捺,当一个“开”字出现在碗底时,母亲高兴起来,全院子都是“罗”姓,第二字是班辈字,也有十来个同辈的,只有第三个“开”字是属于父亲的。刻上这个字,随便哪家来借都不会弄错了。每次有人来借碗,母亲总会说,我家的碗都刻了字的。⑤村里的红白喜事,孩子们自然是最快乐的,一院落的人一起吃饭,是多大的排场啊。孩子们端着饭碗,到这桌瞧瞧,那桌看看,甚至在桌凳的空隙间玩起了游戏,打破碗成了常有的事。主家一般都不会怪罪孩子,更不可能要孩子父母赔偿,酒席完毕,主家自会主动赔偿,赔的时候有花色品种相同的当然好,但各家买的碗大都不一样,怎么办呢?乡人自有乡人的办法:打碎饭碗赔菜碗,打碎菜碗赔更大的菜碗,不能亏了好心帮你的人。那些年,院落里几乎家家借过我家的碗,母亲的菜碗,可以说聚集了整个院落的品种,有刻“华”字的、刻“楚”字的、刻“安”的,还有没刻字的大海碗。每次洗这些落满了岁月的碗,总会想起院落里的那些美好的人和事。⑥后来,村里的经济条件好起来,家家置办了十桌八桌碗筷,一般的红白喜事都能自家应付,再不要借我家的碗了,但母亲家里的碗还是在变,因为母亲的孩子一个个长大了,成家了。⑦显眼的是十多只装驴胶补血颗粒的搪瓷碗,那是姐买给母亲的补品,补品吃完,搪瓷碗被母亲利用上,家庭聚餐时盛鸡盛鱼刚好;喜庆的是几只白底红花的小菜碗,这是哥哥家里的碗,是过年过节时嫂子给母亲送菜时留下的;小巧的是两只青瓷盖碗,母亲入冬总会咳嗽,我会用盖碗蒸了冰糖雪梨、冰糖银耳给母亲送来;方便的是几个塑料饭盒,那是侄女侄儿们给母亲带饺子、酥饼等留下的……清洗着这些杂色的碗,感觉岁月静好。⑧还有一只陶钵,看到它,我会生出时光倒流之感。那是我刚工作那年重阳节,学校教师会餐,每人一钵子米粉肉。蒸笼揭开,整个校园都香了。老师们都舍不得一个人独享这份美味,但又不好意思端回去。校长说:“我就不陪大家过节了,我得把米粉肉端回去给孩子们吃。”听校长这么一说,大家都轻松了,我也喜滋滋地端了米粉肉回来,和母亲一起吃。母亲现在还会说起,学校蒸笼里蒸的米粉肉最好吃。⑨母亲的碗,最不整齐,大大小小,新新旧旧,但每一只碗里,都珍重地盛满了我们院落、我们家的幸福。15.(3分)本文用朴实自然的笔调,写出了生活的温情。请简要概括能体现温情的相关故事情节。16.(3分)你对文中“每次有人来借碗,母亲总会说,我家的碗都刻了字的”这句话是如何理解的?请简要分析。17.(4分)结合具体内容,说说文章最后一段在文中的作用。18.(4分)请简要分析你对文章标题“母亲的百家碗”的理解。三、作文(共50分)19.题目:______最美要求:①请在横线处将题目补充完整;②立意自定,文体自选(诗歌除外);③不得在文中泄露个人和学校信息;④不少于600字,书写工整,字迹清楚。活动方式以运动为主以娱乐为主以阅读为主其他人数占比20%40%30%10%活动时长20-40分钟20分钟以内40分钟以上不运动人数占比25%45%10%20%
- 1.电子资料成功下载后不支持退换,如发现资料有内容错误问题请联系客服,如若属实,我们会补偿您的损失
- 2.压缩包下载后请先用软件解压,再使用对应软件打开;软件版本较低时请及时更新
- 3.资料下载成功后可在60天以内免费重复下载
免费领取教师福利

