所属成套资源:新人教版部编初中语文七年级上册
人教部编版(2024)七年级上册(2024)阅读综合实践教学设计及反思
展开
这是一份人教部编版(2024)七年级上册(2024)阅读综合实践教学设计及反思,共9页。教案主要包含了教学目标,重点难点,课时安排,教学过程等内容,欢迎下载使用。
【教学目标】
1.梳理本单元课文所体现的学习之道,并获得一些启发。
2.整理本单元出现的成语,并加以运用,增强语言表现力。
3.归纳朗读与默读的区别,加深对两种阅读方法的理解。
【重点难点】
1.梳理本单元课文所体现的学习之道,并获得一些启发。
2.整理本单元出现的成语,并加以运用,增强语言表现力。
3.归纳朗读与默读的区别,加深对两种阅读方法的理解。
【任务群】
任务一:梳理学习之道 提升人生境界
任务二:整理成语之用 增强语言张力
任务三:区别阅读之法 提高阅读能力
【课时安排】
1课时
【教学过程】
一、导入新课
阅读亮心灯,实践拓视野。学完第三单元,我班雏鸢文学社正在开展“阅读综合实践”活动,请你以社员身份参加,完成各阅读综合实践任务。
二、教学新课
任务一:梳理学习之道 提升人生境界
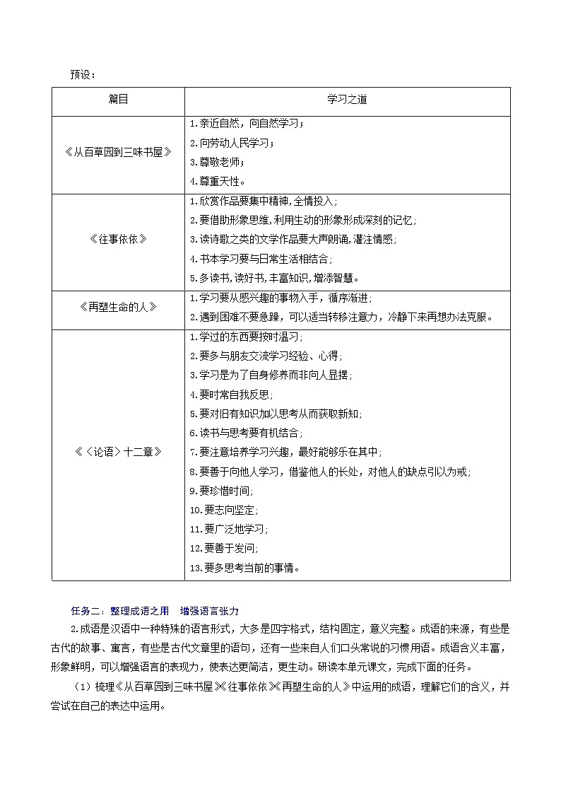
1.本单元的课文主要是写学习生活的,在学习之道、求知之法上可以给我们许多启发。梳理文中相关内容,完成下面的表格,与同学分享交流。
预设:
任务二:整理成语之用 增强语言张力
2.成语是汉语中一种特殊的语言形式,大多是四字格式,结构固定,意义完整。成语的来源,有些是古代的故事、寓言,有些是古代文章里的语句,还有一些来自人们口头常说的习惯用语。成语含义丰富,形象鲜明,可以增强语言的表现力,使表达更简洁,更生动。研读本单元课文,完成下面的任务。
(1)梳理《从百草园到三味书屋》《往事依依》《再塑生命的人》中运用的成语,理解它们的含义,并尝试在自己的表达中运用。
预设:
(2)《论语》中有不少语句逐渐演化并固定为成语,至今仍活跃在现代汉语中,如“温故知新”“不耻下问”“诲人不倦”“后生可畏”“当仁不让”等。再搜集一些源自《论语》的成语,与同学分享。
预设(1):
预设(2):
预设(3):
预设(4):
预设(5):
预设(6):
预设(7):
任务三:区别阅读之法 提高阅读能力
3.朗读和默读都是重要的阅读方式。试结合你的阅读经历和学习体会,从特点、作用、适用场合、注意事项等角度归纳朗读和默读的区别,完成下面的表格。再自选一篇写学习生活的文章,先运用默读把握大意,理解内容,然后带着对作品的理解朗读作品,加深对两种阅读方法的认识。
预设:
4.请同学们先运用默读下面文章,把握大意,理解内容,然后带着对作品的理解朗读文章,加深对两种阅读方法的认识。
读书苦乐(节选)
杨绛
我觉得读书好比串门儿——“隐身”的串门儿。要参见钦佩的老师或拜谒有名的学者,不必事前打招呼求见,也不怕搅扰主人。翻开书面就闯进大门,翻过几页就升堂入室;而且可以经常去,时刻去,如果不得要领,还可以不辞而别,或者另找高明,和他对质。不问我们要拜见的主人住在国内国外,不问他属于现代古代,不问他什么专业,不问他讲正经大道理或聊天说笑,都可以挨近前去听个足够。我们可以恭恭敬敬旁听孔门弟子追述夫子遗言,也不妨淘气地笑问“言必称‘亦曰仁义而已矣’的孟夫子”,他如果生在我们同一个时代,会不会是一位马列主义老先生呀?我们可以在苏格拉底临刑前守在他身边,听他和一伙朋友谈话;也可以对斯多葛派伊匹克悌忒斯的《金玉良言》思考怀疑。我们可以倾听前朝列代的遗闻逸事,也可以领教当代最奥妙的创新理论或有意惊人的故作高论。反正话不投机或言不入耳,不妨抽身退场,甚至砰一下推上大门——就是说,啪地合上书面——谁也不会嗔怪。这是书以外的世界里难得的自由!
三、布置作业
请完成本课《分层作业》。
篇目
学习之道
《从百草园到三味书屋》
《往事依依》
《再塑生命的人》
《〈论语〉十二章》
篇目
学习之道
《从百草园到三味书屋》
1.亲近自然,向自然学习;
2.向劳动人民学习;
3.尊敬老师;
4.尊重天性。
《往事依依》
1.欣赏作品要集中精神,全情投入;
2.要借助形象思维,利用生动的形象形成深刻的记忆;
3.读诗歌之类的文学作品要大声朗诵,灌注情感;
4.书本学习要与日常生活相结合;
5.多读书,读好书,丰富知识,增添智慧。
《再塑生命的人》
1.学习要从感兴趣的事物入手,循序渐进;
2.遇到困难不要急躁,可以适当转移注意力,冷静下来再想办法克服。
《〈论语〉十二章》
1.学过的东西要按时温习;
2.要多与朋友交流学习经验、心得;
3.学习是为了自身修养而非向人显摆;
4.要时常自我反思;
5.要对旧有知识加以思考从而获取新知;
6.读书与思考要有机结合;
7.要注意培养学习兴趣,最好能够乐在其中;
8.要善于向他人学习,借鉴他人的长处,对他人的缺点引以为戒;
9.要珍惜时间;
10.要志向坚定;
11.要广泛地学习;
12.要善于发问;
13.要多思考当前的事情。
篇目
成 语
释 义
造 句
《从百草园到三味书屋》
成 语
《往事依依》
《再塑生命的人》
《〈论语〉十二章》
篇目
成 语
释 义
造 句
《从百草园到三味书屋》
人迹罕至
少有人来。迹,足迹、脚印。
①历史上曾人来人往的丝绸古迹;如今已变成人迹罕至的沙漠。
②勘探队队员经常在人迹罕至的地方工作。
人声鼎沸
形容人声喧闹,像水在鼎中沸腾一样。鼎,古代煮东西用的器物,一般为圆形三足两耳,也有方形四足的。沸,水开。
①元宵节到了,街头人声鼎沸,大家都急着看花灯呢!
②这里的庙会,人声鼎沸,十分热闹。
《往事依依》
搜索枯肠
形容竭力思索。
①看他这么伤心,每个人都搜索枯肠,想找些话来安慰他。
②有时候缺乏灵感,即使搜索枯肠半天,仍找不到创作的题材。
历历在目
十分清楚地出现在眼前。
①那次深夜的星空,繁星点点,如同撒在黑色绸缎上的钻石,历历在目。
②故乡的炊烟袅袅升起,那熟悉的味道,历历在目,勾起我深深的思乡之情。
记忆犹新
过去的事,至今印象还非常清楚,就像刚才发生的一样。
①无论世界如何变迁,那一次的微笑,永远定格在我心中,记忆犹新。
②童年的纸飞机,划过天际的弧线,至今仍然清晰,记忆犹新。
乐在其中
喜欢做某事,并在其中获得乐趣。
①读书对他来说是一种享受,他乐在其中,享受着知识的海洋。
②书是精彩的动画,让人乐在其中;书是美妙的画卷,让人大饱眼福。
烟波浩渺
形容烟雾笼罩的江湖水面广阔无边。
①我生在屺亭桥,离烟波浩渺的太湖很近,那里风光秀丽,是江南的鱼米之乡。
② 鄱阳湖——我国最大的淡水湖,她烟波浩渺、水草丰美。
津津有味
形容兴味特别浓厚。津津,兴趣浓厚的样子。
①儿时的我津津有味地看着那些流光溢彩的图片,直至现在也是对那些景象刻骨铭心。
②小红的故事讲得娓娓动听,同学们也听得津津有味儿。
气象万千
形容景象千姿百态,十分壮观。气象:景象。
①登上黄山之巅,但见一派气象万千、云蒸霞蔚的壮丽景象,令人难以忘怀,留连忘返。
② 我们的祖国山河壮丽,气象万千。
风云变幻
像风和云一样变化。比喻局势动荡不定,事物变化迅速而复杂。
①草原的天空常常风云变幻,说下雨就下雨,说晴天就晴天。
②军阀混战,导致国内形势风云变幻,社会动荡不安,人民生活在水深火热之中。
美不胜收
美好的东西很多,一下子来不及欣赏和接收。胜:尽,完全。收:接收,领略。
①春天悄然而至,走到花园里,各种花卉都已开放,正是群芳吐艳,美不胜收。
② 十月的香山,漫山遍野的红叶美不胜收。
眼花缭乱
眼睛看到纷繁、耀眼或震动人心的事物而感到迷乱。也形容事物纷繁复杂,无法辨清。
① 展览大厅的工艺品琳琅满目,使人眼花缭乱,应接不暇。
②这桌子上的美味佳肴让在场的所有人都眼花缭乱。
心旷神怡
心胸开阔,精神爽朗。旷:开朗。怡:愉快。
① 雨后初晴,登上峰顶,遥望黄河,令人心旷神怡。
② 公园里的空气很清新,让人感到心旷神怡。
油然而生
形容思想感情自然而然地产生。油然:自然而然。
① 面对冉冉升起的五星红旗,我油然而生敬意。
②我登上雄伟壮丽的长城,一种自豪感油然而生。
滚瓜烂熟
瓜长得滚圆,已经熟透了。形容朗读、背诵或记认得纯熟流利。
① 昨天我把各科都背的滚瓜烂熟,今天一定能考个好成绩。
② 梦儿学习很好,每次背课文都背得滚瓜烂熟。
鸦雀无声
乌鸦和麻雀都不发叫声。形容非常安静,一点声音都没有。
① 纪念碑前人们静静地站着,整个广场鸦雀无声。
②英雄的报告真生动,同学们都屏息静听,会场里鸦雀无声。
《再塑生命的人》
茫然无措
没了主意,不知该怎么办才好。
① 突如其来的变故让小弟弟茫然无措,惊吓得大哭起来。
② 比赛失利后,他茫然无措地看着草地,心里久久无法平静。
无休无止
比喻不罢休,不停止,没完没了。
① 自然的韵律,无休无止地演奏着生命的交响曲,震撼着每一个灵魂。
②知识的海洋,无休无止,探索者永远在追寻那未知的彼岸。
成语
出处
含义
造句
成语
温故知新
出处
子曰:“温故而知新,可以为师矣。”(《为政》)
含义
复习已经学过的知识,能获得新的理解和体会。也指回顾历史、往事,可以更好地认识现在。
造句
做学问应该反覆熟读,才能温故知新 ,日益精进。
成语
不耻下问
出处
子贡问曰:“孔文子何以谓之‘文’也?”子曰:“敏而好学,不耻下问,是以谓之‘文’也。”(《公冶长》)
含义
指不以向不如自己的人请教为耻。现代我们用来形容一个人谦虚、好学,真诚地向别人提问请教。
造句
当干部的要不耻下问,到下面去虚心听取意见,了解问题。
成语
诲人不倦
出处
子曰:“默而识之,学而不厌,诲人不倦,何有于我哉?”(《述而》)
含义
教导别人时非常耐心,不知疲倦。诲:教诲,教导。倦:厌倦,疲倦。
造句
他一生勤勤恳恳,诲人不倦,培养了一批又一批栋梁之才。
成语
后生可畏
出处
子曰:“后生可畏,焉知来者之不如今也?四十、五十而无闻焉,斯亦不足畏也已。”(《子罕》)
含义
年轻人使人敬畏。指年轻人朝气蓬勃,成长很快,很容易超过前辈。后生:年轻人。畏:畏惧,这里指佩服。
造句
小小年纪竟创造出这样奇迹,真是后生可畏啊!
成语
当仁不让
出处
子曰:“当仁,不让于师。”(《卫灵公》)
含义
面对应该做的事,就应该勇敢承担,决不推让。当:面对着。仁:原指正义的事,现在多指好事。
造句
在跳水比赛中,全红蝉当仁不让的获得冠军。
成语
见贤思齐
出处
见贤思齐焉,见不贤而内自省也。(《论语·里仁》)
含义
见到贤能的人就想向他看齐。
造句
只要我们具有见贤思齐的精神,就能不断进步。
成语
三思而后行
出处
季文子三思而后行。子闻之,曰:“再,斯可矣。”(《论语·公冶长》)
含义
指经过反复考虑,然后再去做。三:再三,表示多次。
造句
说话做事要三思而后行,不要冒失。
角度
朗读
默读
特点
作用
使用场合
注意事项
角度
朗读
默读
特点
清晰而响亮,富有节奏、情感。
速度快,不互相影响,保证环境的安静。
作用
有助于锻炼口语能力,培养语感,进行情感的传递,获得思想的熏陶。
便于更集中地思考、理解读物的内容,并且不易疲劳,易于持久。
使用场合
篇幅不长的、有浓厚感情色彩的文章、诗歌。
需要仔细思考的文章,如科普类文章、书报、通知、布告、信件等。
注意事项
1.要保持良好的心理状态,有稳定的情绪,学会放松自己,排除紧张和焦虑情绪。
2.发音标准。朗读时要注意声母、韵母、声调的准确发音,以及音变、轻声、儿化等语音变化,克服方言影响。
3.语速适中。朗读时要注意控制语速,不要过快或过慢,保持适中的节奏。
4.根据文章内容的不同,确定不同的重音、停连、语气、语调。
1.不发声读,不动嘴唇;不用手指着读;要边读边思考。
2.注意做到:眼到、心到、手到。眼到,就是要认清每一个字,不能一目十行,以免养成不求甚解的不良习惯。心到,就是集中注意力,一边读一边想,理解词句的意思和内在联系。手到,就是在默读时,边读边动笔。
3.注意速度,默读时不能把注意力放在字词上,而要把注意力放在对内容的理解上。
相关教案
这是一份初中语文人教部编版(2024)七年级上册(2024)《朝花夕拾》精读、略读、浏览教案,共2页。
这是一份人教部编版(2024)阅读综合实践教学设计,共6页。教案主要包含了教学目标,教学重难点,教学方法,教学过程,教学反思等内容,欢迎下载使用。
这是一份语文九年级上册醉翁亭记教案,共8页。教案主要包含了创设情境,导入新课,检查预习情况,朗读课文,整体感知,课堂小结,布置作业,板书设计等内容,欢迎下载使用。
- 1.电子资料成功下载后不支持退换,如发现资料有内容错误问题请联系客服,如若属实,我们会补偿您的损失
- 2.压缩包下载后请先用软件解压,再使用对应软件打开;软件版本较低时请及时更新
- 3.资料下载成功后可在60天以内免费重复下载
免费领取教师福利

