搜索
      上传资料 赚现金

      [精] 2025年中考数学第三次模拟考试卷:历史(武汉卷)(解析版)

      • 95.54 KB
      • 2025-06-05 16:21:24
      • 104
      • 0
      • 为梦奔跑
      加入资料篮
      立即下载
      2025年中考数学第三次模拟考试卷:历史(武汉卷)(解析版)第1页
      高清全屏预览
      1/11
      2025年中考数学第三次模拟考试卷:历史(武汉卷)(解析版)第2页
      高清全屏预览
      2/11
      2025年中考数学第三次模拟考试卷:历史(武汉卷)(解析版)第3页
      高清全屏预览
      3/11
      还剩8页未读, 继续阅读

      2025年中考数学第三次模拟考试卷:历史(武汉卷)(解析版)

      展开

      这是一份2025年中考数学第三次模拟考试卷:历史(武汉卷)(解析版),共11页。试卷主要包含了梳理时间轴是学习历史的重要方式,1928年,毛泽东总结道,解放战争时期的民谣唱道等内容,欢迎下载使用。
      (考试时间:60分钟 试卷满分:60分)
      注意事项:
      1.答卷前,考生务必将自己的姓名、准考证号等填写在答题卡和试卷指定位置上。
      2.回答选择题时,选出每小题答案后,用铅笔把答题卡上对应题目的答案标号涂黑。如需改动,用橡皮擦干净后,再选涂其他答案标号。回答非选择题时,将答案写在答题卡上。写在本试卷上无效。
      3.考试结束后,将本试卷和答题卡一并交回。
      第Ⅰ卷
      一、选择题:本题共14小题,每小题2分,共28分。在每小题给出的四个选项中,只有一项符合题目要求。
      1.民国时期的历史教材中有一段评论说:“中国历史上实际的大一统,直到此时才得以正式实现,确是政治上一大改革。惟威权太重,生杀惟命,竞为后来历朝君主开一方便之门,从此政权的转移,也永为巧取豪夺的勾当了。”其评论的是( )
      A.商鞅在秦国推行新法B.秦始皇建立中央集权制度
      C.汉高祖建立西汉政权D.汉武帝解决了诸侯国问题
      【答案】B
      【解析】根据题干“中国历史上实际的大一统,直到此时才得以正式实现,确是政治上一大改革。惟威权太重,生杀惟命,竞为后来历朝君主开一方便之门,从此政权的转移,也永为巧取豪夺的勾当了。”和所学可知,秦始皇统一六国后,建立了中国历史上第一个中央集权的封建王朝——秦朝,实现了真正意义上的大一统。材料中“威权太重,生杀惟命”也符合秦始皇建立的中央集权制度的特点,这种制度为后来的封建王朝所沿用,B项正确;商鞅变法发生在战国时期,虽然对秦国的统一六国奠定了基础,但此时中国尚未实现大一统,排除A项;汉高祖刘邦在秦朝灭亡后建立西汉政权,西汉的建立是在秦朝统一的基础上进行的,排除C项;汉武帝通过推恩令等措施解决了诸侯国问题,加强了中央集权,但这是在西汉时期对秦始皇建立的中央集权制度的进一步完善和发展,排除D项。故选B项。
      2.“盛唐能吸引邻近民族和各国人士蜂拥而至,除了开放性以外更重要的是它物质生活的富裕、典章制度的完善、军事实力的威慑、宗教理性的宽容、科技文学艺术的繁荣。”该观点强调( )
      A.邻近民族和国家积极同唐朝交往B.盛唐是世界上最优秀的文明中心
      C.唐朝的强盛国力吸引周边民族国家D.唐朝的开放政策是其国际化的根源
      【答案】C
      【解析】根据材料“除了开放性以外更重要的是它物质生活的富裕、典章制度的完善、军事实力的威慑、宗教理性的宽容、科技文学艺术的繁荣”可知,唐朝的政治、经济、军事、文化等各方面都超出周边民族国家,从而成为各国向往和学习的对象,C项正确;材料主旨是强调唐朝吸引周边民族国家的原因,排除A项;材料主旨是强调唐朝吸引周边民族国家的原因,没与对比对象,无法推断盛唐是世界上最优秀的文明中心,排除B项;唐朝的强盛国力是其国际化的根源,排除D项。故选C项。
      3.南宋初年,守将陈规在抗击金兵时,创造了一种“长竹竿火枪”,把火药装在长竹竿里,临阵时点燃发射以烧伤敌人。寿春府(安徽寿县)制造的突火枪,燃放后,子窠从竹简中射出,声闻百五十余步。据此反映,南宋( )
      A.开始发明了火药B.火器制作水平发展
      C.科技领先于世界D.积极抵御外敌入侵
      【答案】B
      【解析】据材料“创造了一种“长竹竿火枪”,把火药装在长竹竿里,临阵时点燃发射以烧伤敌人”“”南宋出现了 “长竹竿火枪”“突火枪” 等火器,且突火枪能使子窠射出,声闻百五十余步,相较于之前的火器有一定发展,这体现了南宋火器制作水平在不断发展,B项正确;火药在唐朝时期就已经发明,并非南宋开始发明,排除A项;材料中仅仅展示了南宋两种火器的情况,没有与世界其他地区科技水平进行对比的相关信息,无法得出科技领先于世界的结论,排除C项;材料重点在于描述南宋发明的火器,虽然这些火器用于抗击金兵,但材料主旨并非强调南宋积极抵御外敌入侵这一行为,排除D项。故选B项。
      4.清代从广州出口的瓷器中,除了江西、浙江的名窑产品外,还有广东、福建专门烧制的贸易瓷。广州等地有的瓷窑还聘请来自欧洲的画师,负责在瓷坯上绘制欧风图像。这种现象反映当时( )
      A.广州处于中外交流的前沿B.出口瓷器产自官营手工作坊
      C.西方艺术在中国广受欢迎D.清政府放弃实行重农抑商政策
      【答案】A
      【解析】据材料“广州等地有的瓷窑还聘请来自欧洲的画师,负责在瓷坯上绘制欧风图像”可知,清代广州出口的瓷器不仅有国内其他地区名窑产品,还有本地专门烧制的贸易瓷,且广州瓷窑还聘请欧洲画师绘制欧风图像。这一系列现象充分说明广州在对外贸易和中外文化交流方面发挥着重要作用,处于中外交流的前沿位置,A项正确;材料中没有提及这些出口瓷器是来自官营手工作坊还是民营手工作坊,排除B项;材料仅体现了广州部分瓷窑聘请欧洲画师绘制欧风图像,不能以偏概全地认为西方艺术在中国广受欢迎,排除C项;清政府一直奉行重农抑商政策,材料中也没有任何信息表明清政府放弃了这一政策,排除D项。故选A项。
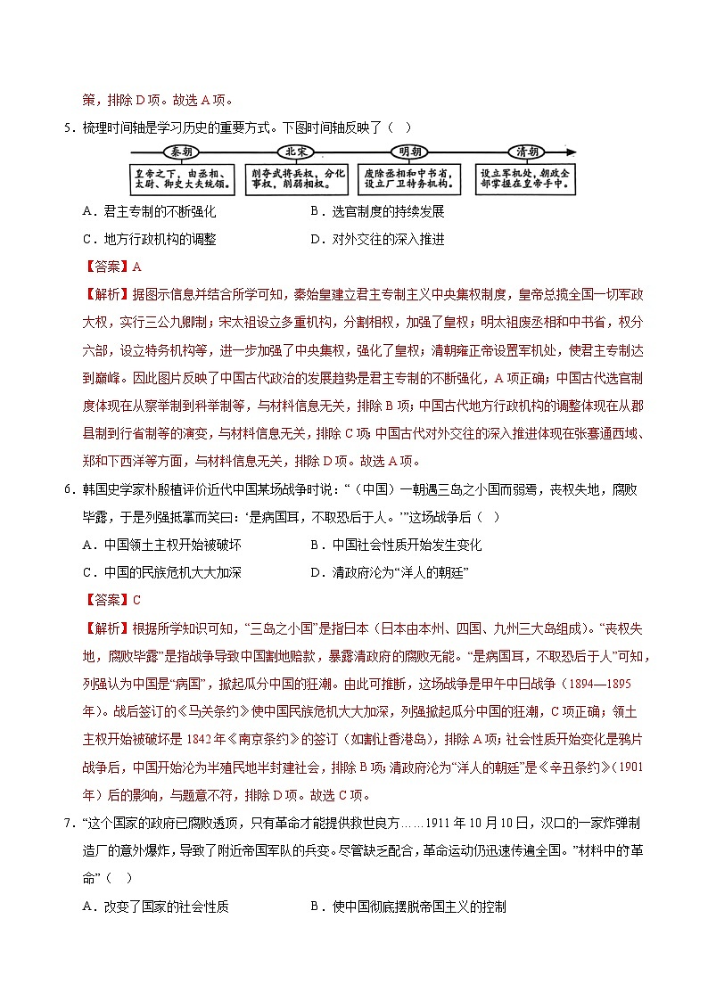
      5.梳理时间轴是学习历史的重要方式。下图时间轴反映了( )
      A.君主专制的不断强化B.选官制度的持续发展
      C.地方行政机构的调整D.对外交往的深入推进
      【答案】A
      【解析】据图示信息并结合所学可知,秦始皇建立君主专制主义中央集权制度,皇帝总揽全国一切军政大权,实行三公九卿制;宋太祖设立多重机构,分割相权,加强了皇权;明太祖废丞相和中书省,权分六部,设立特务机构等,进一步加强了中央集权,强化了皇权;清朝雍正帝设置军机处,使君主专制达到巅峰。因此图片反映了中国古代政治的发展趋势是君主专制的不断强化,A项正确;中国古代选官制度体现在从察举制到科举制等,与材料信息无关,排除B项;中国古代地方行政机构的调整体现在从郡县制到行省制等的演变,与材料信息无关,排除C项;中国古代对外交往的深入推进体现在张骞通西域、郑和下西洋等方面,与材料信息无关,排除D项。故选A项。
      6.韩国史学家朴殷植评价近代中国某场战争时说:“(中国)一朝遇三岛之小国而弱焉,丧权失地,腐败毕露,于是列强抵掌而笑曰:‘是病国耳,不取恐后于人。’”这场战争后( )
      A.中国领土主权开始被破坏B.中国社会性质开始发生变化
      C.中国的民族危机大大加深D.清政府沦为“洋人的朝廷”
      【答案】C
      【解析】根据所学知识可知,“三岛之小国”是指日本(日本由本州、四国、九州三大岛组成)。“丧权失地,腐败毕露”是指战争导致中国割地赔款,暴露清政府的腐败无能。“是病国耳,不取恐后于人”可知,列强认为中国是“病国”,掀起瓜分中国的狂潮。由此可推断,这场战争是甲午中日战争(1894—1895年)。战后签订的《马关条约》使中国民族危机大大加深,列强掀起瓜分中国的狂潮,C项正确;领土主权开始被破坏是1842年《南京条约》的签订(如割让香港岛),排除A项;社会性质开始变化是鸦片战争后,中国开始沦为半殖民地半封建社会,排除B项;清政府沦为“洋人的朝廷”是《辛丑条约》(1901年)后的影响,与题意不符,排除D项。故选C项。
      7.“这个国家的政府已腐败透顶,只有革命才能提供救世良方……1911年10月10日,汉口的一家炸弹制造厂的意外爆炸,导致了附近帝国军队的兵变。尽管缺乏配合,革命运动仍迅速传遍全国。”材料中的“革命”( )
      A.改变了国家的社会性质B.使中国彻底摆脱帝国主义的控制
      C.推翻了清朝的反动统治D.动摇了封建道德礼教的统治地位
      【答案】C
      【解析】根据题干描述,1911年10月10日汉口的事件指的是辛亥革命(武昌起义),武昌起义直接导致清朝统治瓦解,1912年清帝退位,符合题干“革命运动传遍全国”的结果,C项正确;辛亥革命推翻了封建帝制,但未改变半殖民地半封建的社会性质,排除A项;辛亥革命后,帝国主义对中国的侵略依然存在(如北洋军阀时期的“二十一条”)。排除B项;新文化运动(1915年后)才是批判封建礼教的开端,辛亥革命未直接涉及思想领域变革。排除D项。故选C项。
      8.1928年,毛泽东总结道:“我们闹革命,光是跑来跑去是不行的,一定要有一个家,不然就很困难。有了这个家,就可以作为同敌人进行革命斗争的根据地。”这主张的最早实践是( )
      A.提出“三民主义”B.发动南昌起义
      C.创建井冈山革命根据地D.成立晋察冀抗日根据地
      【答案】C
      【解析】根据题干“1928年……有了这个家,就可以作为同敌人进行革命斗争的根据地”,结合所学知识可知,秋收起义后,毛泽东率领起义部队到达井冈山地区,创建了第一个农村革命根据地——井冈山革命根据地,C项正确;孙中山提出了“三民主义”,排除A项;南昌起义发生于1927年,排除B项;晋察冀抗日根据地是中国共产党在抗日战争时期,在敌后开创的第一个抗日根据地,排除D项。故选C项。
      9.解放战争时期的民谣唱道:“最后一碗米送去做军粮,最后一尺布送去做军装,最后一个亲骨肉送到战场上。”此歌谣场景出现的原因是
      A.颁布了《中国土地法大纲》B.打土豪,分田地,建立政权
      C.地主减租减息,农民交租交息D.彻底摧毁了封建土地制度
      【答案】A
      【解析】材料“最后一碗米送去做军粮,最后一尺布送去做军装,最后一个亲骨肉送到战场上。”反映了人民对解放战争的大力支持,结合所学知识,解放战争时期,中国共产党在解放区颁布了《中国土地法大纲》,开展土地改革运动,广大农民获得了土地,从而调动了农民革命和生产的积极性,为解放战争的胜利提供了可靠保障,A项正确;打土豪,分田地,建立政权,发生在国共十年内战时期,排除B项;地主减租减息,农民交租交息,发生在抗日战争时期,排除C项;新中国建国初期开展的土地改革运动于1952年底基本完成,彻底摧毁了两千多年的封建土地制度,排除D项。故选A项。
      10.“旧瓶装新酒”通常用来形容在保持原有外在形式的基础上,对内在的内容进行更新和变革的情况。“17世纪,英国人这种旧瓶装新酒的做法,既体现了英国人的政治智慧,也解释了英国变革得以成功的原因,同时还能让人领悟英国王室今天依然能够存在的历史渊源。”材料中“旧瓶装新酒”是指( )
      A.保留国王,确立议会权力至上原则B.制定宪法,实践了分权制衡的原则
      C.设立议会,建立民主共和制度D.处死国王,废除了封建君主制
      【答案】A
      【解析】根据题干信息“17世纪”“英国变革”,可知与英国资产阶级革命相关,结合所学知识可知,1640~1688年,英国爆发了资产阶级革命。英国资产阶级革命后,1689年,英国议会以《权利法案》为基础,确立了议会在国家政治生活中的最高地位,逐渐形成了君主立宪制。因此“旧瓶”指的是保留国王,“新酒”指的是议会权力高于王权,A项正确;分权制衡的原则,与美国1787年宪法相关,与英国资产阶级革命后的政治制度不符,排除B项;处死国王,废除了封建君主制,建立民主共和制度,与法国大革命相关,与英国资产阶级革命后的政治制度不符,排除CD项。故选 A项。
      11.1927年苏联的粮食收购量比上年减少30%,斯大林认为这是小农经济分散性导致的结果。为了解决这一问题,苏联
      A.实施新经济政策B.发展商品经济
      C.大力推行工业化D.实行农业集体化
      【答案】D
      【解析】根据题干“1927年苏联的粮食收购量比上年减少30%,斯大林认为这是小农经济分散性导致的结果”可知,,斯大林认为造成这次粮食危机的直接原因是农业的日益分散和零碎化,为解决该问题,斯大林决定实行农业集体化建设,D正确;苏联在1921年开始实施新经济政策,排除A;斯大林时期,排除市场和商品经济,排除B;材料重点是关于苏联的粮食危机,与大力推行工业化无关,排除C。故选D。
      12.1938年,罗斯福政府颁布的《公平劳动标准法》规定:工人最低工资每小时40美分,最高工时每周40小时,加班工资增半。但这一法案并未把海员、渔民、家仆及农业工人等列入在内。材料表明美国( )
      A.全面粗暴干预经济危机B.阶级矛盾根本消除
      C.并未普遍实现公平劳动D.社会已经分崩离析
      【答案】C
      【解析】罗斯福新政时期颁布《公平劳动标准法》,主要是为了缓解劳工矛盾。说明当时美国并没有普遍实现公平劳动,C项正确;罗斯福干预经济是通过立法实现,排除A项;新政并不能消除阶级矛盾,排除B项;经济大危机之后,罗斯福新政挽救了美国,社会并不是分崩离析,排除D项。故选C项。
      13.20世纪30年代,苏联的骨干大型企业大都是利用西方先进技术建立起来的。1933年美国50%的出口机器设备都流向了苏联,此外,大量外国专家在苏联重工业部门工作,意大利等国还向苏联提供了巨额贷款。这反映出( )
      A.斯大林模式的优势凸显B.苏联抓住机遇谋求发展
      C.经济全球化的深入发展D.两种意识形态趋向一致
      【答案】B
      【解析】根据题干信息“20世纪30年代,苏联的骨干大型企业大都是利用西方先进技术建立起来的。1933年美国50%的出口机器设备都流向了苏联,此外,大量外国专家在苏联重工业部门工作,意大利等国还向苏联提供了巨额贷款”并结合所学知识可知,苏联利用西方发生经济危机的大环境,广泛引进西方技术来进行经济建设,这反映出苏联抓住机遇谋求发展,B项正确;斯大林模式的特点是高度集中的计划经济,强调自力更生和优先发展重工业,与题干关联性不强,排除A项;20世纪30年代全球化尚未深入,且题干强调的是苏联与西方的技术合作,排除C项;苏联(社会主义)与西方(资本主义)的意识形态始终对立,题干中的技术合作是实用主义的经济行为,而非意识形态趋同,排除D项。故选B项。
      14.某班同学对某一问题进行研究。根据以下收集的相关材料要点,判断他们研究的主题是( )
      A.二战后世界的政治格局B.走向和平与发展的世界
      C.一超多强的多极化世界D.不断发展的现代社会
      【答案】B
      【解析】根据题干信息“联合国是维护世界和平、促进经济繁荣的国际组织”“经济全球化与世界贸易组织”“大国相互依存相互制约,推动世界多极化发展”和“中国积极推进大国协调与合作”可知,联合国和世界贸易组织是当今世界影响力最大的国际组织,对世界和平与发展产生深远影响;经济全球化、世界多极化发展和中国的大国担当,也都有利于世界的和平与发展,因此可得出他们研究的主题是走向和平与发展的世界,B项正确;二战后世界的政治格局是指以美苏为首的两极格局,与题干信息不符,排除A项;题干主题是强调和平与发展,因此一超多强的多极化世界与题意不符,排除C项;不断发展的现代社会主要表现在计算机网络与现代社会生活、妇女地位的提高、生态与人口问题等方面,与题意不符,排除D项。故选B项。
      第Ⅱ卷
      二、非选择题(本题共3小题,共32分)
      15.(13分)阅读材料,回答问题。
      材料一 秦朝彻底废除了周朝的分封制度,全国共设36郡,后来陆续增设至40余郡,郡下设县。郡、县主要官员均由朝廷任免,他们通过自战国沿用下来的“上计”制度接受中央考核。县以下又有乡、里基层管理组织,这样,秦王朝的统治由朝廷下至郡、县、乡、里,层层控制,国家权力自上而下延伸到社会最底层,又自下而上逐级集中到最高统治者皇帝手中。 这也是秦以后中国历代王朝的基本统治模式。
      ——摘编自张帆《中国古代简史》
      (1)根据材料一,概括秦朝管理地方的举措,并分析其影响。(5分)
      材料二 建隆二年,(宋)太祖召赵普问曰:“天下自唐季以来,数十年间,帝王凡易八姓,战斗不息,生民涂地,其故何也?吾欲息天下之兵,为国家长久计,其道何如?“普曰:“……此非他故,方镇太重,君弱臣强而已。今所以治之,亦无他奇巧,惟稍夺其权,制其钱谷,收其精兵,则天下自安矣。”
      ——摘编自《续资治通鉴长编》卷二
      (2)根据材料二并结合所学知识,概括宋初面临的形势。并用史实说明宋太祖对地方“稍夺其权,制其钱谷,收其精兵”的具体举措。(任选其一)(3分)
      材料三 革命给了美利坚人一个机会,一个将自己的政治理想变为现实的机会,美国革命不仅与英国殖民统治分离,而且是与整个旧世界专制主义分离。从1776年宣布独立到1789年华盛顿就任总统,美国经过艰难的历史探索和实验,终于找到了最适合自己的道路,一个新型国家——美利坚合众国正式诞生了。
      ——摘编自赵晓兰《美国的诞生》
      (3)根据材料三并结合所学知识,指出“最适合自己的道路”的含义,并写出确定该道路的法律文献。(3分)
      (4)综上所述,谈谈你对国家治理的看法。(2分)
      【答案】(1)举措:①废除分封制,实行郡县制,郡、县主要官员由朝廷任免。②实行“上计”制度,对地方官员进行中央考核。③建立乡、里基层管理组织,构建严密的地方管理体系。(3分)
      影响:①加强了中央集权,使国家权力能够层层控制,上下贯通,权力集中于皇帝手中。②为秦以后中国历代王朝提供了基本统治模式,奠定了中国古代地方行政制度的基础。(2分)
      (2)形势:唐末以来藩镇割据,地方势力强大,导致政权更迭频繁,社会战乱不息,国家处于动荡局面,呈现君弱臣强的态势。(1分)
      具体举措(以“稍夺其权”为例):派文官担任地方长官,设通判负责监督。文官任地方长官削弱了武将的权力,通判监督则限制了地方长官的权力,从而加强了中央对地方权力的控制。(2分)
      (3)含义:建立三权分立的联邦共和政体。美国通过三权分立,实现权力的制衡,避免权力的过度集中,保障民主政治,这是适合美国国情的政治制度。(2分)
      法律文献:《1787年宪法》。(1分)
      (4)看法:国家治理需要根据不同的时代背景和国家实际情况制定合适的政策。如秦朝根据大一统的需求建立郡县制加强中央集权;宋朝针对藩镇割据的局面采取措施削弱地方权力。同时,制度创新对于国家治理至关重要,像美国通过创新政治体制,建立联邦共和政体,实现国家的稳定发展。此外,国家治理要注重权力的合理分配与制衡,防止权力过度集中或地方权力过大,以保障国家的长治久安和社会的稳定发展。(言之有理即可,2分)
      【解析】(1)举措:根据材料一“秦朝彻底废除了周朝的分封制,全国共设36郡,后来陆续增设至40余郡,郡下设县。郡、县主要官员均由朝廷任免;他们通过自战国沿用下来的‘上计’制度接受中央考核;秦王朝的统治由朝廷下至郡、县、乡、里,层层控制,国家权力自上而下延伸到社会最底层”可知,秦朝在地方推行郡县制;实行“上计”制度,对地方官员进行中央考核;建立乡、里基层管理组织,构建严密的地方管理体系。
      影响:从材料一“他们通过自战国沿用下来的‘上计’制度接受中央考核。县以下又有乡、里基层管理组织,这样,秦王朝的统治由朝廷下至郡、县、乡、里,层层控制,国家权力自上而下延伸到社会最底层,又自下而上逐级集中到最高统治者皇帝手中”可知,加强了中央对地方的控制,有利于中央集权的加强;有利于巩固统一多民族国家;为后世历代王朝的基本统治模式奠定基础。
      (2)形势:从材料二“建隆二年,(宋)太祖召赵普问曰:‘天下自唐季以来,数十年间,帝王凡易八姓,战斗不息,生民涂地,其故何也?’”可知,唐朝灭亡后,出现了五代十国的分裂局面,政权更迭频繁,战乱不止,会战乱不息,国家处于动荡局面,呈现君弱臣强的态势。具体举措:结合所学可知,稍夺其权:在地方,派文臣担任知州,并且三年一换;设通判分知州的权力。制其钱谷:取消节度使收税的权力,除各州留一部分用作地方必要支出外,其余一切税收由中央掌控;在地方设置转运使,把地方财赋收归中央。收其精兵:解除禁军高级将领的兵权,控制对军队的调动,使禁军将领有握兵之重而无发兵之权;经常调换军队将领,定期换防,使兵不识将,将不专兵。
      (3)含义:从材料三“美国革命不仅与英国殖民统治分离,而且是与整个旧世界专制主义分离。从1776年宣布独立到1789年华盛顿就任总统,美国经过艰难的历史探索和实验,终于找到了最适合自己的道路,一个新型国家——美利坚合众国正式诞生了”可知,美国通过独立战争摆脱英国殖民统治,建立了三权分立的联邦制共和国,走上了资本主义发展道路,这就是“最适合自己的道路”。法律文献:结合所学可知,1787年美国宪法,它依据分权制衡原则设计了一个联邦制共和国,行政、立法、司法三权分立。
      (4)谈谈:综上所述,国家治理要根据国情制定合适的制度。秦朝根据统一后的形势推行郡县制;美国根据自身发展需求建立联邦制共和国。要加强中央对地方的有效管理,维护国家统一和稳定,秦朝郡县制、北宋加强中央集权的措施等。制度要不断创新和完善,以适应社会发展的需要,从秦朝到后世历代王朝对地方管理制度的发展演变以及美国不断完善政治制度等可以看出。此外,国家治理要注重权力的合理分配与制衡,防止权力过度集中或地方权力过大,以保障国家的长治久安和社会的稳定发展。
      16.(9分)阅读材料,回答问题。
      材料:有学者认为:中国近代史的发展呈现出“沉沦”到“上升”的发展过程,中国社会走出了一条“U”字形路线。在近代中国历史的前期,其基本特征是“沉沦”;近代中国历史的后期,基本特征是“上升”。在“沉沦”与“上升”中间有一个过渡期(1901年到1920年),就是“沉沦”的谷底、“上升”的起始时期。但是,正像黑暗过了是光明一样,中国历史发展在谷底时期出现了向上的转机。……从这时候起(注:指1920年前后),中国社会内部发展明显呈现上升趋势,中国人民民族觉醒和阶级觉醒的步伐明显加快了。……在这以后,帝国主义的侵略还有加重的趋势(如日本侵华),但人民的觉醒,革命力量的奋斗,已经可以扭转“沉沦”,中国社会的积极向上一面已经成为社会发展的主要趋势了。
      ——以上材料均整理自《关于中国近代史的分期及其“沉沦”与“上升”诸问题》
      (1)据材料和所学知识,概括近代中国前期“沉沦”的过程。(4分)
      (2)请你举出新民主主义革命期间的一例史实,说明觉醒后的中国人民在扭转“沉沦”方面取得的伟大成果。(2分)
      (3)综上所述,谈谈你对中国近代发展历程的认识。(3分)
      【答案】(1)鸦片战争使中国开始沦为半殖民地社会;第二次鸦片战争使中国的半殖民地化程度进一步加深;甲午中日战争大大加深了中国的半殖民地化程度;八国联军侵华战争后,清政府签订《辛丑条约》,标志着中国完全沦为半殖民地半封建社会。(4分)
      (2)史实:中国共产党成立。(1分)成果:制定了民主革命纲领的制定,为中国革命指明了方向。(1分)
      (3)认识:中国近代化探索道路是曲折漫长的;资产阶级民主革命道路在中国行不通或资产阶级不能领导中国革命走向胜利;没有共产党就没有新中国等。(3分)
      【解析】(1)过程:根据材料“在近代中国历史的前期,其基本特征是‘沉沦’”并结合所学中国沦为半殖民地半封建社会的知识,可从鸦片战争、第二次鸦片战争、甲午中日战争、八国联军侵华战争等史实进行分析,鸦片战争使中国开始沦为半殖民地社会;第二次鸦片战争使中国的半殖民地化程度进一步加深;甲午中日战争大大加深了中国的半殖民地化程度;八国联军侵华战争后,清政府签订《辛丑条约》,标志着中国完全沦为半殖民地半封建社会。
      (2)史实、成果:结合所学新民主主义革命的知识,可举例中国共产党的成立。这是新型无产阶级革命政党,她的成立使中国革命的面貌焕然一新,制定了民主革命纲领的制定,为中国革命指明了方向。
      (3)认识:本题是开放性试题。可从近代化特点、革命道路、中国共产党等角度进行分析,例如中国近代化探索道路是曲折漫长的;资产阶级民主革命道路在中国行不通或资产阶级不能领导中国革命走向胜利;没有共产党就没有新中国等。
      17.(10分)二战后国际格局深刻演变,人类对和平发展的探索从未停歇。阅读材料,回答问题。
      材料一 在处置战败国时,美、英、苏吸取凡尔赛——华盛顿体系的教训……在以雅尔塔会议为核心的一系列会议上,“德国人要吃饭”成为新的口号,而不是一味地打击和宰割战败国。同时,雅尔塔体系也非常重视战败国的民主建设,明确规定了政治民主化的进程和通过联合国机制维护和平。
      ——摘编自黄玉军《凡尔赛—华盛顿体系与雅尔塔体系之比较》
      材料二 二战后世界重大历史事件表(部分)
      (1)据材料一,分析雅尔塔体系相比凡尔赛体系的进步性。(2分)
      (2)从材料中找出两个或以上相关联的历史信息,确定一个主题,并结合所学知识加以阐释。(要求:主题明确,持论有据,表述清晰。)(8分)
      【答案】(1)吸取凡尔赛体系教训,重视战败国民生;注重战败国民主建设;通过联合国机制维护和平。(2分)
      (2)【示例】主题:二战后世界格局的演变。(2分)
      阐释:二战后,杜鲁门主义的提出标志着冷战开始,北约和华约的对峙形成两极格局。1991年苏联解体,两极格局瓦解。欧盟的成立促进欧洲一体化,增强其在国际格局中的影响力,推动世界多极化趋势发展。“一带一路”倡议和“构建人类命运共同体”理念,反映中国积极参与全球治理,推动国际合作与和平发展。世界格局在多种因素推动下不断演变,和平与发展成为时代主题。(6分)
      【解析】(1)据材料一据“ 在处置战败国时,美、英、苏吸取凡尔赛——华盛顿体系的教训……在以雅尔塔会议为核心的一系列会议上,‘德国人要吃饭’成为新的口号,而不是一味地打击和宰割战败国。同时,雅尔塔体系也非常重视战败国的民主建设,明确规定了政治民主化的进程和通过联合国机制维护和平”可知,雅尔塔体系吸取凡尔赛体系教训,重视战败国民生;与凡尔赛体系相比注重战败国民主建设;同时通过联合国机制维护和平。
      (2)开放性回答,言之有理即可,注意理论结合。如选择:杜鲁门主义的提出、1991年苏联解体、欧盟成立、“一带一路”倡议提出、构建人类命运共同体这几项重大事件。结合史实对以上几项事件提炼主题为:二战后世界格局的演变。结合史实进行论述:二战后,杜鲁门主义的提出标志着冷战开始,北约和华约的对峙形成两极格局。1991年苏联解体,两极格局瓦解。欧盟的成立促进欧洲一体化,增强其在国际格局中的影响力,推动世界多极化趋势发展。“一带一路”倡议和“构建人类命运共同体”理念,反映中国积极参与全球治理,推动国际合作与和平发展。世界格局在多种因素推动下不断演变,和平与发展成为时代主题。“联合国是维护世界和平、促进经济繁荣的国际组织”
      “经济全球化与世界贸易组织”
      “大国相互依存相互制约,推动世界多极化发展”
      “中国积极推进大国协调与合作”
      时间
      重大事件
      1945年
      联合国成立
      1947年
      杜鲁门主义提出
      1955年
      万隆会议召开
      1961年
      不结盟运动成立
      1969年
      “阿波罗11号”登月成功
      1991年
      苏联解体
      1993年
      欧盟成立
      2001年
      美国“9·11”事件
      2008年
      全球金融危机
      2013年
      “一带一路”倡议提出
      2017年
      “构建人类命运共同体”理念写入联合国决议
      2023年
      生成式AI技术突破

      相关试卷

      2025年中考数学第三次模拟考试卷:历史(武汉卷)(解析版):

      这是一份2025年中考数学第三次模拟考试卷:历史(武汉卷)(解析版),共11页。试卷主要包含了梳理时间轴是学习历史的重要方式,1928年,毛泽东总结道,解放战争时期的民谣唱道等内容,欢迎下载使用。

      2025年中考数学第三次模拟考试卷:历史(武汉卷)(考试版):

      这是一份2025年中考数学第三次模拟考试卷:历史(武汉卷)(考试版),共4页。试卷主要包含了梳理时间轴是学习历史的重要方式,1928年,毛泽东总结道,解放战争时期的民谣唱道等内容,欢迎下载使用。

      2025年中考数学第三次模拟考试卷:历史(湖北卷)(解析版):

      这是一份2025年中考数学第三次模拟考试卷:历史(湖北卷)(解析版),共14页。试卷主要包含了《中华人民共和国宪法》,阅读下表等内容,欢迎下载使用。

      资料下载及使用帮助
      版权申诉
      • 1.电子资料成功下载后不支持退换,如发现资料有内容错误问题请联系客服,如若属实,我们会补偿您的损失
      • 2.压缩包下载后请先用软件解压,再使用对应软件打开;软件版本较低时请及时更新
      • 3.资料下载成功后可在60天以内免费重复下载
      版权申诉
      若您为此资料的原创作者,认为该资料内容侵犯了您的知识产权,请扫码添加我们的相关工作人员,我们尽可能的保护您的合法权益。
      入驻教习网,可获得资源免费推广曝光,还可获得多重现金奖励,申请 精品资源制作, 工作室入驻。
      版权申诉二维码
      欢迎来到教习网
      • 900万优选资源,让备课更轻松
      • 600万优选试题,支持自由组卷
      • 高质量可编辑,日均更新2000+
      • 百万教师选择,专业更值得信赖
      微信扫码注册
      手机号注册
      手机号码

      手机号格式错误

      手机验证码 获取验证码 获取验证码

      手机验证码已经成功发送,5分钟内有效

      设置密码

      6-20个字符,数字、字母或符号

      注册即视为同意教习网「注册协议」「隐私条款」
      QQ注册
      手机号注册
      微信注册

      注册成功

      返回
      顶部
      中考一轮 精选专题 初中月考 教师福利
      添加客服微信 获取1对1服务
      微信扫描添加客服
      Baidu
      map