搜索
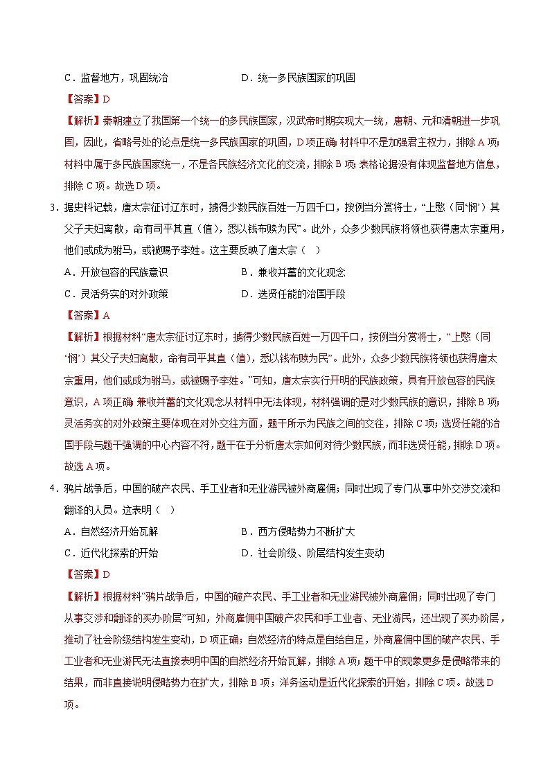
      上传资料 赚现金

      [精] 2025年中考数学第三次模拟考试卷:历史(湖北卷)(解析版)

      • 145.52 KB
      • 2025-06-04 14:45:58
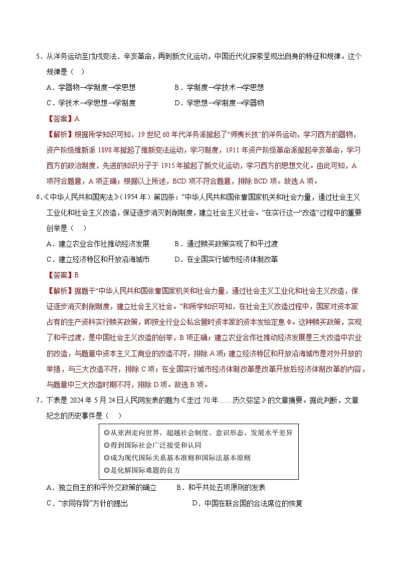
      • 52
      • 0
      • 为梦奔跑
      加入资料篮
      立即下载
      2025年中考数学第三次模拟考试卷:历史(湖北卷)(解析版)第1页
      高清全屏预览
      1/14
      2025年中考数学第三次模拟考试卷:历史(湖北卷)(解析版)第2页
      高清全屏预览
      2/14
      2025年中考数学第三次模拟考试卷:历史(湖北卷)(解析版)第3页
      高清全屏预览
      3/14
      还剩11页未读, 继续阅读

      2025年中考数学第三次模拟考试卷:历史(湖北卷)(解析版)

      展开

      这是一份2025年中考数学第三次模拟考试卷:历史(湖北卷)(解析版),共14页。试卷主要包含了《中华人民共和国宪法》,阅读下表等内容,欢迎下载使用。
      (考试时间:60分钟 试卷满分:60分)
      注意事项:
      1.答卷前,考生务必将自己的姓名、准考证号等填写在答题卡和试卷指定位置上。
      2.回答选择题时,选出每小题答案后,用铅笔把答题卡上对应题目的答案标号涂黑。如需改动,用橡皮擦干净后,再选涂其他答案标号。回答非选择题时,将答案写在答题卡上。写在本试卷上无效。
      3.考试结束后,将本试卷和答题卡一并交回。
      第Ⅰ卷
      一、选择题:本题共12小题,每小题2分,共24分。在每小题给出的四个选项中,只有一项符合题目要求。
      1.《秦律十八种·工律》规定,县和工室(管理官营手工业的机构)由有关官府校正其权、斗桶和升,至少每年应该校正一次。这主要是为了( )
      A.推行郡县制B.消除文字差异C.统一度量衡D.便利交通往来
      【答案】C
      【解析】根据材料“县和工室(管理官营手工业的机构)由有关官府校正其权、斗桶和升,至少每年应该校正一次。”体现的是对权、斗桶和升度量单位的统一,为了统一度量衡,C项正确;材料体现的是度量衡的校正,与推行郡县制无关,排除A项;统一文字是为了消除文字差异,排除B项;修驰道便利交通往来,排除D项。故选C项。
      2.同学们运用史论结合、论从史出的方法,对中国古代“专制主义中央集权制度”形成了如下评价。据此补全省略号处的论点( )
      A.强化君权,禁锢思想B.各民族经济文化的交流
      C.监督地方,巩固统治D.统一多民族国家的巩固
      【答案】D
      【解析】秦朝建立了我国第一个统一的多民族国家,汉武帝时期实现大一统,唐朝、元和清朝进一步巩固,因此,省略号处的论点是统一多民族国家的巩固,D项正确;材料中不是加强君主权力,排除A项;材料中属于多民族国家统一,不是各民族经济文化的交流,排除B项;表格论据没有体现监督地方信息,排除C项。故选D项。
      3.据史料记载,唐太宗征讨辽东时,掳得少数民族百姓一万四千口,按例当分赏将士,“上愍(同‘悯’)其父子夫妇离散,命有司平其直(值),悉以钱布赎为民”。此外,众多少数民族将领也获得唐太宗重用,他们或成为驸马,或被赐予李姓。这主要反映了唐太宗( )
      A.开放包容的民族意识B.兼收并蓄的文化观念
      C.灵活务实的对外政策D.选贤任能的治国手段
      【答案】A
      【解析】根据材料“唐太宗征讨辽东时,掳得少数民族百姓一万四千口,按例当分赏将士,“上愍(同‘悯’)其父子夫妇离散,命有司平其直(值),悉以钱布赎为民”。此外,众多少数民族将领也获得唐太宗重用,他们或成为驸马,或被赐予李姓。”可知,唐太宗实行开明的民族政策,具有开放包容的民族意识,A项正确;兼收并蓄的文化观念从材料中无法体现,材料强调的是对少数民族的意识,排除B项;灵活务实的对外政策主要体现在对外交往方面,题干所示为民族之间的交往,排除C项;选贤任能的治国手段与题干强调的中心内容不符,题干在于分析唐太宗如何对待少数民族,而非选贤任能,排除D项。故选A项。
      4.鸦片战争后,中国的破产农民、手工业者和无业游民被外商雇佣;同时出现了专门从事中外交涉交流和翻译的人员。这表明( )
      A.自然经济开始瓦解B.西方侵略势力不断扩大
      C.近代化探索的开始D.社会阶级、阶层结构发生变动
      【答案】D
      【解析】根据材料“鸦片战争后,中国的破产农民、手工业者和无业游民被外商雇佣;同时出现了专门从事交涉和翻译的买办阶层”可知,外商雇佣中国破产农民和手工业者、无业游民,还出现了买办阶层,推动了社会阶级结构发生变动,D项正确;自然经济的特点是自给自足,外商雇佣中国的破产农民、手工业者和无业游民无法直接表明中国的自然经济开始瓦解,排除A项;题干中的现象更多是侵略带来的结果,而非直接说明侵略势力在扩大,排除B项;洋务运动是近代化探索的开始,排除C项。故选D项。
      5.从洋务运动至戊戌变法、辛亥革命,再到新文化运动,中国近代化探索呈现出自身的特征和规律。这个规律是( )
      A.学器物→学制度→学思想B.学制度→学技术→学思想
      C.学技术→学思想→学制度D.学思想→学制度→学器物
      【答案】A
      【解析】根据所学知识可知,19世纪60年代洋务派掀起了“师夷长技”的洋务运动,学习西方的器物,资产阶级维新派1898年掀起了维新变法运动,学习制度,1911年资产阶级革命派掀起辛亥革命,学习西方的政治制度,先进的知识分子于1915年掀起了新文化运动,学习西方的思想文化。由此可知,A项符合题意,A项正确;根据以上所述,BCD项不符合题意,排除BCD项。故选A项。
      6.《中华人民共和国宪法》(1954年)第四条:“中华人民共和国依靠国家机关和社会力量,通过社会主义工业化和社会主义改造,保证逐步消灭剥削制度,建立社会主义社会。”在实行这一“改造”过程中的重要创举是( )
      A.建立农业合作社推动经济发展B.通过赎买政策实现了和平过渡
      C.建立经济特区和开放沿海城市D.在全国实行城市经济体制改革
      【答案】B
      【解析】据题干“中华人民共和国依靠国家机关和社会力量,通过社会主义工业化和社会主义改造,保证逐步消灭剥削制度,建立社会主义社会。”和所学知识可知,在社会主义改造过程中,国家对资本家占有的生产资料实行赎买政策,即按全行业公私合营时资本家的资本发给定息Φ。这种赎买政策,实现了和平过渡,是中国社会主义改造的创举,B项正确;建立农业合作社推动经济发展是三大改造中农业的改造,与题意中资本主义工商业的改造不符,排除A项;建立经济特区和开放沿海城市是对外开放的举措,与三大改造不符,排除C项;在全国实行城市经济体制改革是改革开放后经济体制改革的内容,与题意中三大改造时期不符,排除D项。故选B项。
      7.下表是2024年5月24日人民网发表的题为《走过70年……历久弥坚》的文章摘要。据此判断,文章纪念的历史事件是( )
      A.独立自主的和平外交政策的确立 B.和平共处五项原则的发表
      C.“求同存异”方针的提出 D.中国在联合国的合法席位的恢复
      【答案】B
      【解析】根据材料“2024年……走过70年”“从亚洲走向世界,超越社会制度、意识形态、发展水平差异”等信息并结合所学知识可知,2024年的70年前是1954年,这一年,中、印、缅三国倡导和平共处五项原则,成为解决国与国之间关系的基本原则,得到国际社会广泛接受和认同,成为现代国际关系基本准则和国际法基本原则,影响深远,B项正确;新中国成立后便一直奉行独立自主的和平外交政策,与材料信息不符,排除A项;1955年,周恩来在万隆会议上提出“求同存异”方针,与题干所给的事件不符,排除C项;1971年第26届联合国大会上中国恢复联合国合法席位,与材料信息不符,排除D项。故选B项。
      8.雅典民主改革中有对履行政治任务给付薪酬的制度,起初给付薪酬的对象是法院陪审团成员、筹备公民大会的会议代表,后来是参加公民大会的代表。尽管薪酬很低,但这让愿意参与的赤贫公民能够真正地参与城市的政治生活。这对雅典民主政治产生的作用是( )
      A.确保外邦人参政积极性B.提高公民的政治素养
      C.社会等级差别彻底消失D.调动公民的参政热情
      【答案】D
      【解析】根据材料和所学知识可知,雅典的一些公民因贫困无法全身心投入政治活动,而给付薪酬的制度,虽然薪酬低,但能让赤贫公民无经济后顾之忧,真正参与到城市政治生活中,从而调动了公民的参政热情,D项正确;雅典民主政治有明确的参与范围限定,外邦人、妇女、奴隶和儿童都被排除在民主政治之外,不能享有公民权,也就无法参政,所以该制度不可能确保外邦人参政积极性,排除A项;题干中主要强调的是给付薪酬使得赤贫公民能够参与政治生活,重点在于解决公民参与政治的经济障碍,并没有直接提及对提高公民政治素养方面的作用,排除B项;雅典民主政治下,社会存在公民、外邦人、奴隶等不同等级,这种社会等级差别根深蒂固。即使有给付薪酬的制度,也只是让更多贫困公民参与政治,并没有从根本上消除社会等级差别,排除C项。故选D项。
      9.1787年宪法规定美国为联邦制国家,联邦政府拥有最高权力,各州政府拥有一定自主权。当联邦政府行使宪法未授予的权力时,各州有权拒绝。这表明该宪法
      A.确立了资产阶级统治B.促成了各州独立平等
      C.体现了分权制衡原则D.扩大了地方政府权力
      【答案】C
      【解析】根据材料“联邦政府拥有最高权力,各州政府拥有一定自主权。当联邦政府行使宪法未授予的权力时,各州有权拒绝”,结合所学知识可知,美国宪法明确授予合众国的权力由联邦政府行使,其余权力由各州政府,这一规定体现了联邦政府与各州之间的分权制衡衡的原则,C项正确;美国在独立战争后就确立起了资产阶级的统治,排除A项;材料未体现“各州独立平等”,排除B项;材料体现了美国联邦制的分权制衡原则,没有反映州政府权力的扩大,排除D项。故选C项。
      10.阅读下表(来源:依据2023年版义务教育教科书《世界历史》九年级下册第59页内容制作),结合所学可知( )
      1929至1933年资本主义世界经济危机情况
      A.只有美国受到这次经济危机的沉重打击
      B.美国政府通过政策调整扭转了经济困局
      C.罗斯福新政解决了美国社会的根本矛盾
      D.法西斯国家的侵略扩张与这次危机无关
      【答案】B
      【解析】根据所学可知,针对经济危机,美国采取了罗斯福新政。罗斯福新政采用政府干预经济模式,增强了美国政府的宏观调控能力,恢复了美国人民的信心,对资本主义世界产生了深远影响,美国政府通过政策调整扭转了经济困局,B项正确;1929年经济大危机波及范围广,影响到整个资本主义世界,排除A项;新政没有改变资本主义的本质,无法解决美国社会的根本矛盾,排除C项;德国和日本应对经济危机采取的措施是,走上了法西斯道路,排除D项。故选B项。
      11.1945年2月,雅尔塔会议召开。同年春,苏军与英、美军队分别从东西两面进入德国本土作战。5月8日,德国签署无条件投降书……8月15日,日本宣布无条件投降。这说雅尔塔会议对第二次世界大战进程的影响是( )
      A.带上了大国强权政治的色彩B.加快了战后成立联合国的进程
      C.奠定了战后两极格局的基础D.加快了战胜德日法西斯的步伐
      【答案】D
      【解析】据题干“1945年2月,雅尔塔会议召开。同年春,苏军与英、美军队分别从东西两面进入德国本土作战。5月8日,德国签署无条件投降书……8月15日,日本宣布无条件投降。”可知,雅尔塔会议加强了反法西斯国家之间的协调与合作,加快了战胜德、日法西斯的步伐,加快了反法西斯战争的胜利进程,D项正确;题干反映的是雅尔塔会议加快了反法西斯战争的胜利进程,“大国强权政治色彩”,排除A项;材料并没有反映联合国成立的相关信息,排除B项;雅尔塔会议奠定了战后两极格局的基础,但材料反映雅尔塔会议加快了战胜德日法西斯的步伐,排除C项。故选D项。
      12.某历史兴趣小组收集了以下资料进行探究学习。他们学习的主题应该是( )
      A.一战后亚非拉民族民主运动的高涨B.二战后资本主义的新变化
      C.二战后亚非拉国家的新发展D.二战后社会主义力量的壮大
      【答案】C
      【解析】结合所学知识可知,1955年万隆会议是第一次没有西方殖民国家参加的亚非会议;二战后,非洲大陆发生了翻天覆地的变化,掀起了民族独立浪潮;1999年巴拿马收回了巴拿马运河的主权;曼德拉作为南非首位黑人总统被尊称为“南非国父”,他在就任总统之前为推翻当时南非不公平的种族隔离制度曾服刑长达27年,因而他们学习的主题应该是二战后亚非拉国家的新发展;C项正确;以上史实都是在二战后,排除A项;二战后资本主义的新变化包括欧洲的联合、美国的发展和日本的崛起,与题干信息不符,排除B项;以上史实不是都体现了二战后社会主义力量的壮大,排除D项。故选C。
      第Ⅱ卷
      二、非选择题(本题共4小题,共36分)
      13.统一多民族国家的巩固和发展。阅读材料,回答问题。(8分)
      材料一 所有这些国家中,以唐朝文明程度最高,松赞干布决心要和唐朝建立友好关系。到了唐朝后期,北方又兴起了一个强大的少数民族——回纥,“居无恒所,随水草流移,善骑射。”唐玄宗还册封骨力裴罗为“怀仁可汗”,共有12位可汗接受唐朝的册封。这一时期,出现了历史上罕见的和平友好局面。
      (1)根据材料一并结合所学,谈谈唐朝是如何处理民族关系的。(2分)
      材料二 《中国历史纪年表》(部分)
      (2)根据材料二并结合所学,谈谈辽宋夏金元时期民族关系的发展。(2分)
      材料三 中国边疆最早确立于秦汉之际……在长期边疆治理实践的基础上,中国逐渐形成了富有智慧的边疆治理方略以及各种因势而定的边疆治理方式……
      ——周平、李大龙《中国的边疆治理:挑战与创新》
      (3)根据材料三并结合所学知识,以元朝为例说明“中国逐渐形成了富有智慧的边疆治理方略以及各种因势而定的边疆治理方式”有哪些?(2分)
      (4)综合以上材料,概括民族交融对中华民族发展的意义。(2分)
      【答案】(1)唐朝处理民族关系的方式:唐朝文明程度高,松赞干布主动与唐朝建立友好关系;唐玄宗册封回纥可汗,通过册封的方式加强与少数民族的联系,促进了民族间的和平友好局面。(2分)
      (2)辽宋夏金元时期民族关系的发展:澶渊之盟开启辽与北宋长期和平局面,双方在边境开设榷场进行互市,促进了经济文化交流;这一时期各民族之间有战有和,但和平交流是主流,民族融合进一步加强。(2分)
      (3)元朝的边疆治理方略及方式:元朝因地制宜、因势而定治理边疆。在中央设宣政院管理西藏地区,西藏正式成为中央直接管辖下的一个地方行政区域;在地方设行省,加强对边疆地区的有效管辖。(2分)
      (4)民族交融对中华民族发展的意义:民族交融促进了各民族之间的经济文化交流,推动了统一多民族国家的巩固和发展,增强了中华民族的凝聚力。(2分)
      【解析】(1)唐朝处理民族关系的方式:根据材料一“所有这些国家中,以唐朝文明程度最高,松赞干布决心要和唐朝建立友好关系”可知方式为唐朝文明程度高,松赞干布主动与唐朝建立友好关系;根据材料一“唐玄宗还册封骨力裴罗为‘怀仁可汗’,共有12位可汗接受唐朝的册封。这一时期,出现了历史上罕见的和平友好局面”可知方式为唐玄宗册封回纥可汗,通过册封的方式加强与少数民族的联系,促进了民族间的和平友好局面。
      (2)辽宋夏金元时期民族关系的发展:根据材料二“澶渊之盟开启了辽与北宋之后长期的和平局面。在此期间,双方在边境开设榷场,进行互市,极大促进了双方的经济文化交流”可知发展为澶渊之盟开启辽与北宋长期和平局面,双方在边境开设榷场进行互市,促进了经济文化交流;根据所学知识可知,辽宋夏金元时期,各民族之间有战有和,但和平交流是主流,民族融合进一步加强。
      (3)元朝的边疆治理方略及方式:根据所学知识可知,元朝因地制宜、因势而定治理边疆。在中央设宣政院管理西藏地区,西藏正式成为中央直接管辖下的一个地方行政区域;在地方设行省,加强对边疆地区的有效管辖。
      (4)民族交融对中华民族发展的意义:根据材料一“唐玄宗还册封骨力裴罗为‘怀仁可汗’,共有12位可汗接受唐朝的册封。这一时期,出现了历史上罕见的和平友好局面”、材料二“ 双方在边境开设榷场,进行互市,极大促进了双方的经济文化交流”和材料三“ 在长期边疆治理实践的基础上,中国逐渐形成了富有智慧的边疆治理方略以及各种因势而定的边疆治理方式”可知意义为民族交融促进了各民族之间的经济文化交流,推动了统一多民族国家的巩固和发展,增强了中华民族的凝聚力。
      14.阅读下列材料,回答问题。(10分)
      材料一 地主阶级洋务派是在第二次鸦片战争以后在统治集团内部形成的政治派别,洋务派主张“师夷长技以制夷”,实践在洋务运动中主要有三:其一“立译馆、翻夷书”;其二“师夷长技”;其三“制夷”即以武力对抗外国。
      材料二 在甲午战败的强烈刺激下,中国知识分子和政府中相当一部分开明人士开始意识到中国先前的洋务新政实际上是一次“跛足的近代化运动”……从这种认识出发,中国知识分子和开明官僚在清政府的默许下,开始组织各种各样的学术团体,创办以开民智、鼓民力、新民德为基本宗旨的各种各样的近代报刊,各种新式教育形态也在酝酿之中。
      ——摘编自张海鹏主编《中国近代通史》
      材料三 在镇压太平天国运动过程中和第二次鸦片战争结束后,洋务派实践了“师夷长技”的主张,以“中体西用”为旗帜向西方学习。随着近代民族危机的加深,中国民族资产阶级兴起了以引进西方政治制度为目标的运动。民国初期,一些知识分子打着“民主”“科学”的大旗,新文化运动应运而生。
      (1)根据材料一,指出地主阶级洋务派在洋务运动中三方面的实践举措,并结合所学知识分析洋务运动的影响。(5分)
      (2)根据材料二,归纳知识分子救国的途径。(2分)
      (3)根据材料三,指出中国近代化探索的特点。(3分)
      【答案】(1)实践举措:设立翻译馆,翻译外国科学书籍;学习西方先进技术;创办新式军队,建立新式海军。(3分)
      影响:洋务运动是中国历史上第一次近代化运动;推动了中国的社会进步;客观上促进了我国民族资本主义的产生,对外国资本的入侵起到了一定的抵制作用。(任答一点即可,2分)
      (2)途径:组织学术团体;创办近代报刊和新式教育。(2分)
      (3)特点:从学习西方科学技术到政治制度再到思想文化,层层递进,由表及里,逐渐深入。(3分)
      【解析】(1)实践举措:根据材料“立译馆、翻夷书”结合所学得出设立翻译馆,翻译外国科学书籍;根据材料“师夷长技”结合所学得出学习西方先进技术;根据材料“‘制夷’即以武力对抗外国。”结合所学得出创办新式军队,建立新式海军。
      影响:结合所学可从洋务运动的地位、影响分析,即洋务运动是中国历史上第一次近代化运动;推动了中国的社会进步;客观上促进了我国民族资本主义的产生,对外国资本的入侵起到了一定的抵制作用。
      (2)途径:根据材料“开始组织各种各样的学术团体”得出组织学术团体;根据材料“创办以开民智、鼓民力、新民德为基本宗旨的各种各样的近代报刊,各种新式教育形态也在酝酿之中。”得出的创办近代报刊和新式教育。
      (3)特点:根据材料“师夷长技”“以引进西方政治制度为目标的运动”“民主”“科学”分析得出特点是从学习西方科学技术到政治制度再到思想文化,层层递进,由表及里,逐渐深入。
      15.制度创新与经济政策调整。(8分)
      材料一 西欧六国建立的煤钢共同市场获得成功后,欧洲的联合在20世纪60年代进入不断扩大的新阶段……欧洲联合的扩大,从经济上看,给它带来了内部市场的扩展和对外贸易竞争力加强的优势,从而对促进经济发展产生积极推动作用。从政治上看,对维持欧洲均势与和平具有重要战略意义……此外,欧洲联合体中的那些国家,在某些国际问题上坚持独立的外交政策,孤立于美、苏两个超级大国之外,也不再唯美国马首是瞻。
      ——摘编自吴于廑、齐世荣主编《世界史·现代史编(下卷)》
      材料二 二战后,英国扩大了以社会保险和福利补助为主要内容的福利制度;法国为有子女的工人和雇员提供补助,还制定了广泛的社会保险立法,使半数以上的人口生活有了保障;联邦德国和意大利也是如此。
      ——摘编自刘宗绪主编《历史学科专题讲座》
      (1)根据材料一,概括“欧洲联合的扩大”所产生的影响。结合所学知识,指出欧洲联合进入“新阶段”后出现的两个组织。(4分)
      (2)根据材料二,概括“福利国家”福利制度的内容。综合上述材料,概括“二战后资本主义新变化”的“变化”所在。(4分)
      【答案】(1)影响:推动西欧经济的发展;维持欧洲均势与和平;冲击两极格局。(2分)
      组织:欧洲共同体(或欧共体);欧洲联盟(或欧盟)。(2分)
      (2)内容:福利补助,社会保险。(2分)
      变化:欧洲走上联合自强的道路;“福利国家”制度的建立;美国霸主地位遭遇挑战;等等。(答出两点即可,2分)
      【解析】(1)影响:根据材料一“欧洲联合的扩大,从经济上看,给它带来了内部市场的扩展和对外贸易竞争力加强的优势,从而对促进经济发展产生积极推动作用”可以得出推动西欧经济的发展;根据材料一“从政治上看,对维持欧洲均势与和平具有重要战略意义”可以得出维持欧洲均势与和平;根据材料一“欧洲联合体中的那些国家,在某些国际问题上坚持独立的外交政策,孤立于美、苏两个超级大国之外”可以得出冲击两极格局。组织:结合所学知识,20世纪50年代初,法国和联邦德国等六国组建欧洲煤钢共同体。1958年,六国又建立了欧洲经济共同体和欧洲原子能共同体。1967年,这三个组织合并为欧洲共同体,简称“欧共体”;1993年,大部分西欧国家在欧共体的基础上组成了欧洲联盟。
      (2)内容:根据材料二“英国扩大了以社会保险和福利补助为主要内容的福利制度”可以得出内容是福利补助,社会保险。变化:根据材料一“欧洲的联合在20世纪60年代进入不断扩大的新阶段”可以得出欧洲走上联合自强的道路;根据材料二“二战后,英国扩大了以社会保险和福利补助为主要内容的福利制度;法国为有子女的工人和雇员提供补助”可以得出“福利国家”制度的建立;根据材料一“欧洲联合体中的那些国家,在某些国际问题上坚持独立的外交政策,孤立于美、苏两个超级大国之外,也不再唯美国马首是瞻”可以得出美国霸主地位遭遇挑战;等等。
      16.回溯中外改革,汲取历史智慧。(10分)
      材料 自人类社会产生以来,改革就与社会发展相伴而行,并成为社会进步的重要动力,以其独特的方式推动着社会进步。作为人类历史演进的重要组成部分,改革体现了不同时代、不同地域的人们顺应时代潮流,从国情出发,调整和变革生产关系,破解社会矛盾的智慧。
      从下图中任选两个及以上史实,结合所学知识,围绕“改革与发展”为主题,自拟题目,写一篇小论文。(要求:主题明确,史论结合,条理清晰,不少于150字)
      【答案】示例一:改革是推动社会进步的重要动力。(2分)
      每当社会出现转型或危机时刻,改革者会秉持维护自身利益、推动社会进步的角度,进行社会变革。公元前356年,商鞅在秦孝公的支持下开始变法。他废除井田制,鼓励耕织,生产粮食布帛多的人可免除徭役;奖励军功,对有军功者授予爵位并赏赐土地。确立县制,由国君直接派官吏治理。通过改革秦国国力大大增强,提高了军队战斗力,成为最强盛的诸侯国,为统一全国奠定了基础。北魏孝文帝迁都洛阳,通过说汉话、改汉姓、穿汉服、联汉姻等一系列汉化措施,增强了北魏的实力。(6分)
      综上所述,改革可以增强实力,推动社会进步,所以要坚持改革创新。(2分)
      示例二:改革是强国之路。(2分)
      一个国家的发展壮大,往往需要通过社会变革来实现。1868年明治政府开始实行一系列改革,以西方为榜样,全面改造日本。废藩置县,加强中央集权;建立新式军队;推行地税改革,以“殖产兴业”为口号,大力发展近代经济;提倡文明开化,向西方学习,改造日本的教育、文化和生活方式。日本实现了富国强兵,开始跻身于资本主义强国之列。1978年中共十一届三中全会,确定了解放思想、开动脑筋、实事求是、团结一致向前看的指导方针,作出把党和国家的工作重心转移到经济建设上来,实行改革开放的历史性决策。通过实行家庭联产承包责任制和城市经济体制改革,提高了农民和工人的生产积极性,农业生产和农民收入均有很大提高,增强了企业活力。我国城乡出现了经济发展的崭新局面。(6分)
      综上所述,通过改革,社会经济发生了翻天覆地的变化,实现了强国目标,因此我们要坚持改革开放,坚持社会变革。(2分)
      示例三:改革要符合国情和人民的根本利益改革是改善国计民生的重要方式,改革是否符合国情,符合人民的利益,是改革能否取得成功的重要因素。(2分)
      1921年苏维埃政府开始实施新经济政策,以粮食税取代余粮收集制;实行自由贸易;允许私人经营中小企业;实行按劳取酬的工资制。这是从苏维埃俄国的国情出发,调动了生产者的积极性,迅速缓解了危机,巩固了工农联盟,促使国民经济稳步发展。到1956年底,我国基本上完成了对农业、手工业和资本主义工商业的社会主义改造。在农业上把分散的个体农民组织起来,引导他们参加农业生产合作社;手工业上参加手工业生产合作社;对资本主义工商业逐步实行公私合营,对资本家占有的生产资料实行赎买政策。大大解放了农村生产力,促进了社会经济的发展。通过改革实现了生产资料私有制转变为社会主义公有制,社会主义基本制度在我国建立起来。(6分)
      综上所述,以上改革从本国国情出发,符合广大人民的根本利益,促进了社会经济的发展,提高了人民的生活水平。(2分)
      示例四:改革要顺应历史发展的潮流。(2分)
      成功的改革要顺应历史发展的大趋势。6—9世纪的日本面临社会发展的重要时期,开始积极吸收中国文化,从646年开始,日本仿效唐朝典章制度,建立以天皇为中心的中央集权制度,地方设立国、郡、里三级,由中央派官治理;废除一切私地私民,将土地、部民收归国有,成为公地公民,国家将土地分给公民耕种,统一赋税。通过改革使日本发展成为一个中央集权的封建国家,是日本从奴隶社会向封建社会过渡的标志。19世纪中期,俄国资本主义经济有所发展,但是农奴制严重制约了俄国经济的发展。在内外交困的情况下,亚历山大二世于1861年颁布了废除农奴制的法令。农奴获得人身自由,可以改变身份,自由转换职业;农奴在获得解放的同时,可以获得一份土地,但必须出钱赎买。通过改革废除了农奴制,促使社会的各个方面出现了新的气象,为俄国资本主义发展创造了条件,推动了俄国走上发展资本主义的道路。(6分)
      综上所述,改革要顺应历史发展的潮流,才能使国家和社会得到长足的发展进步。(2分)
      【解析】开放性回答,主题明确,史论结合,言之有理即可。
      示例一:根据图片材料,从图中任选两个史实“商鞅变法”“北魏孝文帝改革”,围绕“改革与发展”为主题,结合它们的影响自拟题目,如:改革是推动社会进步的重要动力。根据题目,现转型或危机时刻,改革者会秉持维护自身利益、推动社会进步的角度,进行社会变革。公元前356年,商鞅在秦孝公的支持下开始变法。他废除井田制,鼓励耕织,生产粮食布帛多的人可免除徭役;奖励军功,对有军功者授予爵位并赏赐土地。确立县制,由国君直接派官吏治理。通过改革秦国国力大大增强,提高了军从历史史实寻找论证,做到史论结合,史实为观点服务,条理清晰,从选取得“商鞅变法”“北魏孝文帝改革”的内容和影响来论证观点,最后,简要对论述加以总结即可。示例一:改革是推动社会进步的重要动力。每当社会出队战斗力,成为最强盛的诸侯国,为统一全国奠定了基础。北魏孝文帝迁都洛阳,通过说汉话、改汉姓、穿汉服、联汉姻等一系列汉化措施,增强了北魏的实力。 综上所述,改革可以增强实力,推动社会进步,所以要坚持改革创新。
      示例二:开放性回答,主题明确,史论结合,言之有理即可。根据图片材料,从图中任选两个史实“改革开放”“明治维新”,围绕“改革与发展”为主题,结合它们的影响自拟题目,如:改革是强国之路。根据题目,从历史史实寻找论证,做到史论结合,史实为观点服务,条理清晰,从选取得“改革开放”“明治维新”的内容和影响来论证观点,最后,简要对论述加以总结即可。示例二:改革是强国之路。一个国家的发展壮大,往往需要通过社会变革来实现。1868年明治政府开始实行一系列改革,以西方为榜样,全面改造日本。废藩置县,加强中央集权;建立新式军队;推行地税改革,以“殖产兴业”为口号,大力发展近代经济;提倡文明开化,向西方学习,改造日本的教育、文化和生活方式。日本实现了富国强兵,开始跻身于资本主义强国之列。1978年中共十一届三中全会,确定了解放思想、开动脑筋、实事求是、团结一致向前看的指导方针,作出把党和国家的工作重心转移到经济建设上来,实行改革开放的历史性决策。通过实行家庭联产承包责任制和城市经济体制改革,提高了农民和工人的生产积极性,农业生产和农民收入均有很大提高,增强了企业活力。我国城乡出现了经济发展的崭新局面。综上所述,通过改革,社会经济发生了翻天覆地的变化,实现了强国目标,因此我们要坚持改革开放,坚持社会变革。
      示例三:开放性回答,主题明确,史论结合,言之有理即可。根据图片材料,从图中任选两个史实“三大改造”“新经济政策”,围绕“改革与发展”为主题,结合它们的背景和内容自拟题目,如:改革要符合国情和人民的根本利益。根据题目,从历史史实寻找论证,做到史论结合,史实为观点服务,条理清晰,从选取得“三大改造”“新经济政策”,围绕“改革与发展”的内容和影响来论证观点,最后,简要对论述加以总结即可。示例三:改革要符合国情和人民的根本利益 改革是改善国计民生的重要方式,改革是否符合国情,符合人民的利益,是改革能否取得成功的重要因素。1921年苏维埃政府开始实施新经济政策,以粮食税取代余粮收集制;实行自由贸易;允许私人经营中小企业;实行按劳取酬的工资制。这是从苏维埃俄国的国情出发,调动了生产者的积极性,迅速缓解了危机,巩固了工农联盟,促使国民经济稳步发展。到1956年底,我国基本上完成了对农业、手工业和资本主义工商业的社会主义改造。在农业上把分散的个体农民组织起来,引导他们参加农业生产合作社;手工业上参加手工业生产合作社;对资本主义工商业逐步实行公私合营,对资本家占有的生产资料实行赎买政策。大大解放了农村生产力,促进了社会经济的发展。通过改革实现了生产资料私有制转变为社会主义公有制,社会主义基本制度在我国建立起来。 综上所述,以上改革从本国国情出发,符合广大人民的根本利益,促进了社会经济的发展,提高了人民的生活水平。
      示例四:开放性回答,主题明确,史论结合,言之有理即可。根据图片材料,从图中任选两个史实“大化改新”“1861年农奴制改革”,围绕“改革与发展”为主题,结合它们的影响自拟题目,如:改革要顺应历史发展的潮流。根据题目,从历史史实寻找论证,做到史论结合,史实为观点服务,条理清晰,从选取得“大化改新”“1861年农奴制改革”的内容和影响来论证观点,最后,简要对论述加以总结即可。示例四:改革要顺应历史发展的潮流。成功的改革要顺应历史发展的大趋势。6—9世纪的日本面临社会发展的重要时期,开始积极吸收中国文化,从646年开始,日本仿效唐朝典章制度,建立以天皇为中心的中央集权制度,地方设立国、郡、里三级,由中央派官治理;废除一切私地私民,将土地、部民收归国有,成为公地公民,国家将土地分给公民耕种,统一赋税。通过改革使日本发展成为一个中央集权的封建国家,是日本从奴隶社会向封建社会过渡的标志。19世纪中期,俄国资本主义经济有所发展,但是农奴制严重制约了俄国经济的发展。在内外交困的情况下,亚历山大二世于1861年颁布了废除农奴制的法令。农奴获得人身自由,可以改变身份,自由转换职业;农奴在获得解放的同时,可以获得一份土地,但必须出钱赎买。通过改革废除了农奴制,促使社会的各个方面出现了新的气象,为俄国资本主义发展创造了条件,推动了俄国走上发展资本主义的道路。综上所述,改革要顺应历史发展的潮流,才能使国家和社会得到长足的发展进步。
      论点
      论据
      有利于政府集中一切人力、物力、财力进行大规模的工程建设。
      战国时期秦国修建都江堰;隋朝修建大运河;明朝修筑长城等。
      有利于……
      汉武帝实施“推恩令”;唐朝文成公主入藏;元朝实行行省制度;康熙册封五世班禅等。
      ◎从亚洲走向世界,超越社会制度、意识形态、发展水平差异
      ◎得到国际社会广泛接受和认同
      ◎成为现代国际关系基本准则和国际法基本原则
      ◎是化解国际难题的良方
      美国
      整个资本主义世界
      工业产量下降
      超过40%
      1/3以上
      贸易额减少
      70%
      2/3
      失业人数
      1500万-1700万
      超过3000万
      照片:《周恩来在万隆会议上发言》
      地图:《非洲独立进程图》
      纪录片:《巴拿马运河》
      传记:《曼德拉传》
      澶渊之盟开启了辽与北宋之后长期的和平局面。在此期间,双方在边境开设榷场,进行互市,极大促进了双方的经济文化交流。北宋用香料、象牙、瓷器、漆器、茶叶、稻米和丝织品等,交换辽的羊、马、骆驼等牲畜。考古工作者在今内蒙古和东北辽代古城和墓葬中,发现了宋朝制造的瓷器、漆器、铜钱等文物。

      相关试卷 更多

      资料下载及使用帮助
      版权申诉
      • 1.电子资料成功下载后不支持退换,如发现资料有内容错误问题请联系客服,如若属实,我们会补偿您的损失
      • 2.压缩包下载后请先用软件解压,再使用对应软件打开;软件版本较低时请及时更新
      • 3.资料下载成功后可在60天以内免费重复下载
      版权申诉
      若您为此资料的原创作者,认为该资料内容侵犯了您的知识产权,请扫码添加我们的相关工作人员,我们尽可能的保护您的合法权益。
      入驻教习网,可获得资源免费推广曝光,还可获得多重现金奖励,申请 精品资源制作, 工作室入驻。
      版权申诉二维码
      欢迎来到教习网
      • 900万优选资源,让备课更轻松
      • 600万优选试题,支持自由组卷
      • 高质量可编辑,日均更新2000+
      • 百万教师选择,专业更值得信赖
      微信扫码注册
      手机号注册
      手机号码

      手机号格式错误

      手机验证码 获取验证码 获取验证码

      手机验证码已经成功发送,5分钟内有效

      设置密码

      6-20个字符,数字、字母或符号

      注册即视为同意教习网「注册协议」「隐私条款」
      QQ注册
      手机号注册
      微信注册

      注册成功

      返回
      顶部
      中考一轮 精选专题 初中月考 教师福利
      添加客服微信 获取1对1服务
      微信扫描添加客服
      Baidu
      map